手机版

百科生活 投稿

同城跨行取款要不要手续费(跨行取款手续费怎么算)

百科 2026-02-12 00:40:10 投稿 阅读:7166次

关于【同城跨行取款要不要手续费】:同城跨行取款手续费 不同银行的收费不一样,今天小编给您分享一下,如果对您有所帮助别忘了关注本站哦。

同城跨行取款要不要手续费

同城跨行取款手续费?据悉一般来说,本地区跨行取款手续费为每笔2元,如果是异地跨行取款,手续费为交易金额的1%+2,1%是指最低2元,最高100元。如果你是在本地跨行取款,取2000,手续费为每笔2元。如果你是在异地跨行取款,取2000,手续费为22元。

中国银行:持卡人在同城其他银行ATM取款,4元/笔;在省内异地其他银行ATM取款,9元/笔;在省外其他银行ATM取款,12元/笔;在境外ATM取款,15元/笔。据悉,中行原来的收费标准为:同城跨行2元/笔,省内跨行7元/笔。

建设银行:同城跨行收取取款金额的0.5%加2元/笔,异地跨行(省内/外),1%加2元/笔。

农业银行:同城跨行、省内跨行均收2元/笔,省外跨行收1%加2元/笔。

工商银行:同城跨行4元/笔,异地(省内/外)跨行1%加2元/笔。

招商银行:同城跨行、省内跨行均收2元/笔,省外跨行收0.5%加2元/笔。

交通银行:同城跨行2元/笔,异地(省内/外)跨行0.8%加2元/笔,最少10元/笔,最多100元/笔。

民生银行:同城跨行前三笔免费,以后2元/笔,异地(省内/外)跨行5元/笔

华夏银行:同城跨行免费,异地(省内/外,第一笔交易免费)跨行2元/笔。

中信银行:同城跨行、省内跨行每月前两笔均免费,第三笔起2元/笔,省外跨行0.5%,最多200元。

浦发银行:同城跨行每笔2元,省内跨行、省外跨行每笔收取取款金额的0.5%,最低5元,香港等境外18元/笔。

深圳发展银行:同城跨行、异地(省内/外)跨行每笔均收1%,最少10元/笔。

兴业银行:同城/异地(省内/外)跨行前三笔免费,第四笔起按2元/笔收。

【同城跨行取款要不要手续费】:2022年,跨行取款手续费怎么算?

各家银行的政策不一样。目前,六大国有银行对于跨行取款手续费是暂免征收的。

2022年,跨行取款手续费怎么算?

第七次全国人口普查数据显示,中国流动人口达到3.76亿,老年人口达到2.64亿,现实生活中,老年人爱取款用现金,而且很多老人是异地随子女居住,所以,跨行取款尤其是跨行异地取款的需求还是非常大的。

2022年,跨行取款手续费目前没有新规出台,依然执行的是之前的政策,不过跨行取款手续费从2021年7月25日起迎来一次普遍减免下调,所以,2022年还是继续享受跨行取款手续费的减免优惠。

ATM跨行取现手续费单笔不超3.5元

根据中国银行业协会、中国支付清算协会联合发布的《关于降低自动取款机(ATM)跨行取现手续费的倡议书》,降低同城ATM跨行取现手续费,收费标准不超过3.5元/笔。降低异地跨行取现手续费。鼓励发卡行不再按取款金额一定比例收取变动费用。异地ATM跨行取现手续费的固定费用标准与同城业务一致,不超过3.5元/笔。

同城跨行取款要不要手续费(跨行取款手续费怎么算)

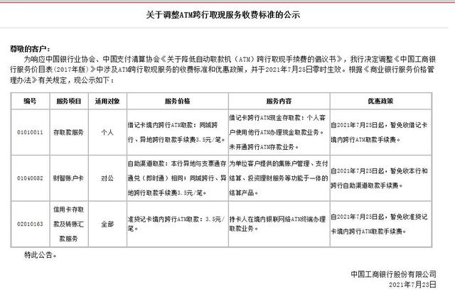
工行关于调整ATM跨行取现服务收费标准的公示

六大国有银行暂免征收跨行取款手续费

倡议书发布之后,各大商业银行纷纷响应,出台了减免跨行取款手续费的措施。不过,每家银行的优惠力度不尽一致。其中,工商银行、农业银行、中国银行、建设银行、交通银行和邮储银行这六大行的力度最大,暂免征收了暂免收取ATM同城、异地跨行取现手续费。

其中,工商银行自2021年7月25日起,暂免收借记卡境内跨行ATM取款手续费。暂免收本行和跨行自助渠道取款手续费。暂免收准贷记卡境内跨行ATM取款手续费。中国银行对跨行同城、跨行异地ATM取现服务暂免征收手续费,恢复时间另行公告。

2022年,六大行还是继续执行暂免征收跨行ATM取款手续费的优惠政策,继续给大家省下真金白银,充分展现了国有大行的社会担当。

同城跨行取款要不要手续费(跨行取款手续费怎么算)

其他商业银行优惠力度不尽一致

而从其他商业银行来看,虽然也降低了跨行取款手续费,但是并没有暂免征收,2022年执行的收费政策,各个银行还是有差异的。

其中,很多银行是在一定笔数内免收ATM跨行取现手续费,超过规定的免费笔数后就要收费了。

本文关键词:线上办理银行卡流程,不收手续费的收款码,第三方收款平台手续费最低的是,银行转账多久可以撤回,银行转账成功的可以申请退回吗。这就是关于《同城跨行取款要不要手续费(跨行取款手续费怎么算)》的所有内容,希望对您能有所帮助!

本文链接:https://bk.89qw.com/a-101937

最近发表
网站分类