百科生活 投稿
关于【京东金融的理财靠谱吗】:京东金融的理财靠谱吗?看这三个方面就够了!,今天涌涌小编给您分享一下,如果对您有所帮助别忘了关注本站哦。
- 内容导航:
- 1、京东金融的理财靠谱吗
- 2、京东金融 小金保+的坑在哪里
1、京东金融的理财靠谱吗
京东金融给大家提供了综合性的金融服务,其中理财服务是京东金融的重要业务板块。那么,京东金融的理财靠谱吗?希财君认为只要从以下三个方面来分析,就可以知道在京东金融理财到底靠不靠谱了。

1、平台的背景分析
京东金融已经是一个独立运营的平台了,早在2013年10月就脱离了京东集团。但只是说京东集团不对其业务进行插手和干预,京东的品牌影响力仍旧影响着京东金融。京东的用户可以直接使用账户登录京东金融,因此京东金融确实与京东存在多方面的业务合作,这样一来也证实了该平台是比较可靠的。
2、平台的产品分析
京东金融中的理财产品,主要有京东小金库、基金、银行精选、股票、黄金等等,这些产品都是通过监管机构的监督,允许上市的正规产品。而京东金融本身只作为一个信息展示平台,在上线产品以前会对产品进行一系列的考察工作,因此在京东金融上线的理财产品正规性不容置疑,至于理财的风险,则是产品本身固有的。
3、平台的能力分析
京东金融上线以来,理财产品从未出现过逾期兑付的情况。而像货币基金这类的低风险的理财产品,也从未出现过亏损的情况。即使前一阵的的刘强东事件,也并未对京东金融造成任何影响。有部分网友会担心平台可能会像P2P那样遭遇挤兑,但京东金融平台本身不进行融资,因此不会有资金链断裂的情况发生。
总的来说,在京东金融理财还是比较靠谱的。将京东金融与支付宝相比,弱势一点的地方就在于没有支付宝的便捷支付功能。不过单纯只是从理财功能去分析,京东金融确实一个非常不错的理财平台。
2、京东金融 小金保+的坑在哪里
一直在用京东金融的理财产品,由于系统 一直在推荐提高收益,选择小金保+产品,一年前已经买过1万元的产品,整个产品的宣传感觉像是一个理财产品,一年收益可以有5%左右,而且其中的75%的额度可以灵活支取???今天深刻地发觉这种无形的坑处处都在,如果你这么想,真是太年轻,这些金融机构哪会这么便宜你。
小金保+是一款万能险的理财产品,资金的使用自由度远没有他们宣传的这么灵活。基本上要锁定五年
坑一:利息 从1%-7%不等。所谓的宣传利息并不是稳定的,会从1%-7%不等,基本上能够持续4-5%已经很不错了,去年一年的利息大概在4.9%,如果你觉得利息还不错,那你就太年轻了,以下还有坑。
低利息
中利息
高利息
坑二 保证金与退保费用。退保费用是每年递减5%,3%,3%,1%,1%。但实际上如果退保还需要收取1%的初始保证金,基本上费用就是6%,4%,4%,2%,2%。如果续保退保15天的犹豫期就没了??立马生效??这真是流氓抢钱。今天被宣传忽悠了,转了10万,一问客服,立马生效,不让退,可以退保,扣费不是盖的。
转入需要支付初始保证金1%
退出手续费
扣费详情
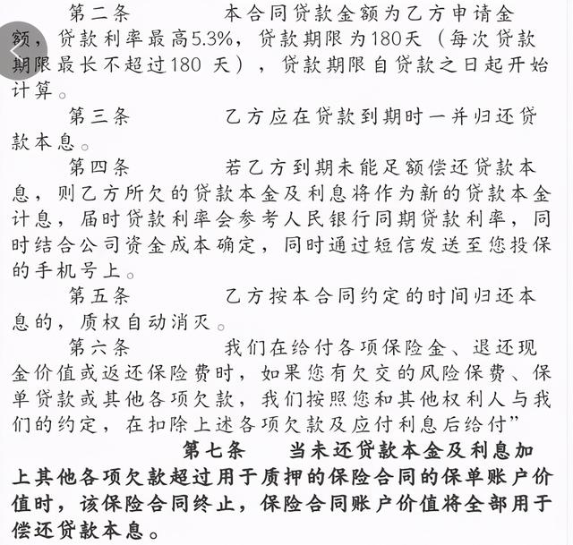
坑三,75%的转出有利息。产品介绍上把资金形容得很灵活,75%的本金可以随时转出。但是这个只是可能!!!相当于从其他平台贷款,如果临时需要用钱,从里面取钱是要收利息的。最高5.3%的利率,贷款期限为180天。由于我不是专业金融机构的人,感觉这个条款里面有陷阱,一般直接按5.3%的利息给你算了,不过好像不是说年化 5.3%, 是不是可以理解为180天的从小金保+里面取10000块,就要付利息530元,相当于年化10.74%。五年内稍微有点紧张,感觉会被平台坑死。绝对是利息打水漂,本金不少赔。
取款利息
突然对比起来,买这款京东小金保+上面的理财产品,相当于把五年的存款了,还不如存银行定存,起码没有手续费用,没有退费金。哎,不能怪国人不相信保险类产品,保险宣传一套,但是里面的一些坑的位置的隐藏的深深的,就像捉迷藏一样。
其他的产品不知道,反正京东小金保+这款,如果有闲钱,不急用,你就当定存放在里面,到期取了吧,如果有急用,可以退保的赶快退了吧,你玩不过保险机构的。只能社会很复杂,金融很狡诈,大家多多注意咯。
本文关键词:京东金融上的理财产品可靠吗,京东金融的理财怎么样,京东金融理财可靠吗,京东金融理财产品可靠吗,京东金融的理财产品可靠吗。这就是关于《京东金融的理财靠谱吗(京东金融 小金保+的坑在哪里)》的所有内容,希望对您能有所帮助!
- 最近发表