百科生活 投稿
关于【净值型理财太坑了,净值型理财怎么每天亏】:净值型理财怎么每天亏?看完就明白了!,今天小编给您分享一下,如果对您有所帮助别忘了关注本站哦。
- 内容导航:
- 1、净值型理财太坑了,净值型理财怎么每天亏
- 2、银行理财的坑,你躲得过吗?
1、净值型理财太坑了,净值型理财怎么每天亏
银行理财产品都往净值型转型了,预期收益型理财产品则将逐渐退出人们的视线。净值型理财产品的一大特征就是投资者自行承担产品盈亏,银行不再承诺保本保预期收益。于是就有投资者反应,购买的净值型理财怎么每天亏?

一、净值型理财怎么每天亏
净值型理财产品的预期收益率是不确定的,具体以净值的形式来表现。产品净值的涨跌就代表了产品预期收益的涨跌,例如当日净值涨了,就代表当天产品是盈利的,当日净值下跌则代表亏损。
以基金产品为例,若当日净值低于上一工作日净值,那么就代表基金当日是亏损的。但需要注意的是,单日净值下跌并不等同于投资亏损,最终的投资预期收益是有买入时的产品净值和卖出时的产品净值决定的。
例如,投资者投资了10万元某净值型产品,买入时的净值为1,在持有期间,净值不断下跌,但产品净值最终又逐步回升,最终投资者在净值为1.1是卖出产品,那么此时投资者也是盈利的。
因此净值型理财产品是否亏损不能仅依据短期净值的上涨下跌来判断。不过净值型产品的特征之一就是不保本也不保预期收益,本金是存在亏损风险的,如果产品净值持续下跌,也需要考虑在适当的位置止损退出。
二、购买净值型理财的注意事项
净值型产品虽不保本,但也并不等同于高风险产品。与传统银行理财产品一样,净值型理财产品也有不同的风险等级,投资者最重要的是选择与自己风险承受能力相匹配的产品购买。
2、银行理财的坑,你躲得过吗?
上周,招商银行的一款理财产品火了。
火的原因不是因为它做的多好或者多不好,而是因为它的净值跌了。
从净值的走势可以看出,这个理财产品净值最高到过1.0031。
而最近几天,净值跌到了0.9988,跌幅0.4%。
其实也没跌多少,只不过多数投资者对银行理财的印象还留在保本理财上,总觉得理财不会跌。
结果这货突然跌了,搞得大家好不习惯。
到今年底,所有的银行理财产品都将从之前的保本型转型为净值型。
所谓净值型理财产品,就是理财产品就像基金一样,每天一个价。
理财产品里面买的东西如果在当天涨了,那净值就涨了;如果理财产品里面买的东西跌了,那理财产品的净值也就跌了。
所以,理财产品涨多少跌多少,重点看它里面买了些什么东西(这些个东西,又被称为底层资产)。
我们以后在买银行理财的时候,一定要先看看这个理财产品的底层资产有是些啥东西,然后再买。
要怎么看理财产品的底层资产呢?其实也比较简单,看它的产品说明书就行了。
我们就以这款“网红”产品为例,一起来尝试一下,如何看银行理财的产品说明。
首先,我们先登录招商银行APP。
在首页的搜索框搜这款产品的代码:107301
点开这款产品,然后把页面往下划,滑到最下面,你会看到“产品说明书”。
点开它,下一个页面概略的写出了这个产品的投资方向和范围,不管它,继续点“查看产品说明书”
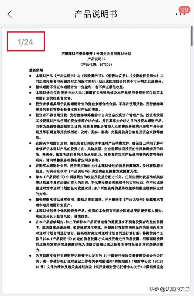
这时候,一个24页的产品说明书,就呈现在你面前了。
不要害怕,虽然有24页之巨,字又无比之小,但是有用的其实没几句话。
所以,看理财说明书之前,第一步要做的,就是别被吓倒了。
具体看的方法,也不是一个字一个字看,要跳到重要的章节看。
我带大家一起把这个产品说明书过一遍,以后大家再看其他理财产品的说明书时,如法炮制即可。
1. 重要须知——这一部分的作用主要是“把丑话说前头”。
比方说:
“不保证本理财计划一定盈利,也不保证最低收益”;
“投资者不得使用贷款等非自由资金投资本理财”;
“本理财是中低风险投资产品,但您的本金仍有可能蒙受重大损失”等等。
把这段看完,估计有一半人不太想买这个产品了,明白为啥银行要把这个说明书字搞这么小,放在最后面了吧。
这部分略看即可,不重要。
2. 基本定义——这一部分是做名词解释
比方说 招银理财 是指 招银理财有限责任公司。
这部分略看即可,不重要。
3. 风险收益评级——这部分根据招银理财内部评级做了个产品的风险划分。
R2按理说应该是风险很低的,但不是也回撤了吗?
这部分没啥用,不重要。
4. 理财计划要素——这部分是把这个理财产品重要的事集中列在一个表上
这部分就很重要了,一定要看。
比方说上面有写:这个产品是定期开放型,也就是买卖不是随时买卖,而是要等到一个定期开放日期,到了那天才能买卖;
再比方说,上面写了这个产品是“非保本浮动收益”,投资者可能“蒙受损失且不设止损点”,意思是无论净值亏多少,管理人都不会强制帮你把理财产品卖掉的。
特别是“理财计划费用”这个地方,一定要好好看。要看看这个理财产品的管理人都要从你这收哪些钱。
从图上可以看到,它会每年收你0.2%的固定管理费。
还会收你每年0.2%的销售服务费。
如果持有时间不满30天就要赎回,还要收1.5%的赎回费。
以上这三个费用还比较正常。但神奇的是,这产品竟然还要收一个叫“浮动投资管理费”的东西。
该理财产品的业绩比较标准是3.0%-4.3%,如果该产品的实际业绩超过年化4.3%,则超出部分的20%就成了管理人的超额提成。
大家觉得这个浮动投资管理费,是好东西还是坏东西。
有同学可能会说:业绩高了,管理人有提成,管理人和我们利益更加一致了,他肯定会努力把业绩做高,好事啊。
但我个人认为,这个费用绝对不是一个好事。
它很有可能诱惑这个理财产品的管理人为了拿这个浮动投资管理费,用投资者的钱去冒险。
他可以合同框架内,尽量上杠杆,尽量买高风险的投资品,以博取高收益。
如果赌对了,最终净值确实超额,管理人可以拿20%的超额提成。
如果赌错了亏了钱,反正亏的是投资人亏钱,管理人自身并没有损失。
而且管理人这一切都是在合同框架内合法做的,亏了钱,你也不能拿他怎么样。
浮动投资管理费这种东西 ,在私募股权投资基金上用一用,还姑且说得过去。
在固定收益类理财产品上,还用设立这种收费制度,这就是诱良为娼。
这世界上大多数人都不是坏人,也不是圣人,而是普通人。
当一个普通人面对着一个只要他坑人他就能获利的制度时,往往他会往坑人的方向走。
不要考验人性。
所以,大家要尽量避免购买有这种费用设置的理财产品。
具体这个理财产品在框架内能买什么投资物,能上多大的杠杆,带下回分解。
我们明早8点见。
下面是昨天的估值表:
本文关键词:净值型理财一直亏损,净值型理财太坑了,净值型理财怎么每天亏没到期可以址损退出吗,净值型理财会不会亏的本金都不剩,净值型理财会亏本吗。这就是关于《净值型理财太坑了,净值型理财怎么每天亏(银行理财的坑,你躲得过吗)》的所有内容,希望对您能有所帮助!
- 最近发表