手机版

百科生活 理财

石化油服股票,石化油服股票代码是什么(1560亿石化龙头抛出1178亿元项目)

百科 2025-12-29 01:41:07 理财 阅读:6070次

关于【石化油服股票,石化油服股票代码是什么】:石化油服股票代码是什么?,今天小编给您分享一下,如果对您有所帮助别忘了关注本站哦。

  • 内容导航:
  • 1、石化油服股票,石化油服股票代码是什么
  • 2、大手笔!1560亿石化龙头抛出1178亿元项目,另有345亿元项目刚获批,发力“减油增化”

1、石化油服股票,石化油服股票代码是什么

请问一下大家,石化油服股票代码是什么,现在的股份公司有很多,但是我不清楚这个叫做石化油服的公司的股票代码是多少,想了解一下,有人知道吗, 麻烦大家告诉我吧。

你好,我帮你查了一下,这个叫做石化油服的上市公司股票代码是600871,希望帮到你吧。

石化油服(600871)1994年11月21日成立,发行市盈率--倍,发行方式网上定价发行,发行量2。00亿股,发行费用--元,募集资金净额5。14亿元,上市日期1995年04月11日,网上发行日期1995年01月18日,每股面值1。00元,每股发行价2。68元,发行总市值5。36亿元,定价中签率--,网下配售中签率--,首日开盘价2。90元,首日收盘价3。42元,首日最高价3。75元,首日换手率60。84%。

石化油服(600871)上市日期:1995-04-11每股净资产:0。39元每股收益:0。01元净利润:2。32亿元

2、大手笔!1560亿石化龙头抛出1178亿元项目,另有345亿元项目刚获批,发力“减油增化”


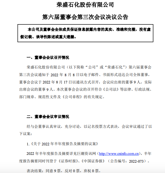
8月17日晚间,市值1560亿元、净资产516.70亿元的民营石化龙头荣盛石化公布总投资额达1178亿元的三大项目。


根据荣盛石化公告,公司持股51%的控股子公司浙江石油化工有限公司(简称“浙石化”)拟合计投资1178亿元于三个项目。项目建成后,可合计实现年均营业收入1275.24亿元,合计实现年利润约164.08亿元。


中证金牛座App数据显示,截至8月17日收盘,荣盛石化股票价格下跌3.20%,收于15.41元/股,总市值约为1560亿元。


石化油服股票,石化油服股票代码是什么(1560亿石化龙头抛出1178亿元项目)

图片来源:中证金牛座App



三项目总投资达1178亿元



根据荣盛石化8月17日晚间公告,公司董事会当日全票通过了《关于投资建设高端新材料项目的议案》《关于投资建设新增140万吨/年乙烯及下游化工装置(二期工程产品结构优化)项目的议案》《关于投资建设高性能树脂项目的议案》等三个议案,三个项目投资额分别为641亿元、345亿元、192亿元,合计为1178亿元。


石化油服股票,石化油服股票代码是什么(1560亿石化龙头抛出1178亿元项目)

图片来源:荣盛石化公告


对于预计总投资641亿元的浙石化“高端新材料项目,公司表示,根据可研报告估算,项目建成后,可实现年均营业收入645.37亿元,每年可实现净利润113.63亿元。项目税后财务内部收益率22.21%,税后投资回收期5.75年(含建设期2年)。


对于预计总投资345亿元的浙石化“新增140万吨/年乙烯及下游化工装置(二期工程产品结构优化)项目”,公司表示,根据估算,项目建成后,可实现年均营业收入355.44亿元,每年可实现净利润26.22亿元。项目税后财务内部收益率11.77%,税后投资回收期9.26年(自建设之日起)。


对于预计总投资192亿元的浙石化“高性能树脂项目,公司表示,根据可研报告估算,项目建成后,可实现年均营业收入约274.43亿元,每年可实现净利润约24.23亿元。项目税后财务内部收益率17.75%,税后投资回收期6.75年(含建设期2年)。



345亿元项目已获批复



8月14日晚间,荣盛石化公告称,浙石化于8月12日收到浙江省发展和改革委员会下发的《关于浙江石油化工有限公司新增140万吨/年乙烯及下游化工装置(二期工程产品结构优化)项目核准的批复》,同意建设浙石化“新增140万吨/年乙烯及下游化工装置(二期工程产品结构优化)”项目。项目建设地点:舟山绿色石化基地内,总用地1813.68亩。项目总投资344.85亿元,其中固定资产投资289.86亿元。


荣盛石化表示,公司通过新增一套140万吨/年乙烯及下游化工装置,一方面可以多产乙烯、丙烯、丁二烯等原料,为公司发展下游高附加值新材料及精细化工产业提供充足的原料保障和拓展空间;另一方面还可以进一步降低成品油的产出比例,实现炼油的提质增效,降低单位产品排放,助力绿色低碳发展。


公司称,本次投资符合公司战略发展规划,进一步“减油增化”,公司通过“优链、延链、补链”优化提升产业结构,进一步扩大高端化工材料和化学品产能规模增强企业综合竞争力,对长远发展具有积极意义。



上半年净利润下降18.27%



荣盛石化总部位于浙江杭州,为国内民营石化龙头企业之一。公司当前主营业务包括各类化工品、油品、聚酯产品的研发、生产和销售。产品涵盖新能源、新材料、有机化工、合成纤维、合成树脂等多个领域。


在2021年年报中,荣盛石化表示,将持续推动低碳转型,要利用好浙石化新成立的绿色石化技术创新中心项目,聚焦碳捕捉和利用、高端石化新材料、石化前沿技术等领域的研究和开发,推进公司进一步“减油增化”。


8月17日公布的财报显示,公司上半年“增收不增利”:营业收入1476.28亿元,同比增长74.88%;归属于上市公司股东的净利润为53.67亿元,同比减少18.27%。截至2022年6月末,荣盛石化总资产3450.50亿元,同比增长2.33%;归属于上市公司股东的净资产516.70亿元,同比增长5.80%。


石化油服股票,石化油服股票代码是什么(1560亿石化龙头抛出1178亿元项目)

图片来源:荣盛石化半年报


与上年同期相比,荣盛石化本期炼油产品及化工产品营业收入增加约74.12%,主要系年初子公司浙石化项目二期投产,相应营业收入增加;PTA营业收入增加约214.42%,主要系子公司浙江逸盛新材料2021年下半年开始投产。


编辑:王寅


石化油服股票,石化油服股票代码是什么(1560亿石化龙头抛出1178亿元项目)




石化油服股票,石化油服股票代码是什么(1560亿石化龙头抛出1178亿元项目)

本文关键词:中国石油股票代码,中石化代码股票,石化油服股票代码是什么开头,中石油中石化的股票代码是什么,石化油服股票代码是什么号。这就是关于《石化油服股票,石化油服股票代码是什么(1560亿石化龙头抛出1178亿元项目)》的所有内容,希望对您能有所帮助!

本文链接:https://bk.89qw.com/a-177978

最近发表
网站分类