百科生活 投稿
关于【青银理财会不会亏】:青银理财会不会亏?青银理财保本吗?,今天小编给您分享一下,如果对您有所帮助别忘了关注本站哦。
- 内容导航:
- 1、青银理财会不会亏
- 2、“真假”主题难辨 剖析银行理财命名“乱象”青银理财新发5款主题产品是“真”主题吗?丨机警理财日报(6月24日)
1、青银理财会不会亏
在理财的时候,大家都是比较关心会不会亏钱或者说能不能保本,青银理财是属于一个理财的平台,里面是有多种理财的,那么青银理财会不会亏?青银理财保本吗?希财君为大家准备了相关内容,以供参考。

青银理财会不会亏?
青银理财会不会亏是要看情况的,如果理财行情比较好,那么就不会亏钱,是会赚钱的,但如果理财行情不好的话,就会亏损钱,因为理财是有风险的,并且风险是不可以预测的,所以是无法确定的判断会不会亏钱。
大家在购买青银理财的时候,是可以参考过往的一个收益情况来做出判断,虽然说过往并不代表未来,但还是会有一定的参考性的,在选择的时候,尽量选择全是正收益的理财。
青银理财保本吗?
青银理财不保本。青银理财都是有风险的,存在亏损的可能性的,所以是不保本的,如果是想保本的话,那么是可以去存银行定期存款,银行定期存款是保本、保息的,是不会有任何的风险。
那如果是购买的青银理财是要看理财详情的,看这款理财是什么风险、有多大的收益、多久的期限等等,这些都是要考虑到的,对自己要有一个合理的规划和配置,不要什么都不懂就盲目的买入。
2、“真假”主题难辨 剖析银行理财命名“乱象”青银理财新发5款主题产品是“真”主题吗?丨机警理财日报(6月24日)
南方财经全媒体记者、资深金融研究员 黄桂煊 广州报道
近期,南财理财通课题组发现,青银理财热衷发行主题理财产品。南财理财通数据显示,5月份-6月份期间,青银理财共发行了5款成就系列一年定开主题产品,分别是成就系列一年定开(军工主题)、成就系列一年定开(医药主题)、成就系列一年定开(金融主题)、成就系列一年定开(数字经济主题)、成就系列一年定开(芯片主题)。
(数据来源于南财理财通)
从5款产品说明书可知,5款产品投资性质均为固定收益类,计划投资货币市场工具0-95%,固定收益类资产10-100%,其他资产0-20%。
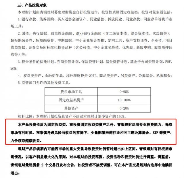
在产品投资对象上,产品说明书均提到,在投资固定收益类资产之外,青银理财将运用专业投资能力,择取市场有利时机,在审慎考虑风险与收益的前提下,少量配置国防军工/医药/金融/数字经济/芯片行业相关主题公募基金、ETF等资产,力争获取超额收益。由此,可以看出,该系列产品应为“固收+权益”产品,权益仓位不超过20%,也就是说,产品投资相关国防军工/医药/金融/数字经济/芯片行业相关主题的资产不会超过20%。
(截图为“成就系列一年定开(医药主题)”产品说明书)
那么,这是否存在产品名称和拟投资资产不相匹配的问题?根据银保监会2018年9月26日发布的《商业银行理财业务监督管理办法》附件《商业银行理财产品销售管理要求》规定,理财产品名称应当恰当反映产品属性,不得使用带有诱惑性、误导性和承诺性的称谓以及易引发争议的模糊性语言。理财产品名称中含有拟投资资产名称的,拟投资该资产的比例须达到该理财产品规模的80%以上。课题组认为,青银理财该系列产品名称含有国防军工/医药/金融/数字经济/芯片等主题字样,但拟投资比例并不超过20%,这或违反了监管规定,有一定的“蹭热点”成分。
对此,南财理财通课题组采访了青银理财,青银理财表示,“产品名称的确定,是经过我司理财产品创设发行流程,逐级审批确定。上述主题定开产品为固定收益类产品,投资风格稳健。固收投资以外,我们运用专业投资能力,择取市场有利时机,在审慎考虑风险与收益的前提下,选取优质投资方向,为客户提供择时、择行业等专业服务。比如军工主题产品,特色是少量配置国防军工行业相关主题公募基金、ETF等资产,力争获取超额收益。产品体现了行业主题特色属性,我们除在产品说明书明确投资方向与策略等,产品首发时,我司配合销售渠道专业团队为客户提供服务。产品发行以来,广受客户认可、好评。”
在采访中,多家理财公司产品经理均认为,这样的产品名称不太合适。
“一般这种我们不敢叫主题产品,监管规定资产名称出现在产品名字里的,要有80%以上的投资比例。我们内部一般出现这种主题产品的时候,能搭上边的资产要60%以上。”某国有行理财公司产品经理向课题组透露。
另一股份行理财公司高级产品经理向课题组表示,这样的产品名称感觉不太合适,主要根据监管规定,产品名称要和投资实质相匹配,比如产品名称为医药主题,那该类资产投资比例就要超过80%。
“监管之前有过一些窗口指导,比如养老试点开始前不让名字里带“养老”字眼,还有一些“稳赢”这类有可能让投资者误解不会亏本的字样也不让写在名字里。对于主题产品我们也有内部要求,产品名称出现了那就是主要投资于该类资产。”一来自华东地区理财公司的产品经理向课题组表示。
实际上,早在2011年发布的《商业银行理财产品销售管理办法》就曾规定,理财产品名称应当恰当反映产品属性,不得使用带有诱惑性、误导性和承诺性的称谓以及易引发争议的模糊性语言。理财产品名称中含有拟投资资产名称的,拟投资该资产的比例须达到该理财产品规模的50%(含)以上;对挂钩性结构化理财产品,名称中含有挂钩资产名称的,需要在名称中明确所挂钩标的资产占理财资金的比例或明确是用本金投资的预期收益挂钩标的资产。
相比之下,2018年发布的《商业银行理财业务监督管理办法》对理财产品名称的规范性要求更加严格。
银行理财产品命名乱象普遍存在
随着银行理财净值化程度越来越高,机构发行产品的数量也越来越多。各类创新产品、各类主题产品层出不穷,理财公司间竞争不断加剧,各家机构近些年不断开始打造网红产品、网红投资经理IP,甚至进入综艺圈抢流量,各类“博眼球”打法如雨后春笋般冒出,在这样的市场背景下,银行理财产品的命名也开始花样百出,让投资者眼花缭乱。
南财课题组认为银行理财产品的命名应该更加规范,如果产品名称有特殊命名,应该和销售属性、投资策略、底层资产或业绩比较基准计算高度关联。
中邮理财去年6月发行一款名为“中邮理财邮银财富·鸿运一年定开19号(小微企业运行指数主题)人民币理财产品”,产品名称中同样采用了“主题”字眼。一般产品名称中如果点名了具体投资策略或挂钩标的指数,往往该产品的业绩比较基准会与指数收益直接挂钩,如,招银理财本周发行的产品“招银理财招越中证500固定指数增强策略尊享1号理财计划”,记者查阅该产品说明书,说明书中显示“该业绩比较基准为中证500指数收益率”。
记者查阅中邮这款指数主题产品说明书发现,该产品业绩比较基准为4%,属固定数值型,基准并没有和小微企业运行指数直接挂钩,在投资策略上,该产品仅表明会将这个指数作为宏观投资因子之一,具体对产品收益会有多大比例的影响,没有更多相关说明。
(中邮理财邮银财富·鸿运一年定开19号(小微企业运行指数主题)人民币理财产品说明书)
南财课题组认为,理财产品的名称是监管规定和行业惯例共同作用的结果。对于投资者来说,买理财产品的时候第一眼看到的就是理财产品名称,甚至会根据产品名称决定是否买入。因此,理财产品不能名不副实,误导投资者,产品名称应该正确指出产品管理人、产品策略、运作模式等关键要素。
理财公司权益类公募产品近3月业绩表现(截至6月23日)
(如您对榜单数据有疑问,请联系文末研究助理进一步核实)
权益类公募产品收益回暖 “贝盈1期”位列榜首以“双经理”制运行
6月份以来,在海外市场跌跌不休的情况下,A股市场走出了独立行情。伴随着权益市场反弹回暖,多方增量资金持续流入,银行理财公司发行的权益类产品收益率也在不断止跌回升。
从权益类公募产品近3月业绩表现看,有14款权益类公募产品近3月纷纷录得正收益。其中,贝莱德建信理财2021年9月16日成立的“贝盈A股新机遇私行专享1期(最低持有360天)”近3月净值增长率达到8.44%,排名榜首。同时该产品近3月年化波动率和近3月最大回撤率也处于同类较低水平,适合风险偏好较高的投资者。
投资策略上,该产品运用根据中国A股市场特征研发,基于另类数据分析、自然语言处理等前沿科技的系统化主动股票投资策略,通过从基本面、投资者情绪以及宏观主题等不同维度建立的投资信号,全面捕捉全市场的投资机会,并在严格控制风险和交易成本的同时,力求长期、可持续的超额收益。
产品以“双经理”制运行,包括风险经理和投资经理。风险经理通过独特的金融科技和严谨的风险管理体系协助投资经理监控和管理产品的风险,以应对市场波动和风险事件。
根据产品最新发布的2022年一季度运作报告,产品一季度末持有169只个股。 其中有79只个股不是产品权益部分业绩比较基准沪深300的成分股。产品相对于业绩比较基准超配最多的前5只个股为:交通银行、中信证券、京东方A、比 亚迪、海通证券。
本文关键词:青银理财为什么没有收益,青银理财骗局,青银理财可靠吗,青银理财月开3号净值行会亏本金吗,青银理财是国企吗。这就是关于《青银理财会不会亏(剖析银行理财命名“乱象”青银理财新发5款主题产品是“真”主题吗)》的所有内容,希望对您能有所帮助!
- 最近发表