手机版

百科生活 财经

集合竞价买入绝招,集合竞价选股法(“集合竞价”的秘密你真的懂吗)

百科 2025-12-26 03:45:00 财经 阅读:5991次

关于【集合竞价买入绝招,集合竞价选股法】:股票集合竞价选股技巧 这两大方法投资者可以参考,今天小编给您分享一下,如果对您有所帮助别忘了关注本站哦。

  • 内容导航:
  • 1、集合竞价买入绝招,集合竞价选股法
  • 2、A股唯一赚钱的技巧:“集合竞价”的秘密你真的懂吗?一旦掌握你就是股市真正的高手!

1、集合竞价买入绝招,集合竞价选股法

集合竞价的时间其实已经进入了股票的战争中,在集合竞价中很多的卖出买入的机会可以让我们买进牛股后者提前止损。那么,股票集合竞价选股技巧有哪些呢?下面我们一起来简单的了解一下相关的信息,希望可以给予大家一些帮助。

股票集合竞价选股技巧

一、选股的最佳形态。在价值投资的前提下,选择30日均线昂头向上的股票;选择沿45度角向上运行的股票,而成交量逐步递减的股票。因为沿45度角向上的股票走势最稳,升势最长,所以我把这样的股票称之为“慢牛股”;选两类股:是在弱市中发现“慢牛股”;是牛市时,买涨停股,跟着庄家赚涨停,做短线。

二、买股的最佳前提。看其上涨的速度和力度(从成交量和军=均线多个角度分析);不再高位买入(切忌阳极而生阴);大盘应出现涨势的起步阶段,技术回调已基本结束次日还能涨;不可捡芝麻跌西瓜,耐心等待涨势信号的出现;均线,k线,成交量都处在上涨的季节时,多头排列。

2、A股唯一赚钱的技巧:“集合竞价”的秘密你真的懂吗?一旦掌握你就是股市真正的高手!

股市上大鱼吃小鱼,通常在无形之间,更多是借别人之手,或借势吃掉小鱼。股民提高自己的风险意识是最主要的防御武器,不要轻信别人的消息,不要仅凭看了某个股评就做决定。对散户来说,最根本的抵御方法是用心理解长期价值投资的基本理念,并了解一些方法。抑制自己投资的贪念,把自己投机的动机放置在一个理性思维的框架里,这样才可能减少落入各种各样消息陷阱里的次数。搏击在股海,一条小鱼需要知道:自己周围的暗中会有大鱼频繁出没,还有许多暗流,风云也可能瞬间突变。唯有风险意识可能伴你成为赢家。

一、集合竞价是什么意思,它又有哪些规则呢?

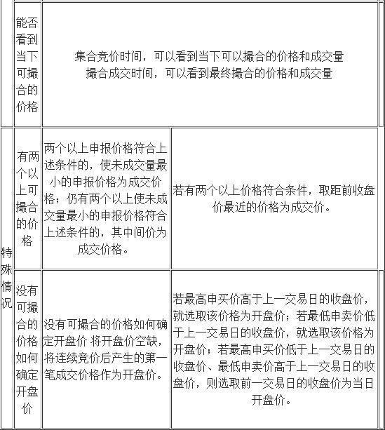
集合竞价是指在股票每个交易日上午9:15—9:25,由投资者按照自己所能接受的心理价格自由地进行买卖申请。

集合竞价其实从字面上都可以理解,它是指在一段时间内将所有的报价申报集中撮合,来确定股票价格的竞价方式。集合竞价的意思还是比较好理解,但是它竞价的规则确实有点复杂,确定价格的规则主要有以下几点:

1.使得成交量最大化的价格。

2.高于该价格的买入申报与低于该价格的卖出申报全部成交的价格。

3.与该价格相同的买方或卖方至少有一方全部成交的价格。

如有两个以上申报价格符合上述条件的,深圳证券交易所取距前收盘价最近的价位为成交价;上海证券交易所则规定使未成交量最小的申报价格为成交价格,若仍有两个以上使未成交量最小的申报价格符合上述条件的,其中间价为成交价格。

如果是在集合竞价中没有产生成交怎么办,它会直接进入到连续竞价。

二、集合竞价的价格确定原则

1、高于该价格的买入申报与低于该价格的卖出申报全部成交的价格。

2、与该价格相同的买方或卖方至少有一方全部成交的价格。

3、集合竞价的所有交易以同一价格成交。

4、在“价格优先、时间优先”的基础上,集合竞价还要体现“量大优先”,即在符合上述条件的基础上,撮合成交量最大的价格为开盘价,以体现“大多数”人的价格意愿。

股票集合竞价规则解读

集合竞价买入绝招,集合竞价选股法(“集合竞价”的秘密你真的懂吗)集合竞价买入绝招,集合竞价选股法(“集合竞价”的秘密你真的懂吗)集合竞价买入绝招,集合竞价选股法(“集合竞价”的秘密你真的懂吗)

举例1:开盘价的形成(集合竞价后撮合成交价的形成)

比如某股票上一个交易日的收盘价为10元,在集合竞价时,报入的申买单、申卖单如下表所示:

集合竞价买入绝招,集合竞价选股法(“集合竞价”的秘密你真的懂吗)

根据成交价格的确定原则,10.01元将成为该股当日的开盘价,即集合竞价后所撮合的最终成交价。

从上表中我们看到,9.99元、10元、10.01元、10.02元、10.03元、10.04元这六个价格是买单和卖单共同覆盖的价格,那么为什么最终撮合价是10.01元,而不是9.99元、10元或是10.02元呢?

因为撮合的成交价格要满足三个条件,即(一)可实现最大成交量的价格;(二)高于该价格的买入申报与低于该价格的卖出申报全部成交的价格;(三)与该价格相同的买方或卖方至少有一方全部成交的价格。

10.01元的成交价格,可使买单中高于10.01元的6000股全部成交,卖单中高于10.01元7000股全部成交,10.01元的4000股买单全部成交,10.01元的6000股卖单成交3000股,总成交量为1万股。(低于10.01元的买单和高于10.01元的卖单,以及未成交的3000股10.01元卖单将自动进入开盘后的连续竞价)

如果成交价格为10元,则买单中高于10元的1万股就无法全部成交;如果成交价格为10.02元,则卖单中低于10.02元的13000股就无法全部成交。

举例2:竞合竞价时若出现两个以上可撮合价格,上交所和深交所的不同选择

集合竞价买入绝招,集合竞价选股法(“集合竞价”的秘密你真的懂吗)

如果该股是上交所上市的股票,则最终撮合的成交价为10.13元、10.14元、10.15元三个价格的中间价,即10.14元;如果该股是深交所上市的股票,则最终撮合的成交价为10.13元、10.14元、10.15元的中最接近上一个交易日10元收盘价的价格,即10.13元。则根据“(一)可实现最大成交量的价格;(二)高于该价格的买入申报与低于该价格的卖出申报全部成交的价格;(三)与该价格相同的买方或卖方至少有一方全部成交的价格。”这三个条件,可撮合的价格为10.13元、10.14元、10.15元。

集合竞价实战应用

集合竞价图

集合竞价是主力活动的序幕,一支票如果是有计划的涨停,大概率会先从集合竞价就开始表演,这儿能充分体现主力的做盘意图。很多时候从集合竞价图可以作为当天一只股票的走势的预演,这也是高手和一般投资者能力的分水岭。所以我们看盘一定不能错过这10分钟的宝贵时间。

1、集合竞价分时图

所谓的集合竞价分时图,也就是在集合竞价过程中显现出来的分时图,而我们平时所讲的分时图一般讲的是在连续竞价阶段的分时图。同时我们上节课也讲过集合竞价时间段是在9.15-9.25之间,连续竞价是在9:30以后,所以为了区分集合竞价图和连续竞价图一般会在当天的总分时图中用实线将二者分开。我们可以看一个当天涨停的例子:佳讯飞鸿

集合竞价图和连续竞价的分时图中间是以一条实体线隔开,左边是集合竞价图,而右边是连续竞价的分时图。

集合竞价买入绝招,集合竞价选股法(“集合竞价”的秘密你真的懂吗)

2、集合竞价成交量

同时集合竞价分时图还有一个组成部分,就是集合竞价底部的的柱子,这个柱子和连续竞价分时图柱子一样代表的是成交量。我们以案例:西水股份来看。

集合竞价买入绝招,集合竞价选股法(“集合竞价”的秘密你真的懂吗)

在集合竞价图下的即为集合竞价成交量。只不过此柱子分为倒挂的柱子和下部柱子,倒挂的柱子是集合竞价时的未匹配量(没有成交但是申报委托的单子),下面的柱子是已匹配量(在当时是已经匹配了),红色柱子为主买(主动买入的成交量),绿色是主卖(主动卖出的成交量)。如果匹配量柱平滑上升,越来越高,而且是红柱多绿柱少,匹配价格呈平走或高走,表示看好这支股票的人越来越多,大家都在争相买入,则今天收红的概率就大。

【巨量高开】

首先有两个基本的参考依据:一个是集合竞价的高开程度,第二是成交量,我们分开来讲。

高开:是指在经过集合竞价后产生的开盘价

作用:高开是主力在集合竞价做多过程最终产生的结果,对于我们预判主力行为有着重要的参考作用。

【高开的分类】

1、高开0~2%,这个程度的高开一般对于集合竞价观察的股票来讲算不上高开;

2、高开2%~4%,这属于一种比较寻常的高开;

3、高开4%~7%,这种情况就算的上比较强势的高开了,是非常有参与价值的,这也是我们平时最常见到的高开;

4、高开>7%,这算是超强势的高开了,一般都是个股有非常大的利好,或者是某个题材有非常重大的利好,还有一种可能就是强势涨停板的次日开盘等。

巨量:指的是在集合竞价中产生的开盘价

作用:对于有预谋涨停的股票,在集合竞价会有所动作,那么如何发现主力动作呢?不错就是成交量,因为在集合竞价出现巨量成交代表的是主力枪筹的行为,这一点是主力无法掩盖的行为。而这个巨量一般要根据个股流通盘大小来定。

【巨量的分类】

1、流通盘小于1亿,集合竞价成交量在1000手以上为好,目前两市流通盘在这个范围的股票一共有330只左右;

2、流通盘在1亿~6亿之间,集合竞价成交量在2000手以上为好,目前两市流通盘在这个范围的股票一共有1850只左右。

3、流通盘在6亿~10亿之间,集合竞价成交量在3000手以上,目前两市流通盘在这个范围的股票一共有451只,4亿以下的一共有2262只;

4、流通盘在10亿以上,集合竞价成交量在6000手以上,目前两市流通盘在这个范围的股票一共有629只,这都属于大象级别的股票,一般情况对于抓涨停板的选手来讲,不在参与范围之内。

这个标准只是一个基本的参考标准,在具体到个股的操作中,要根据个股的日均成交以及个股的股性、价格和所处的位置做调整。(以上数据都是定性的,由于新股申购所以市场上的股票数量一直处于动态变化,再则集合竞价成交量也是作为一个参考值,并不是一层不变的,毕竟要根据市场氛围以及标的质地不同,会有一定的变化)

集合竞价选股法一共有2.5种类型,没错是2.5种。

第一种:缓慢上攻型

1、整个集合竞价期间,撮合价格逐步加高,最好最后12分钟有突破拉高,最后成交价最好过1%不超过4%

2、9.20分后成交量逐渐缓慢放大,且红柱子为主,最好每个柱子间没有空隙,成交量时时在变化

3、最好9.20分前,临时有巨单挂过涨停板(跌停板也可以加分)

4、该类型要求前期不能有大涨,股票处于低位

5、该类型要求最好是个股行为,不要受消息面影响,不然容易是假象,成功概率低

6、最好个股在上升通道,前几天有过异动。

狙击方式:看到符合要求的,可以立马挂高点抢筹。最好再9.23分9.24分左右挂单。太早容易出现变故,太晚容易传输不到交易所,买不到股。

二种:急剧下坠型

1、9.20分前高开,最好是涨停价

2、9.20以后买单不减少(注意这点很重要),卖单逐渐增加,最后几分钟卖单超过买单,价格缓慢下降

3、可能最后几分钟价格下降严重,也许从10个点9个点开始缓慢下降到5个点6个点,最后急掉到1 2个点,都算可以接受范围

4、该类型要求,最后几分钟价格可以下降很多,但是最后分钟的卖单量,要缓慢增加,如果突然加太多,就要扣分

5、该类型要求,开始买单要大,越大越好,而且不能撤单(说明主力高位挂单是真的,真心想买)

6、该类型要求,开始的买单价格要高,越高越好,最好是涨停价

7、该类型要求,不要是当天收到消息高开的,容易失败。可以是前期暴涨股,前期无量板最佳。

狙击方式:激进的可以在9.24分左右挂单买入,因为9.30分以后也许主力就直接拉板了。稳健的朋友,可以等9.30分以后观察10几分钟,看到资金不大额流出,价格稳定有支撑,就可以逢低买入。

第三种:无量平和型

1、9.20分后,撮合价格稳定不动,最好是0%,昨日收盘价

2、要求成交量缓慢增加,不能变动太大

3、要求红柱子多,绿柱子少,成交量时时变化

4、最好撮合价格上,买入数量比卖出数量大许多,最好是1.5倍以上

5、该类型要求,个股上升通道,无暴涨暴跌,最好有利好消息(切记该点要求和第一种情况要求截然相反)

6、9.20分前有涨停或跌停价格出现,可以加分

狙击方式:可以等9.30以后,成交价格,不低于开盘价,稳步上攻时买入。

操作注意事项

1、集合竞价买入法,容易追高,注意追高风险

2、集合竞价买入法,容易失败,大家一定要注意每个选股的要求的细节,最好等到有完美图形出现时再出手

3、集合竞价买入法,一旦成功,就是涨停,后期也许还有拉高或涨停

4、集合竞价买入法,最好能事前留有仓位我的理论要结合实战,才有说法力,才能够直观,才容易学习。

投资者心态:天不可违,时不可失,势不可逆,善用势者赢天下!

1、附势术:不附势者,何以避困境。

附势是一种选择,当你不能主宰胜利时,就选择站在胜利者的一方,则困境不能妨你,胜利无虞!

2、度势术:不度势者,何以言成功。

度势是一种判断,是权衡利弊的结果,利大于弊则胜机显,弊大于利则败机现!

3、借势术:不借势者,何以论才智。

借势是一种交换,世上没有不还之借,借势的前提是提高自身被人利用的价值,别人才愿意为你所用。

4、驭势术:不驭势者,何以趁时机。

驭势是一种智慧,君子藏器于身,待时而动,九霄龙吟惊天变,风云际会踏水游。

5、造势术:不造势者,何以掌天下。

造势是一种格局,因天之时,就地之事,依人之利,则所向无敌!无常则变,时移势改,虑定而动,则天下无不可为之事!天不可违,时不可失,势不可逆,善用势者赢天下!

本文关键词:股票集合竞价选股技巧,集合竞价买股票技巧,集合竞价成交量选股法,集合竞价量比选股法,集合竞价买入技巧。这就是关于《集合竞价买入绝招,集合竞价选股法(“集合竞价”的秘密你真的懂吗)》的所有内容,希望对您能有所帮助!

本文链接:https://bk.89qw.com/a-205192

最近发表
网站分类