手机版

百科生活 投稿

马克华菲官方旗舰店,马克华菲女装品牌介绍(马克华菲服装品牌介绍)

百科 2026-02-16 13:03:43 投稿 阅读:7183次

关于【马克华菲官方旗舰店】:上海马克华菲被罚3万元 涉使用虚假价格手段诱骗消费者、虚假宣传,马克华菲女装品牌介绍(马克华菲女装官方旗舰店),今天小编给您分享一下,如果对您有所帮助别忘了关注本站哦。

上海马克华菲被罚3万元 涉使用虚假价格手段诱骗消费者、虚假宣传

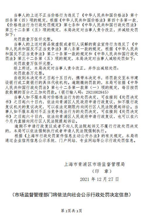
上海市青浦区市场监督管理局认为,上海马克华菲电子商务有限公司上述不正当价格行为违反了《中华人民共和国价格法》第十四条第(四)项的规定,根据《中华人民共和国价格法》第四十条第一款、《价格违法行为行政处罚规定》第七条和《中华人民共和国行政处罚法》第三十二条第(五)项的规定;对商品做虚假或者引人误解的商业宣传行为违反了《中华人民共和国反不正当竞争法》第八条第一款的规定,根据《中华人民共和国反不正当竞争法》第二十条第一款的规定和《中华人民共和国行政处罚法》第三十二条第(五)项的规定。综上所述,责令其改正,并处罚款3万元整。

《中华人民共和国价格法》第十四条第(四)项:经营者不得有下列不正当价格行为:(四)利用虚假的或者使人误解的价格手段,诱骗消费者或者其他经营者与其进行交易。

《中华人民共和国价格法》第四十条第一款:经营者有本法第十四条所列行为之一的,责令改正,没收违法所得,可以并处违法所得五倍以下的罚款;没有违法所得的,予以警告,可以并处罚款;情节严重的,责令停业整顿,或者由工商行政管理机关吊销营业执照。

《价格违法行为行政处罚规定》第七条:经营者违反价格法第十四条的规定,利用虚假的或者使人误解的价格手段,诱骗消费者或者其他经营者与其进行交易的,责令改正,没收违法所得,并处违法所得5倍以下的罚款;没有违法所得的,处5万元以上50万元以下的罚款;情节严重的,责令停业整顿,或者由工商行政管理机关吊销营业执照。

《中华人民共和国行政处罚法》第三十二条第(五)项:当事人有下列情形之一,应当从轻或者减轻行政处罚:(五)法律、法规、规章规定其他应当从轻或者减轻行政处罚的。

《中华人民共和国反不正当竞争法》第八条第一款:经营者不得对其商品的性能、功能、质量、销售状况、用户评价、曾获荣誉等作虚假或者引人误解的商业宣传,欺骗、误导消费者。

《中华人民共和国反不正当竞争法》第二十条第一款:经营者违反本法第八条规定对其商品作虚假或者引人误解的商业宣传,或者通过组织虚假交易等方式帮助其他经营者进行虚假或者引人误解的商业宣传的,由监督检查部门责令停止违法行为,处二十万元以上一百万元以下的罚款;情节严重的,处一百万元以上二百万元以下的罚款,可以吊销营业执照。

天眼查显示,上海马克华菲服饰有限公司法定代表人为杨坤田,注册资本是1000万人民币,由马克华菲(上海)商业有限公司持股,持股比例为100%。

马克华菲官网显示,马克华菲(MARK FAIRWHALE)成立于2001年,20年来为潮而生以古今中外多元文化为灵感源泉,凭借当代视角用艺术不断交叉融合创新,满足时尚潮人的个性化需求展现出引领中国潮流品牌发展的国潮新气象。

以下是处罚原文:

马克华菲官方旗舰店,马克华菲女装品牌介绍(马克华菲服装品牌介绍)马克华菲官方旗舰店,马克华菲女装品牌介绍(马克华菲服装品牌介绍)

(责任编辑:王晨曦)

本文关键词:马克华菲旗下女装品牌,马克华菲女装品牌介绍PPT,马克华菲女装品牌介绍文案,马克华菲服装品牌介绍,马克华菲女装品牌介绍视频。这就是关于《马克华菲官方旗舰店,马克华菲女装品牌介绍(马克华菲服装品牌介绍)》的所有内容,希望对您能有所帮助!

本文链接:https://bk.89qw.com/a-206800

最近发表
网站分类