手机版

百科生活 投稿

中国石油和化工网,2022年南通石油化工工程申报通知来了

百科 2026-02-09 16:14:12 投稿 阅读:4834次

关于【中国石油和化工网】:及时关注!2022年南通石油化工工程申报通知来了,中国石油和化工网(中国医药化工网),今天小编给您分享一下,如果对您有所帮助别忘了关注本站哦。

  • 内容导航:
  • 1、中国石油和化工网(中国医药化工网)
  • 2、及时关注!2022年南通石油化工工程申报通知来了

1、中国石油和化工网(中国医药化工网)

3月4日,国家能源局在官网发布了“关于印发《石油天然气规划管理办法》(2019年修订)的通知”,新修订的《办法》在第十三条加入了对于重大项目布局遵循原则的新内容,其中关于油气管道方面的新规定明确:跨境、跨省干线原油、成品油、天然气管道纳入国家石油天然气规划。按照“全国一张网”的理念优化布局,统筹协调沿线经济发展,突出近期、兼顾长远、整体规划、分步实施,提升管网输送能力,扩大管网覆盖范围,加强管网互联互通,及时消除管输瓶颈。

中国石油和化工网,2022年南通石油化工工程申报通知来了

该条款提出的“全国一张网”理念,正符合国家单独设立国家管网公司的思路。呼之欲出的国家管网公司,正走在落地的途中。

目前,我国的油气管网设施在建设、运营主要集中于中国石油、中国石化和中国海油手中,处于高度垄断经营状态。其中,中国石油在国内运营的油气管道里程占全国的六成以上。

在2014年2月,油气管网独立运营开始破冰:国家能源局印发《油气管网设施公平开放监管办法(试行)》,明确提出将加强监管,促进油气管网设施公平开放。这之后,关于油气管网单独成立公司的呼声越来越大。

到了2015年9月,政府出台了《中共中央、国务院关于深化国有企业改革的指导意见》中指出,对自然垄断行业,实行以政企分开、政资分开、特许经营、政府监管为主要内容的改革,根据不同行业特点实行网运分开、放开竞争性业务,促进公共资源配置市场化。

这一政策的出台,直指我国油气行业:“三桶油”将改革实行网运分离,组建单独运行的国家管网公司。政府、行业专家、民营企业等都对此充满期待,此举有利于我国油气行业的更加均衡、健康的发展。

在2018年末,中国石油化工集团公司经济技术研究院发布了《2019中国能源化工产业发展报告》,文中预测,国家管网公司将分三阶段进行建立,有望于2019年成立。权威预测表明,国家管网公司这个巨无霸落地在即。

2、及时关注!2022年南通石油化工工程申报通知来了

在3月21日,南通市人社局发布了《关于报送 2022 年度南通市石油化工中级专业技术资格评审材料的通知》

通知的完整内容老魏以截图的形式放在了文章末尾,有计划今年申报的朋友可以仔细浏览

那,本期内容老魏说说文件中的几个值得关注的内容:

1. 时间节点

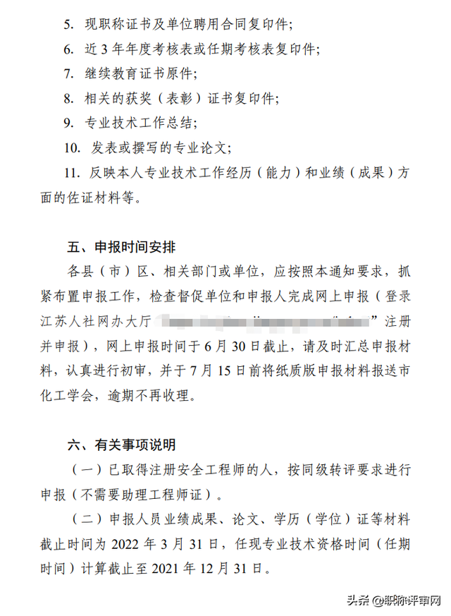
今年南通市石油化工工程中级专业技术资格评审工作拟定于8月份进行,其中网上申报的时间于6月30日截止,纸质材料需在7月15日前报送到市化工学会,逾期不受理

关于材料,申报人员业绩成果、论文、学历(学位)证书等材料截止时间为2022年3月31日任现专业技术资格时间(任期时间)计算截止至2021年12月31日

2. 申报流程

申报人需要先在“江苏人社网办大厅”进行线上申报,同时需要准备书面申报材料

3. 申报材料

具体的材料要求请看图

中国石油和化工网,2022年南通石油化工工程申报通知来了

图片来源:通化学〔2022〕2 号

请注意第十点:发表或撰写的专业论文

在《江苏省职称评审管理办法(试行)》文件中,第十六条说明了年度职称申报材料的主要内容:

中国石油和化工网,2022年南通石油化工工程申报通知来了

图片来源:苏职称〔2020〕42号

所以论文要不要准备,老魏建议还是要的,毕竟这也是职称申报中重要的学术成果

通知的完整内容如下:

中国石油和化工网,2022年南通石油化工工程申报通知来了

图片来源:通化学〔2022〕2 号

中国石油和化工网,2022年南通石油化工工程申报通知来了

图片来源:通化学〔2022〕2 号

中国石油和化工网,2022年南通石油化工工程申报通知来了

图片来源:通化学〔2022〕2 号

中国石油和化工网,2022年南通石油化工工程申报通知来了

图片来源:通化学〔2022〕2 号

倘若您在以下范围内遇到问题与难题:

①初定助理工程师

②申报评审工程师或高级工程师

③职称学时、职业资格(技能)考证

....

本文关键词:中国化工石油有限公司,中国石油和化工企业,中国石油化工集团公司官网首页,中国石油和化工网络电视,中国石油化工部。这就是关于《中国石油和化工网,2022年南通石油化工工程申报通知来了》的所有内容,希望对您能有所帮助!

本文链接:https://bk.89qw.com/a-221971

最近发表
网站分类