百科生活 投稿
关于【氢气密度压力对照表】:氢气密度(氢气密度表),你知道通信电源知识全集(一)?太全了!每个都值得你去收藏!,今天涌涌小编给您分享一下,如果对您有所帮助别忘了关注本站哦。
你知道通信电源知识全集(一)?太全了!每个都值得你去收藏!
通信电源是整个通信系统的重要组成部分,就像人体的心脏一样,电源设备供电质量及供电可靠性,将直接影响整个通信系统及其质量。

通信电源设备和设施主要包括:交流市电引入线路、高低压局内供配电设备、油机发电机组、整流器、蓄电池组、直流变换器、UPS、以及各种交直流配电屏等,组成一个完整供电系统,合理的进行控制、分配、输送,满足通信设备的要求。
本文内容包括:
■高低压配电系统
■直流供电系统
■UPS供电系统
■新能源供电系统
■油机发电机组
■防雷接地系统
■电力电缆及断路器
■动力环境监控系统
高低压配电系统
高低压配电系统组成和作用
一般通信企业变电站所输入电压为10KV,所以高压传输的电能送到电信企业需要将35KV~220KV高压降至10KV。
高低压配电系统设备作用:将高压(10KV)引入进高压进线柜、计量柜、避雷柜、出线柜至变压器高压侧。

低压配电设备作用:变压器低压侧出线进低压进线柜经电容补偿柜和若干个出线柜,作用是集中和分配电能。

高压配电设备

低压配电设备

低压(380/220) 配电柜(屏)/低压开关柜是连接降压变压器、低压电源和交流负载的装置,它可以完成市电与备用电源转换、负载分路以及保护、测量、告警等功能
市电分类
■一类市电供电为从两个稳定可靠的独立电源各自引入一路供电线。该两路不应同时出现检修停电,平均每月停电次数不应大于1次,平均每次故障时间不应大于0.5h。两路供电线宜配置备用市电电源自动投入装置。
■二类市电供电线路允许有计划检修停电,平均每月停电次数不应大于3.5次,平均每次故障时间不应大于6h。供电应符合下列条件之一的要求:
a.由两个以上独立电源构成稳定可靠的环形网上引入一路供电线。
b.由一个稳定可靠的独立电源或从稳定可靠的输电线路上引入一路供电线。
■三类市电供电为从一个电源引入一路供电线,供电线路长、用户多、平均每月停电次数不应大于4.5次,平均每次故障时间不应大于8h。
■四类市电供电应符合下列条件之一的要求:
a.由一个电源引入一路供电线,经常昼夜停电,供电无保证,达不到第三类市电供电要求。
b.有季节性长时间停电或无市电可用。
直流供电系统
直流供电系统简介
直流供电系统是向通信局(站)提供直流(基础)电源的供电系统。根据工信部最新颁布的《通信局(站)电源系统总技术要求》的规定:
■-48V和±24V为直流基础电源
■其中-48V为首选基础电源,
■± 24V为过渡电源(逐步淘汰、在新建系统中不再使用)。在实际应用中如果必需± 24V或者其他直流电压种类的电源,一般通过直流-直流变换器的方式将-48V基础电源变换成± 24V或其他直流电压种类的电源。
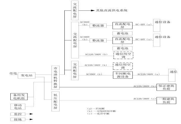
集中供电系统
通信电源系统由高低压配电系统、变压器、低压配电、油机发电机组、整流器、交、直流配电屏、UPS电源、蓄电池组、变换器和通信设备配电屏组成。

分散供电系统

混合供电系统

各部分功能介绍
■变电站:由市电引入10KV(6KV)至高压配电系统柜(进线、测量、出线)-变压器(降压到380V)---低压配电柜(进线、补偿、出线分配)。
■油机发电机组:作为市电的备用电源,输出380V交流电源至低压配电柜通过切换开关和市电进行切换。
■交流配电屏:把380/220V交流电进行分配。
■整流器:把380/220V交流电进行整流,变换成-48V直流电。
■直流配电屏:把-48V直流电进行分配,分到各个通信机房设备直流配电屏或直流用电设备。
■UPS电源:提供不间断交流电源。输出220V/380V交流电源。
■蓄电池:提供交、直流备用电源,为整流器提供-48V电源;为UPS提供380/220V电源。
■直流变换器:把-48V电源变换成设备所需要的不同电压等级的直流电源,例如:-12V、-24V、+60、-60V、110V等等。
直流供电系统运行方式
交换局的直流供电系统运行方式采用-48V全浮充供电方式。即在市电正常时,交流市电先经过高频开关电源的整流,然后向蓄电池组浮充并向通信设备供电;
当市电(故障)停电而发电机组未启动供电前,由蓄电池组放电向通信设备提供直流不间断供电,其允许放电时间一般为1~2小时;
当发电机组或市电恢复供电时,直流供电系统先经恒压限流充电而后转入浮充方式供电。
移动基站(或光缆、微波中继站)直流供电系统运行方式一般也采用-48V全浮充供电方式。即在市电正常时,经过组合开关电源架上的整流模块与蓄电池并联浮充并向通信设备供电;
当市电(故障)停电而移动发电机组未供电前,先由蓄电池组并联放电向通信设备供电;
当发电机组或市电恢复供电时,直流供电系统先经恒压限流充电而后转入浮充方式供电。
移动基站直流系统与交换局直流系统的区别
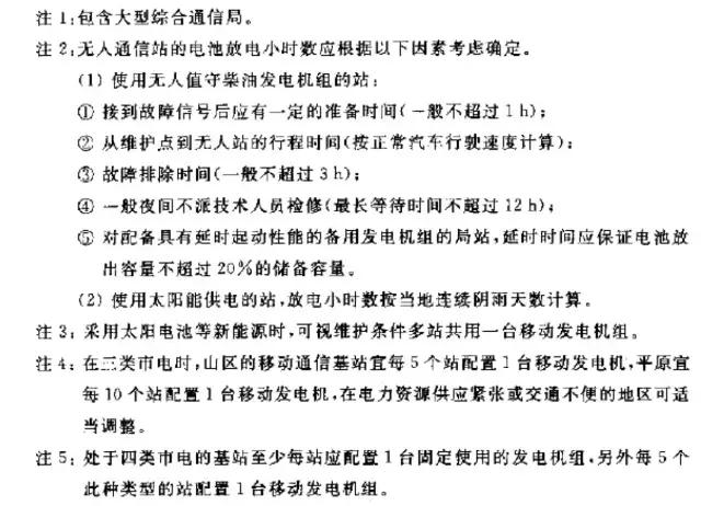
当基站蓄电池放电至第一级切断电压设置点时(3小时左右),自动断开负荷较大的基站设备,以保证传输设备较长时间(20小时左右)正常运行;
若市电停电时间较长而移动发电机组未上站时,当蓄电池放电至终止电压时则自动断开电池输出,以免蓄电池继续放电而造成蓄电池的损坏。因此,移动发电机组应在蓄电池放电至终止电压前上站发电,以免造成通信的中断。
直流供电系统设备配置原则
直流供电系统的设备配置和导线选择主要根据通信局(站)各种通信设备近远期的直流负荷调查统计,来配置高频开关整流器、蓄电池组、交直流配电屏的容量和数量以及选择导线的线径与规格型号。
交、直流配电屏的容量按远期负荷配置,其输出负荷分路可根据用电设备的需求而定。
高频开关整流器的容量应同时满足近期通信负荷和蓄电池组充电用负荷之和。整流模块的数量应采用冗余(N+1)的配置方式。
蓄电池的容量应能满足规定的允许放电时间要求。
直流供电母线的线径应能满足直流供电回路全程最大允许压降。
整流器容量及数量配置
采用高频开关型整流器的局(站),应按n+1冗余方式确定整流器配置,其中n只主用,n≤10时,1只备用;n>10时,每10只备用1只。主用整流器的总容量应按负荷电流和电池的均充电流(10小时率充电电流)之和确定。
对于采用太阳能等新能源混合供电系统供电的局站,当蓄电池10小时率充电电流远大于通信负荷电流时,主用整流器的容量应按负荷电流和20小时率的充电电流之和确定。
开关电源和蓄电池的配置方法
设计依据:中华人民共和国通信行业标准YD/T5040-2005 通信电源设备安装工程设计规范:
首先配置蓄电池组的容量
然后再配置开关电源的容量


蓄电池容量的计算方法
明确负荷电流的大小
确定蓄电池放电的时间
计算出具体蓄电池的容量


放电容量系数表

宽电压压降分配

窄电压压降分配

开关电源
分类
■开关电源架
仅有整流功能而不具备直流配电及电池输入功能,与直流屏等可组成大容量直流供电系统
■组合开关电源
机架内具有整流、交直流配电、电池输入、控制等功能在内的完整机架,用于容量较小的系统
开关整流器的工作原理

开关电源主要特点
重量轻、体积小
效率高(达90%以上)
功率因数高(大于0.92)
稳压精度高达0.2%
噪音低
维护方便
可靠性强
扩容方便
调试方便
便于实现集中监控、无人值守
对交流输入电源要求低
自动化程度高
存在高频谐波干扰
控制电路复杂
直流供电系统的设备
交换局内直流供电设备主要有高频开关电源整流器和与之配套的交流配电屏、直流配电屏,蓄电池组以及直流-直流变换器等。
移动基站或光缆、微波中继等通信站由于直流负荷通常较小,故多采用集交流配电、开关整流器和直流配电于一体的组合式开关电源。
交流配电屏

用于高频开关整流器及其他通信用电设备的交流配电屏,主要作为交流电源的接入与负荷的分配。
具有两路交流电源引入,能进行主、备用电源转换,对两路交流电源有自动转换要求的电路必须具有可靠的机械及电气连锁。
输出负荷分路可根据不同用电设备的需求而定。
对有照明分路的配电屏,应有保证交流照明分路和直流事故照明分路,并有自动转换装置。
具有过压、欠压、缺相等告警功能以及过流、防雷等保护功能。
交流屏应能够提供反应供电质量和交流屏自身工作状态的监测量,如三相电压、电流值,市电供电状态,主要分路输出状态等,并上送监控模块。
高频开关整流架

高频开关整流架主要由若干个整流模块和监控模块组成一单独机架。
高频开关整流器是将从交流配电屏引入的交流电整流为通信设备所需的直流工作电源,其输出端与直流配电屏相连接,并通过直流屏的相应端子与蓄电池组和通信设备相连,对蓄电池组浮充电并向通信设备供电。
监控模块

是高频开关电源系统中的智能装置,对系统的运行进行统一的管理。
该模块通过内部通信接口,根据预定的工作程序,对开关整流模块、交、直流配电屏及电池的运行状态进行实时监视、控制和管理
通过RS232/485外部接口纳入上一级监控管理系统,发送并接受相应的信息,执行监控系统的命令。
完成对各种参数及运行信息的存贮,维护人员在现场进行运行参数的调整,将系统的运行状态与参数进行实时的显示等。
直流配电屏
直流配电屏位于整流器与通信负载之间,主要用于直流电源的接入与负荷的分配,即整流器输出、蓄电池组的接入和直流负荷分路的分配。
主要功能为:
可接入二组蓄电池。
负荷分路及容量可根据系统实际需要确定。
具有过压、欠压、过流保护和低压告警以及输出端浪涌吸收装置。
对于蓄电池充放电回路以及主要输出分路能够进行监测。
移动基站所用的直流配电部分具有低电压和电池切断保护功能。
直流配电柜

直流-直流变换器

直流-直流变换器(DC-DC)是一种将直流基础电源转变为其他电压种类的直流变换装置。
目前通信设备的直流基础电源电压规定为-48V,由于在通信系统中仍存在-24V(通信设备)及±12V、±5V(集成电路)的工作电源,因此,有必要将-48V基础电源通过直流-直流变换器变换到相应电压种类的直流电源,以供各种设备使用。
分立式开关电源



组合开关电源

-48V电源系统(50A模块)
系统型号:PS48400-2C/50
整流模块:HD4850-2,2900W
监控模块:PSM-A11
系统容量: -48V/400A
外形尺寸:600x600x1600

一体化电源

室外型开关电源

工作温度范围:
-40℃~+45℃(北方型)
-10℃~+45℃(南方型)
湿度范围:5~100%
防水防尘:
设备仓IP55;
电池仓IP34
蓄电池
蓄电池
蓄电池是直流供电系统中不可缺少的重要组成部分。
蓄电池在系统中的作用主要作为储能设备,当外部交流供电突然中断时,通信设备的正常工作将会受到威胁,而蓄电池作为系统供电的后备保护,可提供1~20小时或更长时间的不停电供电电源。
因此,蓄电池作为系统供电的最后一道保证,也是维持正常通信的最后一道保障。

蓄电池的应用

蓄电池组成
蓄电池由正、负极板组、电解液和电池槽等部分组成。正极板上的活性物质是二氧化铅(PbO2),负极板上的活性物质是海绵状铅(Pb)。电解液由蒸馏水和纯硫酸按照一定的比例配置而成的。
当电解槽中装入一定密度的电解液后,正负极板上的活性物质开始和电解液进行一系列的化学反应,正负极板上形成2.1V的电位差,该电位差就是蓄电池的电动势(E)。所以在蓄电池充电时,外接直流电源的电压应高于蓄电池的电动势。
放电过程中的电化学反应
蓄电池放电过程中总的电化学反应为:
PbO2+2H2SO4+Pb—>PbSO4+2H2O+PbSO4
蓄电池在放电过程中,正负极板上的活性物质都不断转变成PbSO4。由于硫酸铅的导电性能比较差,所以放电后,蓄电池的内阻增加。此外,在放电过程中,由于电解液中的硫酸铅逐渐变成水,所以电解液的密度逐渐下降。因此蓄电池的内阻增加,电动势降低。放电终了时,蓄电池的端电压下降到1.8V左右。
充电过程中的电化学反应
蓄电池充电过程中总的电化学反应为:
PbSO4+2H2O+PbSO4—>PbO2+2H2SO4+ Pb
充电过程中,电解液的密度逐渐增加,蓄电池的电动势逐渐增加。充电后期,极板上的活性物质大部分已经还原,如果继续大电流充电,充电电流只能起分解水的作用。这样,负极板上将有大量的氢气逸出,正极板上将有大量的氧气逸出,蓄电池产生剧烈的冒气。
阀控式密封铅酸蓄电池的结构特点
密封性
少维护
结构紧凑、体积小,可多层叠放安装,占地面积少。
无流动电解液(吸附式),可以卧放。
阀控式密封蓄电池在出厂时已带电荷,安装好后稍加补充电即可投入实际运行,使用起来较为方便。
阀控式密封铅酸蓄电池的主要技术性能及要求
容量标定:蓄电池容量以环境温度25℃、单体放电终止电压1.8V条件下的10h率额定容量表示。
浮充使用寿命:在环境温度25℃的条件下,2V浮充运行寿命8年,6V以上6年。
循环使用寿命:100%放电深度时的次数
浮充电压:2.23~2.27V/只。
均充电压:2.30~2.35V/只。
容量保存率:蓄电池静置28天后其容量保存率不低于96%。
蓄电池端电压的均衡性:由若干个单体组成一体的蓄电池,其各单体间的开路电压最高与最低差值≤20mV。
电池连接条压降:蓄电池按1h率电流放电,在两只电池极柱根部测量的电池之间的连接条压降≤10mV。
防酸雾性能:蓄电池在正常工作中应无酸雾逸出。
防爆性能:蓄电池在充电过程中遇有明火内部不应引爆
阀控式密封蓄电池的使用
■正常环境条件
阀控式密封蓄电池应在下述条件下连续工作。
环境温度: -5℃~40℃。
相对湿度:≤90%(25℃)。
海拔高度:≤1000m。
安装方式:室内固定安装。
■充电电压
浮充电压;2.23~2.27V/只。
均充电压;2.30~2.35V/只。
阀控式密封铅酸蓄电池的充放电
■阀控式密封铅酸蓄电池的充放电
密封蓄电池在使用前不需进行初充电,但应进行补充充电。补充充电方式及充电电压应按产品技术说明书规定进行。一般情况下应采取恒压限流充电方式,补充充电电流不得大于0.2C10(C10=电池的额定容量)
■阀控式密封铅酸蓄电池的均衡充电:
一般情况下,密封蓄电池组遇有下列情况之一时,应进行均充(有特殊技术要求的,以其产品技术说明书为准),充电电流不得大于0.2C10,充电方式参照充电时间—电压对照表。
浮充电压有两只以上低于2.18V/只。
搁置不用时间超过三个月。放电深度超过额定容量的20%。
■密封蓄电池充电终止的判据如下,达到下述三个条件之一,可视为充电终止:
充电量不小于放出电量的1.2倍。
充电后期充电电流小于0.01C(A)。
充电后期,充电电流连续3小时不变化。
使用与维护中应注意的几个问题
■阀控式密封蓄电池的环境温度
温度对其使用寿命的影响很大,根据测算,当环境温度超过25度时,温度每升高10度,其使用寿命将少一半。环境温度最好保持在25度左右。
■阀控式密封蓄电池的充电电压
出厂时已带电荷,安装时应注意防止极间短路。
使用前应补充电。
充电电压的高低,直接决定着蓄电池的工作状态及其性能。一般浮充电压应按厂家说明书选定在2.23~2.27V/只。
■直流供电系统的蓄电池一般设置两组,交流不间断电源设备(UPS)的蓄电池每台一般设一组。当容量不足时可并联,蓄电池最多并联组数不超过4组
■不同厂家、不同容量、不同型号、不同时期的蓄电池组严禁串、并联使用。
不同放电率的放电电流和电池容量
下表例举了同一蓄电池随放电率改变的容量变化情况,表中以电解液温度为25℃时10小时率下所放出的容量,作为蓄电池的额定容量

蓄电池放电曲线图

蓄电池容量计算

Q:蓄电池容量(Ah);
K:安全系数,取1.25;
I:负荷电流(A);
T:放电小时数(h);
η:放电容量系数;
t:实际电池所在地的最低环境温度数值,有采暖设备时,按15℃考虑;无采暖设备时,按5℃考虑;
α:电池温度系数,电解液温度以25℃为标准时,放电小时率≥10时,取0.006;10>放电小时率≥1时,取0.008;<1时,取0.01
影响基站蓄电池使用寿命的因素
基站频繁停电、停电时间长、停电时间无规律,使蓄电池频繁充放电,是造成蓄电池容量下降过快和使用寿命缩短的主要原因。
开关电源设置参数不合理,基站蓄电池欠压保护设置电压过低,复位电压设置过低,使蓄电池出现过放电甚至深度过放电现象,从另一方面加剧蓄电池负极板硫酸盐化,是使蓄电池容量下降,使用寿命缩短的另一个主要原因。
基站使用环境较恶劣。基站停电后,由于无空调,使基站环境温度逐步上升。或者由于空调故障,使基站室内温度偏高,从而降低了蓄电池使用寿命。
基站停电后,蓄电池放电至终止电压,未及时进行补充电,也将导致电池容量下降和使用寿命缩短。
胶体电池(阀控式密封胶体电池)

蓄电池采用凝胶状的胶体电解液,正常使用时保持气密和液密状态,当内部气压超过预设值时,安全阀自动开启,释放气体,当内部气压降低后,安全阀自动闭合使其密封,防止外部空气进入电池内部。电池在使用寿命期间,正常使用情况下无需补加电解质。
容量系列
12V 50--200Ah 2V 200--3000Ah

使用环境-户外基站

使用环境-风光互补站

使用环境-太阳能站
本文关键词:氢气密度kg/m3,氢气密度毫克每立方厘米,氢气密度,氢气密度最小,氢气密度压力对照表。这就是关于《氢气密度压力对照表,氢气密度表(氢气密度比空气大还是小)》的所有内容,希望对您能有所帮助!
- 最近发表