手机版

百科生活 财讯

个人理财产品有哪些,个人理财产品有哪些促销手段(如何选购一款好的理财产品)

百科 2026-04-28 19:17:17 财讯 阅读:3562次

关于【个人理财产品有哪些】:个人理财产品有哪些,今天小编给您分享一下,如果对您有所帮助别忘了关注本站哦。

  • 内容导航:
  • 1、个人理财产品有哪些
  • 2、如何选购一款好的理财产品?个人理财防坑指南

1、个人理财产品有哪些

个人理财产品有哪些,能分析一下吗?

一、银行理财产品总体而言银行理财产品适合追求稳健、对收益率要求偏低,选择哪款产品需要花一定的心思。二、信托产品100万元的进入门槛意味着信托投资参与人群并非很广。信托产品遵循“损失自负”原则,风险由投资者自行判断和承担。三、期货期货适合于有大量个人资产的冒险者,可谓钱来得快输得也快,期货合约到期就必须结算。四、股票因为收益高成为很多个人投资理财的首项选择。俗话说“股市有风险,入市须谨慎”股市跌涨步定,没有较强的专业知识和心理素质还是谨慎为好。

2、如何选购一款好的理财产品?个人理财防坑指南

全文近3000字,都是我本人挑选理财总结的经验,满满全是干货。

看完之后保证你对理财产品的选购要点了如指掌,对银行的套路心知肚明,轻松选出好理财。

一定要看到最后哦~


2021年12月31日,资管新规迎来了过渡期的最后一天,从今往后理财产品将全部变为净值型产品。这就意味着我们之后买理财产品要自负盈亏,理财真的真的不再保本了,找个靠谱的理财产品变得格外重要!

更现实的问题是,现在理财产品市场鱼龙混杂,每家机构都想把自己的产品卖给你,骗子的套路也越来越多,让人越来越分不清真假,给我们普通人挑选理财产品加大难度。

很多人还没有了解清楚,慌忙入场,一不小心就掉进了坑里,损失大笔的资金。

盲目关注收益,只听销售人员的一面之词,这样买理财对我们来说风险是未知的,不可控的。

我刚开始理财的时候,看别人讨论什么就跟风买,不知道知道自己买了什么?更不知道银行拿自己的钱做了哪些投资?买完之后其实我心里也没底,为此吃了不少亏。

现在通过看书并不断实践,我积累了一些理财经验,建立了自己的投资体系,收益还算说得过去。

个人理财产品有哪些,个人理财产品有哪些促销手段(如何选购一款好的理财产品)

关于理财,我们只有了解清楚他的风险,才能做出更好的决策,真正赚到钱。

回到正题,我们如何选择一个好理财呢?

根据我的经验,在选择理财产品时,应该对以下几点重点关注、多加留心。

第一点:产品的收益

我们理财就是为了收益,谁不喜欢高收益呢?但是你要小心,里面坑还是挺多的。

比如,银行在销售产品的时候,会使用各种小心机,让你产生收益很高的幻觉。

长期收益不好的产品,银行就只跟你说近7天收益率有多高。

短期收益不好的产品,银行就跟你说近一年收益率有多高。

实际上你到手的收益,和银行宣称的可能差别较大!

所以我们不能只看产品宣传的收益高不高,还要关注两个重要指标

1.业绩比较基准

业绩比较基准是银行根据产品往期业绩表现,或同类型产品历史业绩,而计算出来的投资者可能获得的预估收益。

简单来说就是银行自己给自己设定的目标,但是不能和产品的真实收益划等号,可以作为一款产品是否值得买入的参考。

2.历史收益率

业绩比较基准是一个比较理想的情况,有的时候只看业绩比较基准可能会和实际有偏差。我们同时还要关注历史收益率,通过往期收益,帮助我们判断产品真实的预期收益情况。

举个例子

这是课代表买过的一款产品,业绩比较基准为3.1%,往期最高收益4.99%,往期最低收益3.21%,

个人理财产品有哪些,个人理财产品有哪些促销手段(如何选购一款好的理财产品)

我们通过计算往期业绩的平均值,大致可估算出,这款产品的预期收益大概在3.5%-4.5%之间。

第二点:产品的安全性

安全性是我们理财的重中之重,我们可以通过以下几种方式,对产品的安全性做出判断。

1. 产品是否正规?是否有监管?

一般正规银行发售的产品,都会在中国理财网有备案,我们可以通过产品说明书中公布的产品编码,去中国理财网进行查询。

个人理财产品有哪些,个人理财产品有哪些促销手段(如何选购一款好的理财产品)

对那些在网站上查不到的产品,很有可能是杀猪盘或者P2P,一定要多加小心,了解清楚再买哦。

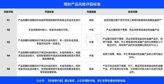
2. 产品风险评级

按照监管部门的要求,理财产品一般划分为R1、R2、R3、R4、R5,五个等级,风险由低到高。

个人理财产品有哪些,个人理财产品有哪些促销手段(如何选购一款好的理财产品)

​我一般会选择R1和R2级别的产品,基本不用担心风险,本金比较有保障。

不太推荐理财新手接触R3以上等级的产品,在没有投资经验的情况下,很可能会血本无归。

3. 产品类型

银行、保险公司、和券商等机构都会发行理财产品,不同机构发行的产品底层是很不一样的。

个人理财产品有哪些,个人理财产品有哪些促销手段(如何选购一款好的理财产品)

要看清楚我们购买的产品是银行理财还是保险?很多人被银行客户经理忽悠一通,最后发现自己买的是保险。

4. 产品投资对象

一般的理财产品都会在产品说明书中公布它的投资对象占比

个人理财产品有哪些,个人理财产品有哪些促销手段(如何选购一款好的理财产品)

通过这些信息,我们可以看出:

银行拿我们的钱到底做了哪些投资?产品主要投资的是债券、现金、国债、期权还是股票?

投资风险由低到高:现金<国债<企业债券<期权<股票。

对高风险投资占比较大的产品我们要谨慎一点。

5. 产品发行方

重点看发行方是银行?还是保险公司?还是券商?

平台有没有出现违约的现象?有没有出现亏损的情况?如果平台之前有过亏损的记录,最好不要选择。

尽量选择大平台、或者正规银行发行的产品,比较有保障。

个人理财产品有哪些,个人理财产品有哪些促销手段(如何选购一款好的理财产品)

第三点:产品的投资期限

市面上的理财产品的期限一般分为活期、7天、1月、3月、1年、2年等等,每个投资期限都有无数款产品可供我们选择。

个人理财产品有哪些,个人理财产品有哪些促销手段(如何选购一款好的理财产品)

不知道怎么选择投资期限?

实际上,是你的投资需求,决定了你选择哪种投资期限的产品。

如果你的钱短期可能会用到,就不要购买一些长期的产品。对那些动不动封闭期几年的产品,你一定要慎重考虑,以免到真正用钱的时候拿不出来。

我之前就在这吃过亏,本来是要近期要用的钱,我搞错存成了两年封闭期的产品,到需要钱的时候就很尴尬。

到最后只能含泪违约一张定期存单,牺牲利息把钱取出来应急。

真正用钱的时候,100万的资产帮不了你,100万的现金可以。

所以说,投资前先考虑一下这笔钱的用途,再来决定投资期限,让我们的资产有计划的增值。

第四点:产品的申购赎回期

很多人把产品的申购赎回期忽略了,但是它们往往决定了你的投资效率。

理财产品一般采用的都是T+X的交易模式,T代表交易日,每天15点以后计算为下个交易日。

个人理财产品有哪些,个人理财产品有哪些促销手段(如何选购一款好的理财产品)

我们需要重点关注两个时间:

1. 从申购到确认需要的时间

2. 从赎回到到账需要的时间

收益率相同,申购赎回期不同的两款产品,投资效率可能差距巨大。

举个例子

收益率相同,周期同为7天的A、B两款产品。

A款T+0确认,T+0赎回,资金冻结7天。

B款T+2确认,T+2赎回,资金冻结11天。

两款到手收益相同,但实际收益率核算下来,A款会比B款高不少。

第五点:产品的购买门槛

有一些理财产品会设置起购门槛,在两款产品各方面信息都相似的时候,选择起购门槛高的那个,往往更稳定。

个人理财产品有哪些,个人理财产品有哪些促销手段(如何选购一款好的理财产品)

一方面:门槛高的产品,资金流入流出会更稳定,银行可以做出更稳健的投资,波动小一点。

另一方面:门槛高的产品,在银行内部会更受重视,投入更好的资源,收益也会稍微高一点。

咱们不管怎么理财,都要自己花时间去研究。

光听别人的只言片语就去入场投资,只能被别人当韭菜收割,要知道天上是不会掉馅饼的!

感谢你能看到这,客官点个赞再走吧~

本文关键词:理财产品和个人理财产品有什么区别,个人理财产品有哪些风险,个人理财产品有哪些特点,个人理财产品有哪些好处,个人理财产品有哪些产品。这就是关于《个人理财产品有哪些,个人理财产品有哪些促销手段(如何选购一款好的理财产品)》的所有内容,希望对您能有所帮助!

本文链接:https://bk.89qw.com/a-238535/

最近发表
网站分类