手机版

百科生活 投稿

不领房产证可以暂时不交契税,不领房产证可以暂时不交契税吗(购房后不及时交契税和办理房产证会怎样)

百科 2026-02-20 03:24:02 投稿 阅读:2329次

关于【不领房产证可以暂时不交契税】:不领房产证可以暂时不交契税吗,今天小编给您分享一下,如果对您有所帮助别忘了关注本站哦。

  • 内容导航:
  • 1、不领房产证可以暂时不交契税:不领房产证可以暂时不交契税吗
  • 2、购房后不及时交契税和办理房产证会怎样?南海住建局:有风险

1、不领房产证可以暂时不交契税:不领房产证可以暂时不交契税吗

问题详情

2021年新房不领房产证可以暂时不交契税吗,不领房产证是否可以暂时不交契税,不领房产证可以暂时不交契税这是真的吗,有不领房产证可以暂时不交契税的说法吗,早交契税反而吃亏了吗,交房后最晚多久交契税,不领房产证可以暂时不交契税吗?

精选回答

1、不领房产证可以暂时不交契税是错误的观点,我们在买房的时候,即使不领房产证也需要按时交契税,否则会产生滞纳金。所以,不领房产证可以暂时不交契税的观点不正确,收房后,我们一定要及时缴纳契税,商品房契税需要在备案日期(一般为合同第15页的日期)后90日内交纳,过期要收日的万分之五的违约金;

2、不领房产证可以暂时不交契税吗早交契税反而吃亏了吗,一般来说,建议契税还是早交比较好。契税是办理产权证所必须缴纳的税费,因为如果晚交的话会影响办理产权证的速度。根据《中华人民共和国契税暂行条例契税相关条例》: 契税的纳税义务发生时间是纳税人签订土地、房屋权属转移合同的当天,或者纳税人取得其他具有土地、房屋权属转移合同性质凭证的当天。

3、不领房产证可以暂时不交契税吗交房后最晚多久交契税,买房契税一般都是交房之前缴纳,有的是在办理公积金房贷之前缴纳,在接到交税通知的10个工作日内办理,也有的是商品房竣工验收完成,交付给业主使用入住,在业主办理房屋产权所有证的时候交纳房屋契税。每个地方的缴存标准不同,具体参考当地标准;

2、购房后不及时交契税和办理房产证会怎样?南海住建局:有风险

不少人在买房的时候,可能会出现推迟缴纳契税和办理房产证的情况,那么这样的做法会产生什么样的后果呢?

日前,南海区住建局对此做出解答。

根据近日南海住建局发布的《关于购房后未及时缴纳房地产交易税费和办理不动产权属证书的重要风险告知书》可知:购房后未及时缴纳契税和办理不动产权属证书,可能造成不能享受相应的税收优惠,也可能造成难以办理不动产权属证书。

不领房产证可以暂时不交契税,不领房产证可以暂时不交契税吗(购房后不及时交契税和办理房产证会怎样)

其中,契税完税证明中注明的日期,是个人销售住房能否享受增值税、个人所得税税收优惠的重要判断因素之一,按规定缴纳契税也是进一步办理房屋不动产权属证书的前提条件之一。

根据现行的政策规定,我市个人销售购买不足2年的住房全额征收增值税、销售购买2年以上(含2年)的住房免征增值税、销售自用5年以上的家庭唯一住房免征个人所得税。

此外,根据《中华人民共和国民法典》有关规定,不动产权属证书是权利人享有该不动产物权的证明;不动产物权的设立、变更、转让和消灭,经依法登记,发生效力;未经登记,不发生效力,但法律另有规定的除外。

目前,房地产项目均采用项目公司进行开发,存在因项目公司注销或联系困难等导致难以办理不动产权属证书的风险。

增量房契税缴纳办理指南

目前,增量房契税缴纳办理主要分为网上办理门前办理两种方式。

(1)网上办理。进入“佛山税务”公众号,选择“我要办税”后识别二维码登录“粤税通”小程序,点击右上角“全部功能”进入“我的不动产税费”“房屋买卖”模块,选择“广东省房地产交易智能办税系统”“增量房”,进入申报填写界面按提示完成即可。办理方式有自行申报和代理申报两种模式。

(2)门前办理。进入“南海政务通”公众号,选择“我要办事”后点击“办事预约”,在“我要预约”选择相应的行政服务中心,业务类型选择“不动产类”、预约办事类型选“涉税不动产登记联办业务”,根据需求预约办事时间即可。

不领房产证可以暂时不交契税,不领房产证可以暂时不交契税吗(购房后不及时交契税和办理房产证会怎样)

不领房产证可以暂时不交契税,不领房产证可以暂时不交契税吗(购房后不及时交契税和办理房产证会怎样)

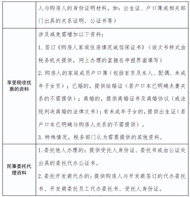
附:一手房办理不动产权证清单

本文关键词:新房不领房产证可以暂时不交契税,不办房产证不用交契税,契税不交可以办房产证吗,如果暂时不办理房产证是不是可以不交契税,暂时不办房产证可以不交契税吗。这就是关于《不领房产证可以暂时不交契税,不领房产证可以暂时不交契税吗(购房后不及时交契税和办理房产证会怎样)》的所有内容,希望对您能有所帮助!

本文链接:https://bk.89qw.com/a-243556

最近发表
网站分类