手机版

百科生活 投稿

合肥城乡建设局和住建局官网,合肥住建局网站(合肥市发布工业类项目行政审批最新政策)

百科 2026-02-05 02:56:16 投稿 阅读:9892次

关于【合肥城乡建设局和住建局官网】:合肥住建局网站,今天小编给您分享一下,如果对您有所帮助别忘了关注本站哦。

  • 内容导航:
  • 1、合肥城乡建设局和住建局官网:合肥住建局网站
  • 2、拿地即开工!合肥市发布工业类项目行政审批最新政策

1、合肥城乡建设局和住建局官网:合肥住建局网站

合肥住建局网站介绍

合肥住建局网,也有称合肥建设网、合肥房管局网和合肥住建局官网。合肥住建局网站隶属于合肥市住房保障和房产管理局,网站标识码为3401000050,是合肥市住建局服务网站。合肥市住房和城乡建设局地址、办公电话及空港经济示范区、滨湖新区、黄山、滁州、阜阳、新站、蜀山、包河、庐阳、高新、政务、瑶海、经开、长丰、肥东、肥西、舒城县、寿县、庐江县和巢湖市等地区住建部门联系方式可登录合肥住建局官网查询。

合肥住建局网站栏目

合肥市住房和城乡建设局官方网站、合肥住建局官网栏目中直属单位包括合肥市房屋交易管理中心、合肥市住房租赁服务管理中心、合肥市物业专项维修资金管理中心、合肥市房地产信息管理中心、合肥市白蚁防治研究所和合肥市房屋安全鉴定中心。

合肥住建局网站网址

>> 百度搜索合肥住建局网站

2、拿地即开工!合肥市发布工业类项目行政审批最新政策

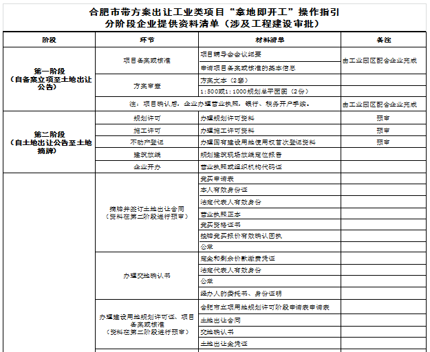
新安晚报 安徽网 大皖新闻讯 5月24日,合肥城乡建设局网发布消息,为进一步深化“放管服”改革,落实省、市有关创优营商环境对标提升要求,推进工业类项目行政审批流程优化与再造,切实加快有效投资,在参照先发地区经验的基础上,合肥市拟定《合肥市带方案出让工业类项目“拿地即开工”操作指引(试行)》。

合肥城乡建设局和住建局官网,合肥住建局网站(合肥市发布工业类项目行政审批最新政策)

实施范围

位于合肥市区各开发区、产业园内的带方案出让的工业类项目(包括但不限于工业、仓储、科研项目),涉及易燃易爆危险品、危险化学品的生产和储存类产业项目、关系国家安全和生态安全、涉及重大公共利益的产业项目除外。

工作目标

通过企业申请、告知承诺、容缺后补、并行预审、全程代办等综合举措,实现企业从土地摘牌到获取施工许可证,建设用地规划许可证、项目立项(备案或核准)、建设工程规划许可证、施工许可证等各项审批事项24小时内完成。

操作原则

自主申请,信守承诺。“拿地即开工”模式以企业自主申请为前提,并由企业作出相应承诺。因企业未按告知承诺进行建设或者项目出现重大调整,导致审批过程中产生的勘察设计、评价评估等各项费用以及不能办理相关审批手续或验收不合格的风险,由申请企业自行承担。

依法合规,流程再造。按照《国务院办公厅关于全面开展工程建设项目审批制度改革的实施意见》(国办发〔2019〕11号)和省、市有关创优营商环境对标提升要求,在依法合规框架内最大限度优化、简化、整合审批流程和审批环节,切实提高项目审批效率。

并行预审,共享互认。针对审批事项,审批部门全面提前介入,全方位提供咨询服务,变“坐等”审批为主动“靠前”服务,按照审批规范实施审批事项并联预审,预审意见共享互认。

基本流程

各区政府、各开发区管委会牵头,对拟建设的工业用地开展区域评估、用地预审、规划“标准地”、取得用地指标、项目招商等前期工作,完成后分宗地实行带方案出让。

基于区域评估、“标准地”等工作的完成,为进一步压缩流程,将从获取土地指标至开工建设划分为“项目招商确定至发布土地出让公告、发布土地出让公告至土地摘牌、土地摘牌至开工建设”三个阶段,分阶段由属地政府、相关业务主管部门、企业协同完成阶段事项。

合肥城乡建设局和住建局官网,合肥住建局网站(合肥市发布工业类项目行政审批最新政策)合肥城乡建设局和住建局官网,合肥住建局网站(合肥市发布工业类项目行政审批最新政策)合肥城乡建设局和住建局官网,合肥住建局网站(合肥市发布工业类项目行政审批最新政策)合肥城乡建设局和住建局官网,合肥住建局网站(合肥市发布工业类项目行政审批最新政策)

编辑 许大鹏

本文关键词:合肥市住建局建管处,合肥市住建局网站,合肥住建局网站官网,合肥住房建设局官网,合肥住建部网站首页。这就是关于《合肥城乡建设局和住建局官网,合肥住建局网站(合肥市发布工业类项目行政审批最新政策)》的所有内容,希望对您能有所帮助!

本文链接:https://bk.89qw.com/a-243942

最近发表
网站分类