手机版

百科生活 财讯

办银行卡需要本人去吗,办银行卡必须要本人手机号吗(多家银行全面排查个人银行账户)

百科 2026-02-08 04:40:45 财讯 阅读:3164次

关于【办银行卡需要本人去吗】:办银行卡必须要本人手机号吗,今天小编给您分享一下,如果对您有所帮助别忘了关注本站哦。

  • 内容导航:
  • 1、办银行卡需要本人去吗:办银行卡必须要本人手机号吗
  • 2、连发3条公告!多家银行全面排查个人银行账户

1、办银行卡需要本人去吗:办银行卡必须要本人手机号吗

办银行卡必须要本人手机号吗,不用自己的会不会不安全?

办理银行卡一般需要填写手机号,不一定是自己的手机号码,可以绑定别人的手机号码,银行不验证手机实名符合与否。若自己暂无联系号码,银行一定要填,你可以填父母或朋友的,只要不要开通什么短信通知就好。办理银行卡时填写别人的手机号码存在的安全隐患:在淘宝中申请快捷支付时,只需要填写银行卡的卡号和办银行卡留下的手机号码,然后在购物时,如果卡上有钱,就会自动从卡上扣款,这样不太安全。

2、连发3条公告!多家银行全面排查个人银行账户

银行业“断卡”行动持续强力推进中。

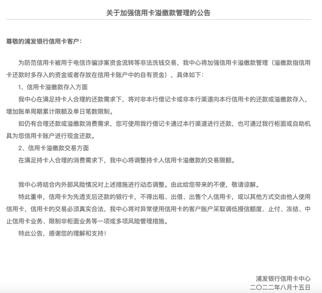
8月15日,浦发银行连续发布3则公告,将加强反洗钱和用卡资金用途管理,全力配合公安部门对涉诈银行账户进行排查,识别资金风险,以预防、惩治电信诈骗、洗钱等违法犯罪行为。

连发3则公告

办银行卡需要本人去吗,办银行卡必须要本人手机号吗(多家银行全面排查个人银行账户)

办银行卡需要本人去吗,办银行卡必须要本人手机号吗(多家银行全面排查个人银行账户)

即日起,浦发银行将持续对留存身份信息存在不完整、不真实或有效身份证件过期且在合理期限内未更新等情况的客户名下信用卡账户中止提供金融服务。

办银行卡需要本人去吗,办银行卡必须要本人手机号吗(多家银行全面排查个人银行账户)

办银行卡需要本人去吗,办银行卡必须要本人手机号吗(多家银行全面排查个人银行账户)

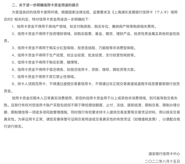
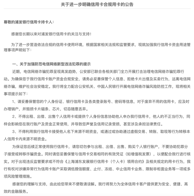
关于进一步明确信用卡合规用卡的公告表示,浦发银行将全力配合公安机关、中国人民银行开展电信网络诈骗风险防控工作,对涉嫌异常行为信用卡账户采取调低授信额度、止付、冻结、中止信用卡业务、限制非柜面业务等一项或多项风险管理措施。

同时,要求信用卡资金仅限本人日常真实消费使用,若信用卡用于非消费领域,则可能导致交易失败。且浦发银行有权对您信用卡账户采取包括但不限于降低授信额度、止付、冻结、提前结清、限制交易、限制办理分期、限制增信等一项或多项风险管理措施,同时要求持卡人提供交易发票等交易凭证材料,用以核实交易真实性。为保证用卡正常,用户要妥善保管可证明交易用途或交易真实性的有效凭证(如增值税发票),以便配合浦发银行进行核实。

办银行卡需要本人去吗,办银行卡必须要本人手机号吗(多家银行全面排查个人银行账户)

此外,为防范信用卡被用于电信诈骗涉案资金流转等非法洗钱交易,浦发银行还将加强信用卡溢缴款管理,将对非本行借记卡或非本行渠道向本行信用卡的还款或溢缴款存入,增加账单周期累计限额及单日笔数限制。

多家银行加强个人银行账户管控

近年来,随着“断卡”行动的开展,各家银行纷纷加强对银行卡的管理,配合公安部门对银行账户进行排查,识别资金风险,以预防、惩治电信诈骗、洗钱等违法犯罪行为。

近日,多名深圳地区储户在微博表示,自己名下的中国银行借记卡被莫名冻结。而就在账户状态显示为“冻结”后不久,又有部分储户称手机银行APP也无法登录。相关话题一度冲上微博热搜。

对于如何解除限制,银行人员表示:“一般需要本人持开户的有效证件、银行卡去就近网点查询,具体情况届时柜台人员会告知。”此外,工作人员表示,若是在深圳办的银行卡,且本人因故无法前往网点,也可以通过微信小程序“中银在家”,把情况申诉到后台,一般审核通过的话便会自动解除,比较方便。

银行人士认为,大面积出现账户冻结应与配合公安部门落实“断卡”行动有关。早在2020年10月,国务院打击治理电信网络新型违法犯罪工作部际联席会议就召开全国“断卡”行动部署会议,决定在全国范围内部署开展以打击、治理、惩戒开办贩卖“两卡”违法犯罪团伙为主要内容的“断卡”行动。

所谓“两卡”,一是指银行卡,既包括个人银行卡、个人支付账户、单位银行账户、结算卡等,也包括微信、支付宝等第三方支付机构账户;二是指电话卡,指三大运营商发行的手机卡、虚拟运营商发行的电话卡和物联网卡等。

据了解,“断卡”行动意在拦截“实名不实人”的两卡买卖行为,斩断诈骗集团的“信息流和资金流”,铲除电信网络诈骗、跨境赌博犯罪滋生的土壤,维护社会治安稳定。

2021年11月22日,中国人民银行曾披露,督促银行、支付机构清理长期不动户、“一人多卡”、频繁挂失补换卡等异常银行卡14.8亿张。根据公安机关移送涉案账户线索,组织商业银行、支付机构逐户倒查涉案账户及关联账户,中止大量涉诈账户业务。严查支付领域涉诈违规问题,对130余家商业银行和支付机构开展专项检查,暂停620家银行网点1至6个月开户业务。

对于“断卡”行动的推进,不少网友表示理解。不过,也有部分储户反馈,“账户冻结来得太突然,正常的用卡需求也被‘卡’住了”“出发点是好的,但账户毕竟是个人的,通知一下哪怕短信提醒也好啊”。

还有储户表示,“解冻”手续繁杂,带来极大不便,“让我去网点解冻,但我们也要正常上班的啊,哪里有时间去网点”“我在深圳办的卡,现在人都不在深圳了,难不成还要回去解冻啊”。

对此,有银行工作人员建议,账户冻结后可及时与银行方面联系,了解具体原因,再视情况到银行网点或直接线上进行异常申诉、解冻。

有分析认为,银行方面不宜“一断了之”,首先要提高精准识别能力,减少对正常用卡的“误伤”,同时充分尊重储户的知情权,第一时间告知客户具体情况、明确“解冻”规则。此外,通过线上办理、本地办理等方式,便利储户尽快“解冻”。

办银行卡需要本人去吗,办银行卡必须要本人手机号吗(多家银行全面排查个人银行账户)

办银行卡需要本人去吗,办银行卡必须要本人手机号吗(多家银行全面排查个人银行账户)

在看的你正在变好看!

本文关键词:办银行卡还需要本人手机号吗,办银行卡必须需要本人手机号吗,办银行卡必须得本人手机号码吗,办银行卡手机号要本人的吗,办银行卡一定要本人的手机号吗。这就是关于《办银行卡需要本人去吗,办银行卡必须要本人手机号吗(多家银行全面排查个人银行账户)》的所有内容,希望对您能有所帮助!

本文链接:https://bk.89qw.com/a-248261

最近发表
网站分类