手机版

百科生活 理财

科德数控股份有限公司(精耕五轴联动机床十余年)

百科 2026-02-17 18:35:07 理财 阅读:7120次

关于【科德数控股份有限公司】:787305科德数控中签号 新股中签有望赚多少钱?,今天涌涌小编给您分享一下,如果对您有所帮助别忘了关注本站哦。

  • 内容导航:
  • 1、科德数控股份有限公司
  • 2、科德数控:自主可控,精耕五轴联动机床十余年,领航国产工业母机

1、科德数控股份有限公司

据最新消息显示,科德数控股份有限公司已于7月1日晚间公布了新股中签结果,中签号码共有15,422个,每个中签号码只能认购500股科德数控A股股票。那么,787305科德数控中签号有哪些呢?我们来看看吧。

科德数控中签号码

科德数控于2021年6月30日(T日)通过上交所交易系统网上定价初始发行“科德数控”股票578.30万股。发行人与保荐机构(主承销商)定于2021年7月1日(T+1日)上午在上海市浦东新区东方路778号紫金山大酒店四楼会议室海棠厅进行本次发行网上申购摇号抽签仪式,现将中签结果公布如下:

末“4”位数:6514,1514;末“5”位数:48535,68535,88535,28535,08535;末“6”位数:719466,919466,519466,319466,119466;末“7”位数:6795482,8795482,4795482,2795482,0795482,7362349;末“8”位数:34547382,14118517,59738852。

以上便是“科德数控中签号”的相关介绍了,希望可以给予股民朋友一些帮助。值得一提的是,如果投资者申购的科德数控新股中签了,请在7月2日16:00前保证账户内有足够的缴款资金。至于科德数控的中签收益,有分析表示中一签有可能赚1万来块

2、科德数控:自主可控,精耕五轴联动机床十余年,领航国产工业母机

本报告pdf版获取方式见文末

报告出品方/分析师:信达证券研发中心/罗政

科德数控专注于五轴联动机床的设计制造,十余年经验累积使得公司成为国内少数能够生产自主数控系统的五轴联动机床企业之一,公司主营业务包括高端数控机床、高档数控系统、关键功能部件等。公司五轴联动机床性能优越,在部分的领域已经可以对标德玛吉、马扎克等国际领先企业,具备国产化替代实力。

科德数控股份有限公司(精耕五轴联动机床十余年)

一、领航国产五轴联动数控机床

1.1 科德数控拥有十余年机床制造经验

科德数控股份有限公司(科德数控)是国内专业化高档数控系统、关键功能部件和高端数控机床制造商。

公司主营业务包括高端数控机床、高档数控系统、关键功能部件等,目前高端数控机床是主要营业收入来源,2020 年高端数控机床占营业收入比例 86.69%。在高端数控机床市场的开拓下,公司高档数控系统和关键零部件逐渐也得到了市场认可,销售额逐年提升。

科德数控股份有限公司(精耕五轴联动机床十余年)

表 1:科德数控主营业务及产品

科德数控股份有限公司(精耕五轴联动机床十余年)

十余年经验机床制造经验,专精于五轴联动数控机床。

2008 年大连光洋设立了科德有限,主要业务为机床整机生产及功能部件业务。经过不断的研发投入和经验积累,2013 年科德数控成为国内少数能够生产自主数控系统的五轴联动机床企业之一。2015 年科德有限业务正式确认为五轴联动数控机床、高档数控系统和关键功能部件,同时大连光洋对科德的资产进行优化,整合了其主营业务无的资源和设备,将其余资产整合至大连光洋。

科德数控股份有限公司(精耕五轴联动机床十余年)

公司控制权与经营决定权稳定。

光洋科技持有公司股权 38.42%,是公司控股股东。于德海、于本宏父子合计持用光洋科技 99%的股权,合计直接和间接持有公司 53.19%的股份,合计控制公司 54.75%的股份,是公司的实际控制人。于德海系光洋科技创始人,目前主要负责经营控股股东光洋科技,不参与科德数控的日常生产经营,于本宏系于德海之子,目前担任公司董事长。

科德数控股份有限公司(精耕五轴联动机床十余年)

1.2 定位高端数控机床,盈利能力突出

公司高端数控机床产品包括通用机床和专用机床,通用机床包括五轴立式(含车铣)、 五轴卧式(含车铣)、五轴龙门、五轴卧式铣车复合四大通用加工中心,合计占数控机床业务收入比例 96.52%;专用机床包括五轴磨削中心、五轴叶片加工中心,合计占数控机床业务收入比例 3.48%。

公司产品定位于五轴联动的高端数控机床,与传统数控机床产品相比具有支持空间复杂特征加工能力的优势,更易于实现多工序复合加工,具有更高的加工效率和精度,主要应用于航空航天领域中的复杂、精密零部件的加工制造。

为满足五轴联动数控机床在在民用能源、刀具、模具、汽车零部件等非航空航天领域应用增长,公司六大类型机床逐渐推出德创等系列产品,为公司在非航空航天领域深耕打下坚实基础。

科德数控股份有限公司(精耕五轴联动机床十余年)

图 5:科德数控不同产品系列可满足不同应用领域

科德数控股份有限公司(精耕五轴联动机床十余年)

科德数控股份有限公司(精耕五轴联动机床十余年)

公司正处于快速发展时期,毛利率远高于同行。

2018~2020 年公司营业收入同比增长保持38%以上,2020 年实现 1.98 亿营业收入,0.84 亿毛利和 0.35 亿归母净利润。2020 年扣非后归母净利润为 0.21 亿元,同比增长 97%。2019 年,科德数控主营业务总体毛利率为 44.3%以上,国内上市公司平均值为30.36%。

单独对比数控系统,华中数控2019年毛利率38.48%,科德数控中数控系统毛利率为 68.78%,可见科德数控毛利率显著高于同行竞争者。科德数控主营业务为高端的五轴联动数控机床和数控系统,其下游客户主要为航天航天类客户,相对于民用市场和中低端产品,具有更高的盈利能力。

科德数控股份有限公司(精耕五轴联动机床十余年)

表 2:科德数控与同行企业毛利率对比

科德数控股份有限公司(精耕五轴联动机床十余年)

高端机床持续开拓,机床单价逐步提升。

截止 2020 年,公司五轴数控机床年销量近百台,2020 年销售 95 台,虽然数量比 2019 年少一台,但是由于公司当年销售了 4 台卧式加工中心和 2 台龙门加工中心,将平均单价从 2019 的 133.91 万提升至 180.79 万元,使得高端机床的营业收入同比实现 34%的增长。

科德数控股份有限公司(精耕五轴联动机床十余年)

五轴高端数控机床市占率国内领先,客户优良稳定。

根据《中国机床工具工业年鉴》数据,在不统计进口机床的条件下,在五轴立式加工中心市场,2018 年其销量市占率为 8.58%,其销售额市占率为 16.86%。与同行披露的信息来看,公司市占率处于较高水平,公司产品具有极强的竞争力。

公司与航天科工、航发集团、航天科技、中航工业、广西玉柴、无锡透平、株洲钻石等国内领先企业建立了长期稳定的合作关系,2018~2020 年公司累计向向航空、航天、能源、汽车、模具、刀具等领域的用户提供了 200 余台五轴高端数控机床。

科德数控股份有限公司(精耕五轴联动机床十余年)

1.3 五轴联动机床是复杂加工需求的唯一手段,也是国家重要战略物资

五轴联动机床是重要的战略物资。五轴联动数控机床具有高效率、高精度、技术含量高等特点,目前五轴联动加工中心是解决叶轮、叶片、船用螺旋桨、重型发电机转子、汽轮机转子、大型柴油机曲轴等加工的唯一手段。在“东芝事件”之后,西方国家对五轴高端数控机床的管控十分严格,五轴联动高端数控机床已经作为重要的战略物资。

国家政策不断提高高端数控机床战略地位,科德数控迎来良好发展环境。

机床在我国一直具有相当高的战略地位,近年来各管理部门也纷纷出台各种促进中国高端制造、智能制造发展的利好政策。

2015 年国务院出台了《中国制造 2025》,提出未来十年,中国数控机床将重点开发高档数控机床、先进成形装备及成组工艺生产线。2021 年 3 月,全国人大推出《中华人民共和国国民经济和社会发展第十四个五年规划和 2035 年愿景目标纲要》,提出我国需要培育先进制造业集群,推动集成电路,航空航天、工程机械、高端数控机床等产业创新发展。

2021 年 8 月,国资委党委召开会议指出,要把科技创新摆在更加突出的位置,需要针对工业母机、高端芯片、新材料、新能源汽车等加强关键核心技术攻关。高端数控机床已经成为国家层面最关注的核心智能设备之一,战略地位不断提升。科德数控主营五轴联动数控机床和数控系统等业务,是最典型的高端数控机床,也是国产化率最低的机床品种之一,目前良好的政策环境有助于公司持续快速发展。

五轴联动机床是在原有三轴的加工中心发展而来。

根据 IOS 的规定,在描述数控机床的运动时,采用右手直角坐标系:其中平行于主轴的坐标轴定义为 z 轴,绕 x、y、z 轴的旋转坐标分别为 A、B、C。各坐标轴的运动可由工作台,也可以由刀具的运动来实现,但方向均以刀具相对于工件的运动方向来定义。

通常五轴联动机床基本的三条直线轴( X、Y、Z) 及附加的旋转轴(A、B、C)中的两轴可以同时运动,任意调整刀具或工件的姿态,实现对空间复杂型面的加工。

科德数控股份有限公司(精耕五轴联动机床十余年)

科德数控股份有限公司(精耕五轴联动机床十余年)

灵活的加工模式赋予五轴联动机床得天独厚的加工能力。五轴联动数控机床可以使得刀具的侧面或者端面始终与曲面贴合,加工十分灵活,因此使其具有特有的加工优势:

(1)五轴联动机床可以加工传统的三轴联动数控机床所不可加工或很难一次装夹完成加工的连续、平滑的自由曲面,并能够提高空间自由面的加工精度、质量和效率。

例如,在航空发动机和汽轮机中应用的叶片,舰艇用螺旋推进器,以及其他许多具有特殊曲面,复杂型腔、孔位的壳体和模具等等。这些自由面如果采取普通三轴数控机床加工,会因为刀具的位姿角不能改变而导致干涉或欠加工的发生。而五轴联动数控加工机床的刀具,相对于工件的位姿角可以随时自动调整,所以能够做到一次装夹即完成全部加工工序。

(2)可以延长刀具寿命并节省加工成本。

与 3 轴数控机床相比,加工同样复杂零件, 5 轴数控机床由于具有加工复杂空间曲面能力,通常需要较少的专用刀具与夹具,存取刀具迅速,从而可提高加工效率和较大幅度地降低生产费用。在用球刀加工工件时,五轴联动机床可以控制刀具中心相对工件表面的位置,使刀具始终处于最佳的切削角度和状态,以提高工件表面的加工质量和效率。

而三轴联动数控机床只能按照“行切法”加工,当球刀轴线垂直与加工面时,刀具订单切削点速度为 0,刀具损耗会即为严重。同时五轴联动数控机床目前几乎都是全闭环控制回路,切削精度也会高于其他数控机床。

(3)符合数控机床项复合化方向发展的趋势。

如果采用传统的工艺方法(即使用普通机床或三轴联动的数控机床作为加工手段)来加工包含许多复杂曲面、斜孔、斜面的工件时,必须使用多台机床,除此之外还需要多次定位安装,导致投资大、占地面积多、加工周期长、精度难以保证等问题。使用五轴联动数控机床有利于加工系统进一步集成化。

科德数控股份有限公司(精耕五轴联动机床十余年)

表 4:数控机床的主要走刀方式介绍

科德数控股份有限公司(精耕五轴联动机床十余年)

根据旋转轴布置方式和机床结构的不同,五轴数控机床可以分为摆头式、转台式、和转台加摆头式三种主要形式。

(1)摆头式。摆头式分为双摆头式和俯垂型摆头式,俯垂型摆头式的旋转轴不与直线轴垂直。

(2)转台式。转台式分为双转台式和俯垂型工作台式,俯垂型工作台式的旋转轴与直线轴不垂直。

(3)转台加摆头式。转台加摆头式五轴数控机床的工作特性介于以上两类机床之间,两个轴分别位于主轴和工作台上,此类结构在紧凑型 5 轴数控加工中心上得到应用,适合加工一些中小型复杂零件。

科德数控股份有限公司(精耕五轴联动机床十余年)

科德数控股份有限公司(精耕五轴联动机床十余年)

科德数控股份有限公司(精耕五轴联动机床十余年)

双转台式数控机床应用最广泛,双摆头式适合大型工件加工。

双转台五轴联动加工中心由于工件会跟随转台运动,其尺寸和重量不宜过大,比较适合最小型工件进行加工,同时因为双转台五轴联动加工中心结构比价简单,价格相对便宜,使用数量也最高。双摆头五轴联动机床由于摆头的尺寸很难做小,一般在 400~500mm,加上摆头运动范围的需要,因此加工范围不宜太小,而且越大越好,一般是龙门式或者动梁龙门式。

科德数控股份有限公司(精耕五轴联动机床十余年)

1.4 产品性能已达国产替代阀值,核心技术自主可控

国内多数企业缺乏研究实力。

我国有少量五轴联动数控机床厂家,包括科德数控、海天精工、新瑞重工、上海日进等民营企业,但是多数企业研发能力较弱,主要是以向国外采购合理零部件进行组装的模式。主要原因是该类设备的研制需要一流的精密机床设计和制造技术,并与尖端的数控技术密切配合方可实现,核心技术研发和产业化能力形成的难度极大。国际上知名制造商包括德玛吉、马扎克、哈斯、okuma、Hurco、HELLER 等。

科德数控股份有限公司(精耕五轴联动机床十余年)

对标国际领先企业,产品性能优越。

科德数控掌握了高端通用五轴数控机床技术,满足高效、高动态、高精度、高复杂性等加工需求,对标德玛吉、马扎克等。公司的五轴立加、五轴卧加、五轴龙门、五轴卧式铣车复合加工中心等机型在航空发动机领域实现应用。

从产品对比来看,科德数控在性能指标上和进口海外设备已经持平,并且在功能配置上更具优势,性价比更高,并且在 2013 年,科德数控就已经将五轴联动数控机床出口至德国等地区,证明了其产品的竞争力。从本地服务上看,科德数控可以在最短的时间内响应客户需求,本地化优势更为明显。

表 6:科德数控五轴立式加工中心 KMC800S U 与哈默 C42 机床对比

科德数控股份有限公司(精耕五轴联动机床十余年)

科德数控股份有限公司(精耕五轴联动机床十余年)

掌握核心技术,自产化率高。

公司五轴联动数控系统已经实现 100%配套国产高档数控系统,同时伺服驱动、精密传感、电机等关键功能部件也实现了自主研发,是国内自主化率最高的五轴联动数控机床企业,也是国内极少数同时掌握高端数控机床、高端数控系统和核心零部件的企业。与国际龙头相比,公司数控机床核心零部件自制率已经十分接近日本马扎克、日本大隈,甚至超越了德玛吉等顶级品牌。

科德数控股份有限公司(精耕五轴联动机床十余年)

承担重要科研项目,研发实力已得到业内肯定。

公司技术得到国家肯定,核心技术团队主持了 5 项国家标准的制定,参加了 12 项国家标准的制定。截止 2021 年,发行人共承担“04专项”中的 29 项项目,其中牵头 3 项,参研 26 项。参加了 4 项行业标准的制定;制定了 19项企业标准。同时公司先后获得省部级、行业协会等重要科技奖项共计 12 项,充分证明了公司的研发实力。

公司的五轴联动机床先后获得国家和地方政府、中国机械工业联合会、中国工程院等机构的高度评价。同时公司 2019 年研发投入占营业收入高达 48%,行业均值在 9%左右,大量的研发投入为公司的持续创新提供了坚实的保障。

科德数控股份有限公司(精耕五轴联动机床十余年)

图 25:研发投入占营收比例(2019 年)

科德数控股份有限公司(精耕五轴联动机床十余年)

1.5 以航空航天领域为起点,实现快速成长

以航空航天为切入口,公司五轴联动机床销量领先。

我国 2017 年和 2018 年国产五轴联动数控机床销量(剔除五轴工具磨床)分别为 466 台和 594 台,公司分别销售 36 台和 43 台,市占率分别为 7.73%和 7.24%。同时公司 2017 年和 2018 年五轴联动机床销售总数量为 78台和 96 台,居于国内机床企业前列。

从公司招股书披露信息可知,公司 2020 年前五大客户中有 4 个航空航天的客户,公司与航发集团、航天科工、航天科技、中航工业均有深度合作,同时还与中船重工等军工企业有合作。五轴联动数控机床可以实现复杂曲面加工,目前在航空航天等军工行业的需求最为突出,公司凭借多年的技术积累以及与国内航空航天企业的交流合作,已经可以实现对国外高端机床的部分替代。

科德数控股份有限公司(精耕五轴联动机床十余年)

我国高端机床国产化率较低。

根据前瞻研究院数据,我国 2018 年高档数控机床国产化率金6%,中档数控机床国产化率为 65%,低档数控机床国产化率为 82%,我国中低端数控机床以及实现了大量的替代,但是高档数控机床基本没有市场竞争力。五轴联动数控机床作为最典型的高端数控机床,目前基本被海外龙头企业占据。

科德数控股份有限公司(精耕五轴联动机床十余年)

我国数控机床还有较大的替代化空间

根据国家统计局数据,我国 2020 年金属加工机床进口金额高达 66.17 亿美元,其中金属切削机床进口金额达到了 49 亿美元。根据 choice 数据,我国进口数控机床从 2011 年开始有波动下滑的趋势,但是 2019 年进口金额仍然有 28.98亿美元,约 187 亿人民币,高端数控机床是主要的进口机床设备,同时国内还有大量外资在大陆建厂的产能,国外企业在国内仍然占有大量的市场。

根据科德数控招股书数据,2018年我国国产五轴联动数控机床(剔除五轴工具磨床)销售共 594 台,仅占有 9.2 亿元的市场,还远远不能满足我国的市场需求。

科德数控股份有限公司(精耕五轴联动机床十余年)

图 30:我国金属加工机床进口金额(百万美元)

科德数控股份有限公司(精耕五轴联动机床十余年)

本土作战,公司可充分受益于国产化红利。

作为世界军事大国与强国,我国对五轴联动机床的需求极大,但是目前国产设备远远无法满足市场需求,国外设备占据了大量的市场。国内企业相对国外企业具有本地化优势,更加贴近用户。特别是针对五轴联动数控机床,国外设备有可能会出现部分功能阉割的情况,但是国内产品可以做到完全以用户为导向,服务更好。

同时国内设备与国外设备的价格优势也比较大,在满足加工需求的条件下具有更好的整体效益。在五轴联动机床品类逐渐扩充,技术持续迭代的情况下,国产化替代是一个比较确定的趋势,公司作为业内领导者,可充分受益国产替代的宏利。

产能利用率逐渐提升,募资可打开更大发展空间。

公司近年的产能利用率逐年提高,产销率一直高于 110%,并未与机床行业保持同步的周期性变化,主要原因是五轴联动机床主要应用于航空航天以及军工领域,受民用市场变化的影响比较小,同时国内对高端国产五轴机床的需求比较大,产能消化能力很强。公司 2021 年 7 月 7 日发布招股书,募集资金中约一半的自己将会用于扩大五轴联动数控机床的产能,可帮助公司突破产能对公司发展的限制。

科德数控股份有限公司(精耕五轴联动机床十余年)

我国航天工业规模还有较大空间,万亿美元市场空间等待开发。

在疫情的影响下,航空运输收到一定的影响,但是短期的影响不会改变长期的趋势。根据中国产业信息的数据报告,2017-2036 年,全球预计需要新机 41030 架,市场价值达 6.1 万亿美元。

在中国市场,预计新增飞机 7240 架,市场价值达 1.1 万亿美元。民航局的统计公报显示,2015 年我国通用航空的飞行总量为 77.93 万小时,但美国 2010 年便达到了 2,480.2 万小时,差距极大,因此我国航天工业在未来仍然会保持长期增长的态势。

科德数控股份有限公司(精耕五轴联动机床十余年)

我国航天技术不断突破,有望扩大国产飞机的市场份额。

截至 2018 年 7 月全球存量约 28613架民航大飞机,其总价值达到了 3.28 万亿美元。在民航领域,目前是波音共和空客公司双寡头竞争,两家企业合计占有总数量的 73.7%和总市场规模的 92.3%。我国的 C919 大飞机于 2015 年总装下线,意味着有了切分航空市场的资格。2015 年我国政府工作报告首次将航空发动机、燃气轮机列入其中。

预计未来来“两机专项”资金扶持规模达千亿元。随着“两机专项”的逐步推进,航空发动机产业将获得较大的发展机会,国产飞机份额的提升,必然会增加对国产五轴联动机床的需求。

科德数控股份有限公司(精耕五轴联动机床十余年)

国防预算提升,军用飞机将扩大规模。

我国空军与海军空兵共有歼击机 1066 架,2018 年我国军机数量约有 3187 架,排全球第三。美国有 113398 架,俄罗斯有 4078 架,分别是我国的 35.6 倍和 1.3 倍。从军机数量上看,我国与美国的差距仍然非常明显。

从国防部规划上看,国防费用中的装备费持续增加,2017 年达到 4288 亿元。在我国空军规模还有较大差距的背景下,其规模将会持续扩大,相应投资也会持续增加。

科德数控股份有限公司(精耕五轴联动机床十余年)

科德数控股份有限公司(精耕五轴联动机床十余年)

二、切入民用市场,产业升级助力成长空间扩容

2.1 民用领域转型升级,应用拓展迎来机遇。

应用领域逐步扩展,成长属性得以增强。

五轴联动机床曾经主要用于航空航天等少数需要复杂加工的行业,但是随着制造业的转型升级,加工需求越来越复杂,五轴加工机床的应用领域得到了拓展。

目前在汽车、精密模具、刀具、电子、工程机械、清洁能源等重要制造业均有应用,未来的市场空间也将加速扩大。五轴联动机床应用领域的扩展,使得五轴联动机床市场规模的增长区别于机床行业整体趋势,成长性将更为明显。

科德数控股份有限公司(精耕五轴联动机床十余年)

(1)汽车制造业是产业升级的“急先锋”

汽车轻量化带来了五轴联动机床刚性需求。

汽车行业制造复杂,产销量大,加工效率的提升可以得到非常显著的经济效益,也是产业转型升级最明显的行业之一。轻量化是目前汽车的一个重要趋势,铝的密度是钢的 1/3,铝带钢可以将传统汽车的重量减少 30%~40%,可以提升汽车的操控性和性能,五轴联动机床相对于三轴机床,更加适合对铝合金的加工。同时五轴联动机床可以将传统多个零件组成的部件向单一零件整合,减少不必要加工材料的使用,从而进一步减轻整车重量。

科德数控股份有限公司(精耕五轴联动机床十余年)

五轴联动机床在汽车复杂核心部件加工方面有巨大优势。

汽车发动机、汽车车身钣金件许多都需要冲压模等高精度汽车产业零部件利用五轴联动机床会具有更大的优势。气缸体是发动机的外壳及装配基础,一般采用优质合金铸铁或铝合金制成,气缸壁需要具有的加工精度和较低的表面粗糙度。

发动机叶轮需要具备曲面加工能力的五轴联动机床加工。汽车车身钣金件通常需要冲压模,对精度要求较高,五轴联动机床可以提高加工效率和加工精度。

科德数控股份有限公司(精耕五轴联动机床十余年)

汽车行业强势增长。

从中汽协公布的数据来看,2021 年 3 月乘用车产量环比增长 62.2%,汽车行业总产量环比增长 73.6%;2021 年 1~3 月,乘用车累计同比增长 83.1%、从细分车型来看,商用车中,受国六标准切换、治超治限、基建项目启动等因素拉动,重型货车、轻型货车再创产销历史新高,从而拉动货车和商用车共创产销历史新高,可以看出汽车行业景气度已经确定性回升,并且动力很足。

科德数控股份有限公司(精耕五轴联动机床十余年)

人均汽车保有量低,仍然有增长空间。

我国汽车行业保有量偏低,在 2017 年一直处于增长的状态。从 2018 年开始,汽车行业销量开始下滑。但是人均保有量和发达国家相比仍然偏低,我国汽车千人保有量为 173,美国为 837,日本为 591。从每公里高速公路汽车保有量来看,我国为 1.7 千辆,美国 2.5 千辆,日本为 9.3 千辆,德国为 3.8 千辆,同样还有很大的差距。

科德数控股份有限公司(精耕五轴联动机床十余年)

新能源车推行下,汽车将迎来换车新动力。

节能减排作为世界性难题,汽车行业早在多年前就开始推行新能源汽车,各国纷纷颁布相关政策加速汽车电动化进程,不少国家也规定了禁售燃油车的时间,新能源车的普及是必然的。从销售端看,2020 年疫情使得全球汽车销量下降了 13%左右,但是全球新能源汽车同比增长 46.6%,达到 324 万辆,势头强劲。

2021年 3 月,我国新能源汽车产销分别完成 21.6 万辆和 22.6 万辆,同比分别增长 2.5 倍和 2.4倍。1-3 月,新能源汽车产销分别完成 53.3 万辆和 51.5 万辆,同比分别增长 3.2 倍和 2.8倍。

科德数控股份有限公司(精耕五轴联动机床十余年)

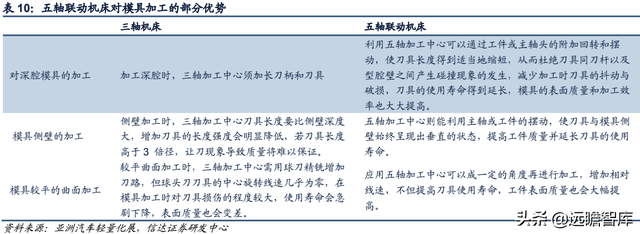
(2)五轴联动机床在高端模具行业具备明显加工优势

高端模具必须要五轴联动机床加工。

简单的模具,很多三轴机床就可以完成。但是造型复杂、有曲面的模具就需要使用五轴联动机床才能满足要求。还有一些高档产品,要求曲线轮廓一定要一刀过,这时也必须要用五轴联动机床。

五轴联动机床可以降低模具成本并提高模具精度。

五轴联动机床基于其复杂加工能力,可以实现一次装夹,多面加工,既提高了加工效率,又提高了加工精度。同时由于高端五轴联动机床可同时实现车、铣、钻、磨等多种工艺,可以减少工厂中机床的数量和占地面积。

科德数控股份有限公司(精耕五轴联动机床十余年)

五轴联动机床可有效增加刀具寿命。

传统三轴数控机床在加工深腔模具和模具侧壁时,只能增加刀具和刀柄长度,会降低加工精度,缩短刀具寿命,而五轴联动机床可以通过工件或主轴头的附加回转和摆动,使刀具长度得到适当地缩短,从而提高工件质量并延长刀具的使用寿命。

科德数控股份有限公司(精耕五轴联动机床十余年)

模具行业是制造业的核心产业之一,受到制造业整体景气度的影响。

2014 年模具工业市场规模首次超过 1000 亿美元,2017 年行业规模达到了 1160 亿美元。随着制造业投资额的增加,模具行业也将水涨船高。

科德数控股份有限公司(精耕五轴联动机床十余年)

我国模具市场逐渐增长。

日本为全球模具主要生产国家,具有全球 40%左右的产能。随着行业的投资力度扩大,也逐步成为了模具制造大国。

根据国家统计局数据,2011 年开始我国模具市场开始持续增加,至 2017 年行业规模达到了 2663.42 亿元。同时我国模具出口也在不断增加,2017 年我国模具出口额度达到 54.9 亿美元,同比增长 14.62%;到 2019 年,我国模具出口额已经提升至 62.46 亿美元。

科德数控股份有限公司(精耕五轴联动机床十余年)

表 11:全球主要国家模具行业发展情况

科德数控股份有限公司(精耕五轴联动机床十余年)

(3)刀具国产化替代是重要的增长点

我国刀具市场将继续保持增长趋势。

在我国制造业需求的带动下,我国刀具市场快速增长,已经成为全球最大的切削刀具市场。根据中商情报网数据,我国 2019 年刀具市场规模为 393亿元,预计 2021 年可增长至 471.7 亿元。

科德数控股份有限公司(精耕五轴联动机床十余年)

刀具国产化取得突出成果,出口销售取得突破。

根据切削技术网数据统计,国内前 30 的品牌中,国内品牌有 14 个(株钻、金鹭、金洲、上工、阿诺、天工、恒锋、嘉泰、国宏、成量、汉江、华锐、哈量和郑钻),国产品牌占有率约 47%,市场占有率约 35%。

从进出口数据来看,我国 2019 年刀具出口金额达到了 184 亿元,超过进口的 111 亿元,出口金额首次超越进口金额。

科德数控股份有限公司(精耕五轴联动机床十余年)

刀具中的立铣刀、球头铣刀、钻头、丝锥、各种非标刀具、刀片等因为加工要求较高,对五轴联动机床有较高的需求

国内中低端刀具已经实现了国产化替代,但是高端的刀片、转头、攻丝工具等任然大量进口,在刀具国产化率不断提升的过程中,我国五轴联动机床的市场空间也将逐步扩大。

科德数控股份有限公司(精耕五轴联动机床十余年)

综上所述,目前随着国内制造业国产化替代进程的深入和产业加工的转型升级,传统数控机床的下游应用开始逐渐使用高端的五轴联动数控机床,特别是汽车等对加工效率和精度都比较高的领域,未来五轴数控机床的市场空间将持续保持增长态势,成长属性将更加突出。

2.2 非航空航天领域已获得突出进展

非航天航空领域已成为重要营收来源。根据公司招股书披露信息,公司 2018 年~2020 年期间,胜鼎智能、沃利数控、株洲钻石、箬升机电、广西玉柴、威力传动等民用领域知名企业都曾是公司前五大客户,2020 年公司非航天航空领域的收入已经超过一半。

科德数控股份有限公司(精耕五轴联动机床十余年)

下游应用逐步开拓。

从非航空航天客户角度来看,目前公司在汽车、能源、刀具、模具、机械设备、兵船核电行业均实现了业务的开拓。公司五轴卧式 KHMC 80U 在实现航空航天领域销售的基础上,还成功开拓了汽车发动机制造行业,单款机型 2020 年实现销售 2888.5万元。

五轴工具磨削中心得到了国内领先的硬质合金切削刀具供应商株洲钻石的认可,2018年和 2019 年的采购额快速增加。2020 年公司在汽车、清洁能源等领域获得突破,使得华南和西北企业收入贡献快速上升,分别同比增长 14.51%和 12.59%。

科德数控股份有限公司(精耕五轴联动机床十余年)

表 13:2020 年非航天航空前五大客户所处行业

科德数控股份有限公司(精耕五轴联动机床十余年)

科德数控股份有限公司(精耕五轴联动机床十余年)

三、聚焦自主可控,核心零部件优势显著

3.1 五轴联动数控系统是公司“独门秘籍”

外资企业占据我国数控系统主要市场。

根据立鼎研究院统计数据,2019 年发那科占有我国数控系统市场份额 39.3%,广州数控占 11.4%,苏州新代占 5.8%,华中数控占 1.4%,国外品牌占据 60%以上市场份额。

从数控系统的先进等级上看,经济型数控系统技术难度较低,国内技术比较成熟,市场份额基本被国内品牌占有;标准型和高档型数控系统技术难度大,功能、性能和可靠性要求较高,目前国内多数企业不具备制造能力,全球和国内主要市场被日本发那科、日本三菱、德国西门子、德国海德汉等龙头占据。

国内高档型数控系统对技术要求高,附加值高,市场主要被西门子和海德汉占有的份额比较高。中档型数控系统对稳定性要求高,日本发那科更有优势。

科德数控股份有限公司(精耕五轴联动机床十余年)

公司是国内少数同时掌握五轴联动数控机床技术与五轴联动数控系统技术的企业。

国内低档数控系统基本被国内企业占据,国外品牌在我国高档和中档数控系统的市场占有率高达70%,高档数控系统占有率在 90%以上,我国在中低档数控系统已经占有较大的市场地位,但是高端市场仍然被外资企业占据。

五轴联动数控机床作为高档数控系统,国内鲜有企业可以研发,而国内的创世纪、海天精工等数控机床领导企业均未研发出自己的五轴联动数控系统。

科德数控股份有限公司(精耕五轴联动机床十余年)

科德数控的数控系统已经初步具备国产化替代实力。

科德数控的 GNC60 高档数控系统实现了与德国西门子 840D 型高档数控系统的功能对标。从产品性能上看我国部分产品已经优于国际水平。对比科德数控与西门子等外资的产品可以看出,我国产品在部分性能指标上优于国外产品,并且还有价格优势,具有开拓市场的能力。

科德数控股份有限公司(精耕五轴联动机床十余年)

掌握 RTCP 核心技术,实现“真五轴联动”。

RTCP (Rotational Tool Center Point)的含义是旋转刀具中心点编程,五轴机床的数控系统自动计算并补偿旋转轴旋转引起的刀尖点偏离原位置的距离。五轴联动机床加工时,需要控制刀尖点轨迹以及刀具与工件之间的姿态,保持刀具中心点和刀具与工件表面的实际接触点不变。

因此机床加工时,刀具需要附加回转运动才能达到要求。具备 RTCP 功能的数控系统可以直接使用刀尖点坐标变成,不需要考虑机床的结构参数和刀具长度等参数,这样更加简单、高效。高端五轴数控机床具有 RTCP 功能是区分“真假”五轴联动机床的依据。

科德数控股份有限公司(精耕五轴联动机床十余年)

3.2 五轴联动数控系统迎来发展机遇

优质客户稳定,具备迭代优化能力。

数控系统就如同手机操作系统,需要在不断的迭代过程中才能优化,因此客户使用是必要的条件,也是相对其他竞争者的重要优势。

科德数控专注于高端数控系统的研发与应用,参加了很多国家重大专项,也因此与航发集团、中航工业、航天科工、航天科技、中船重工、中科院、株洲钻石、无锡透平、秦川机床(000837.SZ)、广西玉柴、科华控股(601361.SH)、蠡湖股份(300694.SZ)、恒锋工具(300468.SZ)、双飞股份(300817.SZ)、航亚科技、格劳博等国内外优质客户建立了合作关系,获得了很多高端数控系统的使用数据,相对其他厂家具有一定的先发优势。而前期的先发优势赋予了科德数控具备数控系统自我优化迭代的能力。

在不稳定的国际关系下,高端数控系统国产化重要性愈发凸显。

高档数控系统长期以来都是重要的战略资源。数控系统根据其电机类型、加工方式、开放程度、配套平台等可以分为经济型、标准型和高档型。高档数控系统可以实现全闭环控制、5 轴以上联动功能,其加工进度和开放性都明显更具优势,也是重要的战略资源。目前各个发达国家严格管控甚至禁止对外销售高档数控系统,或者对高档数控系统的部分功能进行限制。

举例来讲,日本发那科的五轴联动数控系统并未对国内企业开放;美国机床会对用户进行定时核查,掌握设备使用情况;日本机床设备在移动位置后,其数控系统可能会自动锁死;德国数控机床必须上网注册后才能使用。

在国际关系紧张的背景下,高端数控系统具有“卡脖子”的风险,其自主化也显得十分重要,在此契机下,以科德数控为代表的国产数控系统企业有更好的发展环境。

数控系统业务初获市场认可,市场空间巨大。

2018 年公司单独对外出售数控系统 11 套,在此之前公司并未将数控系统单独出售。2019 年和 2020 年公司数控系统分别出售 20 和19 套,逐渐得到了市场肯定。由于数控系统的配置差别较大,同时总体销量比较小,因此单价波动相对较大。

公司高端五轴数控机床市占率国内领先,在贸易战等背景下,国产化替代是未来确定性的趋势,公司在高端数控系统领域有明显优势。根据立鼎产业研究网数据,我国 2019 年数控系统销量为 25.37 万套,销售额为 95.81 亿元,目前公司数控系统市占率还比较低,成长空间巨大。

科德数控股份有限公司(精耕五轴联动机床十余年)

3.3 关键功能部件具有优异的产品性能

依托于高端数控机床研发,公司掌握关键功能部件核心技术。公司创立之初是研发高档数控系统,但是国产高档数控系统难以被业内肯定,因此公司着手制造五轴联动机床。

在研究机床制造技术时,公司逐步掌握了高端数控机床核心零部件技术,公司主要关键功能部件包括电机、电主轴、传感系统、铣头、转台五大系列产品,关键功能部件目前主要用于公司各类型高端机床产品,同时部分产品也可作为单独产品服务与航空、航天、军工、机床、机器人、机械设备等领域。

科德数控股份有限公司(精耕五轴联动机床十余年)

表 17:科德数控数控系统与核心功能部件先进性介绍

科德数控股份有限公司(精耕五轴联动机床十余年)

公司电机和传感器可拓展用于机床以外的其他行业。公司电机产品包括力矩电机、伺服电机、主轴电机、直线电机系列产品,共 168 种产品规格。

公司四大系列电机产品具备功率范围广、功率大、转速高、扭矩大、控制精度 高、动态响应快、体积小等特点,不仅可以用于高端数控机床,还可以用于航空航天、军工、工业机器人等多个领域。

公司电主轴产品具备最大功率范围广、高可靠性、高速、精密、极高刚度、大功率等特点,可用于切削加工中心、航空航天中的整体叶盘和负载箱体零部件等;传感器产品种类相对比较多,包括无线侧头、激光干涉仪、激光尺、激光对刀仪、磁感式绝对值编码器,主要在高端机床中用于位置检测与反馈,无线侧头也可用于机器人设备中。

科德数控股份有限公司(精耕五轴联动机床十余年)

电主轴、铣头与转台为机床核心功能部件。

公司铣头采用了直驱技术,精度高、响应快、尺寸小、刚性强,可用于立加、龙门等各类机床设备。转台采用了电机直驱、双直驱技术,产品响应快、精度高,适用于各类高精度高端数控机床。

科德数控股份有限公司(精耕五轴联动机床十余年)

3.4 关键功能部件已初步打开市场

关键功能部件业务近年来快速增长。2018~2020 年,公司关键部件营收大幅增长,2020 年实现 1022 万收入,同比增长 108%。关键功能部件单价近年来有所波动,主要原因是 2019年公司销售了大量的保护模块,导致单价下滑。目前公司产能受限,关键功能部件优先用于自己的数控机床整机,因此公司关键部件占营收比例较小。随着公司后续产能的扩张,该业务有望大幅增长。

科德数控股份有限公司(精耕五轴联动机床十余年)

核心功能部件下游广泛,已经切入公司大客户。

公司核心功能部件性能较好,除了用于自家的数控机床产品外,对于军工航天、机器人、纺织机械、电动汽车、机械等领域也可以使用。

根据公司 2020 年、2019 年数据,公司前 5 大客户中,广西玉柴、株洲钻石、大连众力机械等企业均向公司采购了关键功能部件产品,涉及行业包括刀具、汽车、机械设备等行业,在高端机床的带动下,公司关键功能部件正逐渐得到下游用户的认可。

3.5 关键功能部件想象空间更大

电动机市场规模超千亿,市场空间超过机床主业。

电机在生活中的应用非常广泛,种类多样。根据不同的用途,可分为伺服电机、步进电机、力矩电机、开关磁阻电机、无刷直流电机、直流电动机、异步电机、同步电机等。

根据智妍咨询数据,我国 2017 年电动机市场规模达到了 4322.45 亿元,超过了机床行业整体市场规模。

科德数控股份有限公司(精耕五轴联动机床十余年)

表 18:科德数控数控系统与核心功能部件先进性介绍

科德数控股份有限公司(精耕五轴联动机床十余年)

公司电机类产品市场空间超百亿。

公司目前电机类型包括伺服电机、力矩电机、主轴电机和直线电机。根据 QY research 数据,2019 年全球力矩电机市场规模为 38 亿元,预计 2026年可以增长到 67 亿元,年复合增长率(CAGR)为 8.6%。

根据前瞻产业研究院数据,我国直线电机行业市场规模约 25.6 亿元。我国 19 年伺服电机市场总规模为 145.3 亿元,同比增长8.27%。

科德数控股份有限公司(精耕五轴联动机床十余年)

伺服电机外国企业更具优势,但我国企业正在崛起。

国际上排名靠前的企业包括松下(日本)、安川(日本)、三菱(日本)、台达(台湾)、西门子(德国)、KEB(德国)、东元(台湾)、博世力士乐(德国)。

欧美系厂商虽然市场总份额低于国产设备,但是顶尖企业数量高于国内厂商,主要是我国目前大规模量产的伺服电机是中低端产品,高端产品要么缺乏技术水平,要么还不能量产,所以还不能做到国产化替代。

值得注意的是,台湾的台达和东元均进入前列厂商,从技术上看也优于国内产品。从市场份额看,17 年到 18 年,日台份额从 59%下降搭配 56%,国产份额(包括中国台湾)从 22.3%增长到 25%。

科德数控股份有限公司(精耕五轴联动机床十余年)

图 81:中国伺服驱动市场品牌份额

科德数控股份有限公司(精耕五轴联动机床十余年)

我国电主轴尚不能“自给自足”,市场等待我国企业开拓。

高速电主轴、数控系统、进给传动是数控机床三大核心技术之一,电主轴具有旋转精度高、刚度高、速度快、散热好等优势,在美国、德国、日本、瑞士等发达国家占据了主轴市场的主要市场份额。

随着我国数控机床比率逐渐提升,以及高端数控机床份额的提升,电主轴市场规模持续增长。2015 年我国电主轴市场规模为 34.77 亿元。我国电主轴销量明显高于产量,需要大量进口国外设备,因此具有巨大的国产化替代空间。

科德数控股份有限公司(精耕五轴联动机床十余年)

科德数控股份有限公司(精耕五轴联动机床十余年)

四、盈利预测

(1)公司是国内五轴联动数控机床领军者,掌握数控系统、核心功能部件和机床制造等核心技术,自主化程度高。

公司以航空航天领域为切入点,实现五轴联动数控机床的量产使用,产销量居国内前列,具有明显的先发优势,部分领域可以对标国际龙头。

(2)国内五轴联动数控机床国产化率较低,国产机床具有极大的发展空间。非航空航天行业正处于产业升级时期,五轴联动机床具有高效、高精度等加工优势,其应用领域将逐渐扩展,市场空间持续增长,成长性将更加明显,公司非航空航天业务将持续受益。

基于以上分析,预计公司 2021 年至 2023 年归属母公司净利润分别为 0.61 亿元、0.97 亿元、1.42 亿元,对应的 EPS 分别为 0.67 元/股、1.07 元/股、1.56 元/股,对应 2021 年 8月 27 日股价 PE 分别为 209 倍、132 倍和 90 倍。

科德数控股份有限公司(精耕五轴联动机床十余年)

五、风险因素

公司产能释放不及预期

为快速提升公司市场占有率,公司正在逐步推进产能规划。由于首次发行上市募集资金低于预期,不排除公司后续产能扩充受限的风险。

非航空航天领域业务拓展不及预期

公司以航空航天领域为发展基础,逐步向非航空航天领域拓展。考虑到不同领域的产业结构、加工需求等方面均有所差异,对设备成本、质量、可靠性、性能等方面的要求各不相同,如果公司未能迅速丰富五轴联动机床品种,提供适合特定领域加工需求的差异化五轴数控机床产品,或根据特定领域的需要提供最佳的加工方案,将面临经营效率下降、收入增长放缓等不利影响。

下游需求持续性不及预期

机床行业从去年开始景气度上涨,下游需求持续增长,但是由于疫情等不可控因素的存在,下游需求增长的进程有可能提前结束或者受到一定影响。

大型外资企业仍占据高端细分领域主要市场份额的风险

行业内大型外资企业大多是集上游功能部件和数控系统生产、整机生产制造、产品销售一体化的大型企业。随着我国高档数控机床企业的快速成长,势必将引起国外竞争对手的高度重视,进一步加剧市场竞争。如果国外竞争对手借助市场份额的领先优势,加大投入参与国内市场竞争,将导致公司面临更大的竞争压力。

本文关键词:科德数控股份有限公司是国企吗,科德数控股份有限公司怎么样,科德数控股份有限公司地址,科德数控股份有限公司上市,科德数控股份有限公司。这就是关于《科德数控股份有限公司(精耕五轴联动机床十余年)》的所有内容,希望对您能有所帮助!

本文链接:https://bk.89qw.com/a-254030

最近发表
网站分类