手机版

百科生活 投稿

商贷转公积金贷款太难了,商贷转公积金贷款太难了吗(现有贷款“商转公”何时落地)

百科 2026-03-01 15:44:14 投稿 阅读:8035次

关于【商贷转公积金贷款太难了】:商贷转公积金贷款太难了吗,今天小编给您分享一下,如果对您有所帮助别忘了关注本站哦。

  • 内容导航:
  • 1、商贷转公积金贷款太难了:商贷转公积金贷款太难了吗
  • 2、郑州救市,现有贷款“商转公”何时落地?

1、商贷转公积金贷款太难了:商贷转公积金贷款太难了吗

问题详情

商贷转公积金贷款太难了条件有哪些,商贷转公积金贷款太难了需要先还清贷款吗,商贷转公积金贷款太难了差额怎么计算,商贷转公积金贷款太难了银行会同意吗,商贷转公积金贷款好转吗,如何商业贷款转公积金贷款,商贷转公积金有必要吗,商业房贷怎么转公积金贷款,商贷还了6年转公积金贷款吗,怎样把商贷转为公积金贷款,公积金贷款需要什么条件,商贷转公积金贷款太难了吗?

精选回答

1、商贷转公积金贷款太难了吗,商贷转公积金贷款难不能视情况来订,商贷转公积金贷款流程会复杂一些,但是只要满足转的条件还是可以申请成功的,只是在申请中有些人不符合公积金一些政策或者认为流程比较繁琐就认为比较难,商贷转公积金主要是因为公积金的贷款利率比较低,所以在买房时不满足公积金贷款,后期满足后就想转,要想变得不难就要提前了解下当地相关政策。

2、商贷转公积金贷款太难了条件有哪些,对于商贷转公积金贷款需要条件每个城市的政策会有所差异,所以转之前要查一些所在地商贷转公积金贷款条件,一般所需要条件如下:
(1)、符合当地公积金贷款要求。如果想把商业贷款转为公积金贷款,前提就是必须满足所在地公积金贷款要求,如果连公积金贷款要求都不满足就不用考虑转了,具体请查阅当地公积金政策;
(2)、需商贷银行单位同意。发放商业贷款一般是银行,如果想转为公积金的话就相当于银行的利息就会变少,所以商贷转公积金贷款时跟他们沟通,然后根据他们的要求办理相关事项;
(3)、所购房产已拿到手产权证。想要商业贷款转为公积金贷款一般都要求出示所购房屋的产权证,因为房屋的产权证来抵押,如果你们买的房产证还没有到手的话就可以不用张罗转贷款的事宜。

3、商贷转公积金贷款太难了差额怎么计算,政策规定,转公积金贷款的金额不能高于原商贷余额(取千元以上整数),不能超过公积金贷款的最高限额,一级市场单套住房建筑面积在90平方米及以内的,转公积金贷款最高比例不能超过该房屋原购房合同总价的80%,对购房建筑面积在90平方米以上的,其转公积金贷款最高比例不能超过该房屋原购房合同总价的70%。转公积金贷款审批额度与原商业贷款余额的差额部分由转贷款借款人用自有资金结清。差额不大建议提前做好相关准备。

4、商贷转公积金贷款太难了银行会同意吗,银行一般不会拒绝商贷转公积金贷款,因为涉及到公积金部分业主所以你要公积金与银行两边跑,如果贷款银行不同意的话,问清楚对方不同意的原因具体是什么,有时候银行会根据当地的政策以不满足要求来拒绝商贷转公积金贷款,比如当地要商贷转公积金贷款需要用房产证抵押,银行查阅后你购买的房子还没交房有可能就会拒绝你的申请。

5、商贷转公积金贷款太难了需要先还清贷款吗,一般不需要先还清视当地政策来订,现在商贷转公积金贷款有以贷冲贷及先还后贷两种方式,以贷冲贷是指已办理商贷的员工向公积金管理处申请商转公,经同意后将商贷本息余额大于商转公贷款的差额提前还清,并办理担保手续,公积金管理中心会发放商转公贷款。先还后贷是指已办理商贷的员工向公积金管理中心申请商转公,经同意后,员工自筹资金还清商贷并办理担保手续,公积金管理中心会发放商转公贷款。

2、郑州救市,现有贷款“商转公”何时落地?


1

谁都知道,这一段,郑州挺难的,尤其是郑州楼市。

虽然,市里面在今年春天在全国范围内较早的出台了一些系列的放松举措

然而,似乎效果不佳。

用我一个中介朋友的话来讲就是——新政让市场热了一个月,然后又凉了。

为什么呢?

他曾经给我解释过,因为,这次救市新政的重点侧重于让更多市民重新入市

——没买房的去买房,买了一套买两套,买了两套买三套。

商贷转公积金贷款太难了,商贷转公积金贷款太难了吗(现有贷款“商转公”何时落地)

数据来源:河南楼市数据研究中心

那些买过房子的,尤其是在2016到2020年买过房子的广大市民,大约有多少呢?

新房大约160万套,二手房大约40万套,合集200万套。

以一套房子涉及3个人计算,大约涉及了600万人,占整个大郑州人口小一半。

他们中很多已经形成了双站岗(房价站岗+贷款利率站岗),却没有任何减压措施。

那么救市怎么可能有效?

他建议,郑州下一步的救市则要从这些双站岗的客户减压中想办法(实际上郑州完全没买房的客户已经很少了)。

比如,商贷转公积金就是一个好办法。

2

郑州市有没有商转公的公积金政策呢?

有,而且持续了一段时间。

但是,能从这个政策中受益的人很少,因为郑州执行的是。

——只允许省直公积金内进行商转公的政策。

大家都知道,如果除去如黄委会、铁路、煤炭企业,电力企业等垄断行业的内部公积金,实际上社会上公积金一般分两种:省直公积金+市直公积金。

商贷转公积金贷款太难了,商贷转公积金贷款太难了吗(现有贷款“商转公”何时落地)

然而,能用上省直公积金的单位很少,因为省直公积金服务的单位很少。它一般只服务省直各单位,比如省政府、省发改委、省教育厅,另外还包含中央单位、部属、省属大专院校。

商贷转公积金贷款太难了,商贷转公积金贷款太难了吗(现有贷款“商转公”何时落地)

而市属公积金,则服务范围要广很多,除了市值机关和广大事业单位,最最重要的是可以服务广大的企业单位,包括国企单位和广大私企单位。

因此,能服务最广大买房者的市直公积金却无法享受商转公的待遇。

只能服务少部分的省直机关公积金却可以享受商转公待遇,这种差别确实令人遗憾。

3

不过,你也别抱怨,这种政策并不是郑州一家这样。

全国很多大城市都是这种政策,省直的能转,市值的不能转,郑州执行只是随大流。

不过,这个惯例马上就要被这个城市打破了,它就是吉林省会长春。

商贷转公积金贷款太难了,商贷转公积金贷款太难了吗(现有贷款“商转公”何时落地)

8月23日,长春市住房公积金管理中心发布《关于公开征求<长春市商业性个人住房贷款转个人住房公积金贷款管理办法(征求意见稿)>意见的公告》

在这份征求意见稿中,长春市规定,只要符合以下条件都可以商贷转按揭。

第一、借款申请人为原商贷的借款人或配偶;

第二、借款申请人在中心正常缴存住房公积金6个月(含)以上;

第三、借款申请人及配偶第一次申请公积金贷款;

第四、原商业贷款所购住房为借款申请人家庭(夫妻及未成年子女)在本市唯一住房;

第五、原商业贷款已正常还款36个月;

第六、原商业贷款银行同意借款申请人提前结清贷款;

第七、用于商转公贷款抵押的住房应取得不动产权证,且权属明晰,并能办理抵押登记手续。

虽然,条条框框还是很多的,必须是首套,必须没有用过公积金的。

但是,不管怎么样,必须承认这是一个好的开头,市直公积金缴纳者也终于可以享受到省直公积金的待遇了。

虽然,只是一个意见征求稿,不过按照中国的语境,这基本上就是成文制度了,可能会做出一点点小的修改,但是大方向不会变。

那么为什么是长春,而非其他城市首先出台这个政策。

因为长春上半年楼市是在太差了。

商贷转公积金贷款太难了,商贷转公积金贷款太难了吗(现有贷款“商转公”何时落地)

从这张图上你就可以看出来,2022年1月到5月,长春楼市无论是供应还是成交简直惨不忍睹,一方面是由于本身东北的经济不好,另一个方面也是整个长春市遭遇了一场和上海差不多惨烈的疫情突袭。

所以,常规的招数已经不足以救市了,长春市政府必须打破常规,拿出一些非常规的招数。

而不常见的市直公积金的商转公就是在这种背景下出台的。

4

几天前,国务院常务会议召开,对于房地产工作又有两条新的指示。

商贷转公积金贷款太难了,商贷转公积金贷款太难了吗(现有贷款“商转公”何时落地)

1、持续释放贷款市场报价利率改革和传导效应;

2、允许地方“一城一策”运用信贷等政策,合理支持刚性和改善性住房需求。

尤其是第二条,允许地方“一城一策”运用信贷政策。

很显然,国家已经把金融这个房地产最重要的调控工具使用权交给了地方政府。

下一步,地方政府会出台更多的金融方面的房地产刺激政策。

比如:降低二套住房的首付比例,进一步降低买房者的房贷利率。

但是,上面刺激政策,更多的需要央行制定,地方银行执行。

而公积金则是地方为数不多的可以自己决定政策的金融工具,因为公积金管理权在地方,地方可以充分利用公积金来调整当地买房者的积极性和老百姓买房的负担轻重。

所以,长春才有了上面的市直公积金商转公的政策。

长春能制定,能执行的政策,郑州为什么不能赶快跟进呢?

5

现在,郑州楼市最缺什么?

缺少买房者吗?肯定不缺,1200万的郑州市民,无论是总人数还是新增人数的指标,在全国二线城市中都不差。

缺少可买楼盘吗?肯定也不缺,从北龙湖的豪宅到全市都在做促销,刚需和改善的项目肯定也不缺。

那究竟缺什么?

我看,最缺的就是买房的信心。

第一个信心就是,我买的楼盘会不会烂尾,烂尾有没有人管。这个信心要靠政府逐步整治烂尾楼,保交楼工作的逐步推进来增长。

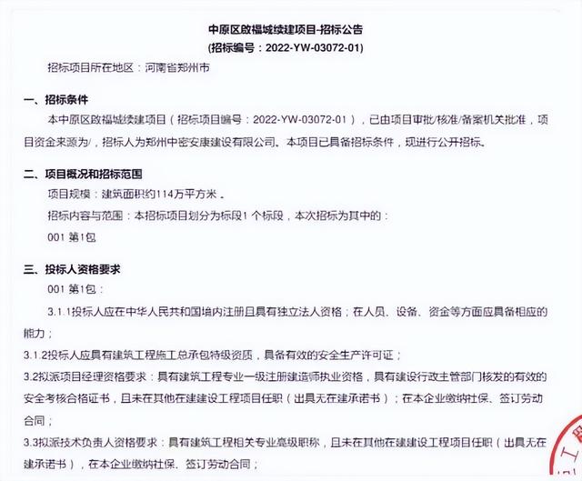
比如说,祈福城现在就有了好兆头,据网传其实控人因涉嫌合同诈骗罪、挪用资金罪、拒不执行判决等被逮捕羁押,后是祈福城续建项目公开招标为复工复建做准备,每一个都可谓实质性进展。

商贷转公积金贷款太难了,商贷转公积金贷款太难了吗(现有贷款“商转公”何时落地)

第二个信心就是,我未来钱包能不能支撑再买房,支撑改善。

如果咱们郑州市能学学长春推进市直公积金的商转公,同时允许企业职工和社会人员补缴公积金参与,我相信会一定程度上减轻已经在2016到2021年那些已经买房人的负担。

那么,他们对自己收入,自己的钱包也会增加信心

最后一句话,中国人讲究家和万事兴。

如果我没有烂尾的后顾之忧,如果我对自己收入充满信心,谁不愿买套房子安个家,买套大房子做改善呢?

本文关键词:商贷转公积金贷款太难了吗怎么办,商贷转公积金贷款方便吗,商贷转公积金麻烦不,商贷转公积金贷款很难吗,商贷转公积金很麻烦吗。这就是关于《商贷转公积金贷款太难了,商贷转公积金贷款太难了吗(现有贷款“商转公”何时落地)》的所有内容,希望对您能有所帮助!

本文链接:https://bk.89qw.com/a-259517

最近发表
网站分类