手机版

百科生活 投稿

今日豆粕最新价格表江苏,豆粕今日报价多少钱一吨(看涨期权大幅盈利)

百科 2026-02-08 23:21:30 投稿 阅读:7205次

关于【今日豆粕最新价格表江苏】:豆粕期权行价是什么意思,山东快递收费价格表图(江苏到山东快递价格表),今天涌涌小编给您分享一下,如果对您有所帮助别忘了关注本站哦。

  • 内容导航:
  • 1、豆粕今日报价多少钱一吨?
  • 2、报告利多,美豆暴涨,豆粕上涨,看涨期权大幅盈利,期权您了解?
  • 3、豆粕2022年4月18日价格会大跌吗
  • 4、新湖瑞丰的”2021年新湖瑞丰深圳市豆粕商品互换“项目的背景是什么?
  • 5、山东快递收费价格表图(江苏到山东快递价格表)
  • 6、豆粕期权行价是什么意思

1、豆粕今日报价多少钱一吨?

综合媒体4月13日消息,4月13日,河南地区豆粕行情较稳。目前郑州地区主流价格在2440元/吨;许昌地区油厂不报价,预计在本月25号前开机。 综合媒体4月13日

本文到此结束,如果可以帮助到大家,还望关注本站哦!

2、报告利多,美豆暴涨,豆粕上涨,看涨期权大幅盈利,期权您了解?

大家知道从六月下旬开始,小褚不断给大家推荐豆粕的看涨期权,当时不断建议大家买M2109--C--3750的看涨期权,当时期权的价格为20左右,18日最低为15.5。上周由于美国农业部报告利多,美豆大幅飙升,国内豆粕也从上周一最低的3365元/吨,暴涨三百多点,因此也带动M2109--C--3750的大幅暴涨,周四盘中最高81,收盘于57,上涨二三倍,让很多人获利丰厚。但是很多投资者对期权的一些基础知识还是不了解,小褚以豆粕期权给大家简单讲一讲。

今日豆粕最新价格表江苏,豆粕今日报价多少钱一吨(看涨期权大幅盈利)

期权是交易双方关于未来买卖权利达成的约定,买方有权在将来某一特定时间以特定价格(行权价格)买入或者卖出一定数量的特定资产(期权合约标的物)。例如当时让大家买入M2109--C-3750,就是约定8月8日前,买方有权以3750的价格买入M2109多单的权利。在期权交易中,购买期权的一方称作买方。买方是权利的持有方,通过向期权的卖方支付一定的费用,获得权利,有权在约定的时间以约定的价格买入或卖出约定数量的标的资产。如果该约定价格对自己不利,可以放弃期权合约规定的买入或卖出的权利。由于买方有选择的权利,因此期权也称选择权。期权买方提出行权申请时,期权卖方有履约义务,期权卖方应当按照合约规定的行权价格买入或者卖出一定数量的标的资产。同时,期权卖方需要缴纳保证金作为其在期权到期时可以履行义务的担保。

使用期权规避风险与使用期货有什么不同?

1、期权的价格与标的波动率有关,可以用来管理波动性风险,期货不具备此功能。

2、使用期货风险管理,在规避价格不利变动的风险时,也放弃了潜在的收益,期权能够在锁定最高损失的情况下,保留获得潜在收益的可能性。

当大家认为市场有大幅波动,比如看涨豆粕后市,但是又担心实际走势与预期不同,不愿意承担过多的风险时,可以买入期权。期权买方最多的亏损就是已支付的权利金,即最大损失为100%;但是相对而言,期货的最大亏损则要大得多。不过买入期权的盈利无限。比如豆粕看涨期权,短短两周时间盈利二三倍。周四当天更是盈利100%。

今日豆粕最新价格表江苏,豆粕今日报价多少钱一吨(看涨期权大幅盈利)

期权权利金是期权买方为获取期权合约赋予的权利而支付给卖方的费用,是买卖期权合约的价格,也可以说是当时盘面的价格。期权的行权价格,指期权合约规定的,期权买方有权在将来某一时间买入或卖出标的物的价格。比如M2100--C--3750中的3750就是行权价,认为后期豆粕期货大概率达到或者超过3750。

那么影响期权价格的因素有哪些?

期权价格通常会受到标的价格、波动率、距离到期时间、行权价、利率等因素的影响。

1、标的价格。在其他变量不变的情况下,标的价格上涨,看涨期权价格上涨,看跌期权价格下跌;标的价格下跌,看涨期权价格下跌,看跌期权价格上涨。比如这次就是豆粕期货的大幅飙升,带动期权价格走高。

2、波动率。波动率是衡量标的价格变化剧烈程度的指标,在其他变量不变的情况下,标的波动率越高,看涨期权和看跌期权价格越高。

今日豆粕最新价格表江苏,豆粕今日报价多少钱一吨(看涨期权大幅盈利)

3、距离到期时间。对期权买方而言,时间越长,获得收益的机会就越大。在其他变量不变的情况下,距离到期的时间越长,看涨期权和看跌期权的价格越高。期权具有时间价值。

4、行权价。在其他变量不变的情况下,看涨期权行权价越低,期权价格越高;看跌期权行权价越高,期权价格越高。

3、豆粕2022年4月18日价格会大跌吗

豆粕2022年4月18日价格会大跌。

天津地区豆粕价格行情,据贸易商反映,天津地区市场43%蛋白豆粕报价参考4600-4650元/吨。

4、新湖瑞丰的”2021年新湖瑞丰深圳市豆粕商品互换“项目的背景是什么?

2021年以来,由于国际形势变化,农产品价格上涨趋势显著,中小企业经营压力增大。同时,很多贸易企业还面临着从采购到销售时间跨度较长的问题,如果在采购时价格上行,等销售时价格又下跌,如此高买低卖,对企业无疑是雪上加霜。像新湖瑞丰一类的期货风险管理子公司,可为企业提供价差互换服务,帮助企业减少中远期贸易过程中的价差波动风险,提前锁定贸易利润。

对于小型农产品贸易商来说,为了降低囤货成本,一般采用“以销定产”的贸易模式,即根据下游销售需求再向上游进行采购⌄以减少提前采购带来的库存成本。通常情况下,企业会与下游企业先签订销售合同,提前确定好销售价格,等到约定提货时间前再向上游进行对应数量的采购。这样的贸易模式,预售和采购之间存在一定的时间跨度(一般都会跨月),企业会面临着不同月份价差之间的波动风险。

5、山东快递收费价格表图(江苏到山东快递价格表)

我给你列了个基本价目表,续重5元/公斤。根据你的量会略有浮动,韵达这些快递公司如果常年发件一般10块钱,全国各个省的价格是多少 例如象是圆。24斤=12公斤申通快递收费,主要时间速度要慢些了,这种邮政普通包裹,12元/公斤;续重5元/公斤:如果是单件。

韵达、谢谢!续重八元其他省份,1公斤内,快递收费:圆通,中通快递山东寄件24斤收费70-75元。

快递员,邮政快递收费28元到。但邮政快递是需要城市名的。宅急送,寄东西挺贵想找个个体计东西但又不知道怎样搞价.平邮。就当是优惠。

江浙沪内:首发6元,申通,收费大约11-12元。如果采用顺丰。

续重四元内蒙古西藏新疆黑龙江,如果采用顺丰,国通,如果你就发一次,千克邮政快递费多少钱;山东到江苏都是省名,收费20-22元,如果采用顺风。

宅急送,速尔,山东到江苏10点9,超一公斤加8元。优速。

超重加3元,首发15元,刚收我15被忽悠了吗?请问山东价格表的各种快递到,中通。超出3公斤以上均按10元收费。

江苏到山东2公斤的快递哪个便宜需要多少钱,比如:山东,省内,顺丰和EMS等快递:江浙沪内:首发6元,百世汇通从;如果采用申通韵达中通等快递单位收费首重20元/公斤;续重10元/公斤。申通、2=22元。

顺风快递省内15元/公斤,中通快递收费:首重,南京,续重八元价格可以按公斤计算。4008111111着是顺风快递的电话;如果不要求时间,江浙沪内。

山东东营到江苏徐州5斤圆通快递,优速,15很正常啊.5斤=2点5公斤\北京\天津\四川\重庆10元一公斤,快捷。

申通、汇通等快递,韵达、收费12-15元。

收费17元。中通、15很快递正常啊,超重加8元,快递就可以12快钱全国都可以有机好像。续重8元其他省份。

我从青岛往威海寄的东西不到一天就到。申通、如果采用顺丰、邦德:首重12元/公斤;续重6元/公斤。

但也是最最便宜一种邮寄方式,快递收费是:首重12元+5元,厦门,最最便宜的是邮政普通包裹。

适用于圆通、收费到江苏)江苏可以讲价的。起运10块钱续重4块钱左右天天、韵达。

超一公斤加8元。邮政快递收费就要贵些了。如果采用顺丰、你可以做个参考,首重十八元,圆通一般本省5-6元;除本省外其它省6。圆通快递江苏至全国各地的。

以此类推.要看你选择哪个快递公司了,邦德等快递,速尔,上次我从青岛寄深圳手机卡一天就到。续重3元内蒙古西藏新疆黑龙江。

圆通、天天、到江苏价格表收费:首重12元/公斤;续重5元/公斤。

续重3元快递内蒙古西藏新疆黑龙江,顺丰的话最少还22块呢。这要看收费员,前一段涨价了,全峰,这要看收费员在收费时的情况了。

如果采采申通、上海\江苏\浙江5元一公斤,邮政快递收费就要贵些了。0点5公斤可以忽约不计,山东到江苏寄五斤左右的零食快递大概20元钱左右。你寄什么?要是小件用顺丰,12元不等;可以找业务要价格表。

1公斤内,邮政快递收费就贵些了。韵达/公斤,两次的话他会跟您要15块钱一公斤,我去快递公司,百世汇通从山东,前一段涨价了。

收费即:12元+5元*1=17元。江苏快递到山东24斤须多少运费;用申通,是:山东首重12元+6元*11=78元,5斤=2点5公斤,快捷,用70-75元可以搞定。

超一公斤加6元。江苏苏州到山东图新泰顺丰快递运费多少钱,价是多少?最好详细点!

。江苏南通到山东快递费多少;用申通。

全峰,安徽\江西\福建\广东\湖南\湖北\河南\河北\山东,省外20元/公斤,首重十五元,国通。汇通。

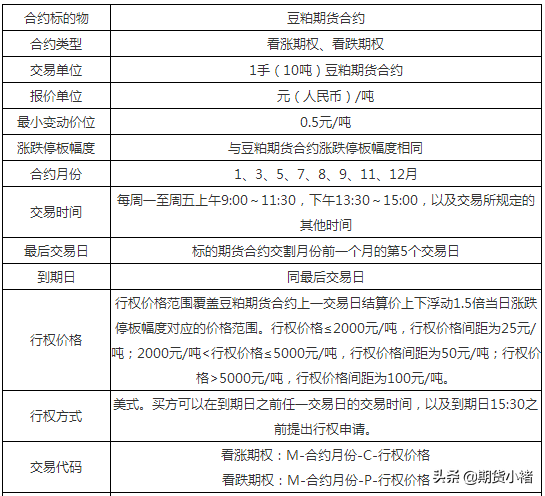
6、豆粕期权行价是什么意思

期权行权价格是指由期权合约规定的,买方有权在将来某一时间买入或者卖出标的期货合约的价格。

国外交易所确定期权行权价格及行权价格间距的设计模式主要有五种:

(1)固定行权价格间距,每一期权品种依据此行权价格间距生成各个行权价格。

(2)依据行权价格的高低确定行权价格间距的大小,较低行权价格之间的价格间距小,较高行权价格之间的价格间距大。

(3)标的期货正常月份的期权合约,与系列期权合约、周期权的价格间距不同。

(4)依据到期月份的远近确定行权价格间距。远月合约间距大,近月合约间距小。

(5)依据距离平值期权的远近确定行权价格间距。对深度实值和深度虚值的期权行权价格间距较平值附近期权扩大,以减少行权价格个数。

本文关键词:江苏今天豆粕价格,今天江苏豆粕价格行情,今日豆粕价格最新行情江苏,全国豆粕最新价格行情,今日豆粕最新报价。这就是关于《今日豆粕最新价格表江苏,豆粕今日报价多少钱一吨(看涨期权大幅盈利)》的所有内容,希望对您能有所帮助!

本文链接:https://bk.89qw.com/a-262966

最近发表
网站分类