手机版

百科生活 投稿

稽核工作内容及流程,会计机构内部稽核制度(2020年升级版内部财务稽核制度)

百科 2026-02-16 01:25:35 投稿 阅读:1604次

关于【稽核工作内容及流程】:稽核制度(稽核工作内容及流程),今天小编给您分享一下,如果对您有所帮助别忘了关注本站哦。

  • 内容导航:
  • 1、稽核制度(稽核工作内容及流程)
  • 2、2020年升级版内部财务稽核制度,适用各类企业,防止做账混乱

1、稽核制度(稽核工作内容及流程)

审计制度(审计工作内容和流程)

内部审计系统(例一)

第一条为协助各部门工作顺利进行,检查实施情况,提高工作效率,特制定本细则。

第二条本规则所称审计人员,是指审计室内的审计人员。

第三条审计人员的职责如下:

(1)根据既定政策和命令应进行的审计项目。

(2)经营管理、各项业务、成本控制等需要审计的事项。

(三)理财器具、各种设备及相关采购的管理、使用和维护的审计事项。

(四)特殊案件的调查和审议。

(五)经销商、合作厂商的指导、动态、信用状况等需要审计的事项。

(6)交办的其他任务。

第四条审计人员发现下列事项,应当口头或者书面更正,并报告备查。涉及其他单位职权的,应当会同有关单位处理。

(1)业务执行偏差。

(2)人员配合不到位。

(3)违反纪律,但情节轻微的。

(4)纪律不健全。

第五条审计人员发现下列事项,应当列出事实,并书面通知主管单位进行改进。

(a)实施各种制度的困难或缺点。

(二)相关业务、教育培训、纪律和纪律改进事项。

(3)与改善员工生活和福利有关的事项。

第六条审计人员发现下列事项,应随时列出事实并提出建议,以书面形式向总经理报告,并提交主管单位处理。

(1)表现良好的员工。

(二)违法违规案件。

(3)行为影响公司声誉。

(4)各种灾害和意外损失。

(五)影响公司经营活动的其他所有不公平的重大案件。

第七条审计调查报告必须记载下列事项:

(1)明年的原因和日期。

(2)详细的事实。

(3)案例分析。

(4)处理意见。

第八条简单病例可以口头纠正并报告备查。

(1)定期监督抽查:由本室审核员会同相关单位承包商共同处理。

(2)定期监督抽查:本室审核员将定期与相关单位的承包商一起工作。

第九条审计人员执行任务时,可以采取下列措施:

(一)监督抽查下属单位的经营和业务。

(二)约谈或直接听取员工意见收集相关信息。

(三)其他必要事项。

第十条审计人员在监督、抽查和考核现场员工出勤情况时,应注意以下事项:

(1)是否有迟到早退或任意缺勤的情况。

(2)员工考勤卡登记是否真实。

(3)工作分配是否按规定进行。

(4)工作是否有效开展,绩效是否得到评价。

(5)是否快速接受经销商、合作厂商或客户的办理业务请求。

(6)营业或服务场所是否始终保持干净整洁。

(七)服务态度和精神是否良好。

第十一条审计人员在对外地单位业务进行监督、抽查和评估时,应注意以下事项:

(1)与经销商的业务合作和联系是否完善。

(二)服务人员的缴费是否按规定办理。

(3)业务人员的催收是否按规定办理。

(4)存货、材料的放置、处置是否完整、准确。

(5)人员和财产的使用和配置是否适当,是否存在浪费不均的现象。

(6)未达到预定目标的场所,应列出项目和原因。

第十二条审计人员对员工的生活管理和纪律进行抽查时,应注意以下事项:

(1)是否存在损害公司声誉的不当行为和各种行为。

(2)对于人员不协调或纪律不良的现场单位,应拟定改进建议并提交核办。

(3)搬弄是非、挑拨离间、影响团结的员工,应查明事实,列出事实,报总经理处理。

第十三条审计人员在接受上级或单位交办的违法案件调查时,应注意以下事项:

(1)供参考,对员工的违法违规案件进行举报或舆论批评,但没有具体事实却被匿名或冒名指控的。

(2)调查案件,首先要联系相关单位,查明案件真相,收集可靠证据。如果没有必要,你应该尽量避免先问当事人。

(三)案件调查应当保密,秘密进行。

(四)当事人或检察官、证人谈话时,应避免刺激。

(5)疑似员工的要求有利于调查,应接受而非拒绝。

第十四条审计人员在拜访经销商和合作厂商时,应注意以下事项:

(1)信用状况(业务员的收款情况)。

(2)与同行的合作是否良好,在同行中的商业地位。

(三)会计指导并传达其困难或建议。

第十五条本规则未尽事宜,视需要在以后予以纠正。

(本文作者为邓,高级HRD,知名培训师,《招聘八大实操教程》作者,微信官方账号:邓人力资源实战,转载请注明作者及出处)

2、2020年升级版内部财务稽核制度,适用各类企业,防止做账混乱

我们已经为您整理成了电子版文档

如果你觉得这份资料对您有帮助

希望获取完整资料参考学习,可以看文末

目录

费用开支标准

内部稽核制度

备用金管理细则

费用报销流程和方法

资产控制制度等

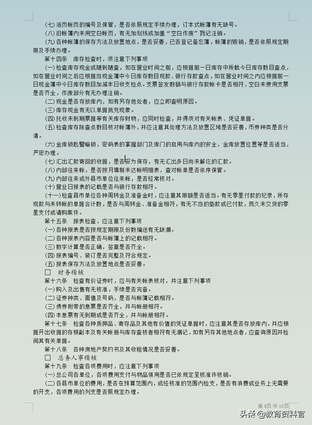
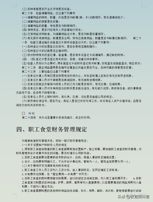
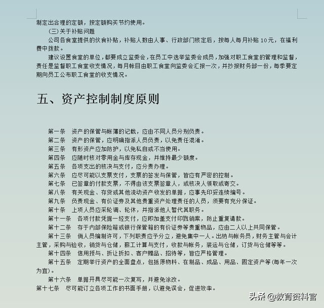
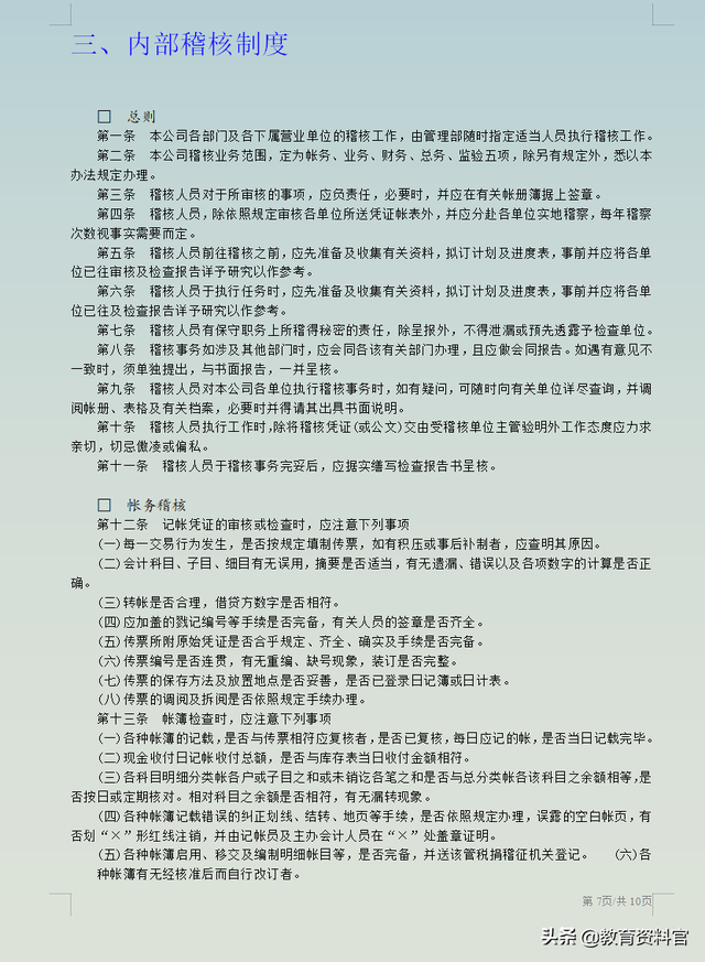
财务控制与稽核审计制度汇编

稽核工作内容及流程,会计机构内部稽核制度(2020年升级版内部财务稽核制度)

(一)

稽核工作内容及流程,会计机构内部稽核制度(2020年升级版内部财务稽核制度)

(二)

稽核工作内容及流程,会计机构内部稽核制度(2020年升级版内部财务稽核制度)

(三)

稽核工作内容及流程,会计机构内部稽核制度(2020年升级版内部财务稽核制度)

(四)

稽核工作内容及流程,会计机构内部稽核制度(2020年升级版内部财务稽核制度)

(五)

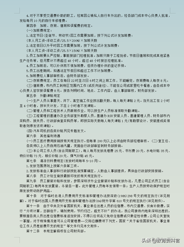
稽核工作内容及流程,会计机构内部稽核制度(2020年升级版内部财务稽核制度)

(六)

稽核工作内容及流程,会计机构内部稽核制度(2020年升级版内部财务稽核制度)

(七)

稽核工作内容及流程,会计机构内部稽核制度(2020年升级版内部财务稽核制度)

(八)

稽核工作内容及流程,会计机构内部稽核制度(2020年升级版内部财务稽核制度)

(九)

稽核工作内容及流程,会计机构内部稽核制度(2020年升级版内部财务稽核制度)

……

以上就是财务控制与稽核审计制度汇编,大家可以上文中就可以看出,里面包含了很多财务控制和稽核审计相关的制度流程和处理方法,里面的每个环节和细节,都说明的很清楚,财务人员可以根据文章内容,进行操作。可以在很大程度上,提高财务人员的工作效率,会对财务人员有很大的帮助。

因为此财务控制与稽核审计制度,内容比较多,我这里只给大家展示了部分内容。有需要完整电子版的财务人员,我可以分享给大家。

本文关键词:稽核制度的主要内容,财务稽核制度,企业内部稽核制度,稽核制度的主要内容包括,稽核制度。这就是关于《稽核工作内容及流程,会计机构内部稽核制度(2020年升级版内部财务稽核制度)》的所有内容,希望对您能有所帮助!

本文链接:https://bk.89qw.com/a-263389

最近发表
网站分类