百科生活 投稿
关于【安耐晒安热沙是一个牌子吗】:安耐晒与安热沙区别,今天小编给您分享一下,如果对您有所帮助别忘了关注本站哦。
- 内容导航:
- 1、安耐晒安热沙是一个牌子吗
- 2、安耐晒,防晒霜的秘密?
1、安耐晒安热沙是一个牌子吗
安耐晒和安热沙其实也只有名字的区别。安热沙就是安耐晒。 安热沙是资生堂制造、售卖的皮肤保养化妆品品牌。ANESSA的原意是炎热的砂石。
2、安耐晒,防晒霜的秘密?
今儿点评一下 安耐晒小金瓶,商品名称是 安热沙防晒露。 安耐晒是资生堂旗下的一个品牌, 先看一下大名鼎鼎的资生堂介绍
资生堂(Shiseido),是日本著名的化妆品品牌。取名源自中文《易经》中的“至哉坤元,万物资生”,资生堂的涵义为孕育新生命,创造新价值。“至哉坤元,万物资生”意为“赞美大地的美德,她哺育了新的生命,创造了新的价值。”资生堂是株式会社资生堂(Shiseido Company, Limited)旗下品牌,总部在东京都中央区银座7丁目5番5号(104-0061),于1872年创立。资生堂集团下也有好多品牌, 如:SHISEIDO 资生堂、AUPRES欧珀莱、IPSA 茵芙莎、Clède Peau Beautè 肌肤之钥。。等等
归归,资生堂名字都是从中国古籍中借鉴而来的, 可见中国文化对日本的影响有多么深远……作为中国人, 这点很骄傲! 但是, 现代科技发展中, 日本的确领先了中国几十年, 在生活的方方面面……
比如,化妆品, 中国有几个牌子是走向国际化的, 为世界所知晓的?? 貌似没有……反观日本, 有高科技, 有好的市场营销, 扎扎实实做品牌……
用毛泽东的一句诗词结尾, “ 数风流人物, 还看今朝”。扯远了,下面我们来看成分分析……


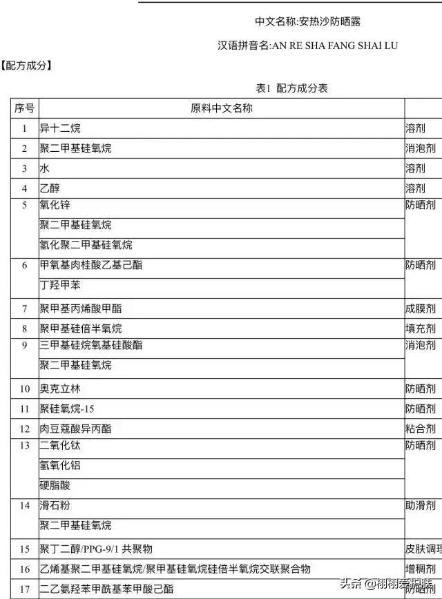
这是一款防晒霜, 而且是一款非常畅销, 也获得很多好评的一款, 既然主要的作用是防晒, 我们就重点看一下防晒的成分, 我把防晒的成分分成2类: 物理防晒成分+化学防晒成分, 下面分别阐述:
1. 物理防晒成分
(下面引号线内的化学成分可粗粗略过,感兴趣的可以仔细看看)
氧化锌 紫外线吸收剂,利用反射方式抵抗 UVA、UVB,为物理性粉体防晒成份。目前纳米化颗粒技术保留了氧化锌全波段防晒,也避免了高浓度氧化锌造成的厚白感,一般健康肌肤使用安全。除此外,具收敛性,针对面疱具有部份制菌、干燥功效,并具有中度遮盖力。国内的法规所限定的最高添加量为25%。二氧化钛,主要用作于物理防晒剂、粉底等系列产品中。因为白度很高,在护肤品以及粉底中常作为白色粉体调色使用。而作为物理防晒剂,二氧化钛防护波段大约在290—400nm之间,属于全波段防护,UVAI波段表现较弱,常与氧化锌一起使用,当欲达较高SPF值时,会添加浓度约5%以上的二氧化钛(最大浓度25%),涂抹后脸部视觉效果会很白,因其本身又属于惰性矿物质,无活性,因此有良好安全性,不会引起过敏反应。滑石粉属于天然矿石萃取,化妆品中作为填充剂、助滑剂、抗结块剂使用,常用于蜜粉、爽身粉、粉饼、眼影、腮红、面霜中,用以增加产品柔滑触感。有些滑石粉含有石棉的角闪石成分,它易刺激肺部,并有致癌(肺癌、皮肤癌、卵巢癌)风险。据报道,石棉是国际公认的一级致癌物。自然状态的滑石粉矿物质虽含有石棉,但并不致癌。自1970年代以来,不含石棉的滑石粉就一直被用于婴儿爽身粉和其他化妆品中。然而,对于不含石棉的滑石粉是否会致癌,虽然争论多年,但仍没有一致的结论。基于证据不一,国际癌症研究机构认为,滑石粉“也许会致癌”。有研究认为,不含石棉的滑石粉有致癌风险,但因这类研究通常依据的是人们对其多年前使用过滑石粉的记忆,而被认为有失偏颇;有的研究则认为,滑石粉与癌没有关联。而且,滑石粉也没有类似烟草类的致癌物有“剂量反应”,如吸烟越多,患肺癌的风险也就越大。有研究认为,经常在生殖器部位使用滑石粉的人患卵巢癌的几率比不使用者高出40%。硅石是脉石英、石英岩、石英砂岩的总称。在砂岩、粘土、花岗岩以及部分动植物体内含有大量硅石等矿物质,作为研磨剂和不透明剂(常用于牙膏中)、吸附剂、肤感调节剂使用。在常出现在粉底和隔离中,具有些轻微遮遐力,能增加皮肤滑顺度。并且硅石在化妆品中安全度高,对皮肤无刺激。
点评1: 物理防晒成分, 简单来说, 其实就是一种很细的粉! 均与涂在脸上后, 能够反射掉一部分光线, 从而达到一些防晒的效果。
这个原理很简答是吧……如果你脑洞够大的话, 只要是很细的粉, 都会有防晒的效果! 比如, 常见的玉米淀粉, 做衣服的材料尼龙磨成的细粉…… 甚至, 刷墙用的涂料! 只要能挡住光线就行! 当然, 你是不会在脸上刷涂料的, 那一定很难受的。
理论上来说, 粉越细, 分布会越均匀, 对光的遮蔽效果就会更好。 所以, 一度, 纳米级别的粉都出来了, 但是任何东西一旦到达纳米级别的时候, 会产生一些特殊的理化特性, 从安全性上来说, 对皮肤未必是好事。 从这个角度来看, 目前应用在护肤化妆品里的粉类材料, 应该标示出粒度到底有多细,给用户一个知情权。
物理防晒成分中, 最常见是这2兄弟: 二氧化钛、氧化锌。 这2个成分大家可以记一下, 也是比较好记的。
物理防晒成分相对来说安全性会好一些, 毕竟皮肤吸收的少。 如果说物理防晒成分有什么不好的话, 就是可能会让皮肤闷, 可能会堵毛孔。所以油皮爱长痘的人, 要谨慎使用含粉的护肤化妆品了。
2. 化学防晒成分
(下面引号线内的化学成分可粗粗略过,感兴趣的可以仔细看看)
双-乙基己氧苯酚甲氧苯基三嗪 也叫Tinosorb S ,是一种新型的广谱防晒剂,是2000年瑞士ciba specialty chemical公司研发出来,可防护一部分的UVB以及全部的UVA,吸收波长在290-370nm之间。在UVA方面的防护可以与Avobenzene相媲美。其分子量大,不易被皮肤吸收;稳定性强,还可以做为其他化学防晒剂的稳定剂;与其他防晒剂的相溶性强。二乙氨羟苯甲酰基苯甲酸己酯 防晒波段在320-400nm,较新的油溶性化学性防晒剂。光稳性佳。Uvinul A Plus是一种紫外线UVA防晒剂,属于化学防晒剂,在澳大利亚被批准在防晒霜中使用,但美国FDA不批准使用,要求用量不得超过10%。甲氧基肉桂酸乙基己酯 目前市场上很常见的油溶性UVB防晒剂,吸收波长290-320nm之间,全世界范围使用十分广泛,对皮肤刺激较低。这个成分的安全性有一定争议。它是一种渗透促进剂,很容易被皮肤吸收。可以产生类似雌激素( estrogen-like)的效果,不宜用于孕妇和儿童。另外一种说法认为,所有的实验都是在大鼠和小鼠上试验的,而且实验是在高浓度特殊条件下进行,实现结果并不成熟。目前各国监管机构都没有确认该成分的风险,国内以及欧盟的法规限定的最高添加量为10%奥克立林目前市场上较为常见的吸收波长290-340nm之间的防晒剂,但不管是防UVA还是UVB,它都达不到全波段,都只能防一部分,所以不可以单独用在防晒霜中,经常搭配其他防晒剂一起使用,能达到较高的SPF防晒指数,不过Octocrylene暴露在阳光下会释放出氧自由基,建议使用该类成分的防晒品之前配合VC抗氧化剂一同使用。比较安全的化学防晒成份,不刺激,敏感皮肤也适用。国内的法规所限定的最高添加量为10%。聚硅氧烷-15 防晒波段在290-340nm,可以吸收UVB。Parsol SLX是一种化学防晒剂,是将发色基团吸附在硅链骨架上所构成的首款聚合物UVB滤光剂,同时也是有效的光稳定剂。由于其独特的聚合型结构,PARSOL® SLX 结合其他UV滤光剂使用时能产生协同效应,提升SPF 值,既能带来高效防晒效果,又能提供干爽,丝滑的肤感。当添加在护发产品中时,PARSOL SLX能强有力地停留在头发上,提供多重功效,包括预防头发褪色,增加光泽度以及发质护理。在澳大利亚、日本批准使用,但 没有获得美国FDA批准。
点评2:这个产品里面加入了5种化学防晒成分, 听上去就要复杂一点。。。什么是化学防晒呢? 举个例子吧, 现在很多家庭里面都装了自来水净化器, 用多层滤网和过滤材料, 来去除自来水中的各种杂质。
化学防晒成分起的作用和过滤差不多, 就是把光线中特定波长的紫外线吸收, 这样进入皮肤的其他光线的损伤力就小了。。。 没有了紫外线的伤害, 皮肤就不容易被晒伤晒黑。
这里要谈一下化学防晒成分的安全性。
有 2 种化学防晒成分还没有获得美国FDA的批准。有些人可能要说, 美国FDA的安全审批周期长, 也许还在审核中。。。 但至少说明一点, 美国FDA对使用在化妆品里的成分, 安全性的审批是谨慎的。。。
还有一点, 不知道你注意没有, 有3种防晒成分有最高限量, 10%。 为什么化学防晒成分只能加到10%? 太显然了, 含量再高皮肤就要受不了了。。
什么? 你不相信? 好吧, 再问你, 化妆品中水的含量最高可以做到多少?。。这很容易想到的, 100%! 水太安全了, 人体70%都是水组成的! 用纯的水涂脸上是完全没有问题。
对比一下前面2种物理防晒成分, 二氧化钛和氧化锌的最高限用是 25%! , 因此, 很显然, 物理防晒成分 要比 化学防晒成分 更安全!
有些人可能要问了? 既然化学防晒成分相对来说刺激性大一些, 为什么不用纯物理防晒成分呢? 因为。。就因为纯物理防晒成分的防晒霜油腻, 涂脸上泛白, 就像在脸上涂了厚厚一层粉!。。 你受得了吗?
化学防晒成分的防晒霜要轻薄、清爽的多。。。 这对你来说绝对是个诱惑! 清爽不油还能防晒。。
3. 酒精、香精、防腐剂
(下面引号线内的化学成分可粗粗略过,感兴趣的可以仔细看看)
乙醇俗称酒精,是水以外唯一被允许使用在化妆品中的溶剂,对皮肤来说是最安全的溶剂。乙醇常出现于化妆水中,为创造清凉肤感而添加乙醇的产品,只适用于特定皮肤使用,一般皮肤长期使用易干燥,粗糙,并有提前角化的风险。但大多数正规化妆品中添加乙醇含量较少,多作为溶剂使用。香精为日化香精香料之统称,并非某种单一成分,通常是多种不公开成分的香精组合。美国EWG机构认为其属于高风险成分,主要因为香精香料在化妆品中属于最主要的过敏源之一,品种多达数千种,且法规允许其成分不公开。长时间累积使用低劣廉价的香精对皮肤和人体健康存在潜在风险,但其危害程度取决于香精的档次,添加含量,以及人体的个体差异。丁羟甲苯也叫BHT,是一种抗氧化剂、防腐剂,具有抗油脂氧化的成分,添加过量易引起皮肤炎症及过敏。化妆品成分审核委员会证实,保养品中的BHT浓度通常少于0.1%,BHT虽然会被皮肤吸收,但是并不会进入到血流里,且低浓度的BHT不会造成敏感,也不会有致癌的风险。故不需要避免含有BHT的产品。
点评3:我发现, 日本的化妆品特别爱用酒精。虽然不知道这款产品中酒精含量多少, 但是从用户的反馈中, 还是能闻出来的。 酒精是个很好的溶剂, 小分子, 渗透性又很好, 还有杀菌的效果……但是呢, 对皮肤还是有些刺激的。
香精是化妆品的2个重要的过敏源之一, 就是因为香精里的成分复杂,而且渗透性高, 容易进入皮肤深层带来刺激。。
化妆品因为要运输销售一直到使用, 加防腐剂没有办法, 但是这里还是要提一下, 这款产品的 保质期是5年! 对的, 你没有看错, 5年! 虽然在成分表里只看到一个防腐剂, 估计丁二醇和酒精在增加保质期方面发挥了一些作用, 毕竟酒精有灭菌作用。
为了缓解对皮肤的刺激性, 是必须要加一些舒缓抗敏成分的, 比如下面这个
4. 甘草酸二钾
(下面引号线内的化学成分可粗粗略过,感兴趣的可以仔细看看)
甘草酸二钾是作为皮肤调理剂使用,主要为甘草根部及茎部的甘草甜素(甘草酸)成分适合过敏性肌肤,抗刺激及控油,退红肿消炎愈合作用。可有效预防皮肤受刺激时敏感发炎现象。对日照引起的炎症具有消炎镇静作用,常被用于抗过敏及修复化妆品中
点评4:这个成分大家要记住:甘草酸二钾! 一个舒缓抗敏抗炎成分, 我叫它“揉一揉”, 或者一种 “皮肤鸦片”。 一旦你看到某个产品中有这个成分, 你就懂了, 产品里有刺激皮肤的成分。
前面已经说过了, 化学防晒成分、酒精、香精等 都是刺激皮肤的成分, 如果不加这个“皮肤鸦片” 成分, 那么用户使用时发生皮炎的现象就会大大增加。
甘草酸二钾既然这么好用, 是不是意味着, 平时可以随便拿来用呢? 当然不! 这就好比你没感冒, 但是天天吃感冒药! 正常人不会这么做, 也不能这么做,天天吃感冒药只会降低身体的防御力。
同样的道理, 天天用甘草酸二钾, 也会降低皮肤的免疫力,所以我把它叫做 皮肤鸦片。
2.用户反馈
好了, 下面我们来看看用户使用反馈
1. 不油腻
ByKM29011782 敏感干性皮肤 29岁 购买方式:其他渠道成膜快,不油腻,晒不黑。有这么多优点绝对值得宠爱一生ByQUEENJINGYA 混合性皮肤 28岁 购买方式:其他渠道小姐妹送的,去西北旅游用了,感觉有效果的,沫上去时候很好吸收,而且不油腻。真心好产品。ByJessicalong 购买方式:其他渠道用过唯一一款不油的防晒,怎么没有早点遇到它…质地稀薄,非常好吸收,最重要的是一点都不油,不油,不油!上脸就跟水一样一下就化开,防晒效果很好,要常备了~By妳是霧我是酒館 敏感混合性皮肤 1岁 购买方式:商场专柜涂改液质地,很稀薄,不油By洛曉曉 混合性皮肤 28岁 购买方式:其他渠道神器!高倍防晒不是吹的。真的很出色!虽然有点油腻,但是相比其他同倍数的防晒产品已经是清爽的了。重要的是好用。By被风吹过的草地 22岁 购买方式:其他渠道质地为流动性非常强的液体状,不挫泥,对于我这种痘痘肌也不致痘。缺点:混合皮的我还是觉得有些许油腻
点评5:这款产品大受欢迎的原因之一,大部分的感觉是 “不油腻” 好涂 , 干皮是绝对不会觉得油的, 少数混合皮和油皮会觉得有点点油。
2. 有点干(干皮)
ByI小佳子 混合性皮肤 25岁 购买方式:境外自购真的不会晒黑 ,但是有点拔干,好吸收By张小666666 混合性皮肤 25岁 购买方式:其他渠道夏天都会买 涂改液一样的 很轻薄 会有一些干 没有遮瑕美白效果 防晒很不错啦 无限回购~By漫舞飞扬 干性皮肤 36岁 购买方式:其他渠道无敌好用,而且防晒效果也无敌的好!夏天不论涂几遍都不会觉得油!不过干皮秋冬用就会觉得干了!By熊熊狗狗 混合性皮肤 购买方式:官网购买史上最强防晒,无可替代 优点:清爽,不泛白,吸收快,不搓泥,防晒黑效果好 缺点:冬天用干的脱皮By闺密啊哈 干性皮肤 25岁 购买方式:其他渠道这个防晒很火啊 防晒是挺好 但是涂上皮肤会比较干 个人觉得不适合干性皮肤
点评6: 这么高倍的防晒霜大多是在夏天使用, 所以产品里面没加多少保湿成分,保湿力肯定是很一般的, 对于干皮来说可能有点干, 试试用个清爽的保湿乳打个底。 如果到了秋冬季, 对于大部分人来说, 可能都会觉得干。
3. 防晒效果好
By微凉季节 中性皮肤 27岁 购买方式:网上购买盛夏必备,旅游必备。去了一趟云南,半个月,差不多3小时补涂一次吧,没黑哈哈。如果去海边或者长时间户外,买这个肯定没错。By夭夭爱美丽 敏感混合性皮肤 30岁 购买方式:其他渠道日本的价格真心白菜啊,全身抹也不心疼,去马尔代夫时用的这款,确实防水防汗,不油腻,但是连着晒了十天也确实晒黑了一点儿,虽然我本身白皮比较难晒黑,但是我觉得这个还是尽职尽责的起到了应有的防晒作用。不闷痘,Bymelinalin 敏感干性皮肤 26岁 购买方式:其他渠道论舒适度零颗星,坐哪里哪里变白,但是真的晒不黑。去黄金海岸晒了一个礼拜太阳,一点没黑,补的也特别勤。By无所事事的虾 混合性皮肤 27岁 购买方式:其他渠道成膜快,泛白不严重,比较防水,防护力度也够,干皮用在脸上也不会太干,作为一款防晒,还有什么好挑的~ 但!一定要补涂!不然也是会晒黑的!ByKatharina_Li 混合性皮肤 27岁 购买方式:其他渠道至今为止用过的最好的防晒了!不油不腻,关键是防晒效果不错,我特别容易晒黑,最近在学车,感觉几乎没有被晒黑,但是抹完稍微有些拔干和长闭口,已经不错了,看看长期用怎么样,准备回购By小小小破孩 敏感混合性皮肤 购买方式:其他渠道质地清透,不过用了一会就变很干,我是油性皮肤啊。。。还有会晒黑
点评7: 要想不晒黑, 还得勤劳点儿。 每2小时补涂一次+其他的物理避光方式(伞帽子墨镜等)。 只单纯涂一次安耐晒, 那一定还是要晒黑的。
有些人会奇怪, 为什么要补涂呢? 原因很简单, 可能不小心蹭掉了一些脸上的防晒霜。 但更重要的是, 化学防晒成分吸收了一些紫外线后会分解掉, 然后防晒能力就下降了…… 所以, 必须补涂!!
4. 有点闷(少数人)
By罗静是我是罗静_ 干性皮肤 20岁 购买方式:其他渠道还可以 就是涂上脸感觉很闷Byldy26 敏感混合性皮肤 25岁 购买方式:其他渠道学车的时候一直用这个,应该是没有变黑的,不过有点点闷
点评8: 毕竟一层硅油膜敷在脸上, 还有一些粉夹杂其中, 相当于给你脸上贴了一层薄薄的不透明的油膜,皮肤不能畅快的呼吸, 当然会觉得有点闷。。
5. 卸妆难
By喵喵淼 干性皮肤 27岁 购买方式:其他渠道相信很多人都知道这款防晒产品,防晒效果非常给力,就是比较难卸妆By代表小牧啊 油性皮肤 24岁 购买方式:其他渠道时间地点:七月份天津 用途:军训 效果:较好,无明显晒黑 成膜很快,肤感不错,防晒效果显著,军训半个月黑的不多。也不用卸妆,就用洁面乳洗两次也没长痘痘。七月的天津太热了,出汗什么的,这款效果真不错。Byvoyageyue 混合性皮肤 27岁 购买方式:其他渠道搽身体 清爽不油腻 说晒不黑 不管有用没用 还是会再买 就是不好卸By娇喘外外 敏感混合性皮肤 18岁 购买方式:其他渠道这个是军训的时候买的,只用了两次,唯一的感受就是!根本卸不掉好吗!擦到脸上但是没什么感觉,但是卸不掉真的让人很忧愁啊,卸妆乳洗面奶各用三遍还是卸不掉,准备下次海边玩再考虑怎么用掉它咯By半糖一勺 混合性皮肤 24岁 购买方式:网上购买防晒黑效果好,只是略厚重,需要认真卸妆ByBach 敏感混合性皮肤 26岁 购买方式:商场专柜日系防晒品果断不担心油腻 反而有点干 防晒黑效果比其他款也更强 不好洗是大问题
点评9: 防水的好处是可以随便下水, 出汗也不怕, 就是卸妆麻烦点儿,得用卸妆产品, 不过, 比起防晒黑的功效, 这点麻烦在所难免了
6. 酒精味
By:Runaway。 混合性皮肤 1岁 购买方式:其他渠道防晒效果很好,夏天学车的时候一直有涂,三四个小时没有补涂竟然没有晒黑,我夏天会有小晒斑,今年也没出现。唯一不足就是含酒精,有点刺激,抹上也完全不油腻。By歪J_歪小瑾 敏感混合性皮肤 购买方式:网上购买超好用的好不好 除了酒精味有点受不了以为 其实酒精根本没感觉到 即使我现在仍然在过敏期我也无感 不刺激真的不刺激 而且脸上很光滑 无限回购的东东 也不油 真的不油不油不油 重要的事情说三遍!Byaa_anning 中性皮肤 25岁 购买方式:其他渠道油是真的不会油的,酒精味也是的确很浓的。日系防晒的代表啊。我混合皮,用这个脸上甚至会有点干。是不是真黑不了不知道。但已回购。不过要说一句,差不多价位和使用感,苏菲娜更好用。
点评10: 添加香精的一个目的, 就是来掩盖酒精和其他化学成分的味道。 有些鼻子灵的人还是能闻出酒精味的
7. 闷痘
By那慢慢男 购买方式:其他渠道我的天啊,它怎么可以这么多推荐,买上后发现,从来不怎么长痘痘的我,居然长了许多痘痘……就算为了不晒黑,我在也不会用了…By 长情i 购买方式:其他渠道闷痘痘!!!!!闷到死!??ByCharisse 混合性皮肤 27岁 购买方式:境外自购所有感觉总结为一个字:油 尤其是下夏天,擦完乳液再上这个简直就浮起一层白色的粉,几分钟后一层油上来,坚持半小时脸就会痒,半天后冒痘痘。不死心的试了几回,后来用来擦身体。By喔喔1230 购买方式:其他渠道这个东西真的毁皮肤 不仅非常干 而且用了长闭口烧脸成分实在刺激的不能再刺激了 我太后悔用它了 大家都不要再买它了 我以我的人格担保 现在每天用雅漾大喷消除过敏 还是不行 每天脸烧的不行 红肿 真的想不明白为什么这么多人推这个 我好好的皮肤变成现在这样By秋天出生叫秋子 干性皮肤 22岁 购买方式:其他渠道小贵,也比较小,不过还是可以用挺久的,不油腻,不过味道很难闻。容易长闭口,不过防晒力不错。By胭脂扣85 混合性皮肤 24岁 购买方式:其他渠道防晒能力确实很强是真的军训几乎没有晒黑 可致痘也是真的
点评11: 有些人用了会闷痘! 你千万不要以为只有油皮会闷痘, 干皮用这款也会长痘!
长痘其实是防晒霜里的成分刺激到皮肤了, 皮肤通过炎症的方式来消灭刺激物, 也同时给了你提醒,产品有刺激,停用吧。
资生堂厂家也知道这一点, 在产品说明里面特意写了这么一句话: 本产品并不保证少数人不会出现过敏等不良反应! 虽然产品里面也加了舒缓抗敏抗炎的皮肤鸦片成分, 但是,如同天天吃感冒药未必能预防感冒发生一样, 皮肤鸦片成分, 也不能完全抑制皮肤正常的免疫反应。
3.点评
安耐晒小金瓶 ( 安热沙防晒露)
1. 防晒效果好
2小时要补涂一次, 再加其他的物理避光方式, 更好的防晒黑
2. 不油腻
可能有点干有点闷, 防水的, 卸妆麻烦一点
3. 可能长痘
酒精、化学防晒成分等刺激物,可能会致痘
Ps: 对于防晒霜, 我的建议是, 正常上下班、上下课,不要使用, 用你的衣服伞帽子墨镜等遮蔽光线就够了。 长时间户外的场合,比如军训、学车、 旅游等, 就需要加涂防晒霜。相对来说, 纯物理防晒成分的防晒霜更安全一些, 但不适合油皮易长痘的。
本文关键词:安耐晒和安热沙有什么区别,安耐晒与安热沙区别是什么,安热沙和安耐晒有什么区别,安热沙和安耐晒什么区别,安热沙和安耐晒的区别。这就是关于《安耐晒安热沙是一个牌子吗(安耐晒,防晒霜的秘密)》的所有内容,希望对您能有所帮助!
- 最近发表