手机版

百科生活 投稿

继电器的作用和原理,继电器的工作原理及作用是什么(继电器的工作原理以及驱动电路)

百科 2026-02-19 21:01:54 投稿 阅读:4143次

关于【继电器的作用和原理】:继电器的工作原理及作用是什么?,今天小编给您分享一下,如果对您有所帮助别忘了关注本站哦。

  • 内容导航:
  • 1、继电器的作用和原理:继电器的工作原理及作用是什么?
  • 2、继电器的工作原理以及驱动电路

1、继电器的作用和原理:继电器的工作原理及作用是什么?

继电器工作原理:继电器工作时,电磁铁通电,衔铁吸下使D、E接触,工作电路闭合。当电磁铁断电失去磁性时,弹簧拉起衔铁,切断工作电路。它实际上是一个用小电流控制大电流运行的自动开关。继电器的功能包括扩大控制范围、放大、合成信号、自动、遥控和监控。

继电器(英文名:Relay)是一种电气控制装置。当输入量(激励量)的变化满足规定要求时,使受控量在电输出电路中经历预定的阶跃变化的电器。它具有控制系统(也称输入回路)和被控系统(也称输出回路)之间的交互关系。继电器的工作原理是:继电器工作时,电磁铁通电,衔铁吸下使D、E接触,工作电路闭合。当电磁铁断电失去磁性时,弹簧拉起衔铁,切断工作电路。通常用在自动控制电路中,实际上是用小电流控制大电流运行的自动开关。因此,它在电路中起着自动调节、安全保护和电路转换的作用。

继电器是一种具有隔离功能的自动开关元件,广泛应用于遥控、遥测、通信、自动控制、机电一体化和电力电子设备中,是最重要的控制元件之一。继电器一般有感应机构(输入部分),可以反映某些输入变量(如电流、电压、功率、阻抗、频率、温度、压力、速度、光等)。);有一个执行器(输出部分),可以控制被控电路的通断;在继电器的输入部分和输出部分之间,有一个中间机构(驱动部分),用于耦合和隔离输入量、处理功能和驱动输出部分。

作为控制元件,总而言之,继电器具有以下功能:

1.扩大控制范围:例如,当多触点继电器的控制信号达到一定值时,可以根据触点组的不同形式,同时接通、断开和接通多个电路。

2.放大:例如,灵敏继电器和中间继电器可以用很小的控制量控制功率很大的电路。

3.集成信号:例如,当多个控制信号按照规定的形式输入到多绕组继电器中时,将它们进行比较和集成,以达到预定的控制效果。

4.自动化、远程控制和监控:比如自动装置上的继电器可以和其他电器一起组成程控电路,从而实现自动运行。

2、继电器的工作原理以及驱动电路

继电器是一种电子控制器件,它具有控制系统(又称输入回路)和被控制系统(又称输出回路),通常应用于自动控制电路中,它实际上是用较小的电流去控制较大电流的一种“自动开关”。故在电路中起着自动调节、安全保护、转换电路等作用。

  继电器的继电特性

继电器的输入信号 x 从零连续增加达到衔铁开始吸合时的动作值 xx,继电器的输出信号立刻从 y=0 跳跃y=ym,即常开触点从断到通。一旦触点闭合,输入量 x 继续增大,输出信号 y 将不再起变化。当输入量 x 从某一大于 xx 值下降到xf,继电器开始释放,常开触点断开。我们把继电器的这种特性叫做继电特性,也叫继电器的输入-输出特性。

  一、继电器(relay)的工作原理和特性

继电器的作用和原理,继电器的工作原理及作用是什么(继电器的工作原理以及驱动电路)

1、电磁继电器的工作原理和特性

电磁式继电器一般由铁芯、线圈、衔铁、触点簧片等组成的。只要在线圈两端加上一定的电压,线圈中就会流过一定的电流,从而产生电磁效应,衔铁就会在电磁力吸引的作用下克服返回弹簧的拉力吸向铁芯,从而带动衔铁的动触点与静触点(常开触点)吸合。当线圈断电后,电磁的吸力也随之消失,衔铁就会在弹簧的反作用力返

回原来的位置,使动触点与原来的静触点(常闭触点)释放。这样吸合、释放,从而达到了在电路中的导通、切断的目的。对于继电器的“常开、常闭”触点,可以这样来区分:继电器线圈未通电时处于断开状态的静触点,称为“常开触点”;处于接通状态的静触点称为“常闭触点”。

  2、电路原理

2.1 继电器简单介绍

基本概念

继电器是一种当输入量变化到某一定值时,其触头(或电路)即接通 或分断交直流小容量控制回路

2.2 工作原理

继电器的作用和原理,继电器的工作原理及作用是什么(继电器的工作原理以及驱动电路)

由永久磁铁保持释放状态,加上工作电压后,电磁感应使衔铁与永久磁铁产生吸引和排斥力矩,产生向下的运动,最后达到吸合状态。

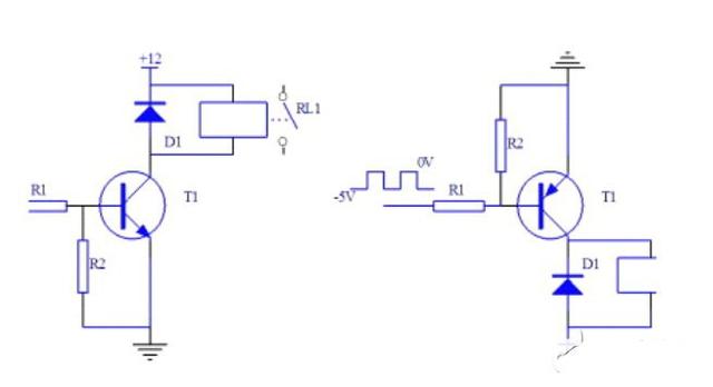
3、 晶体管驱动驱动电路

3.1 电路原理图

继电器的作用和原理,继电器的工作原理及作用是什么(继电器的工作原理以及驱动电路)

当晶体管用来驱动继电器时,推荐用NPN三极管。具体电路如下:

工作原理简介

当输入高电平时,晶体管T1饱和导通,继电器线圈通电,触点吸合。

当输入低电平时,晶体管T1截止,继电器线圈断电,触点断开。

3.2 电路中各元器件的作用

晶体管T1为控制开关。

电阻R1主要起限流作用,降低晶体管T1功耗。

电阻R2使晶体管T1可靠截止。

二极管D1反向续流,为三极管由导通转向关断时为继电器线圈中的提供泄放通路,并将其电压箝位在+12V上。

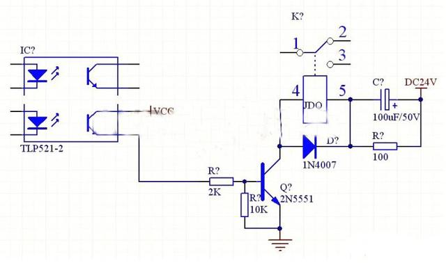
  4、集成电路驱动电路

继电器的作用和原理,继电器的工作原理及作用是什么(继电器的工作原理以及驱动电路)

目前已使用多个驱动晶体管集成的集成电路,使用这种集成电路能简化驱动多个继电器的印制板的设计过程。现在我司所用驱动继电器的集成电路主要有TD62003AP

当2003输入端为高电平时,对应的输出口输出低电平,继电器线圈两端通电,继电器触点吸合;

当2003输入端为低电平时,对应的输出口呈高阻态,继电器线圈两端断电,继电器触点断开。

24V 继电器的驱动电路

继电器的作用和原理,继电器的工作原理及作用是什么(继电器的工作原理以及驱动电路)

继电器串联 RC 电路:这种形式主要应用于继电器的额定工作电压低于电源电压的电路中。当电路闭合时,继电器线圈由于自感现象会产生电动势阻碍线圈中电流的增大,从而延长了吸合时间,串联上 RC 电路后则可以缩短吸合时间。原理是电路闭合的瞬间,电容 C 两端电压不能突变可视为短路,这样就将比继电器线圈额定工作电压高的电源电压加到线圈上, 从而加快了线圈中电流增大的速度,使继电器迅速吸合。电源稳定之后电容 C 不起作用,电阻 R 起限流作用。

二、继电器额定工作电压的选择

继电器额定工作电压是继电器最主要的一项技术参数。在使用继电器时,应该首先考虑所在电路(即继电器线圈所在的电路)的工作电压,继电器的额定工作电压应等于所在电路的工作电压。一般所在电路的工作电压是继电器额定工作电压的0.86。注意所在电路的工件电压千万不能超过继电器额定工作电压,否则继电器线圈容易烧毁。另外,有些集成电路,例如NE555电路是可以直接驱动继电器工作的,而有些集成电路,例如 COMS 电路输出电流小,需要加一级晶体管放大电路方可驱动继电器,这就应考虑晶体管输出电流应大于继电器的额定工作电流。

1、晶体管驱动电路

当晶体管用来驱动继电器时,必须将晶体管的发射极接地。具体电路如下:

继电器的作用和原理,继电器的工作原理及作用是什么(继电器的工作原理以及驱动电路)

  2 、原理简介

NPN 晶体管驱动时:当晶体管 T1基极被输入高电平时,晶体管饱和导通,集电极变为低电平,因此继电器线圈通电,触点 RL1吸合。当晶体管 T1基极被输入低电平时,晶体管截止,继电器线圈断电,触点 RL1断开。

编辑点评:本文介绍了继电器的工作原理以及继电器的驱动电路,驱动电路的设计要根据所用继电器线圈的吸合电压和电流而定,一定要大于继电器的吸合电流才能使继电器可靠地工作。

本文关键词:继电器的工作原理是什么?,继电器的作用和工作原理,继电器的作用是什么原理是什么,继电器的工作原理是什么 作用有哪些,继电器的工作原理及作用是什么视频。这就是关于《继电器的作用和原理,继电器的工作原理及作用是什么(继电器的工作原理以及驱动电路)》的所有内容,希望对您能有所帮助!

本文链接:https://bk.89qw.com/a-276526

最近发表
网站分类