手机版

百科生活 理财

厂商银申请办理条件,怎么申请办理厂商银行贷款(光伏银浆巨头的多重疑云)

百科 2026-02-20 21:47:30 理财 阅读:175次

关于【厂商银申请办理条件】:厂商银申请办理条件 怎么申请办理厂商银,今天小编给您分享一下,如果对您有所帮助别忘了关注本站哦。

  • 内容导航:
  • 1、厂商银申请办理条件:厂商银申请办理条件 怎么申请办理厂商银
  • 2、聚和股份急速IPO,光伏银浆巨头的多重疑云

1、厂商银申请办理条件:厂商银申请办理条件 怎么申请办理厂商银

  为了缓解小微企业融资难、融资贵等问题,农业银行积极响应普惠金融政策。农业银行深圳分行为经销商向核心企业购买商品开立银行承兑汇票的融资服务。那么厂商银的申请办理条件是什么?又要怎么申请办理厂商银呢?  厂商银的申请办理条件?  【1】经销商与核心企业(供应商)之间有过一定年限的正常业务往来;  【2】核心企业须为经销商提供回购担保;  【3】经销商具有经营生产厂家产品的资格或资质;  【4】企业财务状况良好,在各家金融机构无不良信用记录。  怎么申请办理厂商银?  【1】业务申请。借款人向农业银行深圳分行提交书面借款申请书;  【2】业务受理。农业银行受理后,借款人须提供企业基本资料、企业财务报表、公司章程、董事会决议等、购销合同、与核心企业过去三年的交易记录和应付账款结算记录方面的资料等;  【3】业务审批。农业银行进行贷款调查、审查和审批;  【4】合同签订。农业银行与核心企业、申请人共同签订《厂商银业务协议》;  【5】贷款发放。  总结来说,办理农行厂商银需要经销商与供应商之间有过正常的业务往来,供应商须为经销商提供回购担保,经销商要具有经营生产厂家产品的资格或资质,财务状况良好且无不良信用记录。满足条件后经销商可凭企业基本资料、企业财务报表、购销合同等资料向农业银行深圳分行提交书面借款申请。

2、聚和股份急速IPO,光伏银浆巨头的多重疑云

外购专利占比过高、核心业务专利存在未决诉讼、关联方信息不明,聚和股份IPO能闯关成功吗?

常州聚和新材料股份有限公司(简称“聚和股份”),一家成立于2015年的光伏银浆企业。近年来,在双碳政策背书,以及产业技术快速发展推动平价上网的驱动下,聚和股份迎来了高速发展时刻。

聚和股份的主要产品是正面银浆(正银),即晶体硅太阳能电池用银浆料,是制备太阳能电池金属电极的关键材料。

正银主要起到汇集、导出光生载流子的作用,常用在P型电池的受光面以及N型电池的双面,其产品性能和制备工艺直接关系着太阳能电池的光电转换效率。

根据招股书(上会稿),聚和股份过去几年中发展迅速。2019-2021年度的年均复合增长率达到138.23%。短短几年便将深耕数十载的行业龙头挤掉王座,想必聚和股份该有许多过人之处。

对于处在高景气度产业的大多数企业来说,迅速发展壮大的原因,无非是产品优于市面上的竞品,往往靠的是企业过硬的技术研发能力,从而赢得客户的青睐。

此外,对于一家科创板拟上市企业来说,科创属性是一个重要的考核点,以技术研发的视角看聚和股份其“含科量”所代表的核心竞争力,究竟成色几何?

01 专利何来?

专利技术是企业自主研发能力的体现,尤其是对于光伏导电银浆这样含有较高技术壁垒的产业。

根据聚和股份招股说明书(上会稿),截至 2021年12月31日,公司及子公司累计获授权306项专利,其中发明专利297项,实用新型专利9项。

厂商银申请办理条件,怎么申请办理厂商银行贷款(光伏银浆巨头的多重疑云)

来源:聚和股份招股书

上述234项继受取得的境外专利,均系受让于三星。而52项继受取得的境内专利中,1 项受让自比亚迪股份有限公司,剩余 51 项均系受让自三星 SDI。

这些专利,主要源于2020年12月,公司与三星SDI、无锡三星签订了《资产购买协议》。

聚和股份以800万美元价格向三星SDI、无锡三星购买了光伏银浆生产相关的部分设备、境内外专利或专利申请权、非专利技术及交叉许可协议等无形资产。

而在聚和股份原始取得的20项专利中,仅有11项发明专利。也就是说,截至2021年12月末,来自三星SDI、无锡三星、比亚迪的发明专利数量为286项,占比近96.3%,而公司自有发明专利仅占不到4%。

按聚和股份在招股书中的说法,公司在已授权专利总数方面远高于同行业可比公司。外购可谓功不可没。

厂商银申请办理条件,怎么申请办理厂商银行贷款(光伏银浆巨头的多重疑云)

来源:聚和股份招股书

短短一两年时间,聚和股份通过外购获得的专利技术数量,远超同行业可比公司,而后者的研发成果是通过自主研发、积累多年得到的。

耐人寻味的是,聚和股份向三星SDI、无锡三星购买这些技术,仅仅花了800万美金。

难道这个行业的技术价值这么低?

如果对光伏产业了解较深的话,应该知道,银浆技术对于光伏平价上网起到了至关重要的作用。

光电转换效率是光伏产业的生命线,而银浆技术的发展大幅提升了光电转换效率,是实现平价上网的重要推动力之一。

国产浆料起步较晚,2011年之前一直未有突破,所以早期主要以进口为主。形成了杜邦、贺利氏、三星SDI和硕禾四家企业垄断浆料的格局。

而其中杜邦最先掌握了银浆专利技术,其它几家则采取有偿使用的方式生产银浆。

之后的岁月里,光伏银浆产业历经多轮价格战,杜邦同时发动了专利战,国际四大巨头竞争较为惨烈,三星SDI等企业相应补交了专利费。

行业人士透露,三星SDI自有专利基本上都是无铅专利,在已经被淘汰的多晶电池上尚有一定的应用,在目前主流的单晶PERC电池和下一代主流的N型TOPCon电池上没有应用。

更让人不解的是,聚和股份突击抢购三星SDI专利,但是却没有一并收购其研发人员。

购买获得的专利可以代表其自主研发能力吗?短时间内购买的专利“聚合”而成的科创属性,能顺利将聚和股份一路“保送”过会乃至成功注册吗?

不是没有前车之鉴。

2020年3月20日,证监会发布《科创属性评价指引(试行)》(简称“4+5”科创属性新规),对科创板申报企业的“科创属性”提出了具体的定量和定性评价指标。修订《科创属性评价指引(试行)》,意在进一步强化科创板姓“科”的定位。

4月16日,在证监会例行新闻发布会上,证监会发行监管部副主任李维友表示,部分科创企业存在缺乏核心技术,市场认可度不高等问题,需要结合科技创新和改革修订完善。

总体思路是聚焦支持硬科技的目标,实行分类处理和负面清单处理,压实中介机构责任,从源头上提高科创板上市公司质量。突出定性和定量综合研判,严防研发投入注水、突击购买专利。

2021年4月29日,武汉珈创生物技术股份有限公司(简称珈创生物)在上交所科创板上会,但IPO最终被否,这也是“4+5”新规于4月16日实施后,首家因科创属性被否的公司。

截至招股说明书(上会稿)签署之日,珈创生物拥有的授权专利共15项,其中发明专利14 项。而珈创生物自主研发的发明专利只有4项,其余10项发明专利则都是通过转让取得。

科创板上市委在审议会议现场提问,要求珈创生物和保荐代表人就“结合部分核心技术专利由外部机构受让取得、发行人的自行研发投入较少、技术人员较少且人数在报告期内发生过较大波动等情况,论证发行人是否具有突出的创新能力”。

后来,珈创生物被否,给出的原因是:“不符合发行条件、上市条件和信息披露要求。”

厂商银申请办理条件,怎么申请办理厂商银行贷款(光伏银浆巨头的多重疑云)

来源:上交所网站

此外,即使花了钱,这些专利也没那么容易就能被聚和股份顺利“吞下”。

2021年9月22日,帝科股份(300842.SZ)发布关于重大资产重组标的公司涉及诉讼事项的公告。

其拟收购公司江苏索特电子材料有限公司,就聚和股份新材料股份有限公司侵害发明专利权纠纷,向江苏省苏州市中级人民法院提起两起诉讼并获立案受理。

诉讼请求涉及赔偿方面,江苏索特要求判令聚和股份赔偿上述两起诉讼案件的经济损失人民币合计1.98亿元(每起案件9900万元)。

同时,江苏索特全资子公司Solar Paste,LLC就聚和股份、东方日升(300018.SZ)新能源股份有限公司及其美国子公司Risen Energy America, Inc.侵害发明专利权纠纷向美国特拉华州联邦地方法院提起诉讼并获立案受理。

Solar Paste, LLC向法院的诉讼请求主要为:判决被告上述专利侵权行为;颁布永久禁制令,禁止被告进一步的专利侵权行为;赔偿Solar Paste, LLC损失(包括过去侵权损害赔偿、恶意侵权三倍罚款、合理的律师费用以及其他费用等)。

聚和股份在招股书(上会稿)除披露这一事项外,也同时提到,已收到由国家知识产权局复审和无效审理部签发的8份《无效宣告请求受理通知书》,江苏索特作为无效宣告请求人向国家知识产权局提交了针对公司名下8项发明专利的无效宣告请求。

目前尚在审查过程中,存在一定的不确定性,若公司的相关专利被宣告无效,公司被宣告无效的专利或其权利要求中公开的技术要点存在被竞争对手模仿的风险。

聚和股份在其招股书中强调,其收购三星SDI专利的同时,也受让了三星SDI和杜邦之间的《专利许可协议》。

在这一关键问题上,曾有公开报道援引律师的分析称,资产并购之后的专利授权与并购资产类型约定有关,原有许可不一定随着专利收购而被继承。

若这三起未决诉讼最终成立,制造的潜在侵权的导电浆料产品落入上述专利要求的保护范围,上述两起诉讼案件,可能形成或有负债。乃至在未来,仅国内诉讼部分,聚和股份不仅面临高达1.98亿元的赔偿,还会面临停止制造、销售侵权产品,无法继续经营的局面。

即便能按照聚和股份选择的《上海证券交易所科创板股票上市规则》第 2.1.2 条第(一)款的上市标准(“预计市值不低于人民币 10 亿元,最近两年净利润均为正且累计净利润不低于人民币 5,000 万元,或者预计市值不低于人民币 10 亿元,最近一年净利润为正且营业收入不低于人民币 1 亿元。” )踉跄闯关,也有上市后业绩变脸的可能。

更直接的是,聚和股份2019-2021年的净利润分别为2.67亿、1.24亿、0.71亿元。

这样一来,若判决发生在2022年,聚和败诉,以聚和股份净利润规模来看,不仅大部分净利润将被吞没,持续经营能力也存在重大不确定性。

因为根据上交所发布的《上海证券交易所科创板股票发行上市审核问答(二)》第13条(九),对发行人业务经营或收入实现有重大影响的商标、专利、专有技术以及特许经营权等重要资产或技术存在重大纠纷或诉讼,已经或者未来将对发行人财务状况或经营成果产生重大影响,属于影响发行人持续经营能力的重要情形之一。

另一方面,近三年来,聚和股份一直向DOWA(DOWA ELECTRONICS MATERIALS CO., LTD.同和电子材料株式会社,总部位于日本东京都千代田区)采购银粉,DOWA的采购额占聚和股份银粉采购总额比例超过80%。


聚和股份产业链话语权较弱,加之给客户账期较长,经营性现金流净额常年为负。

厂商银申请办理条件,怎么申请办理厂商银行贷款(光伏银浆巨头的多重疑云)

厂商银申请办理条件,怎么申请办理厂商银行贷款(光伏银浆巨头的多重疑云)

来源:聚和股份招股书

02 竞业禁止疑云

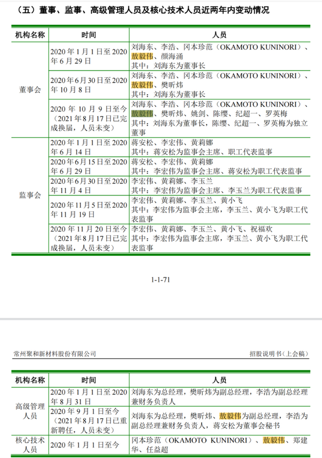
据聚和股份招股说明书,公司各出资人为进一步增强拟设立公司的技术实力、吸引人才加盟,自愿将所持部分股份赠与公司核心技术人员敖毅伟、冈本珍范(OKAMOTO KUNINORI)。

厂商银申请办理条件,怎么申请办理厂商银行贷款(光伏银浆巨头的多重疑云)

来源:聚和股份招股书

招股书提到,赠与股份时,冈本珍范尚在三星SDI任职,冈本珍范与聚和股份实控人刘海东于2015年8月24日签订《股份代持协议书》,约定由刘海东代其持有250万股公司股份。此时,冈本珍范尚在三星SDI任职研发副总裁。

另一位招股书提到的自然人股东劳志平也曾为三星SDI的经销商,为避免在商务合作中产生负面影响,2016年4月28日,劳志平与刘海东签订《股份代持协议书》,由刘海东代为持有100万股公司股份。

聚和股份与三星 SDI和无锡三星签署的《资产购买协议》,发生在5年后的2020年12 月4日。

直到协议签署后的2020年12月22日,冈本珍范、劳志平分别与刘海东签订了《股份转让暨代持解除协议》,刘海东将其所持公司250万股股份和100万股股份,皆以0元的价格转让给冈本珍范和劳志平,解除股份代持。

这一清晰书写于招股书的事实,挑战了行业对竞业禁止的常识认知,引起了广泛关注。

视科技创新为生命线的科创领域,以股份代持挖角竞争对手科研骨干的做法,是否能见容于科创板主管机构,甚至有违反而原雇主企业与员工在职时签订的保密协议之嫌,其影响已不仅仅是此一家,也将为整个科创领域划定规则。

03 极速IPO背后

当前,聚和股份也已经过两轮问询,在数日之后就将上会审核。

IPO募资的成败,直接关乎到了聚和股份未来的成长。过去3年中,随着业务的快速增长,聚和股份经营现金流压力也在增大。从2020年的-2.07亿元变为-10.58亿元。

从公开的信息来看,这一IPO的进程亦有波折。除了重大专利诉讼未决之外,其保荐机构也横生枝节。

2021年年底,聚和股份IPO冲刺的关键时刻,多家媒体披露其保荐机构安信证券前高管身陷金融监管风波。

有关部门通报了原科创板审核中心副主任操舰被立案调查的信息。操舰曾做过三届主板发审委委员,后担任科创板审核中心副主任。

通报中提到,“操舰与监管服务对象结成小圈子,经常接受宴请、大肆收受礼品礼金......特别是在设立科创板并试点注册制后仍然不收敛、不收手,性质严重,影响恶劣。”

2021年9月,安信证券分管投行业务的副总裁秦冲离职,随后失联。《21世纪经济报道》的一篇报道中提到,操舰、秦冲等人背后交汇着一个隐秘的同学、同乡关系链。

该报道同时点明,安信证券所负责的瀚川智能(688022.SH)、中信博(688408.SH)等公司均以几个月的时间快速完成了IPO上市,异常顺利。

中信博在上市一年多以后,业绩暴跌、高额坏账、海外业务受阻、五大客户频繁变换、高管减持、董秘离职等各种奇怪的事件层出不穷,引发市场口诛笔伐。中信博IPO前后只花了不到5个月时间。

2021年6月,聚和股份提交的发行保荐书中当时署名的保荐业务负责人正是秦冲,其保荐代表人也正是中信博IPO的保荐代表人。

聚和股份自2021年6月29日科创板IPO申报材料获受理,至2021年9月30日披露第二次问询函回复,也仅用了3个月的时间。

聚和股份与中信博、东方日升(300118.SZ)等安信证券经手项目公司之间,在业务、股东等方面,多有交集。

04 关联方不明

厂商银申请办理条件,怎么申请办理厂商银行贷款(光伏银浆巨头的多重疑云)

来源:聚和股份招股书

银粉、玻璃粉是光伏导电银浆最为核心的材料,占据成本超过90%以上,相关生产企业是银浆企业最重要的供给商。

江苏连银新材料有限公司(简称“江苏连银”)是光伏电池银浆用电子级银粉的生产厂商。

企查查信息显示,江苏连银成立于2021年1月,注册资本10000万元,张秀梅持股20.48%;2021年5月,张秀梅将其持有的江苏连银股权转出。

厂商银申请办理条件,怎么申请办理厂商银行贷款(光伏银浆巨头的多重疑云)

资料来源:企查查

根据《上海证券交易所科创板股票上市规则》对关联方的相关规定:“在交易发生之日前12个月内,或相关交易协议生效或安排实施后12个月内,具有前述所列情形之一(此处所涉为上市公司董事、监事或高级管理人员关系密切的家庭成员,配偶是其中之一,其他不再赘述)的法人、其他组织或自然人,视同上市公司的关联方”。

厂商银申请办理条件,怎么申请办理厂商银行贷款(光伏银浆巨头的多重疑云)

厂商银申请办理条件,怎么申请办理厂商银行贷款(光伏银浆巨头的多重疑云)

厂商银申请办理条件,怎么申请办理厂商银行贷款(光伏银浆巨头的多重疑云)

厂商银申请办理条件,怎么申请办理厂商银行贷款(光伏银浆巨头的多重疑云)

来源:聚和股份招股书

聚和股份招股说明书显示,张秀梅是敖毅伟的配偶,敖毅伟是聚和的董事、副总经理、核心技术人员、股东、实际控制人刘海东的一致行动人。因此,张秀梅是聚和股份的关联方。

招股书并未披露江苏连银与聚和股份是否发生过交易,以及两位张秀梅是否为同一人。

与聚和股份高管敖毅伟配偶同名的江苏连银股东张秀梅,在2021年5月17日退出江苏连银,一个多月后的6月29日,聚和股份IPO申报被正式受理。

江苏连银的经营似乎一切如常。在一家第三方招聘网站上,江苏连银提到了自己的发展计划,“2022年销售额18亿元,2023年销售额40亿元。”此一瑰丽前景之下,她的突然退出也成了一个迷。

另一蹊跷之处是,聚和股份的五大供应商之一常州晁尚新材料有限公司,注册地址竟然与聚和股份相同,都是常州市新北区新竹二路88号。

2019和2020年度,聚和股份向常州晁尚分别购买玻璃粉453.42万元和1794.22万元。

2021年,聚和股份前五大供应商门槛跃升到8400多万元,已看不到玻璃粉供应商的身影。

但按照2019和2020年招股书披露数据计算,常州晁尚算是聚和股份的核心玻璃粉供应商,因为常州晁尚供应的玻璃粉,能占到玻璃粉采购额的58%和75%。

厂商银申请办理条件,怎么申请办理厂商银行贷款(光伏银浆巨头的多重疑云)

来源:聚和股份招股书

同样,招股书也未披露注册地址与聚和股份相同的常州晁尚,是否存在关联关系;只写道,聚和股份的董事、监事、高级管理人员和核心技术人员,主要关联方或持有公司5%以上股份的股东在上述供应商中未持有股份。

本文关键词:怎么申请办理厂商银行二维码,厂家金融怎么申请,怎么申请办理厂商银行贷款,怎么申请办理厂商银行卡。这就是关于《厂商银申请办理条件,怎么申请办理厂商银行贷款(光伏银浆巨头的多重疑云)》的所有内容,希望对您能有所帮助!

本文链接:https://bk.89qw.com/a-282139

最近发表
网站分类