手机版

百科生活 投稿

宝华驾校怎么样,渝翔驾校怎么样(学员考试合格率最高的是……)

百科 2026-02-16 22:50:29 投稿 阅读:2432次

关于【宝华驾校怎么样】:宝华驾校怎么样(深圳深港驾校学车价格表),今天小编给您分享一下,如果对您有所帮助别忘了关注本站哦。

  • 内容导航:
  • 1、最新深圳驾校排行榜出炉!学员考试合格率最高的是……
  • 2、宝华驾校怎么样(深圳深港驾校学车价格表)

1、最新深圳驾校排行榜出炉!学员考试合格率最高的是……

深圳新闻网2019年1月23日讯(记者 施冰冰)近日,深圳交委完成了《2018年第四季度深圳市机动车驾驶员培训市场信息通告》的编制工作,该通告中详细分析了深圳各驾校的各项指标情况,供市民参考。

为全面掌握深圳市驾培行业的发展现状,了解驾培市场的需求和问题,深圳市港航和货运交通管理局对深圳市机动车驾驶员培训市场的发展情况进行了统计分析,完成了《2018年第四季度深圳市机动车驾驶员培训市场信息通告》的编制工作。

通告中数据截止日期为2018年12月31日。

报告主要内容有哪些?

让我们一起来看看吧

一、驾培行业概况

驾校数量及分布

2018年第四季度,深圳市共有普通机动车驾驶员培训机构(以下简称"驾校")39家,分布在全市8个区(新区);全行业有教练车5470辆,教练员6380人,报名点730处,训练场217个,总面积156.6万平方米。

宝华驾校怎么样,渝翔驾校怎么样(学员考试合格率最高的是……)

驾校数量较多的是南山区、龙岗区、福田区、宝安区,占驾校总数的87%。

宝华驾校怎么样,渝翔驾校怎么样(学员考试合格率最高的是……)

深圳市驾校分布示意图

二、市场供需情况

培训供需

据统计,深圳驾培行业年培训能力约39.7万人,实际市场需求约37.3万人 /年;目前,行业培训供需呈现供大于求、市场趋于饱和的态势,建议拟在全市范围内筹建(新建)驾培机构的投资者以及希望扩大培训规模的业内人士,正确评估投资风险、谨慎投资,避免造成投资损失。

宝华驾校怎么样,渝翔驾校怎么样(学员考试合格率最高的是……)

考试供需

截至2018年第四季度末,深圳在培待考学员约35.9万人,较第三季度的37.6万人下降4.5%,考试效率提升,库存学员人数继续下降。

第四季度,行业累计招生8.5万人,每月平均招生2.8万人。考试通过量共8.9万人,每月平均通过3万人。据统计,第四季度累计通过量与招生量比值为108.3%,环比2018第三季度(113.3%)略微下降0.44%。

2018年全年行业累计招生33.7万人,考试通过量共36.5万人,累计考试通过量与招生量比值为108.3%。

宝华驾校怎么样,渝翔驾校怎么样(学员考试合格率最高的是……)

三、主要服务指标

学车周期

2018年第四季度学车周期平均为6.7个月,较2018年第三季度学车周期(6.4个月)略微上升4.7%。

其中,21家驾校学车周期在平均值(6.7个月)以下,7家驾校处于6.7个月 -7个月之间,11家驾校超过7个月。

学车周期较短的前十名驾校为:车博士、广深、安达诚、坤元、冠通、西部、通达、通品、粤港、鹏城。

宝华驾校怎么样,渝翔驾校怎么样(学员考试合格率最高的是……)

2018年第四季度驾校学车周期短前十名排行

投诉情况

2018年第四季度共接到投诉227宗,平均每月接到投诉案件76宗,环比2018年第三季度平均91宗 /月下降16.5%,市民满意度提升。

第四季度投诉主要集中在退学退费、非法驾校(报名点、教练车)、外地班等问题。学员与不合规范的驾校、外地班产生的矛盾是本季度产生投诉的主要原因;此外,还有部分学员反映综合服务等问题。

宝华驾校怎么样,渝翔驾校怎么样(学员考试合格率最高的是……)

2018年第四季度驾培行业各月投诉宗数

2018年第四季度投诉类别统计一览表

宝华驾校怎么样,渝翔驾校怎么样(学员考试合格率最高的是……)

2018年第四季度驾校被投诉率最高的前十名为:

冠通、鹏安、千里马、众一昊、市培、新宝通、方程式、宝华、广深、坤元。

此外:二职、慧谷、西部、信发、银通、中港6家驾培企业在第四季度中未出现投诉。

宝华驾校怎么样,渝翔驾校怎么样(学员考试合格率最高的是……)

2018年第四季度驾校投诉率排行

教练车车龄、品牌

截至2018年12月31日,驾培行业教练车平均车龄为4.5年。占比最高的车龄为1年(1050辆),占比19.2%,其次为2年(829辆),占比15.2%。

其中,全行业教练车车龄最小的驾校为中港(平均车龄均为1.3年);车龄最大的驾校为慧谷(平均车龄9.2年)。

此外,行业教练车品牌以大众牌(含宝来、捷达)为主,合计5333辆,占比97.5%。

宝华驾校怎么样,渝翔驾校怎么样(学员考试合格率最高的是……)

行业教练车车龄统计图(注:根据《机动车强制报废标准规定》第五条规定:小型教练载客汽车使用10年)

宝华驾校怎么样,渝翔驾校怎么样(学员考试合格率最高的是……)

行业教练车常用品牌统计图

教练员数据分析

截至2018年12月31日,驾培行业教练员以男性为主,其中,男性教练员有6065人,占整体教练员的95.1%,女性教练员有315人,占比4.9%。

年龄方面,行业教练员平均年龄为41岁,其中41岁以下的有3045人,41-50岁的有2620人,51-60岁的有710人,60岁以上的有5人。

宝华驾校怎么样,渝翔驾校怎么样(学员考试合格率最高的是……)

行业教练员性别分布图

宝华驾校怎么样,渝翔驾校怎么样(学员考试合格率最高的是……)

行业教练员年龄段分布图

学员数据分析

截至2018年第四季度,新增报名学员以女性为主,其中,女性学员有43902人,占比52.6%;男性学员有39634人,占整体47.4%。

年龄方面,学员平均年龄为29岁,其中30岁以下的有24804人,占比56.5%;30-40岁的有16785人,占比38.2%;41-50岁的有2156人,占比4.9%,50岁以上的有157人,占比0.4%。

宝华驾校怎么样,渝翔驾校怎么样(学员考试合格率最高的是……)

学员性别分布图

宝华驾校怎么样,渝翔驾校怎么样(学员考试合格率最高的是……)

学员年龄段分布图

考试合格率

根据深圳市公安局交警局车辆管理处数据分析,2018年第四季度驾培考试平均合格率为74.55%,环比第三季度的73.53%上升1.4%。

其中,考试合格率排名前十的驾校为鹏城、通品、广仁、深港、综安、锦辉、通达、安达诚、港安、科大。

宝华驾校怎么样,渝翔驾校怎么样(学员考试合格率最高的是……)

2018年第四季度考试合格率前十名驾校

注:数据取自深圳交警官方微信平台

驾校点评

2018年第四季度,依据"深圳驾培"微信公众号,学员对驾校从教学场地、教学设备、合同规范、投诉处理、服务便利、安全设施6个方面进行点评。

宝华驾校怎么样,渝翔驾校怎么样(学员考试合格率最高的是……)

2018年第四季度驾校点评综合评分表(节选)

宝华驾校怎么样,渝翔驾校怎么样(学员考试合格率最高的是……)

注:考虑到样本数量的科学性,本次统计只取有效样本数量大于100的驾校。

学员对驾校打分平均分为95.74分(满分100分),与第三季度95.71分基本持平。其中,综合评分最高的前5名驾校分别为:广仁、标远、银通、天泓、福永照明。

宝华驾校怎么样,渝翔驾校怎么样(学员考试合格率最高的是……)

2018年第四季度驾校综合评分前五名

驾校点评率

为反映驾校真实情况,确保点评有效性,对2018年第四季度各驾校学员点评占比进行公布。

学员点评占比越高,说明学员对点评活动参与度越高,点评数据更具有参考意义。

第四季度驾校点评占比最高的前5名驾校分别为:科大、福永照明、畅通、鹏安、安达诚。

宝华驾校怎么样,渝翔驾校怎么样(学员考试合格率最高的是……)

2018年第四季度驾校学员点评占率比前五名

2018年第四季度学员点评占比率一览表

宝华驾校怎么样,渝翔驾校怎么样(学员考试合格率最高的是……)

教练员点评

2018年第四季度,依据"深圳驾培"微信公众号,学员对教练员从教学质量、服务态度、导师形象、廉政教学4个方面进行综合点评,综合评分最高的5个驾校是畅通、综安、通品、鹏城、科大。

宝华驾校怎么样,渝翔驾校怎么样(学员考试合格率最高的是……)

为反映教练员真实情况,确保点评有效性,对第四季度各驾校学员点评占比进行公布。

学员点评占比越高,说明学员对点评活动参与度越高,点评数据更具有参考意义。整体来看,行业教练员点评率依然偏低,建议各驾校加强对教练员点评宣传,确保数据更加客观。

第四季度教练员点评占比最高的前5名驾校分别为:科大、畅通、鹏安、广仁、福永照明。

宝华驾校怎么样,渝翔驾校怎么样(学员考试合格率最高的是……)

2018年第四季度驾校学员点评占率比前五名

2018年第四季度教练员点评占比率一览表

宝华驾校怎么样,渝翔驾校怎么样(学员考试合格率最高的是……)

四、近期行业动态

1.深圳市驾培行业协会召开驾培企业会员大会

2018年10月11日,深圳市驾培行业协会组织全市37家持有道路运输经营许可资质的驾培企业召开了机动车驾驶员培训企业会员大会,对2017年度机动车驾驶员培训企业及教练员诚信评价进行等级授牌,并为驾培行业5名优秀党员颁发"共产党员模范岗"工作牌。会议就驾培协会章程增加党建和自律内容进行表决,全体会员全票通过。

2.联合执法,3处违法违规驾培点被严查

2018年10月29日,深圳市港航和货运交通管理局会同深圳市市场和质量监督管理委员会组建了一支由市港航货运局、市交通运输行政执法支队、市场和质量监管委龙华局、龙华所组成的联合执法队伍,集中在深圳市龙华清湖片区开展驾培市场违法违规联合执法检查,重点整治"有照无证""无照无证"及虚假广告宣传等市场主体的违法违规行为,成功查处了"快速学车(快易通驾校)""运安学车"非法报名点及车博士驾校非法训练场。

3.全市驾校教练王者争霸,教练员技术竞赛开演

2018年11月22日,深圳市机动车驾驶培训教练员技术竞赛活动在深圳市二职驾校坪山训练场拉开序幕。本次活动由深圳市港航货运局主办,深圳市机动车驾驶员培训行业协会承办,旨在提高教练员的职业技能和教学水平,形成规范教学、文明服务、精益求精的敬业风气,促进驾培行业规范有序发展。来自全市38家驾校的76位教练员参与总角逐,共评出团体奖9名,个人奖30名。

4.驾培行业从业人员安全生产教育培训

2018年11月27日至29日,深圳市港航货运局委托深圳市交通运输培训中心有限公司在宝安区西乡会堂举办全市驾培行业从业人员安全生产教育培训。全市39所驾校共计5135名驾培从业人员参加培训。

通过此次培训,全市驾培行业管理人员和教练员进一步认清了当前安全生产形势,提高了对安全生产管理工作的认识,有效促进了驾培行业安全生产管理机制和管理能力的全面提升。

5.资金监管持续推进,获得市民普遍认可

截至2018年12月31日,深圳市驾培学费第三方监管已经实行一年多,行业合计监管学员36万人,监管资金12.5亿元,有效防范了驾校的经营风险,保障了学员的权益,获得民众的普遍认可,现已入选全市"在营造共建共治共享社会治理格局上走在全国前列实践创新项目",引发《人民网》《深圳特区报》《第一现场》《深视新闻》等主流媒体广泛报道。上海、广州、内蒙古、苏州、南京、长沙、湛江、佛山等地的交通主管部门先后来我市开展专题调研。

6.微信公众号保障驾培行业信息公开透明化

市民通过关注"深圳驾培"微信公众号或支付宝生活号,可以实时掌握全市39家正规驾校培训的班别及费用,驾校及教练员诚信评价等级、学车周期、教练员、教练车、训练场、报名点、合同范本等信息,并直接通过公众号实现在线预约报名、线上支付、查询学车进度、点评驾校及教练员等全流程"淘宝式"学车体验,掌握市场选择的主动权。目前,"深圳驾培"微信公众号及支付宝生活号总关注人数达9.4万人,成为市民学车查询的重要工具。

五、市民学车指引

以下对深圳各驾校详细信息进行公布,市民可根据下表,选择人车比和在培待考量相对较低、学车周期较短、投诉率较低、诚信评价等级较高的驾校进行培训:

深圳市驾校信息一览表

(截至2018年12月31日,按诚信评价等级由高到低排序)

宝华驾校怎么样,渝翔驾校怎么样(学员考试合格率最高的是……)宝华驾校怎么样,渝翔驾校怎么样(学员考试合格率最高的是……)

注:

1、人车比:驾校在培待考学员数和教练车数的比;

2、在培待考量:指科目一、科目二和科目三在培待考学员的和;

3、平均周期:指各驾校学员从报名至拿证的平均时间;

4、投诉率:各驾校投诉量与其在册人数之比;

5、诚信等级:深圳市机动车驾驶员培训行业协会公布的2017年度诚信评价结果。

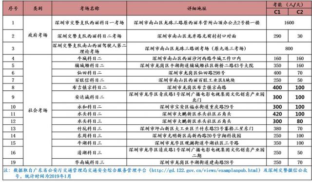
各科目考场信息一览

宝华驾校怎么样,渝翔驾校怎么样(学员考试合格率最高的是……)

深圳市现有科目一考场1处,科目二考场9处,科目三考场6处,安全文明考场1处,考场具体情况如下:

2、宝华驾校怎么样(深圳深港驾校学车价格表)

中商情报网讯:日前,我从深圳市交通委获悉,截至2017年9月30日,深圳市共有普通机动车驾驶员培训机构(以下简称“驾校”)39所,分布在全市8个区;全行业现有教练员5934人,教练员6188人,报名点659个,训练场236个,总面积182.6万平方米。驾校数量最多的是南山区、龙岗区、福田区和宝安区,占驾校总数的87%。

目前深圳驾培行业培训供需基本平衡。年培训能力约41.3万人(截至2017年9月,全行业累计招生约24.8万人)。根据统计数据,深圳实际市场需求约为36.7-40.6万人/年。据测算,近年来市场实际需求基本持平,行业供需平衡。

2017年9月,约有29500名学生报名,约25800人通过考试。2017年1-9月,全行业招生总人数约24.8万人,在考虑42.4万人,考试通过14.8万人,累计通过率与未录取率之比为59.7%。

根据9月份拿到驾照的学员(25835人)的信息统计,平均驾驶学习期为12.3个月,比8月份(12.9个月)减少了4.7%。缩短了驾驶学习周期,加快了驾驶学习时间。其中,19所驾校在9至12个月之间,15所驾校在12至15个月之间,5所驾校在15个月以上。

此外,9月份共受理投诉62件,8月份(147件),下降幅度为57.8%,下降明显,市民学习驾驶的满意度有所提升。9月份投诉主要集中在辍学、退费、培训间隔时间长、综合服务不到位等方面。

深圳市驾校排名(截至2017年9月30日,按信用评价等级由高到低排名)

注:1、人车比:驾校在培待考学员数和教练车数的比;2、在培待考量:指科目一、科目二和科目三在培待考学员的和;3、平均周期:指各驾校学员从报名至拿证的平均时间;4、投诉率:各驾校投诉量与其在册人数之比;5、诚信等级:深圳市机动车驾驶员培训行业协会公布的2016年度诚信评价结果;6、在培待考量不含3家驾校:已撤销驾校(高戍达、鲲田)及注销驾校(高技校)人员,共计2906人。注:1。人车比:驾校受训人数与教练人数之比;2.在训考虑:指科目一、科目二、科目三在训学生之和;3.平均周期:指每个驾校学生从报名到取得证书的平均时间;4.投诉率:各驾校投诉数量占注册学生数量的比例;5.信用等级:深圳市机动车驾驶员培训行业协会公布的2016年度信用评价结果;6.考虑中的驾校没有三所:取消驾校的(高树达、莆田)和取消驾校的(高工),共计2906人。

附件为深圳市驾校及训练场信息表(截至2017年9月30日)

本文关键词:福州华威驾校怎么样,庆华驾校怎么样,光华驾校怎么样,渝翔驾校怎么样,龙华驾校哪家比较好。这就是关于《宝华驾校怎么样,渝翔驾校怎么样(学员考试合格率最高的是……)》的所有内容,希望对您能有所帮助!

本文链接:https://bk.89qw.com/a-309847

最近发表
网站分类