手机版

百科生活 投稿

esd是什么意思,ESD定义是什么(一文搞懂ESD器件在PCB设计当中的作用)

百科 2026-02-10 11:38:16 投稿 阅读:7994次

关于【esd是什么意思】:esd是什么意思(ESD定义是什么),今天小编给您分享一下,如果对您有所帮助别忘了关注本站哦。

  • 内容导航:
  • 1、esd是什么意思(ESD定义是什么)
  • 2、「原创干货」一文搞懂ESD器件在PCB设计当中的作用

1、esd是什么意思(ESD定义是什么)

ESD(静电放电)是指“静电放电”。ESD是20世纪中期以来形成的一门研究静电的产生、危害和防护的学科。因此,国际上习惯将用于静电防护的设备统称为ESD,中文名称为静电电阻器。

通常,TVS(瞬态电压抑制器)二极管,又称瞬态抑制二极管,是一种常用的新型高效电路保护器件,具有极快的响应时间(亚纳秒)和很高的浪涌吸收能力。当其两端受到瞬时高能冲击时,TVS可以以非常高的速度将两端之间的阻抗值从高阻抗变为低阻抗,从而吸收瞬时大电流,并将两端的电压箝位在预定值,从而保护后续电路元件免受瞬时高压尖峰的影响。

什么是ESD?

众所周知,物体在与其他物体的接触和摩擦中会产生和积累电荷。比如,人的皮肤在与物体的接触和摩擦中,经常会失去电子,从而积累正电荷。当带有大量正电荷的物体非常接近或接触导体时,电子会迅速从导体转移到带有大量正电荷的物体上。快速电子转移的过程就是静电放电,英文简称ESD。相信你在干燥的天气里脱下外套抓住金属门把手就知道ESD是什么了。

一般来说,ESD可能高达几千伏,会对敏感的半导体和集成电路造成损害。ESD在集成电路系统的暴露接口中起着非常重要的作用。当人体等带电物体靠近或接触这些接口时,会在PCB上释放ESD电流,容易损坏电路。

为了防止系统损坏,我们可以在接口附近放置一个ESD保护二极管。当ESD接入接口时,ESD保护二极管会将电流引向大地,从而起到保护系统的作用。

如图所示,在向系统传输接口信号的过程中,ESD保护二极管应该处于不可见状态,没有电流流过。然而,当ESD攻击发生时,二极管上的电压超过称为击穿电压的特定阈值,二极管开始导通并将电流分流到地。

让我们仔细看看这条电流-电压曲线。我们定义当流过二极管的电流为1 mA时,二极管达到击穿电压。当输入电压小于二极管的击穿电压时,流过二极管的电流理想情况下应该为零。然而,在现实世界中,一定量的电流泄漏是不可避免的,如图所示。在TI的设计语言中,我们称Vrwm为工作电压,工作电压定义为电流为10纳安的点。这个工作电压值可以理解为建议的最大电压信号浮动值,所以在一般设计中,我们会建议系统的信号不要超过Vrwm。例如,如果您的信号范围是0到3.6伏,您应该选择Vrwm高于3.6伏的二极管。如果你选择的二极管的工作电压低于3.6伏,就很容易发生漏电。

ESD二极管通常有两种极性:双向和单向双向二极管通常有正负对称的I-V曲线,工作电压和击穿电压。因此,双向二极管可以在其正负工作电压范围内支持正负信号。另一方面,一旦出现负压,单相ESD二极管将被击穿。因此,对于单向ESD二极管,它只能支持从0到工作电压范围的正信号。而单向ESD二极管的反向箝位电压更小,可以提供更好的负压保护。

总之,双向和单向ESD二极管都可以提供正负ESD电压保护。然而,双向ESD二极管可以传递正负信号,因为它们具有对称的正负击穿电压。而单向ESD二极管只能传递正向信号,合适的接口如USB HDMI等一些数字接口,但相对于双向ESD二极管,单向ESD二极管对负压的保护更好。

IEC 61000-4-2标准

几乎所有的模拟和数字芯片都会在数据手册中标注这种材料的ESD数据,而设计师往往会参考这些数据,误以为这些芯片在日常使用中可以免受ESD的损害。但是,如果你知道衡量ESD的标准,你就会知道,普通芯片的ESD水平不一定能完全保护电路。

让我们看看数据手册中的ESD模型。第一个是人体模型,简称HBM,模拟工厂环境下人体携带静电接触接地设备的过程。HBM的波形用绿线表示。值得一提的是,HBM的标准是衡量芯片在生产、组装、运输过程中是否能防ESD,但并不适合日常使用。

第二个是带电器件模型,简称CDM,模拟带有静电的器件接触电路的情况。CDM的模拟波形由蓝线表示,CDM将在不到20ns的时间内产生非常高的电流脉冲。CDM和HBM类似,也是为了测量芯片生产制造过程中可能遇到的ESD,不适合日常使用场景。

我们介绍的下一个标准IEC 61000-4-2模型不同于HBM和CDM。这是一个为日常使用而设计的标准,它可以帮助我们测量芯片是否可以在日常接触的ESD中免受损坏。如红色波形所示,它使用更高的电流脉冲,持续时间更长。

IEC 61000-4-2标准有四个不同的级别,最高级别是4级,并且应用了8kV接触放电和15kV 空气体放电,这意味着您的接口芯片能够受到8kV接触放电和15kV空气体放电的保护。

如果你的芯片达不到这个水平,在电路中加入我们的ESD保护芯片可以帮助你达到这个水平甚至更高的保护。

ESD箝位电压

通常,对IEC标准存在误解。这里,我们以IEC四级为例。当我们在数据手册中提到这款ESD二极管可以实现8000V的接触放电和15kV空的气体放电时,我们针对的是ESD二极管本身可以承受8000V和15kV的ESD冲击,并不代表系统电路也可以承受。ESD二极管的箝位电压可以帮助我们量化系统在受到ESD冲击时会受到的冲击。

如图,我们的ESD保护二极管放在与被保护电路平行的位置,箝位电压的含义是指系统SE在受到相应级别的ESD冲击时需要承受的冲击电压值。该图显示了系统中8kV IEC脉冲引起的脉冲电压随时间的变化。红色波形代表没有ESD二极管的信息。如果添加ESD保护二极管,当ESD冲击进入系统时,ESD二极管将立即被击穿,并提供低阻抗路径将电流引导至地。在任何情况下,由于阻抗的原因,ESD保护二极管上仍会有一定的压降,该压降将被映射到并联的系统电路。

蓝色波形显示箝位波形。了解箝位电压的最好方法是观察ESD二极管的传输线性脉冲曲线,简称TLP曲线。

TLP曲线提供了二极管电压和电流之间的关系,箝位电压可以从给定的输入电流计算出来。例如,当1A的电流放电到ESD二极管时,其箝位电压约为8.4V,当放电电流为2.7A时,箝位电压为9V,当放电电流为5.8A时,箝位电压为10V,以此类推。现在我们可以大致估算一下系统受到冲击时会承受的箝位电压。对于8000V的IEC ESD浪涌,我们只需查看TLP曲线中的16A点。对于该二极管,箝位电压约为13.4V V。

TLP曲线的斜率对于理解二极管保护的质量非常重要。例如,绿色曲线代表另一个ESD保护二极管,较高的斜率代表它在对应电流时具有较低的箝位电压。根据欧姆定律,这条曲线的斜率是动态电阻的1/Rdul。因此,当你箝位电压时,选择动态电阻较小的ESD保护二极管,这意味着它具有较小的箝位电压。

静电放电的电容及其对系统的意义

回想一下,ESD保护二极管最重要的功能是在发生ESD影响时将电流引导至地,以保护系统。不过这个ESD二极管在系统正常工作时应该是完全看不见的。在现实世界中,情况并非如此,因为二极管具有干扰信号完整性的寄生电容。

我们来复习一下原理知识。二极管由PN结组成,pn结包括正掺杂的P区和负掺杂的N区。在PN结的中心还存在具有高电阻率的耗尽层。因为P和N掺杂区具有相对低的电阻,例如电容器的极板,而耗尽区具有高电阻,例如电容器的电介质。因此,二极管具有电容特性,可视为电容器。如果二极管的寄生电容过高,可能会增加信号通过的上升和下降时间,从而损害信号的完整性。

比如对于USB 3.0或HDMI 2.0等一些高速接口,眼图测试是保证接口符合标准的必要测试。但增加的电容会增加信号的上升和下降时间,导致闭眼和信号失真,达不到信号标准的要求。

那么在选择ESD二极管的时候应该选择什么样的电容呢?由于每种设计都有自己的电容预算,因此没有适合每个接口的最大ESD电容要求。不过,该表为几种常见接口的一般电容和ESD选择提供了一些建议。

如何选择ESD二极管

ESD保护的第一步是量化接口电压范围,以确定ESD二极管的工作电压。第二步,选择极性是单向还是双向二极管;第三步是确定二极管在不干扰二极管信号接收完整性的情况下可以达到的最大电容;第四步是确定受保护系统的IC的箝位电压;最后一步是确定ESD为IEC 61000-4-2 4级8 kV接触放电和15 kV 空气体放电。

下面以USB 2.0为例介绍一个简单的例子。你已经选择了USB 2.0开关和电池充电器,但它们都需要ESD保护,因为它们直接放置在USB插座旁边,容易受到ESD的影响。第一步是确定接口的电压范围。对于USB2.0,Vbus可能达到5伏,所以我们可以确定要选择的ESD保护二极管的工作电压需要达到5伏或者略高于5伏。在正常操作中,D和D-负责传输幅度在0到3.6伏之间的音叉信号。所以我会选择工作电压3.6V以上的ESD保护二极管。

接下来,我们需要确定ESD二极管的极性配置。在我们期望的应用中,因为Vbus、D和D-是大于或等于零的正信号,所以有单向和双向二极管。选择单向二极管有助于提供更好的负压保护,而选择双向二极管可以提供更灵活的设计空空间,因为pin脚可以自定义接地,然后与I/O口连接。这同样适用于D和D-。

接下来我们需要确定ESD二极管应该具有的电容,因为Vbus线是DC信号,电容对信号没有影响,但是对于D和D-,高速USB中信号速率可以达到480兆,所以需要考虑对电容的影响。虽然最大ESD电容取决于整个系统的总电容预算,但一般来说,我们建议该接口的电容小于2.5pF,如果系统中其他器件的电容值更高,这里可能需要选择电容更小的二极管。

接下来,我们来看看保护系统所需的箝位电压。在这种情况下,我们需要考虑USB开关和电池充电器可以承受的最大电压冲击。我们假设当TLP脉冲为20伏时,电池充电器将失效,当TLP脉冲为16伏时,USB开关将失效,这意味着为了保护电池充电器免受8000伏的IEC ESD冲击,ESD二极管在16安培TLP处的箝位电压必须小于20伏。同样,为了保护USB开关ESD二极管,16安培TLP下的箝位电压必须低于16伏。记住,设备TLP的故障电压不同于设备的绝对最大额定电压。绝对最大电压是DC电压,而TLP是100纳秒的瞬态电压。

我想指出的是,要很快找到系统需要的箝位电压,并不是那么容易的。因此,包括TI在内的各种组件制造商已经创建了几种选择工具和指南来推荐基于接口的解决方案。

我们即将完成我们的选择任务。接下来我们要做的就是保证我们选择的芯片至少能满足IEC 61000-4-2四级标准,也就是至少15 kV接触放电和15 kV 空气体放电。

以上是ESD的基础知识和选型。如果你想了解更多关于ESD或其他接口的知识,请点击阅读原文,访问EEWorld大学堂了解。

以上图文转载自订阅号:电子工程世界(搜索eeworldbbs)

欢迎来到微博@EEWORLD

如果你写了这种原创干货,请把你的原创发到bbs_service@eeworld.com.cn。一旦被选中,我们会帮你上头条!

聚焦行业热点,了解最新科技前沿。

请EEWorld电子头条

手机访问:http://www.eeworld.com.cn/mp/wap

电脑:http://www.eeworld.com.cn/mp

想和更多业内网友交流,请访问EEWorld论坛。

2、「原创干货」一文搞懂ESD器件在PCB设计当中的作用

首先我们需要知道什么是ESD?

ESD的意思是“静电释放”,ESD是以研究静电的产生、危害及静电防护等的学科。因此,国际上习惯将用于静电防护的器材统称为ESD,中文名称为静电阻抗器。

esd是什么意思,ESD定义是什么(一文搞懂ESD器件在PCB设计当中的作用)


其次我们需要了解静电在电路板中有哪些危害?

1)静电容易吸附细小的灰尘,造成一定的污染

2)静电放电会造成器件击穿,静电放电是一个电荷积累的过程,当电荷积累到一定程度时,当某个器件接近它时,静电进行放电对器件造成一定的损害,从而降低了器件的可靠性

3)静电会造成电子干扰,因为静电放电时会辐射出很多的无线电波,这些电波都是带有频率的,从而影响周围的器件正常工作

那么,我们通常在电路中做好静电防护的呢?

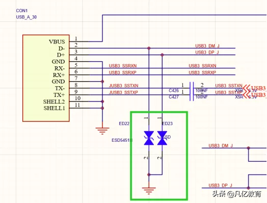
esd是什么意思,ESD定义是什么(一文搞懂ESD器件在PCB设计当中的作用)

如上图是我们在电路中最常见的处理静电的防护电路,给接口器件添加esd进行接地。

1)当我们的系统没有受到干扰时,电路正常工作,ESD器件可以忽略,几乎不起作用

esd是什么意思,ESD定义是什么(一文搞懂ESD器件在PCB设计当中的作用)


2)当外部接口电压超过ESD器件的击穿电压(VBR),ESD器件开始起作用,并将电流分流到地。

esd是什么意思,ESD定义是什么(一文搞懂ESD器件在PCB设计当中的作用)

对于ESD,我们应该如何进行一个选型呢?

ESD主要分为四类:TVS二极管、压敏电阻、MLCC、ESD抑制器,各个器件的应用场景也不太一样,我们最常用的esd器件就是tvs二极管了。

1)工作电压,

选择ESD器件应该选择系统工作电压小于ESD器件的工作电压(VRWM),例如系统是0~5V,那么我们应该选择工作电压(VRWM)大于5V的TVS。

2)信号类型

单向ESD器件和双向ESD器件的选择,双向ESD器件可以通过正负击穿电压(VBR)的信号,而单向ESD器件只可以通过正击穿电压(VBR)的信号,如果通过负的就会造成ESD器件击穿。

esd是什么意思,ESD定义是什么(一文搞懂ESD器件在PCB设计当中的作用)


3)寄生电容

esd是什么意思,ESD定义是什么(一文搞懂ESD器件在PCB设计当中的作用)


ESD器件是有寄生电容的,如图是寄生电容对高速电路接口的影响,寄生电容会影响电平的上升和下降速度,影响输出后的信号。

4)根据电路系统的最大承受电压冲击,选择适合的钳位电压;

5)确保ESD器件可达到或超过IEC 61000-4-2 level4。

本文关键词:胃部esd是什么意思,化工厂esd是什么意思,esd是什么意思,结肠esd是什么意思,电脑系统esd是什么意思。这就是关于《esd是什么意思,ESD定义是什么(一文搞懂ESD器件在PCB设计当中的作用)》的所有内容,希望对您能有所帮助!

本文链接:https://bk.89qw.com/a-316152

最近发表
网站分类