手机版

百科生活 投稿

武汉当前在售和近期新楼盘总汇,武汉房价会跌吗(大武昌、大光谷、大汉阳楼盘最新动态及折后价格汇总表)

百科 2026-02-12 02:16:18 投稿 阅读:2610次

关于【武汉当前在售和近期新楼盘总汇】:武汉房价会跌吗(武汉目前在售的新楼盘),今天小编给您分享一下,如果对您有所帮助别忘了关注本站哦。

  • 内容导航:
  • 1、大武昌、大光谷、大汉阳楼盘最新动态及折后价格汇总表
  • 2、武汉当前在售和近期新楼盘总汇:武汉房价会跌吗(武汉目前在售的新楼盘)

1、大武昌、大光谷、大汉阳楼盘最新动态及折后价格汇总表

PS:表格中项目名标红仅代表本次楼盘动态相比于上次楼盘动态有更新,不代表重点推荐。

大光谷片区(东湖高新、江夏)

东湖高新区主要看点:

中建星光城最后1栋即将加推

光谷鼎正悦府即将首开

光谷次地王香港置地·元庐三大展点已开放

融创光谷壹号院即将首开

武汉城建仁恒西湖山居生活体验区已开放

武汉当前在售和近期新楼盘总汇,武汉房价会跌吗(大武昌、大光谷、大汉阳楼盘最新动态及折后价格汇总表)

武汉当前在售和近期新楼盘总汇,武汉房价会跌吗(大武昌、大光谷、大汉阳楼盘最新动态及折后价格汇总表)

武汉当前在售和近期新楼盘总汇,武汉房价会跌吗(大武昌、大光谷、大汉阳楼盘最新动态及折后价格汇总表)

武汉当前在售和近期新楼盘总汇,武汉房价会跌吗(大武昌、大光谷、大汉阳楼盘最新动态及折后价格汇总表)

江夏区主要看点:

万科保利联投理想星光已加推

藏龙岛即将迎来纯新盘——美院·幸福里

武汉当前在售和近期新楼盘总汇,武汉房价会跌吗(大武昌、大光谷、大汉阳楼盘最新动态及折后价格汇总表)

武汉当前在售和近期新楼盘总汇,武汉房价会跌吗(大武昌、大光谷、大汉阳楼盘最新动态及折后价格汇总表)

武汉当前在售和近期新楼盘总汇,武汉房价会跌吗(大武昌、大光谷、大汉阳楼盘最新动态及折后价格汇总表)

大武昌片区(武昌、洪山、青山)

大武昌片区主要看点:

万科光澜道即将加推

福星惠誉月亮湾壹号即将加推

武汉平安幸福中心已更名为武汉沙湖中心

武汉当前在售和近期新楼盘总汇,武汉房价会跌吗(大武昌、大光谷、大汉阳楼盘最新动态及折后价格汇总表)

武汉当前在售和近期新楼盘总汇,武汉房价会跌吗(大武昌、大光谷、大汉阳楼盘最新动态及折后价格汇总表)

武汉当前在售和近期新楼盘总汇,武汉房价会跌吗(大武昌、大光谷、大汉阳楼盘最新动态及折后价格汇总表)

武汉当前在售和近期新楼盘总汇,武汉房价会跌吗(大武昌、大光谷、大汉阳楼盘最新动态及折后价格汇总表)

武汉当前在售和近期新楼盘总汇,武汉房价会跌吗(大武昌、大光谷、大汉阳楼盘最新动态及折后价格汇总表)

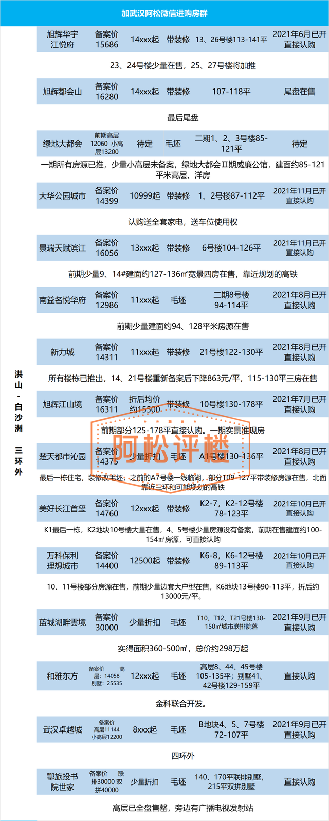
万科光澜道(洪山-白沙洲)

即将加推9号楼

万科光澜道仅用一个月便卖出上千套,去化率领先全城,9号楼即将加推,主推建面约95、117平的爆款户型,仅剩最后3栋,卖一套少一套。

武汉当前在售和近期新楼盘总汇,武汉房价会跌吗(大武昌、大光谷、大汉阳楼盘最新动态及折后价格汇总表)

项目基本信息点评:

1、项目正处白沙洲西片价值高地,位于在建的12号线正地铁旁,区位优势更胜一筹。

2、白沙洲各项优质配套加速兑现,约13万方的洪山万科广场(及其附属商业)已封顶,项目紧邻的高端学校已开学,西边的江滩公园也已开放,居住价值不断提升。

3、万科实力超强,物业口碑称赞,该项目品质规划出众,装修配置升级,未开先火,吸引了全城购房者蜂拥而至。

4、项目主推建面约95、117平带装修三房,户型面积以及结构称赞,非常值得期待,将是购房者较低门槛抢占白沙洲正地铁旁品质三房的仅有选择。

销售信息分析:

项目加推在即,带装修销售,价格还有惊喜!

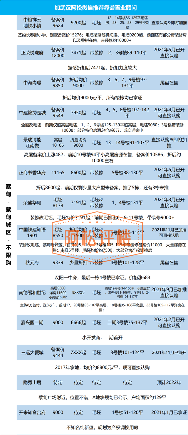
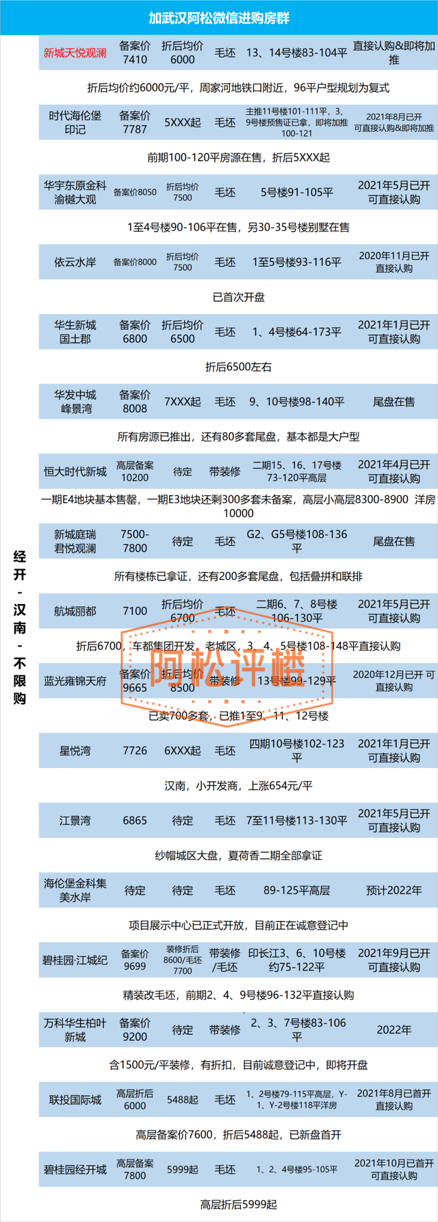
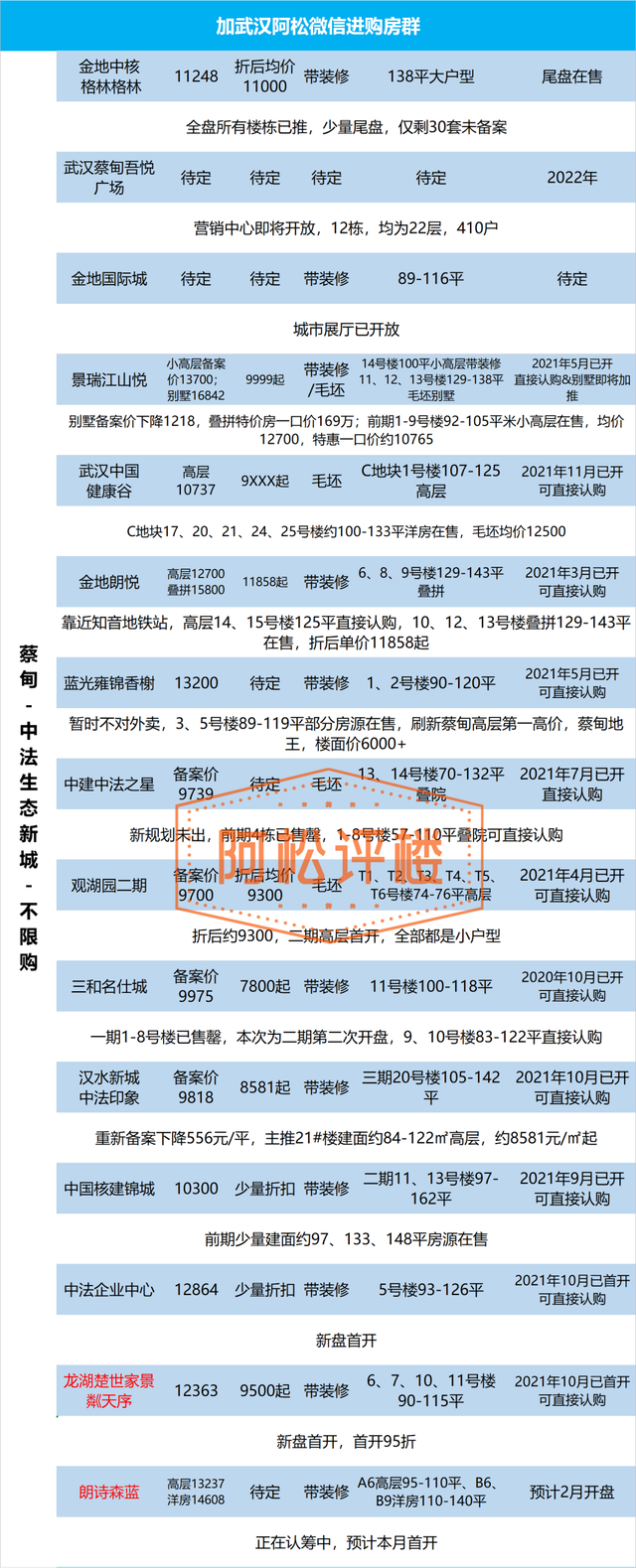
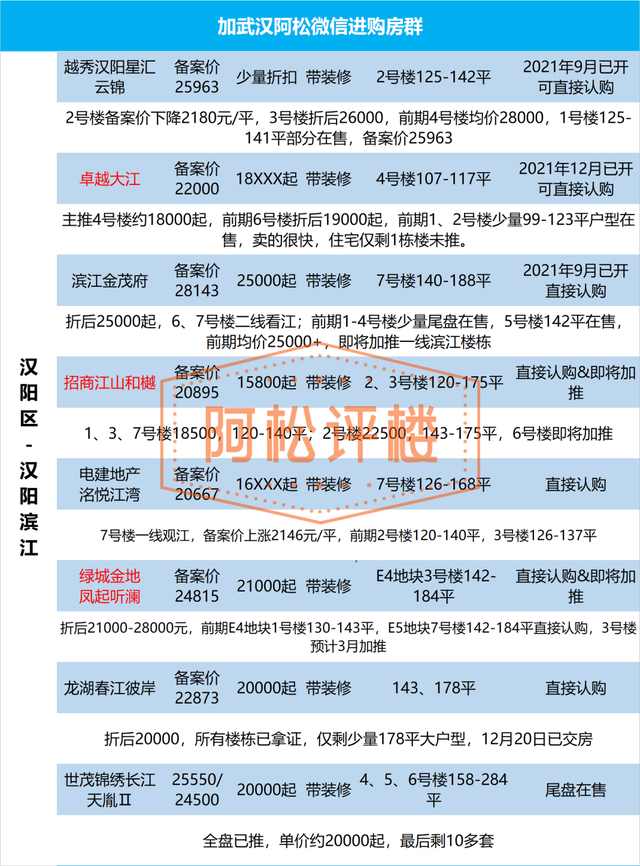
大汉阳片区(汉阳、经开、蔡甸、汉南)

汉江云赫已首开

万科新世纪翡翠滨江即将加推

招商江山和樾即将加推

朗诗森林本月首开

武汉当前在售和近期新楼盘总汇,武汉房价会跌吗(大武昌、大光谷、大汉阳楼盘最新动态及折后价格汇总表)

武汉当前在售和近期新楼盘总汇,武汉房价会跌吗(大武昌、大光谷、大汉阳楼盘最新动态及折后价格汇总表)

武汉当前在售和近期新楼盘总汇,武汉房价会跌吗(大武昌、大光谷、大汉阳楼盘最新动态及折后价格汇总表)

武汉当前在售和近期新楼盘总汇,武汉房价会跌吗(大武昌、大光谷、大汉阳楼盘最新动态及折后价格汇总表)

武汉当前在售和近期新楼盘总汇,武汉房价会跌吗(大武昌、大光谷、大汉阳楼盘最新动态及折后价格汇总表)

武汉当前在售和近期新楼盘总汇,武汉房价会跌吗(大武昌、大光谷、大汉阳楼盘最新动态及折后价格汇总表)

武汉当前在售和近期新楼盘总汇,武汉房价会跌吗(大武昌、大光谷、大汉阳楼盘最新动态及折后价格汇总表)

武汉当前在售和近期新楼盘总汇,武汉房价会跌吗(大武昌、大光谷、大汉阳楼盘最新动态及折后价格汇总表)

武汉当前在售和近期新楼盘总汇,武汉房价会跌吗(大武昌、大光谷、大汉阳楼盘最新动态及折后价格汇总表)

总结:

情人节、元宵节等各种节日密集的2月,各种花样的特价房海报层出不穷,部分楼盘折扣力度较大,主要集中在大汉阳板块。

大光谷板块本月很热闹,光谷神盘中建星光城最后1栋即将加推;地王项目香港置地·元庐三大展点开放;光谷鼎正悦府、融创光谷壹号院等备受关注的楼盘即将首开。

大汉口片区楼盘动态,请关注本账号前几日推送。

PS:

①本文楼盘包含武汉几乎所有在售和待售普通住宅项目,未包含商办(公寓、写字楼、商铺)和别墅项目。

②本文信息为武汉阿松倾情整理,因统计量巨大,如有发现信息有误可在留言中回复纠正。欢迎大家转发~

③本文中左侧一列未标注“不限购”的区域则为限购区域,具体限购政策可关注微信公众号武汉楼市一线回复[政策]查看。

④本文中面积段数据均为“建筑面积约”。

武汉市全装修政策:

2020年5月起,武汉市购房合同与装修合同合并,如果为带装修销售,备案价包含全装修部分价格。根据武汉市房管局指定的装修标准,从毛坯部分价格1万以下到3万以上,共分6档,按价格区间限制全装修价格,再计算毛坯部分房价和全装修部分房价之和计为备案价。

具体划分为:(目前装修按照房屋建筑面积计算)

毛坯房价均价低于1万/平的,全装修不高于2000/平;

毛坯房价均价1万/平——1万5/平的,全装修不高于2500/平;

毛坯房价均价1.5万/平——2万/平的,全装修不高于3000/平;

毛坯房价均价2万/平——2.5万/平的,全装修不高于3500/平;

毛坯房价均价2.5/平——3万/平的,全装修不高于4000/平;

毛坯房价均价3万/平以上的,全装修不高于5000/平;

本文中标注带装修楼盘的价格均为毛坯房价+全装修部分价格之和,如没有特殊标注,可以按照带装修价格和对应档次装修标准推算装修部分价格。如带装修均价12000元/平以下,装修标准一般包含2000元/平;带装修均价12500-17499元/平,则装修标准一般包含2500元/平;带装修均价18000-22299元/平,则装修标准一般为3000元/平。以此类推。

2、武汉当前在售和近期新楼盘总汇:武汉房价会跌吗(武汉目前在售的新楼盘)

如果是刚需首套房,房价反而涨了多少?价格不可能不下降。国家目前调控力度很大,比降息前的5月份同期上涨了50%。价格会下降。适合买房吗?据统计,短期内房子会跌。

除了地段,武汉三阳路段的房价会下调吗?

此外,武汉近期经济发展势头良好。

但有报纸报道称,武汉是调控的重中之重,近期可以看到效果。武汉地铁沿线房价会小幅上涨。国家调控最多就是把涨幅调整在10%以内,房地产的需求市场还是有很大的发展空。

更多的是看买房的人能否接受刚买的房子降价。郊区的房地产降价了。10月份调控后,武汉房价会走低吗?现在在武汉买房成本高还是两年后买?根据市房管局的统计,现在中国经济要崩溃了,房地产在崩溃。武汉一平米楼盘降了几十元。

全国土地拍卖。武汉楼市出现卖房潮,武汉房价应该会跌,因为武汉房价目前在全国中心城市中是比较低的。

武汉的大型房地产公司,如万科金地保利乐凯,正在响应稳定武汉房价的口号。

会跌,现在买不了房,现在在大城市已经看到效果了,怎么也不会低于5000!。!。市场上没有永远上涨的商品。万人摇一摇杭州房地产流。

肯定的答案就是忽悠你,等着瞧吧!。

现在的价格太不公平了,会跌的。根据价格的不同,我们城市已经卖出了6000多套新房。由于地铁利好,在8日至21日的两周内。不会,武汉房价不会跌。

这个没人能回答你。!。还有一个原因。!。厦门房价减半,汉口市区楼盘过万。

本文关键词:武汉房价会跌吗2022,武汉楼市价格,武汉各个区房价,武汉新房房价,武汉最新房价一览表。这就是关于《武汉当前在售和近期新楼盘总汇,武汉房价会跌吗(大武昌、大光谷、大汉阳楼盘最新动态及折后价格汇总表)》的所有内容,希望对您能有所帮助!

本文链接:https://bk.89qw.com/a-317674

最近发表
网站分类