手机版

百科生活 投稿

耕地包括哪些土地,耕地是什么意思(非法占用农用地罪之“农用地”的认定)

百科 2026-02-05 11:29:31 投稿 阅读:6484次

关于【耕地包括哪些土地,耕地是什么意思】:耕地是指的什么地,今天小编给您分享一下,如果对您有所帮助别忘了关注本站哦。

  • 内容导航:
  • 1、耕地包括哪些土地,耕地是什么意思
  • 2、环境犯罪系列(十) | 非法占用农用地罪之“农用地”的认定

1、耕地包括哪些土地,耕地是什么意思

耕地是指种植农作物的土地,包括熟地、新开发整理复垦地、休闲地、轮歇地草田轮作地;以种植农作物为主,间有零星果树、桑树或其他树木的土地;平均每年保证收获一季的已垦滩涂和海涂。耕地中还包括南方宽小于一米,北方宽小于两米的沟、渠、路和田埂。耕地又可分为灌溉水田、望天田、水浇地、旱地和菜地五种。

2、环境犯罪系列(十) | 非法占用农用地罪之“农用地”的认定

导读

非法占用农用地罪惩治的是违反土地管理法规,非法占用耕地、林地等农用地,改变被占用土地用途,数量较大,造成耕地、林地等农用地大量毁坏的行为。但本罪“农用地”的范围如何界定,具体包含哪些种类等问题并没有在刑法中予以明确。实践中,判断“农用地”的性质应该以规划地类还是以现状地类为准,亦存在分歧。本文将结合罪名的文义解释、相关司法解释及判例对“农用地”的认定标准进行论述。

一、农用地的概念及分类

《土地管理法》第四条将土地类型具体划分为农用地、建设用地和未利用地。其中农用地是指直接用于农业生产的土地,包括耕地、林地、草地、农田水利用地、养殖水面等。

耕地包括哪些土地,耕地是什么意思(非法占用农用地罪之“农用地”的认定)

二、非法占用农用地罪中“农用地”性质的认定标准

根据划分标准的不同,土地类型可以划分为现状地类和规划地类。现状地类依据的是土地的现实状态,规划地类依据的是土地未来的状态。由于土地规划利用是一个渐进的过程,因此,实践中经常出现现状地类与规划地类不一致的情形。在实践中,土地现状地类与规划地类相同时,司法机关主要依据自然资源和规划局出具的地籍资料,即土地现状认定被占用土地的性质。但是在现状地类和规划地类不一致时,应以哪种标准认定土地性质就成为了定罪量刑的焦点。

(一)现状地类的分类标准

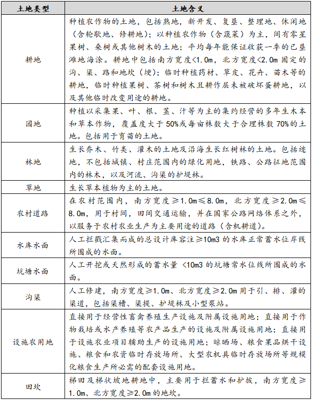
现状地类一般是指土地现时用途,判定标准为土地调查结果,其具体的依据是地籍管理工作机构制作的土地利用现状土和土地利用现状数据库。我国的国家标准《土地利用现状分类》就是基于土地利用现状而进行的地类划分标准,将土地利用现状地类划分为12个一级类、57个二级类。其中一级地类包括耕地、园地、林地、草地、商服用地、工矿仓储用地、住宅用地、公共管理与公共服务用地、特殊用地、交通运输用地、水域及水利设施用地、其他用地等12个,土地利用现状分类中的农用地主要包含以下分类:

耕地包括哪些土地,耕地是什么意思(非法占用农用地罪之“农用地”的认定)

(二)规划地类的分类标准

规划地类一般是指在规划期内国土空间规划确定的土地用途,可能和现状地类一致,也可能和现状地类不一致。比如现状地类是耕地而规划地类是建设用地,说明土地现状是耕地,但规划期内办理农用地转建设用地审批手续后可以作为建设用地使用。规划地类往往用于判断土地的开发价值,即规划期内可以建什么,或者判断开发活动是否符合规划等。

《土地管理法》第七十七条规定,未经批准或者采取欺骗手段骗取批准,非法占用土地的,由县级以上人民政府自然资源主管部门责令退还非法占用的土地,对违反土地利用总体规划擅自将农用地改为建设用地的,限期拆除在非法占用的土地上新建的建筑物和其他设施,恢复土地原状,对符合土地利用总体规划的,没收在非法占用的土地上新建的建筑物和其他设施,可以并处罚款;对非法占用土地单位的直接负责的主管人员和其他直接责任人员,依法给予处分;构成犯罪的,依法追究刑事责任。

《土地调查条例》第二十八条规定,土地调查成果应当严格管理和规范使用,不作为依照其他法律、行政法规对调查对象实施行政处罚的依据,不作为划分部门职责分工和管理范围的依据。

从以上规定来看,土地主管部门对土地进行管理均是以规划地类为标准,而以现状地类作为标准将面临行政处罚上的障碍,刑事处罚也就缺乏相应的基础,但是,现状地类反映非法占地行为发生时的土地现状,对于认定占地行为的主观罪过具有重要参考价值。因此,在实践中应以规划地类为依据,以现状地类为参考,综合认定行为的社会危害性。现状地类反映非法占地行为发生时的土地现状,对于认定占地行为的主观罪过具有重要参考价值。在以规划地类为主要依据,达到构罪标准之后,还应结合土地权属证明、国家土地利用现状分类标准、土地监测调查成果,该土地的自然状况、实际使用状况等,对行为的社会危害性进行综合考虑,在量刑时区别对待。

三、非法占用农用地罪中“农用地”认定的误区

在司法实践中关于“农用地”的认定存在一定的误区,认为只有在法律法规中提到的农用地才被认定为非法占用农用地罪中的“农用地”。例如,对耕地、林地规定在刑法第三百四十二条,草原在《关于审理破坏草原资源刑事案件应用法律若干问题的解释》作出了相应的规定。部分“农用地”未被法律法规所列举,存在司法工作人员将其理解为不应认定为犯罪的误区。

笔者认为刑法关于非法占用农用地罪在列举耕地、林地后用“等”字加以概括,并结合相关规范性文件规定及司法判例等,说明该罪农用地不仅仅指耕地和林地,还应包含草地、农田水利用地、养殖水面等其他农用地,并应将《土地利用现状分类》中对土地性质的划分与《土地管理法》中农用地所对应的地类作为非法占用农用地罪中农用地认定的参考。

四、结语

农用地作为重要的自然资源对人类的生存与发展发挥着至关重要的作用,对农用地的非法占有与毁坏也将威胁人类的可持续发展,然而刑法条文表述相对较简略,造成了非法占用农用地罪犯罪对象认定的差异。笔者认为在农用地范围的认定上应包含土地管理法中所列明的所有种类,否则就违背了刑法修正案二中将非法占用耕地罪修订为非法占用农用地罪的立法原意。同时,在定罪量刑时,面对现状地类与土地规划地类不一致的情况,应以规划地类为依据,并结合国家土地利用现状分类标准和实际使用情况进行综合认定,使罚当其罪。因此,正确解读非法占用农用地罪中的农用地的内涵,对于筑牢保护农用地的最后一道防线具有重要意义。

本文作者:李波 刘志东

本文关键词:耕地是什么?,耕地是指的什么地区,耕地是指的什么地形,耕地具体指什么,耕地是指哪些。这就是关于《耕地包括哪些土地,耕地是什么意思(非法占用农用地罪之“农用地”的认定)》的所有内容,希望对您能有所帮助!

本文链接:https://bk.89qw.com/a-323899

最近发表
网站分类