手机版

百科生活 投稿

广东志愿者,广东志愿者证可以当银行卡用吗(2022年广东高校毕业生志愿服务乡村振兴行动报名启动)

百科 2026-02-08 04:05:13 投稿 阅读:7920次

关于【广东志愿者】:广东志愿者(广东i志愿平台登录入口),今天小编给您分享一下,如果对您有所帮助别忘了关注本站哦。

  • 内容导航:
  • 1、梅州招450人!2022年广东高校毕业生志愿服务乡村振兴行动报名启动
  • 2、广东志愿者(广东i志愿平台登录入口)

1、梅州招450人!2022年广东高校毕业生志愿服务乡村振兴行动报名启动

日前,2022年广东大学生志愿服务山区计划——广东高校毕业生志愿服务乡村振兴行动开启招募,计划招募志愿者约5000人(含“希望乡村教师计划”人员),其中,梅州招450人。

此次招募主要面向普通高等学校(教育部《全国普通高校名单》所列高校)应届毕业生或在读研究生,以及符合我省择业期政策的往届毕业生(主要为2020、2021届毕业生),服务地点具体包括粤东粤西粤北地区(汕头市、韶关市、河源市、梅州市、汕尾市、阳江市、湛江市、茂名市、清远市、潮州市、揭阳市、云浮市)及肇庆市、惠州市龙门县的乡村,围绕产业振兴、人才振兴、文化振兴、生态振兴、组织振兴等方面开展乡村振兴志愿服务,服务期原则上为2-3年。

报名者需满足以下条件:拥护中国共产党领导,热爱祖国、热爱人民、热爱社会主义,理想信念坚定、思想政治素质好;具有一定的组织协调能力和团队合作能力,具有吃苦耐劳、无私奉献的精神;有志于扎根基层、服务乡村振兴,自愿到农村基层工作;身心健康,符合山区计划体检及心理素质要求,具备能胜任基层工作的基本素质和能力;应届毕业生志愿者在到岗之前须获得毕业证书;中共党员或共青团员优先;特定岗位应具备相应的专业背景和相关经历。

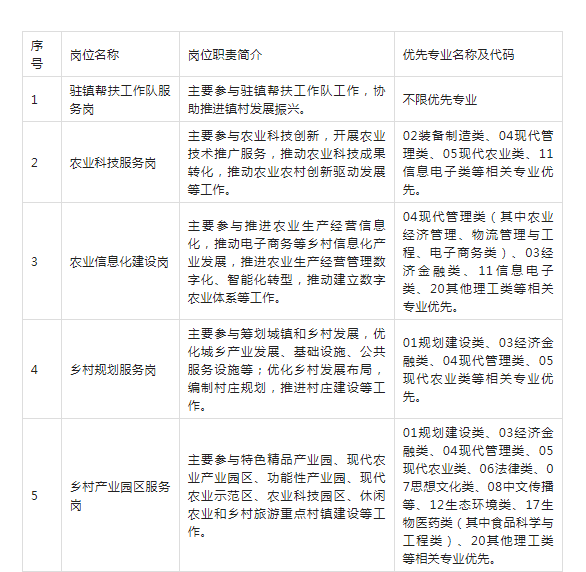
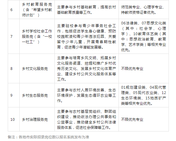
岗位具体类别包括:驻镇帮扶工作队服务岗、农业科技服务岗、农业信息化建设岗、乡村规划服务岗、乡村产业园区服务岗、乡村教育服务岗(含“希望乡村教师计划”)、乡村学校社会工作服务岗(含“一校一社工”)乡村文化服务岗、乡村生态服务岗、乡村治理服务岗。

项目志愿者可享受以下优惠政策:1.服务2年以上且考核合格的,服务期满后3年内报考硕士研究生的,初试总分加10分,同等条件下优先录取。

2.参加项目前无工作经历的志愿者服务期满且考核合格后2年内(研究生支教团志愿者自研究生毕业时开始计算),在参加机关事业单位考录(招聘)、各类企业吸纳就业、自主创业、落户、升学等方面可同等享受应届高校毕业生的相关政策。

3.服务期满考核合格的,按规定符合相应条件的,可享受相应的学费补偿和助学贷款代偿政策。

4.服务期满考核合格的,依实际服务年限计算服务期及工龄(参加工作时间按其到基层报到之日起算),并在服务证书和服务鉴定表中体现。

5.服务期满1年且考核合格后,可按规定参加职称评定。

6.参加项目的志愿者和西部计划志愿者享受同等优惠政策。

即日起至2022年5月27日有意报名者可通过电脑端登录广东志愿者信息管理服务平台(https://www.gdzyz.cn/index)点击首页轮播海报,或通过手机端点击“i志愿”“广东志愿者”等微信公众号底部菜单栏进行报名。

请注意报名人员可选择同一服务类型的2个岗位进行报名,本次报名不需要缴纳报名费用。

5月底前毕业高校团委(项目办)将对报名学生的报名资格和填写内容进行真实性审核和备案。省外高校报名学生审核工作由省级层面直接审核。审核结果将通过短信形式通知报名人员,审核通过者进入面试环节。

6月上旬服务地市团委(项目办)会同当地相关主办单位单位按照省的统一要求,综合考虑高校项目办推荐意见,对报名学生进行面试选拔,并通过广东志愿者信息管理服务平台(“i志愿”系统)录入面试结果,报省级审核。审核通过的报名人员作为拟录取对象,由省项目办通过短信形式通知报名人员拟录取信息。

6月至7月地市团委(项目办)将对拟录取对象名单进行公示并组织体检,被录取的志愿者将由省、市、县项目办组织开展岗前和专业培训,培训结束后,志愿者赴服务单位报到。

如有疑问,可拨打统一咨询电话:12355(服务时间:8:30-17:30;广东省内用户免区号拨打12355,根据语音提示,先按“1”号键选择广东省服务台,再按“3”号键进入“志愿服务和智慧团建”咨询;广东省外用户请直接拨打0755-12355,按“3”号键进入咨询)

附件:1.“志愿服务乡村振兴行动”岗位需求表

广东志愿者,广东志愿者证可以当银行卡用吗(2022年广东高校毕业生志愿服务乡村振兴行动报名启动)广东志愿者,广东志愿者证可以当银行卡用吗(2022年广东高校毕业生志愿服务乡村振兴行动报名启动)

2.广东省2022年考试录用公务员专业参考目录

【全媒体记者】魏丽文

【通讯员】赖露宇

【作者】 魏丽文

【来源】 南方报业传媒集团南方+客户端

2、广东志愿者(广东i志愿平台登录入口)

广东志愿者(广东I志愿者平台登录入口)

“我马上就来!”“我可以通宵”“我已经打完两针疫苗,核酸检测阴性,随时可以来”。近日,广州越秀区志愿者的群聊记录在网上刷屏,网友们纷纷表示“我哭了!”据了解,5月29日晚8点半,共青团越秀区委员会发布了一则招聘启事。不到4个小时,就有1131名志愿者报名。这是广东志愿者群体的一个缩影。

据统计,5月21日至30日,广东省累计聘用疫情防控志愿者6万余人(次),其中“我志愿”系统注册聘用志愿者21503人。

来自广州、深圳、茂名的志愿者加入了抗疫第一线

测量体温,维持秩序,咨询答疑,发放核酸检测条形码,帮助老人使用手机.....核酸检测点和疫苗接种点随处可见志愿者。

据了解,2020年,广东共青团将组织动员43万余名志愿者、1万余个志愿服务组织抗击疫情、恢复生产。今年5月21日疫情爆发后,团市委把疫情防控应急志愿服务作为重要关键时刻,组织动员志愿者积极参与疫情防控应急志愿服务。

广州荔湾区是此次疫情防控的重点区域。自21日起,共青团荔湾区委启动应急预案,进入战时状态。以区青年志愿者协会为骨干,储备了1000多名志愿者参与疫情防控。越秀区委迅速成立综合统筹组、志愿者管理组、关爱医护人员组、宣传对接组等四个专项小组,召集志愿者到辖区162个检测点,积极参与疫苗接种、核酸检测、防疫指导、物资供应等志愿者工作。

5月21日至30日,共青团深圳市委共组织志愿者29780人,投入疫情防控志愿服务2103人次。组织茂名青年战“疫”突击队在市人民医院开展防疫医疗救助志愿服务,每天值班志愿者50余人(次);5月25日疫情发生后,青年战“疫”突击队派出近80名志愿者到市人民医院,帮助群众进行核酸检测,扫描悦康码,宣传劝说群众戴口罩,普及冠状病毒预防知识。

“广东共青团”、“广东志愿者”微信微信官方账号、视频微信官方账号第一时间公布官方消息,呼吁公众不要轻信、不要造谣;发布志愿者招募信息,推出疫情防控推文和短视频,传播正能量,稳定公众情绪,树立公众信心。

调拨物资,保障一线志愿者的生命安全

据团市委志愿者行动指导中心负责人介绍,“队伍机制建设方面,省、市、县级志愿服务应急联络机制常态化启动;在培训要求上,制作推广疫情防控培训课程,严格要求志愿者‘培训不到位不上岗’,学习标准化工作流程。”疫情发生后,共青团省委要求各地把志愿者的安全放在重要位置,严格执行“非必要、不在岗”、“无防护不在岗”、“无培训不在岗”和“谁使用、谁管理、谁保障”的原则。

截至目前,全省21个市团委直接联系指导的应急志愿服务队已达135支,制定了疫情防控志愿服务工作方案。一旦发生疫情,当地团组织会第一时间向当地指挥部报告,请示任务,随时待命。

同时,团市委广泛协调联动社会各界资源,持续为基层一线志愿者提供保障物资。第一批快速行动筹集了2万多张医用外科口罩、2万双防护手套、5000副护目镜等防护物资,支援广州等地的一线疫情防控志愿服务。志愿服务组织还为志愿者购买保险,提供防护用品和食品保障。

志愿者声音:只要我需要,我会一直在。

志愿者协助重点地区核酸检测点、预防接种点开展现场维护秩序、引导市民扫码登记信息、帮助不方便使用手机的市民填写信息、实时解答公众疑问等七大类志愿服务活动。

“目前我们医院有40多位老师同学报名了志愿者,请安排在这里。”中山大学光华口腔医学院学生陈骁29日晚12时仍在与越秀区委志愿服务负责人密切联系,并于30日组织70余名有医学专业背景的志愿者支援越秀区大塘街核酸检测点。

“只要有需要,我永远在这里!”职场年轻人阿辉,多年来一直坚持利用业余时间做志愿者。她一直坚守在荔湾区疫情防控的岗位上,为前来做核酸检测的邻居提供指导。

佛山石楠退伍军人志愿救援队队长马建华和他的志愿队友在接到共青团佛山市委的支援任务后,半小时内迅速组成志愿服务队,赶赴雅艺公园等检查点,帮助疏导和引导群众。志愿者工作一直持续到凌晨3点,早上7点,马队长又组织了100名志愿者支援祠堂社区巡查点。“我们团队大部分都是退役军人,很多志愿者专门请假来支援服务,希望能为这次试验做点贡献。

本文关键词:广东志愿者怎么注册,广东志愿者星级评定标准,广东志愿者证,广东志愿者app,广东志愿者优惠景区。这就是关于《广东志愿者,广东志愿者证可以当银行卡用吗(2022年广东高校毕业生志愿服务乡村振兴行动报名启动)》的所有内容,希望对您能有所帮助!

本文链接:https://bk.89qw.com/a-338408

最近发表
网站分类