手机版

百科生活 投稿

2022年最新实名认证真实有效,2022年实名认证大全号码真实有效(2022年底前实现电子证照全国统一、互通互认)

百科 2026-02-14 06:11:03 投稿 阅读:5324次

关于【2022年最新实名认证真实有效】:2022年实名认证大全号码真实有效 2022可用的实名认证的身份证,今天小编给您分享一下,如果对您有所帮助别忘了关注本站哦。

  • 内容导航:
  • 1、2022年最新实名认证真实有效:2022年实名认证大全号码真实有效 2022可用的实名认证的身份证
  • 2、国办:2022年底前实现电子证照全国统一、互通互认

1、2022年最新实名认证真实有效:2022年实名认证大全号码真实有效 2022可用的实名认证的身份证

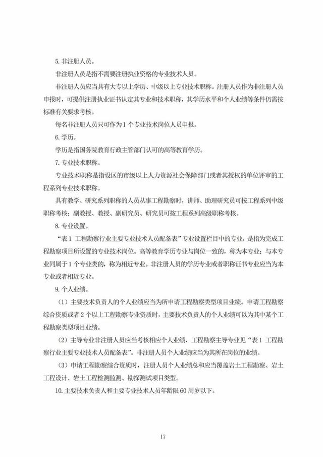
1、2022年实名认证大全号码真实有效大多并不是真实的,但据说这些所谓2022年实名认证大全号码只要符合编排规则,游戏系统就会将这些虚拟身份证号码当做有效身份证号码来处理。

2、网络上2022可用的实名认证的身份证需提高警惕,实名认证身份证还需要本人的身份证来认证才可通过,网络上一般提供的都是随机编排的,而且贩卖别人的信息是违法行为,一般人也不会去触碰法律的底线,就会随机编排一些所谓真实有效的身份证号。

3、网页上的实名认证大全号码不一定是真实的身份证号码,很大一部分都是为了给未成年人提供破解游戏防沉迷用的。有很多游戏防沉迷只能判断是否符合身份证号编排,并不能识别是否是真实的身份证号,一定程度上提供了些可以钻的漏洞,但目前有很多游戏已经开启了人脸识别认证。

2、国办:2022年底前实现电子证照全国统一、互通互认

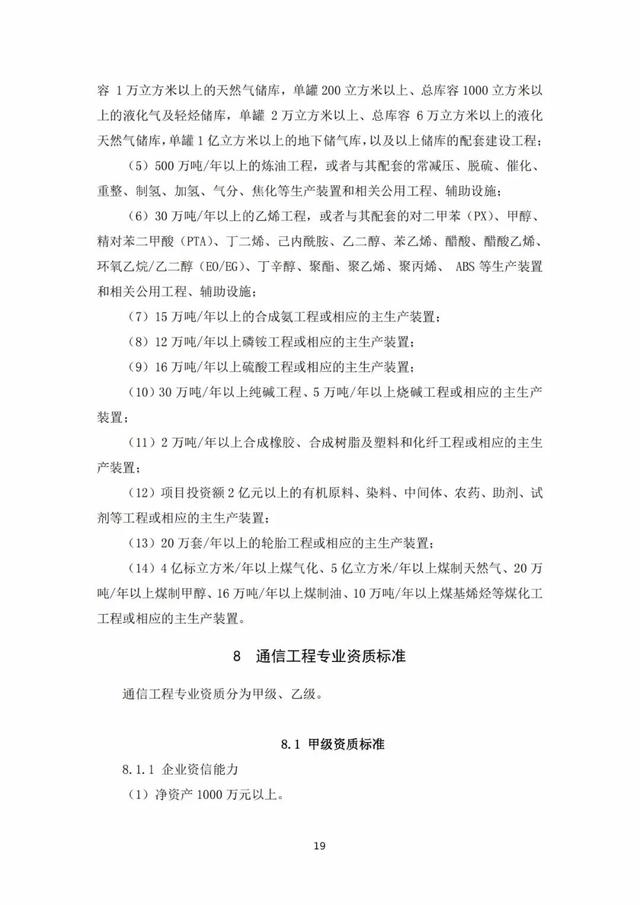
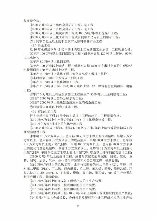
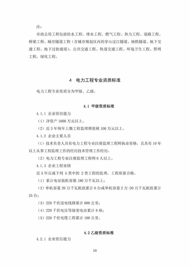
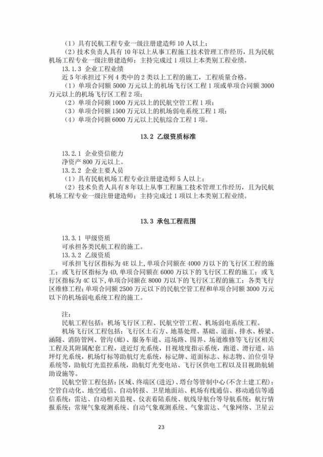
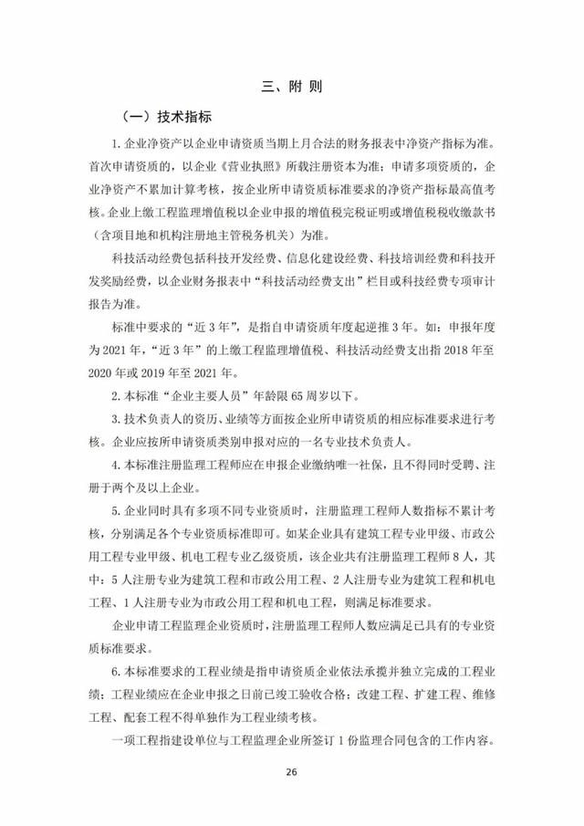
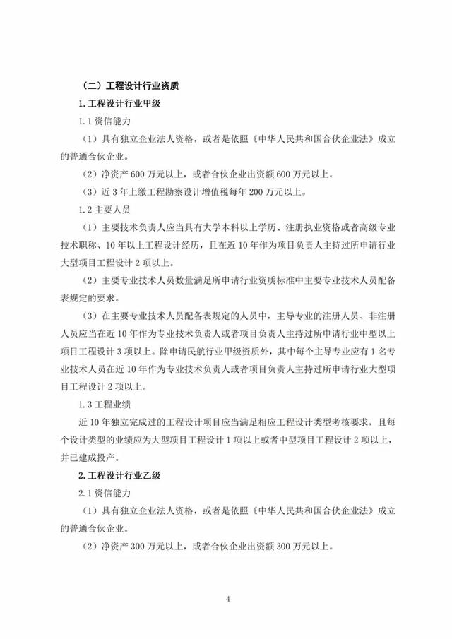
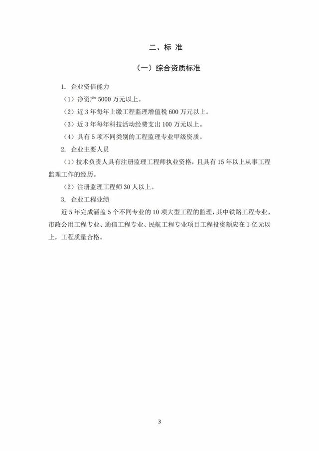
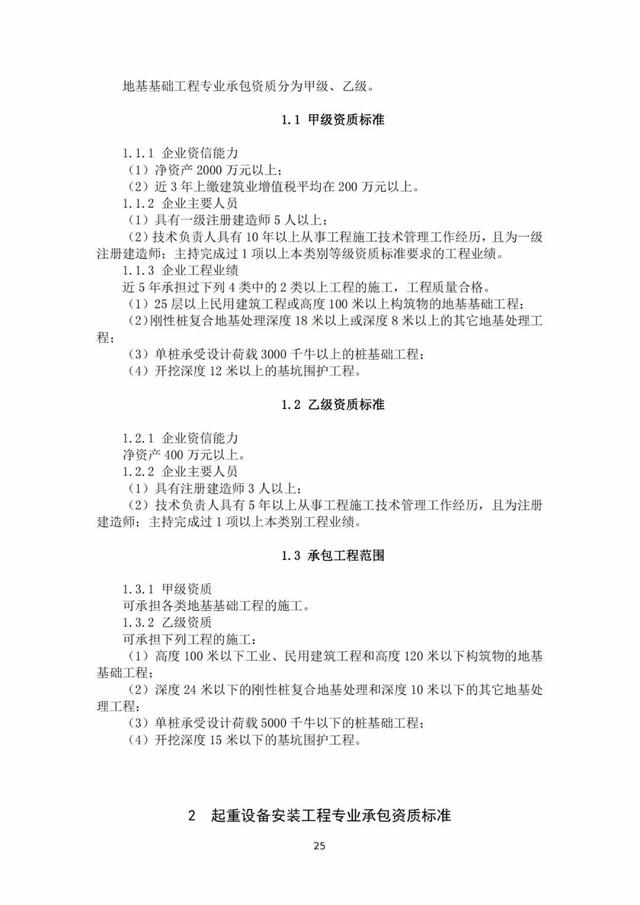
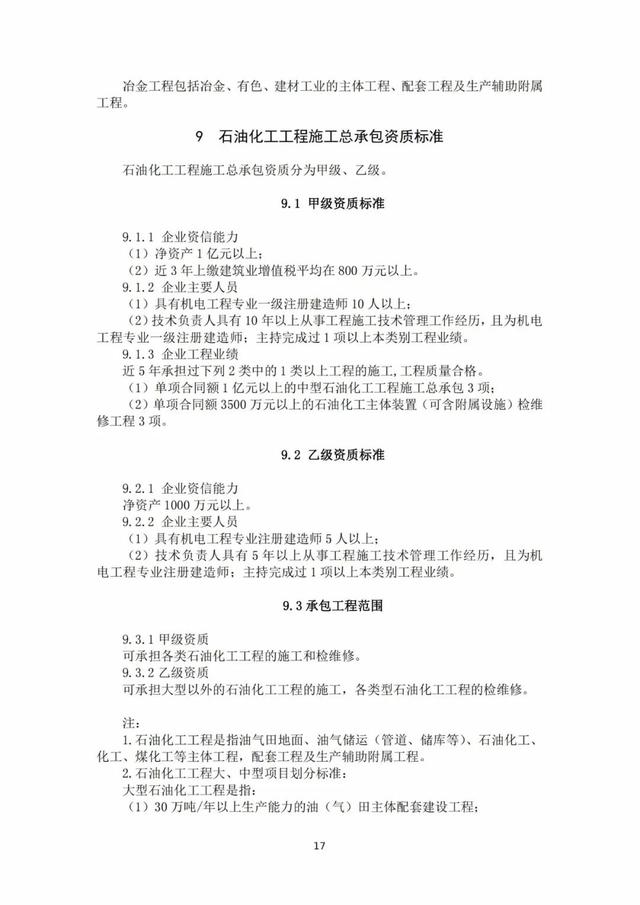
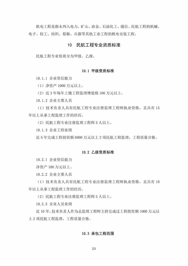
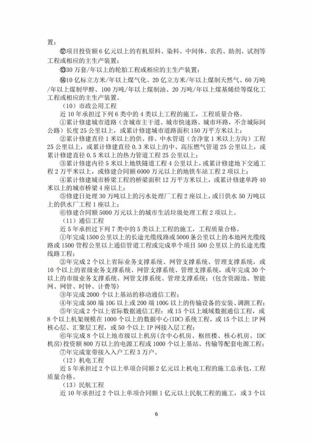
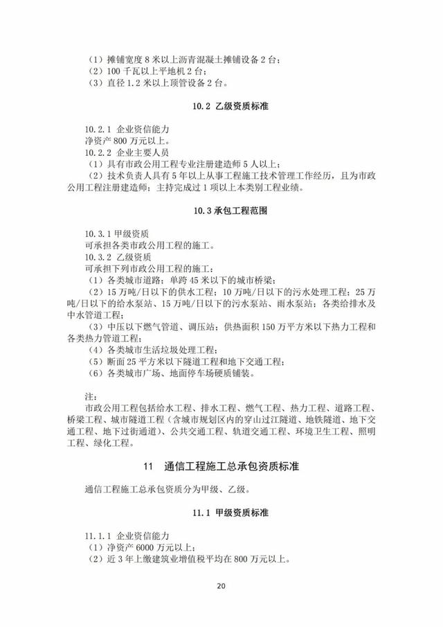
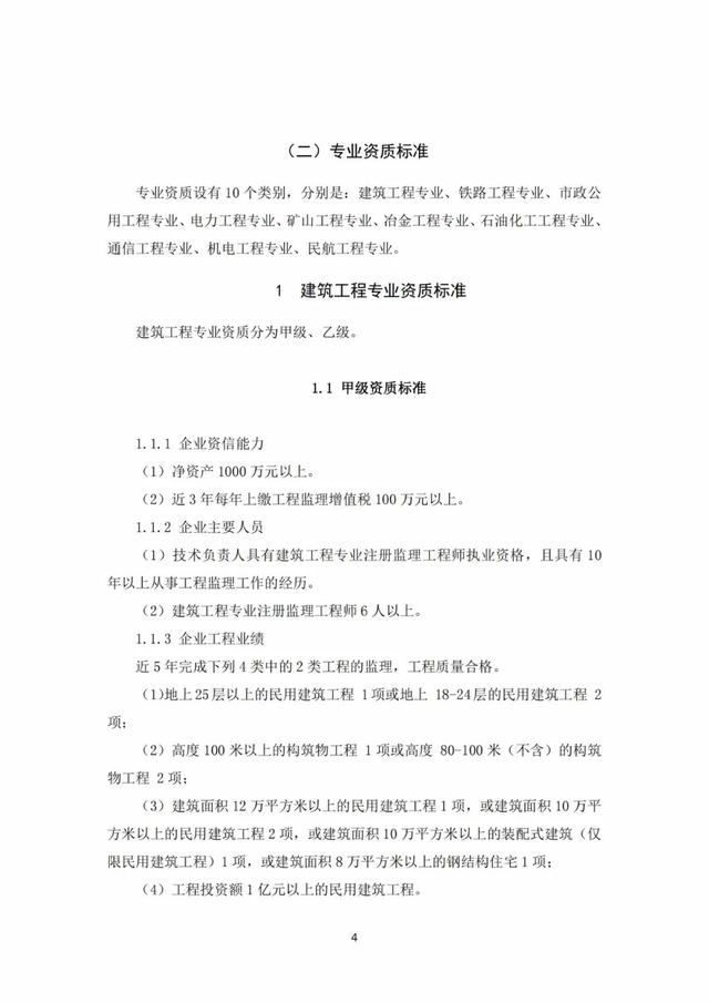
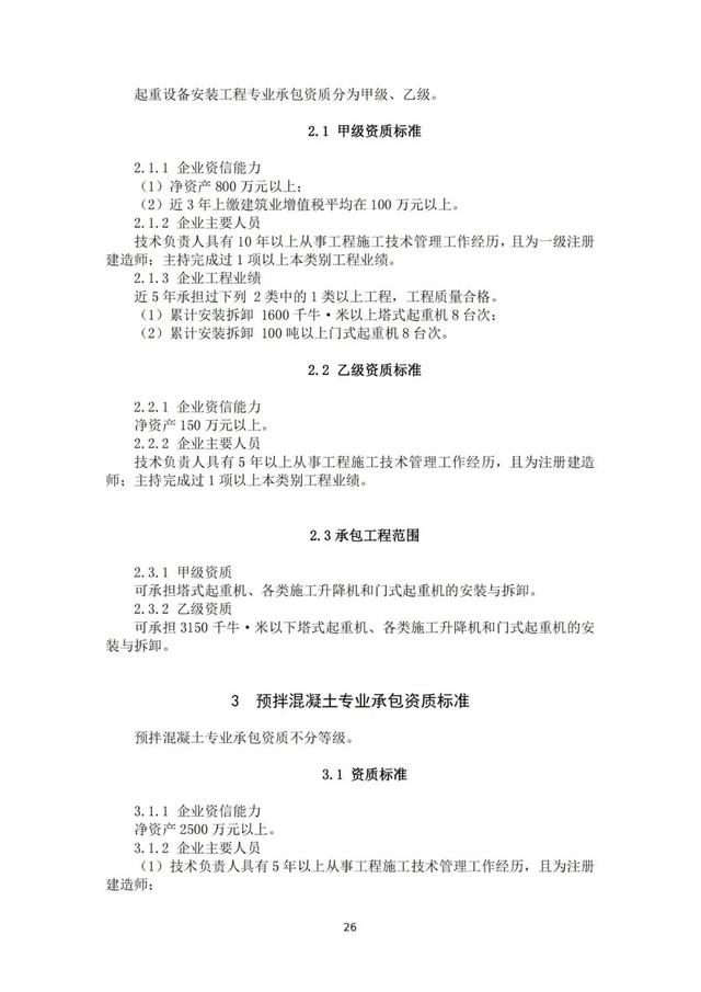
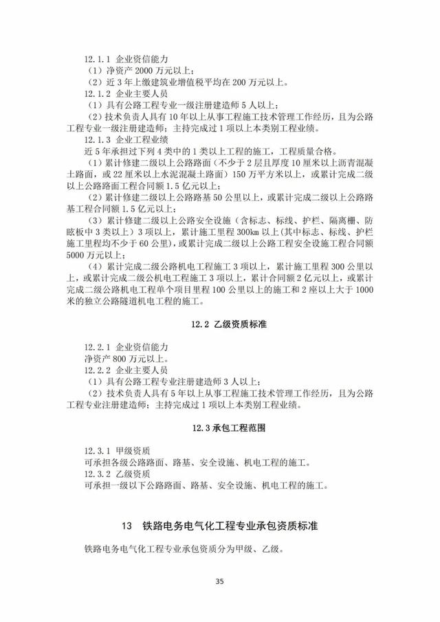
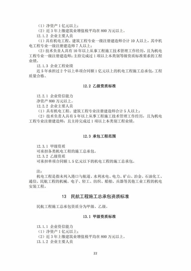
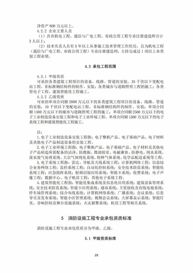
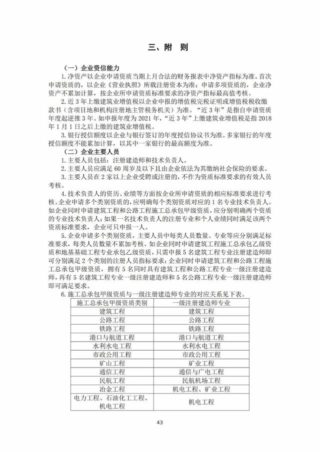
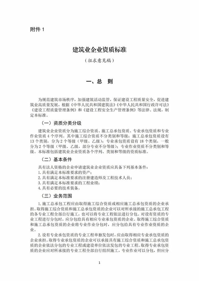
发布新版《建筑业企业资质标准(征求意见稿)》

2022年2月25日,住建部发布新版《建筑业企业资质标准》征求意见稿,3月10日,征求意见结束,新资质标准至今仍未正式落地。

2022年最新实名认证真实有效,2022年实名认证大全号码真实有效(2022年底前实现电子证照全国统一、互通互认)

中华人民共和国住房和城乡建设部

为落实建设工程企业资质管理制度改革要求,我部会同国务院有关部门起草了《建筑业企业资质标准(征求意见稿)》《工程勘察资质标准(征求意见稿)》《工程设计资质标准(征求意见稿)》《工程监理企业资质标准(征求意见稿)》(见附件),现向社会公开征求意见。有关单位或个人可于2022年3月10日前通过以下途径和方式提出反馈意见:

1.电子邮箱:sgc@mohurd.gov.cn。

2.通信地址:北京市海淀区三里河路9号住房和城乡建设部(信封请注明“资质标准征求意见”字样),邮编:100835。

住房和城乡建设部办公厅

2022年2月23日

新版《建筑业企业资质标准》征求意见稿

01

建筑业企业资质标准(征求意见稿)

2022年最新实名认证真实有效,2022年实名认证大全号码真实有效(2022年底前实现电子证照全国统一、互通互认)

2022年最新实名认证真实有效,2022年实名认证大全号码真实有效(2022年底前实现电子证照全国统一、互通互认)

2022年最新实名认证真实有效,2022年实名认证大全号码真实有效(2022年底前实现电子证照全国统一、互通互认)

2022年最新实名认证真实有效,2022年实名认证大全号码真实有效(2022年底前实现电子证照全国统一、互通互认)

2022年最新实名认证真实有效,2022年实名认证大全号码真实有效(2022年底前实现电子证照全国统一、互通互认)

2022年最新实名认证真实有效,2022年实名认证大全号码真实有效(2022年底前实现电子证照全国统一、互通互认)

2022年最新实名认证真实有效,2022年实名认证大全号码真实有效(2022年底前实现电子证照全国统一、互通互认)

2022年最新实名认证真实有效,2022年实名认证大全号码真实有效(2022年底前实现电子证照全国统一、互通互认)

2022年最新实名认证真实有效,2022年实名认证大全号码真实有效(2022年底前实现电子证照全国统一、互通互认)

2022年最新实名认证真实有效,2022年实名认证大全号码真实有效(2022年底前实现电子证照全国统一、互通互认)

2022年最新实名认证真实有效,2022年实名认证大全号码真实有效(2022年底前实现电子证照全国统一、互通互认)

2022年最新实名认证真实有效,2022年实名认证大全号码真实有效(2022年底前实现电子证照全国统一、互通互认)

2022年最新实名认证真实有效,2022年实名认证大全号码真实有效(2022年底前实现电子证照全国统一、互通互认)

2022年最新实名认证真实有效,2022年实名认证大全号码真实有效(2022年底前实现电子证照全国统一、互通互认)

2022年最新实名认证真实有效,2022年实名认证大全号码真实有效(2022年底前实现电子证照全国统一、互通互认)

2022年最新实名认证真实有效,2022年实名认证大全号码真实有效(2022年底前实现电子证照全国统一、互通互认)

2022年最新实名认证真实有效,2022年实名认证大全号码真实有效(2022年底前实现电子证照全国统一、互通互认)

2022年最新实名认证真实有效,2022年实名认证大全号码真实有效(2022年底前实现电子证照全国统一、互通互认)

2022年最新实名认证真实有效,2022年实名认证大全号码真实有效(2022年底前实现电子证照全国统一、互通互认)

2022年最新实名认证真实有效,2022年实名认证大全号码真实有效(2022年底前实现电子证照全国统一、互通互认)

2022年最新实名认证真实有效,2022年实名认证大全号码真实有效(2022年底前实现电子证照全国统一、互通互认)

2022年最新实名认证真实有效,2022年实名认证大全号码真实有效(2022年底前实现电子证照全国统一、互通互认)

2022年最新实名认证真实有效,2022年实名认证大全号码真实有效(2022年底前实现电子证照全国统一、互通互认)

2022年最新实名认证真实有效,2022年实名认证大全号码真实有效(2022年底前实现电子证照全国统一、互通互认)

2022年最新实名认证真实有效,2022年实名认证大全号码真实有效(2022年底前实现电子证照全国统一、互通互认)

2022年最新实名认证真实有效,2022年实名认证大全号码真实有效(2022年底前实现电子证照全国统一、互通互认)

2022年最新实名认证真实有效,2022年实名认证大全号码真实有效(2022年底前实现电子证照全国统一、互通互认)

2022年最新实名认证真实有效,2022年实名认证大全号码真实有效(2022年底前实现电子证照全国统一、互通互认)

2022年最新实名认证真实有效,2022年实名认证大全号码真实有效(2022年底前实现电子证照全国统一、互通互认)

2022年最新实名认证真实有效,2022年实名认证大全号码真实有效(2022年底前实现电子证照全国统一、互通互认)

2022年最新实名认证真实有效,2022年实名认证大全号码真实有效(2022年底前实现电子证照全国统一、互通互认)

2022年最新实名认证真实有效,2022年实名认证大全号码真实有效(2022年底前实现电子证照全国统一、互通互认)

2022年最新实名认证真实有效,2022年实名认证大全号码真实有效(2022年底前实现电子证照全国统一、互通互认)

2022年最新实名认证真实有效,2022年实名认证大全号码真实有效(2022年底前实现电子证照全国统一、互通互认)

2022年最新实名认证真实有效,2022年实名认证大全号码真实有效(2022年底前实现电子证照全国统一、互通互认)

2022年最新实名认证真实有效,2022年实名认证大全号码真实有效(2022年底前实现电子证照全国统一、互通互认)

2022年最新实名认证真实有效,2022年实名认证大全号码真实有效(2022年底前实现电子证照全国统一、互通互认)

2022年最新实名认证真实有效,2022年实名认证大全号码真实有效(2022年底前实现电子证照全国统一、互通互认)

2022年最新实名认证真实有效,2022年实名认证大全号码真实有效(2022年底前实现电子证照全国统一、互通互认)

2022年最新实名认证真实有效,2022年实名认证大全号码真实有效(2022年底前实现电子证照全国统一、互通互认)

2022年最新实名认证真实有效,2022年实名认证大全号码真实有效(2022年底前实现电子证照全国统一、互通互认)

2022年最新实名认证真实有效,2022年实名认证大全号码真实有效(2022年底前实现电子证照全国统一、互通互认)

2022年最新实名认证真实有效,2022年实名认证大全号码真实有效(2022年底前实现电子证照全国统一、互通互认)

2022年最新实名认证真实有效,2022年实名认证大全号码真实有效(2022年底前实现电子证照全国统一、互通互认)

2022年最新实名认证真实有效,2022年实名认证大全号码真实有效(2022年底前实现电子证照全国统一、互通互认)

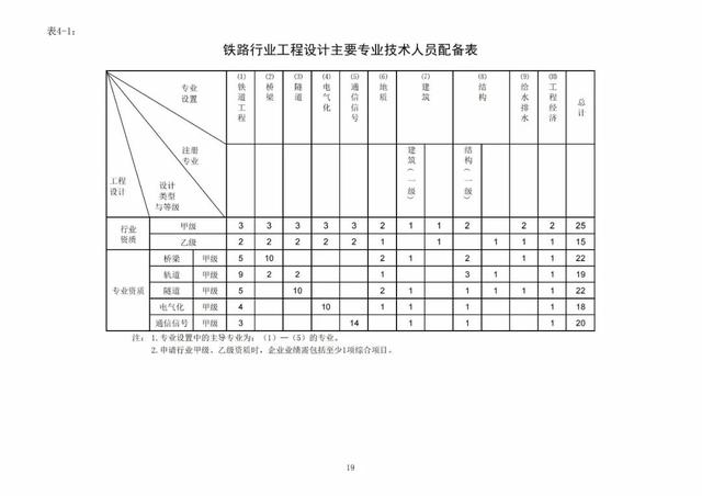
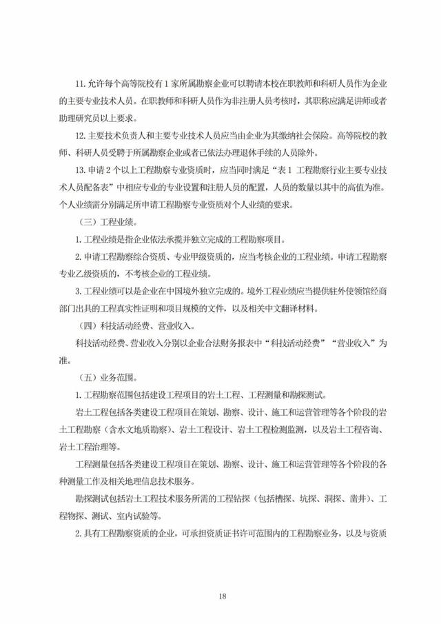
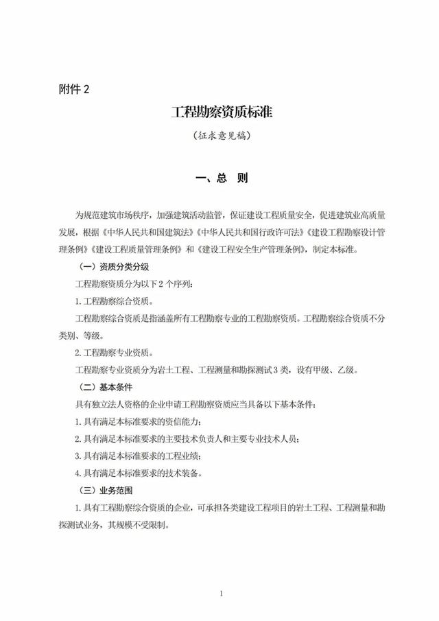
02

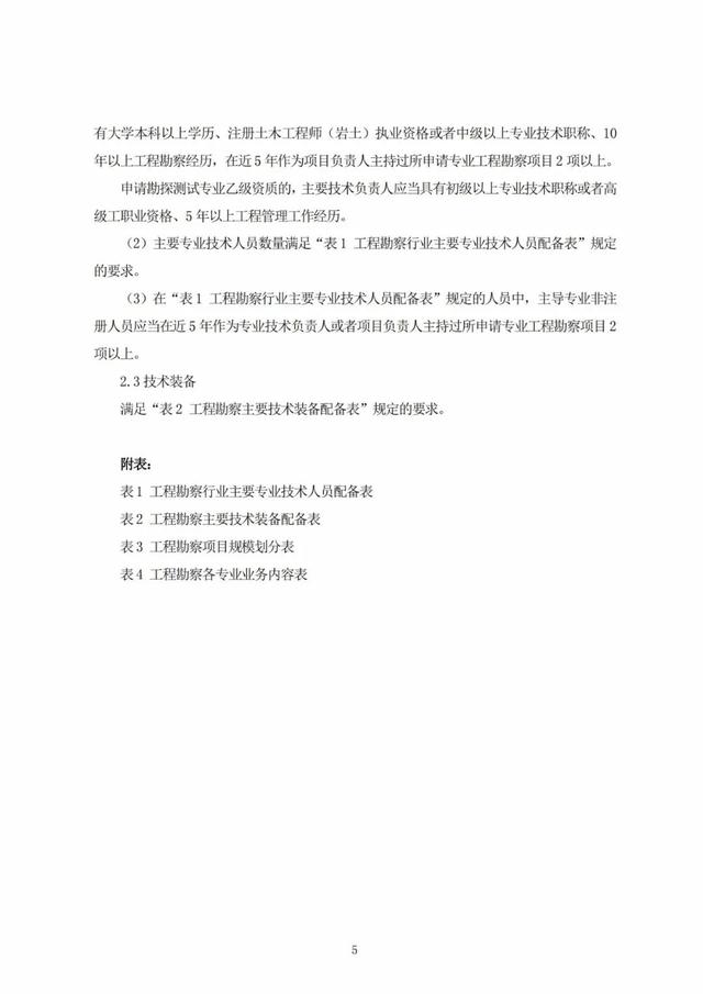
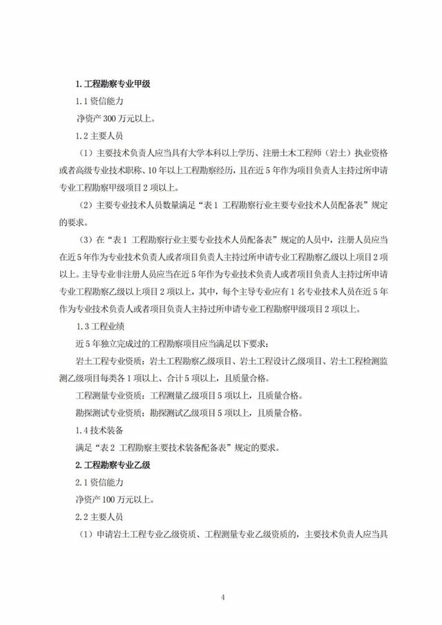
工程勘察资质标准(征求意见稿)

2022年最新实名认证真实有效,2022年实名认证大全号码真实有效(2022年底前实现电子证照全国统一、互通互认)

2022年最新实名认证真实有效,2022年实名认证大全号码真实有效(2022年底前实现电子证照全国统一、互通互认)

2022年最新实名认证真实有效,2022年实名认证大全号码真实有效(2022年底前实现电子证照全国统一、互通互认)

2022年最新实名认证真实有效,2022年实名认证大全号码真实有效(2022年底前实现电子证照全国统一、互通互认)

2022年最新实名认证真实有效,2022年实名认证大全号码真实有效(2022年底前实现电子证照全国统一、互通互认)

2022年最新实名认证真实有效,2022年实名认证大全号码真实有效(2022年底前实现电子证照全国统一、互通互认)

2022年最新实名认证真实有效,2022年实名认证大全号码真实有效(2022年底前实现电子证照全国统一、互通互认)

2022年最新实名认证真实有效,2022年实名认证大全号码真实有效(2022年底前实现电子证照全国统一、互通互认)

2022年最新实名认证真实有效,2022年实名认证大全号码真实有效(2022年底前实现电子证照全国统一、互通互认)

2022年最新实名认证真实有效,2022年实名认证大全号码真实有效(2022年底前实现电子证照全国统一、互通互认)

2022年最新实名认证真实有效,2022年实名认证大全号码真实有效(2022年底前实现电子证照全国统一、互通互认)

2022年最新实名认证真实有效,2022年实名认证大全号码真实有效(2022年底前实现电子证照全国统一、互通互认)

2022年最新实名认证真实有效,2022年实名认证大全号码真实有效(2022年底前实现电子证照全国统一、互通互认)

2022年最新实名认证真实有效,2022年实名认证大全号码真实有效(2022年底前实现电子证照全国统一、互通互认)

2022年最新实名认证真实有效,2022年实名认证大全号码真实有效(2022年底前实现电子证照全国统一、互通互认)

2022年最新实名认证真实有效,2022年实名认证大全号码真实有效(2022年底前实现电子证照全国统一、互通互认)

2022年最新实名认证真实有效,2022年实名认证大全号码真实有效(2022年底前实现电子证照全国统一、互通互认)

2022年最新实名认证真实有效,2022年实名认证大全号码真实有效(2022年底前实现电子证照全国统一、互通互认)

2022年最新实名认证真实有效,2022年实名认证大全号码真实有效(2022年底前实现电子证照全国统一、互通互认)

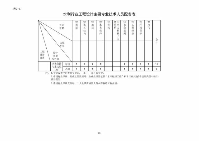
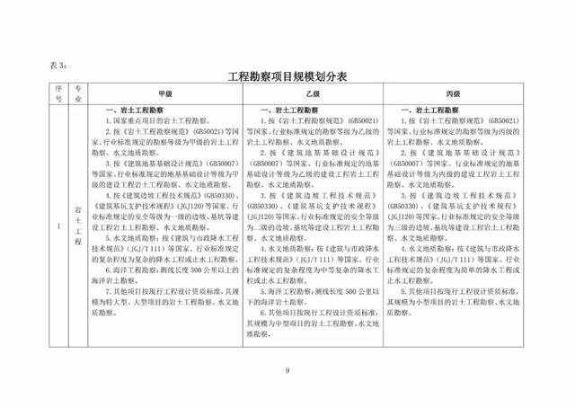
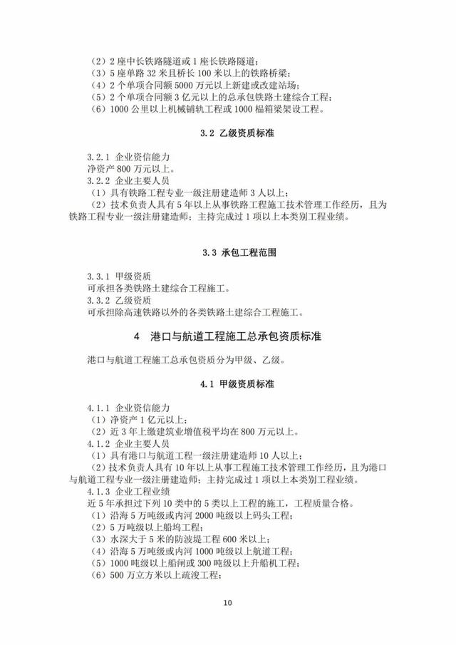
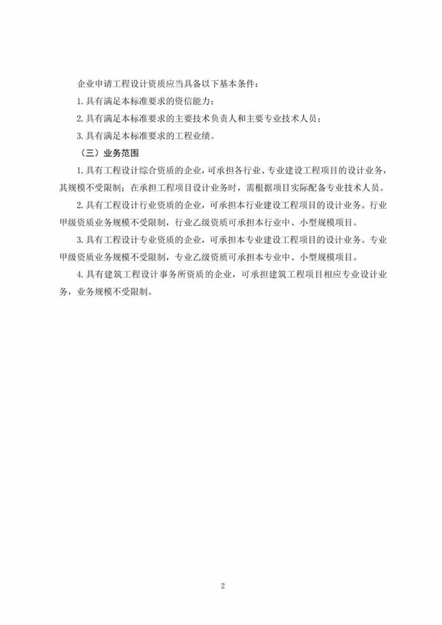
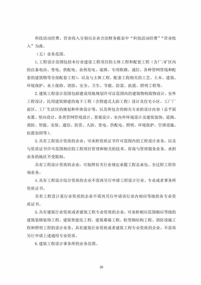
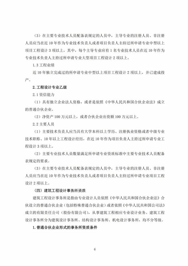
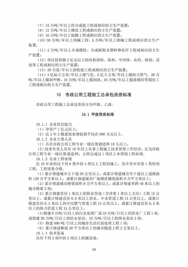
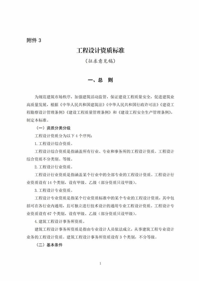
03

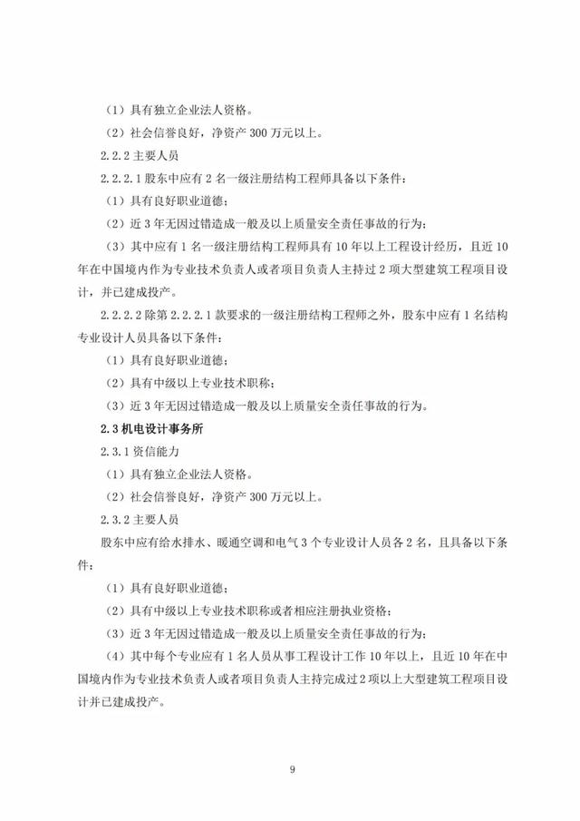
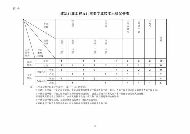
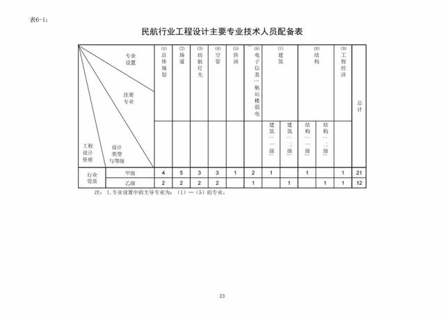
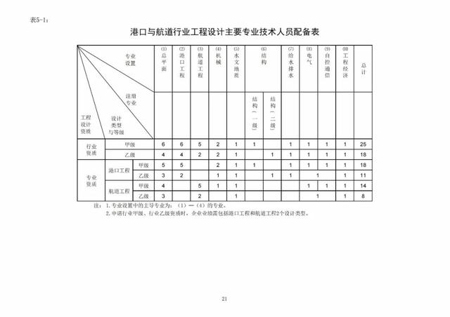
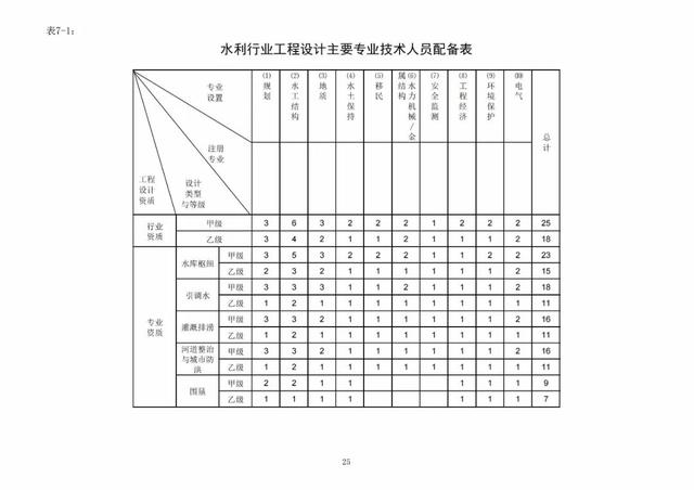
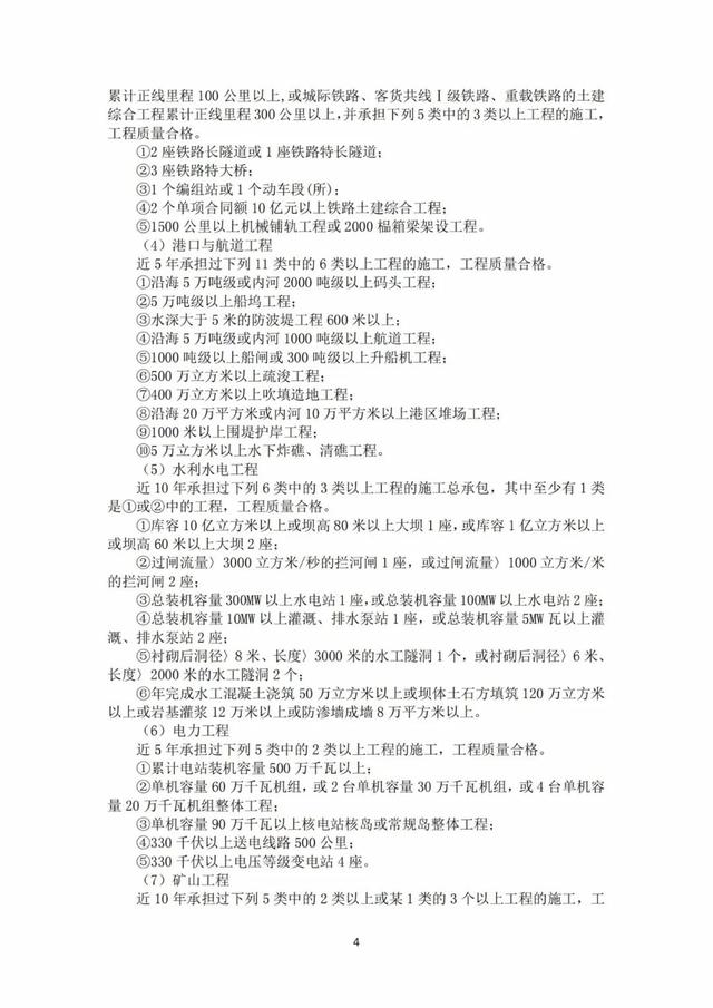
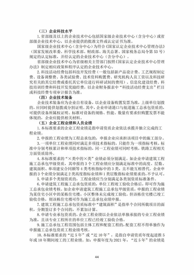
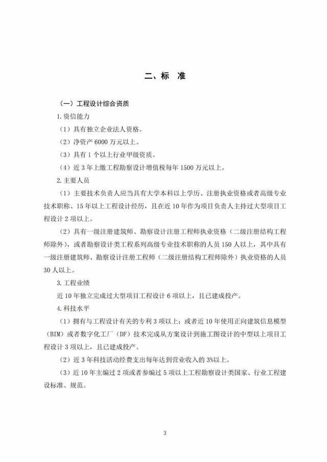
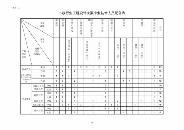
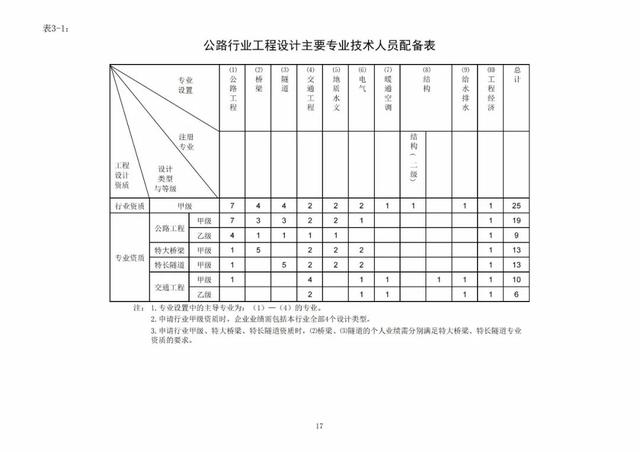
工程设计资质标准(征求意见稿)

2022年最新实名认证真实有效,2022年实名认证大全号码真实有效(2022年底前实现电子证照全国统一、互通互认)

2022年最新实名认证真实有效,2022年实名认证大全号码真实有效(2022年底前实现电子证照全国统一、互通互认)

2022年最新实名认证真实有效,2022年实名认证大全号码真实有效(2022年底前实现电子证照全国统一、互通互认)

2022年最新实名认证真实有效,2022年实名认证大全号码真实有效(2022年底前实现电子证照全国统一、互通互认)

2022年最新实名认证真实有效,2022年实名认证大全号码真实有效(2022年底前实现电子证照全国统一、互通互认)

2022年最新实名认证真实有效,2022年实名认证大全号码真实有效(2022年底前实现电子证照全国统一、互通互认)

2022年最新实名认证真实有效,2022年实名认证大全号码真实有效(2022年底前实现电子证照全国统一、互通互认)

2022年最新实名认证真实有效,2022年实名认证大全号码真实有效(2022年底前实现电子证照全国统一、互通互认)

2022年最新实名认证真实有效,2022年实名认证大全号码真实有效(2022年底前实现电子证照全国统一、互通互认)

2022年最新实名认证真实有效,2022年实名认证大全号码真实有效(2022年底前实现电子证照全国统一、互通互认)

2022年最新实名认证真实有效,2022年实名认证大全号码真实有效(2022年底前实现电子证照全国统一、互通互认)

2022年最新实名认证真实有效,2022年实名认证大全号码真实有效(2022年底前实现电子证照全国统一、互通互认)

2022年最新实名认证真实有效,2022年实名认证大全号码真实有效(2022年底前实现电子证照全国统一、互通互认)

2022年最新实名认证真实有效,2022年实名认证大全号码真实有效(2022年底前实现电子证照全国统一、互通互认)

2022年最新实名认证真实有效,2022年实名认证大全号码真实有效(2022年底前实现电子证照全国统一、互通互认)

2022年最新实名认证真实有效,2022年实名认证大全号码真实有效(2022年底前实现电子证照全国统一、互通互认)

2022年最新实名认证真实有效,2022年实名认证大全号码真实有效(2022年底前实现电子证照全国统一、互通互认)

2022年最新实名认证真实有效,2022年实名认证大全号码真实有效(2022年底前实现电子证照全国统一、互通互认)

2022年最新实名认证真实有效,2022年实名认证大全号码真实有效(2022年底前实现电子证照全国统一、互通互认)

2022年最新实名认证真实有效,2022年实名认证大全号码真实有效(2022年底前实现电子证照全国统一、互通互认)

2022年最新实名认证真实有效,2022年实名认证大全号码真实有效(2022年底前实现电子证照全国统一、互通互认)

2022年最新实名认证真实有效,2022年实名认证大全号码真实有效(2022年底前实现电子证照全国统一、互通互认)

2022年最新实名认证真实有效,2022年实名认证大全号码真实有效(2022年底前实现电子证照全国统一、互通互认)

2022年最新实名认证真实有效,2022年实名认证大全号码真实有效(2022年底前实现电子证照全国统一、互通互认)

2022年最新实名认证真实有效,2022年实名认证大全号码真实有效(2022年底前实现电子证照全国统一、互通互认)

2022年最新实名认证真实有效,2022年实名认证大全号码真实有效(2022年底前实现电子证照全国统一、互通互认)

2022年最新实名认证真实有效,2022年实名认证大全号码真实有效(2022年底前实现电子证照全国统一、互通互认)

2022年最新实名认证真实有效,2022年实名认证大全号码真实有效(2022年底前实现电子证照全国统一、互通互认)

2022年最新实名认证真实有效,2022年实名认证大全号码真实有效(2022年底前实现电子证照全国统一、互通互认)

2022年最新实名认证真实有效,2022年实名认证大全号码真实有效(2022年底前实现电子证照全国统一、互通互认)

2022年最新实名认证真实有效,2022年实名认证大全号码真实有效(2022年底前实现电子证照全国统一、互通互认)

2022年最新实名认证真实有效,2022年实名认证大全号码真实有效(2022年底前实现电子证照全国统一、互通互认)

2022年最新实名认证真实有效,2022年实名认证大全号码真实有效(2022年底前实现电子证照全国统一、互通互认)

2022年最新实名认证真实有效,2022年实名认证大全号码真实有效(2022年底前实现电子证照全国统一、互通互认)

2022年最新实名认证真实有效,2022年实名认证大全号码真实有效(2022年底前实现电子证照全国统一、互通互认)

2022年最新实名认证真实有效,2022年实名认证大全号码真实有效(2022年底前实现电子证照全国统一、互通互认)

2022年最新实名认证真实有效,2022年实名认证大全号码真实有效(2022年底前实现电子证照全国统一、互通互认)

2022年最新实名认证真实有效,2022年实名认证大全号码真实有效(2022年底前实现电子证照全国统一、互通互认)

2022年最新实名认证真实有效,2022年实名认证大全号码真实有效(2022年底前实现电子证照全国统一、互通互认)

2022年最新实名认证真实有效,2022年实名认证大全号码真实有效(2022年底前实现电子证照全国统一、互通互认)

2022年最新实名认证真实有效,2022年实名认证大全号码真实有效(2022年底前实现电子证照全国统一、互通互认)

2022年最新实名认证真实有效,2022年实名认证大全号码真实有效(2022年底前实现电子证照全国统一、互通互认)

2022年最新实名认证真实有效,2022年实名认证大全号码真实有效(2022年底前实现电子证照全国统一、互通互认)

2022年最新实名认证真实有效,2022年实名认证大全号码真实有效(2022年底前实现电子证照全国统一、互通互认)

2022年最新实名认证真实有效,2022年实名认证大全号码真实有效(2022年底前实现电子证照全国统一、互通互认)

2022年最新实名认证真实有效,2022年实名认证大全号码真实有效(2022年底前实现电子证照全国统一、互通互认)

2022年最新实名认证真实有效,2022年实名认证大全号码真实有效(2022年底前实现电子证照全国统一、互通互认)

2022年最新实名认证真实有效,2022年实名认证大全号码真实有效(2022年底前实现电子证照全国统一、互通互认)

2022年最新实名认证真实有效,2022年实名认证大全号码真实有效(2022年底前实现电子证照全国统一、互通互认)

2022年最新实名认证真实有效,2022年实名认证大全号码真实有效(2022年底前实现电子证照全国统一、互通互认)

2022年最新实名认证真实有效,2022年实名认证大全号码真实有效(2022年底前实现电子证照全国统一、互通互认)

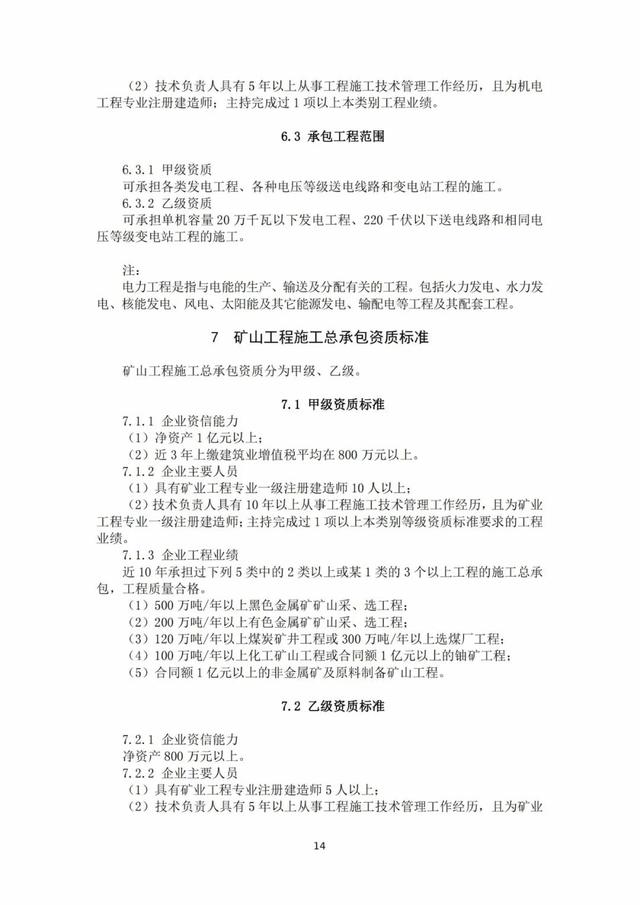
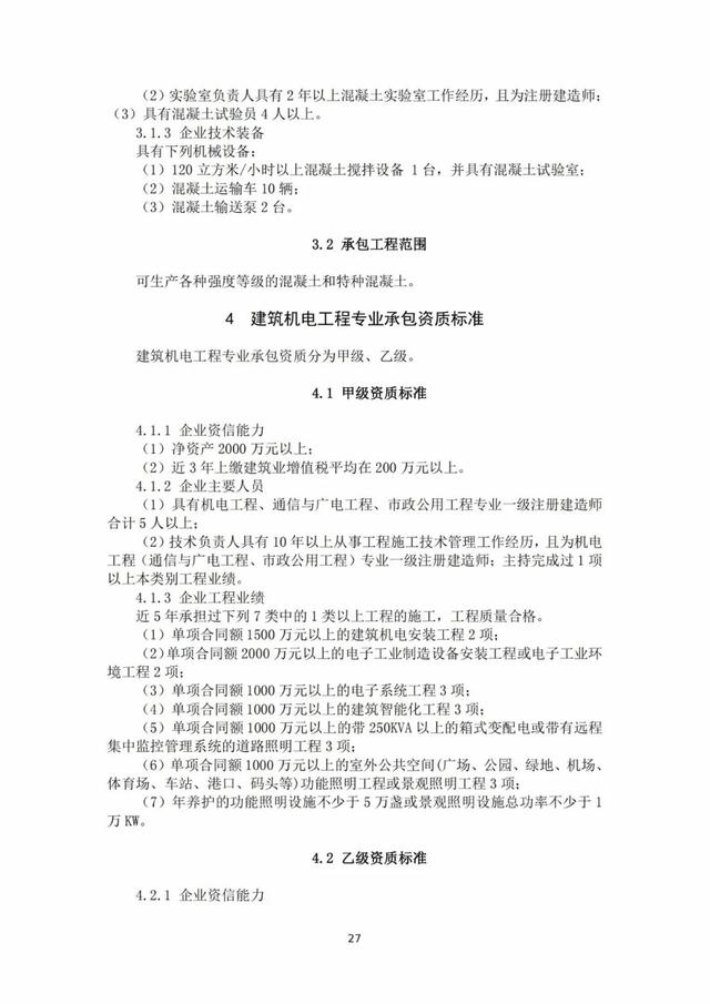
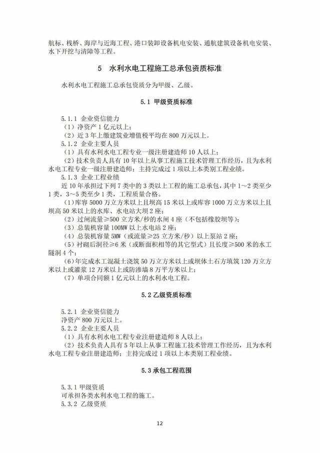
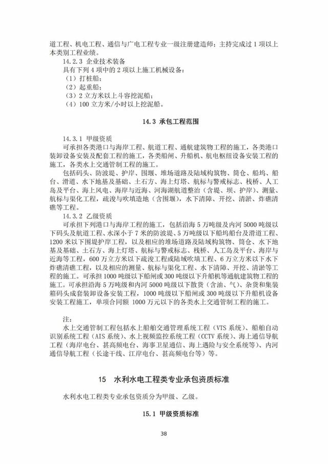
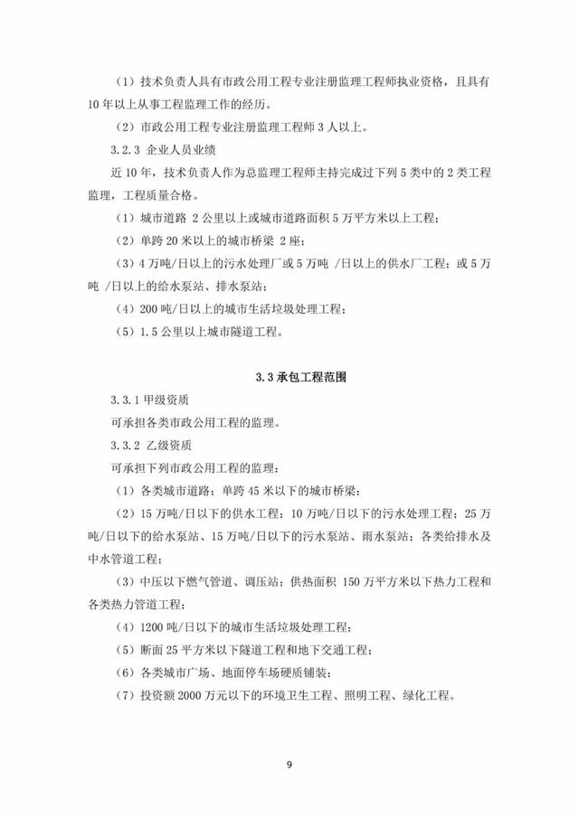
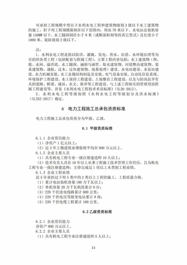
04

工程监理企业资质标准(征求意见稿)

2022年最新实名认证真实有效,2022年实名认证大全号码真实有效(2022年底前实现电子证照全国统一、互通互认)

2022年最新实名认证真实有效,2022年实名认证大全号码真实有效(2022年底前实现电子证照全国统一、互通互认)

2022年最新实名认证真实有效,2022年实名认证大全号码真实有效(2022年底前实现电子证照全国统一、互通互认)

2022年最新实名认证真实有效,2022年实名认证大全号码真实有效(2022年底前实现电子证照全国统一、互通互认)

2022年最新实名认证真实有效,2022年实名认证大全号码真实有效(2022年底前实现电子证照全国统一、互通互认)

2022年最新实名认证真实有效,2022年实名认证大全号码真实有效(2022年底前实现电子证照全国统一、互通互认)

2022年最新实名认证真实有效,2022年实名认证大全号码真实有效(2022年底前实现电子证照全国统一、互通互认)

2022年最新实名认证真实有效,2022年实名认证大全号码真实有效(2022年底前实现电子证照全国统一、互通互认)

2022年最新实名认证真实有效,2022年实名认证大全号码真实有效(2022年底前实现电子证照全国统一、互通互认)

2022年最新实名认证真实有效,2022年实名认证大全号码真实有效(2022年底前实现电子证照全国统一、互通互认)

2022年最新实名认证真实有效,2022年实名认证大全号码真实有效(2022年底前实现电子证照全国统一、互通互认)

2022年最新实名认证真实有效,2022年实名认证大全号码真实有效(2022年底前实现电子证照全国统一、互通互认)

2022年最新实名认证真实有效,2022年实名认证大全号码真实有效(2022年底前实现电子证照全国统一、互通互认)

2022年最新实名认证真实有效,2022年实名认证大全号码真实有效(2022年底前实现电子证照全国统一、互通互认)

2022年最新实名认证真实有效,2022年实名认证大全号码真实有效(2022年底前实现电子证照全国统一、互通互认)

2022年最新实名认证真实有效,2022年实名认证大全号码真实有效(2022年底前实现电子证照全国统一、互通互认)

2022年最新实名认证真实有效,2022年实名认证大全号码真实有效(2022年底前实现电子证照全国统一、互通互认)

2022年最新实名认证真实有效,2022年实名认证大全号码真实有效(2022年底前实现电子证照全国统一、互通互认)

2022年最新实名认证真实有效,2022年实名认证大全号码真实有效(2022年底前实现电子证照全国统一、互通互认)

2022年最新实名认证真实有效,2022年实名认证大全号码真实有效(2022年底前实现电子证照全国统一、互通互认)

2022年最新实名认证真实有效,2022年实名认证大全号码真实有效(2022年底前实现电子证照全国统一、互通互认)

2022年最新实名认证真实有效,2022年实名认证大全号码真实有效(2022年底前实现电子证照全国统一、互通互认)

2022年最新实名认证真实有效,2022年实名认证大全号码真实有效(2022年底前实现电子证照全国统一、互通互认)

2022年最新实名认证真实有效,2022年实名认证大全号码真实有效(2022年底前实现电子证照全国统一、互通互认)

2022年最新实名认证真实有效,2022年实名认证大全号码真实有效(2022年底前实现电子证照全国统一、互通互认)

2022年最新实名认证真实有效,2022年实名认证大全号码真实有效(2022年底前实现电子证照全国统一、互通互认)

2022年最新实名认证真实有效,2022年实名认证大全号码真实有效(2022年底前实现电子证照全国统一、互通互认)

2022年最新实名认证真实有效,2022年实名认证大全号码真实有效(2022年底前实现电子证照全国统一、互通互认)

上下滑动查看全部↓

本轮的建筑业改革力度之大,是空前的!

单看资质改革:现有593项资质类别和等级直接压减到245项,缩减幅度超过50%。其中:

  • 勘察资质由26项压减为7项
  • 设计资质由395项压减为156项
  • 施工资质由138项压减为61项
  • 监理资质由34项压减为21项。

你以为这就结束了吗?可能才是刚刚开始。

根据《“十四五”建筑业发展规划》,除了资质改革,接下来还有7大改革亟待登场!

建筑业七大改革

2022年1月住建部印发《“十四五”建筑业发展规划》,明确了“十四五”时期建筑业发展目标,接下来有七大改革。

1

招标投标改革

  • 进一步扩大招标人自主权,强化招标人首要责任。
  • 优化评标方法,将投标人信用情况和工程质量安全情况作为评标重要指标,优先选择符合绿色发展要求的投标方案。
  • 积极推行采用“评定分离”方法确定中标人。
  • 全面推行招标投标交易全过程电子化和异地远程评标。
  • 及时纠正通过设立不合理条件限制或排斥外地企业承揽业务的做法,形成统一开放、竞争有序的市场环境。

2

资质改革

  • 修订出台企业资质管理规定和标准,大幅压减企业资质类别和等级,放宽建筑市场准入限制。
  • 下放企业资质审批权限,推行承诺制、电子证照,简化各类证明事项,实现企业资质审批“一网通办”。
  • 实行“一票否决”制,对发生质量安全事故的企业依法从严处罚,并在一定期限内不批准其资质申请
  • 加强资质审批后动态监管,将违法违规行为、质量安全问题多发或存在重大质量安全隐患的企业列为重点核查对象,不符合资质标准要求的依法撤回。

3

个人执业制度改革

  • 推进职业资格考试、注册、执业、继续教育等制度改革,推行注册执业证书电子证照。
  • 严格执行执业签字制度,探索建立个人执业保险制度。
  • 在部分地区探索实行注册人员执业行为扣分制,扣分达到一定数量后限制执业并接受继续教育。

4

工程组织模式改革

  • 推广工程总承包模式,以装配式建筑为重点。在工程总承包项目中推进全过程BIM技术应用,促进技术与管理、设计与施工深度融合。
  • 加快建立全过程工程咨询服务交付标准、工作流程、合同体系和管理体系,发展涵盖投资决策、工程建设、运营等环节的全过程工程咨询服务模式,鼓励政府投资项目和国有企业投资项目带头推行。
  • 在民用建筑工程项目中推行建筑师负责制。

5

劳务用工制度改革

  • 鼓励建筑企业培育自有建筑工人,建立相对稳定的核心技术工人队伍。
  • 引导小微型劳务企业向专业作业企业转型发展,进一步做专做精。
  • 推行装配式建筑灌浆工、构件装配工、钢结构吊装工等特殊工种持证上岗。

6

工程担保制度改革

  • 加快推行投标担保、履约担保、工程质量保证担保和农民工工资支付担保,提升各类保证金的保函替代率。
  • 加快推行银行保函制度,探索工程担保公司保函和工程保证保险。
  • 落实建设单位工程款支付担保制度。
  • 大力推行电子保函,加大保函信息公开力度。

7

工程造价制度改革

  • 改进工程计量、计价规则,优化计价依据编制、发布和动态管理机制。
  • 加快建立国有资金投资工程造价数据库。
  • 强化建设单位造价管控责任,严格施工合同履约管理,全面推行施工过程价款结算和支付。

除了推进7大改革,行业监管模式将迎来“数字化监管”时代!

行业“天网”已就位

近年来,主管部门的监管思路一直是“弱化企业资质,强化个人执业”。

2021年6月,“全国职称评审信息查询平台”正式上线试运行!

2022年最新实名认证真实有效,2022年实名认证大全号码真实有效(2022年底前实现电子证照全国统一、互通互认)

平台收录了各地和各有关部门上报的超过1200万条职称信息,通过职称查询平台可以核验职称证书,用户可通过www.12333.gov.cn网页、手机12333客户端、人力资源社会保障部门户网站、微信公众号等多种渠道登录查询。

具体查询范围及咨询电话如下:

2022年最新实名认证真实有效,2022年实名认证大全号码真实有效(2022年底前实现电子证照全国统一、互通互认)

2022年最新实名认证真实有效,2022年实名认证大全号码真实有效(2022年底前实现电子证照全国统一、互通互认)

2022年最新实名认证真实有效,2022年实名认证大全号码真实有效(2022年底前实现电子证照全国统一、互通互认)

2021年9月,住建部发布通知:

  • 自2022年1月1日起,一级建造师统一使用电子证书,纸质注册证书作废。
  • 电子证书使用时限为180天,超出使用时限的电子证书无效,需重新下载。

一建注册证书全部实行电子化,意味着一建注册信息入库、全国联网,特别是自动对比、预警功能,会是个“大杀器”。同时社保、职称全国平台正式上线,以后查挂证就没有漏网之鱼了。

2022年最新实名认证真实有效,2022年实名认证大全号码真实有效(2022年底前实现电子证照全国统一、互通互认)

多地推行二级建造师注册证书电子化

截至目前,住建部已同意辽宁、湖南、天津、甘肃、吉林、青海、广西、福建、重庆、上海、四川、河南、浙江、江西、新疆、江苏、北京、陕西、云南等多地推行二级建造师注册证书电子化。主要有以下几点变化:

  • 省域信息互通共享;
  • 省数据与住建部相关数据系统打通;
  • 加强对取得电子化证书人员身份实名信息认证;

二级建造师注册证书电子化后,意味着可全国联网查询,打破壁垒,有效杜绝假证伪证挂证

不光是建造师,新“八大员”也实行电子证书、全国联网。

24个省社保系统切换至全国系统

此外,今年2月22日,人力资源和社会保障部举行2021年第四季度新闻发布会。人社部养老保险司副司长亓涛表示,按照党中央、国务院的决策部署,从今年1月开始,实施养老保险全国统筹

2022年最新实名认证真实有效,2022年实名认证大全号码真实有效(2022年底前实现电子证照全国统一、互通互认)

截至6月,已有江西、山西、新疆、广东、陕西山东、天津福建、浙江、河北、云南、安徽、重庆、四川、河南、贵州、内蒙古、西藏、湖北、湖南、黑龙江、辽宁、甘肃、江苏24个省发文,省社保公共服务平台切换到全国统筹信息系统

2022年最新实名认证真实有效,2022年实名认证大全号码真实有效(2022年底前实现电子证照全国统一、互通互认)

未来2年将借助平台打通、智能大数据,对人员、社保的监管会越来越严!

国办:2022年底前实现电子证照全国统一、互通互认

今年2月22日,国务院办公厅发布了《关于加快推进电子证照扩大应用领域和全国互通互认的意见》。意见明确:

  • 2022年底前,全国一体化政务服务平台电子证照共享服务体系基本建立,企业和群众常用证照基本实现电子化,与实体证照同步制发和应用,在全国范围内标准统一、互通互认
  • 其中包括出生医学证明、户口簿、身份证、社会保障卡、学历学位证、职业资格证等个人常用证照。

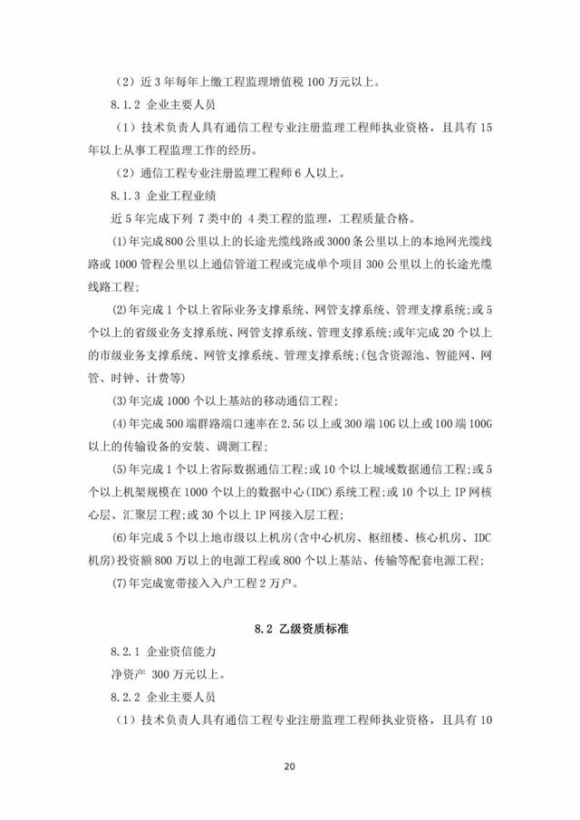
工程建设领域电子证书 ↓↓

2022年最新实名认证真实有效,2022年实名认证大全号码真实有效(2022年底前实现电子证照全国统一、互通互认)

▲上下滑动查看全部

能杜绝“挂证”吗?

“挂证”无非2种情况:

一人多证,分别挂靠在不同单位

只要通过后台数据进行比对,如果发现一个身份证号码登记注册在两个不同的单位,则判定为“挂证”。

证书挂在同一单位,但与持证人工作单位不一致

这种情况下,需要证书注册系统与社保系统打通,若存在证书登记注册单位与交纳社保的单位不一致,则判定为“挂证”。

随着社保、职称、职业资格证件等全国联网,留给“挂证”的空间已经越来越小,以前主管部门查“挂证”,可能还需要跑现场,翻阅纸质资料,沟通其它部门互通信息。

当全国数据互通互认之后,监管人员只需要在电脑前点点鼠标,相关公司有哪些人员构成,什么时间在什么地方交了社保,不同人员都是什么学历,什么职称等信息便可一目了然。

这样一来,对于主管部门而言,监管成本便会大幅度下降,反过来,对于“挂证”的企业和个人而言,风险则大幅度提升,“挂证”会退出历史舞台吗?让我们拭目以待。

给“挂证”人员的建议

结合政府相关工作安排,考虑到目前“挂证”的风险持续加大,我们将建筑市场划分为四类人,大家可以结合自己的实际情况参考:

1、无建造师证书的业内人士

  • 有丰富的现场经验,有施工管理能力的朋友,建议尽快取得建造师证书。

2、有建造师证书的业内人士

  • 项目上将出现对拥有注册建造师证书又真正干工程的项目经理、技术负责人大量需求。

3、有证的非业内人士:

  • 建议不挂为好,不要因小利而失去个人未来,尤其是机关单位上班的人员!

4、无证的非业内人士

  • 建议不要考了,把精力花到其他地方,否则可能得不偿失。

2022年2月,住建部发布的《建筑业企业资质标准(征求意见稿)》提出:“技术负责人必须为一级或二级注册建造师且有工程业绩”。

可以预见,有证书又有实力的建造师,将会非常抢手,有可能身价暴涨。证书是同一本证书,持证人实力不同、业绩不同,证书的价值会有天壤之别!

来源:住建部网站,建设通,建筑管理等

2022年最新实名认证真实有效,2022年实名认证大全号码真实有效(2022年底前实现电子证照全国统一、互通互认)

地址:成都市武侯区西部智谷A区2栋2单元11楼

本文关键词:身份证号码验证查询,不用实名认证的游戏,怎样实名认证,登记注册实名认证app,如何通过实名认证。这就是关于《2022年最新实名认证真实有效,2022年实名认证大全号码真实有效(2022年底前实现电子证照全国统一、互通互认)》的所有内容,希望对您能有所帮助!

本文链接:https://bk.89qw.com/a-338658

最近发表
网站分类