手机版

百科生活 投稿

中国围棋九段人数,中国围棋九段已42位(2019年37人成为职业棋手)

百科 2026-02-16 21:15:21 投稿 阅读:660次

关于【中国围棋九段人数】:围棋九段(中国围棋九段已42位),今天小编给您分享一下,如果对您有所帮助别忘了关注本站哦。

  • 内容导航:
  • 1、2019年37人成为职业棋手 首对父女职业棋手诞生
  • 2、中国围棋九段人数:围棋九段(中国围棋九段已42位)

1、2019年37人成为职业棋手 首对父女职业棋手诞生

2019年中国围棋定段赛落幕 37人迈入职业棋手行列

中国围棋九段人数,中国围棋九段已42位(2019年37人成为职业棋手)

新初段及业余6段名单

8月23日,2019年全国围棋定段赛在山东省日照市结束了所有比赛,共有37位选手以优异的成绩获得了成为职业棋手的资格。

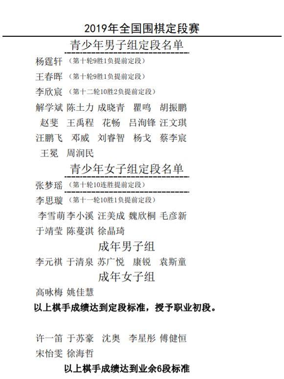
今年的定段赛共分为四个组别,分别为男子青少年组(20人)、男子成年组(5人)、女子青少年组(10人)和女子成年组(2人)。

2019年中国围棋定段赛定段名单:

青少年男子组(20人):

杨霆轩 王春晖 李欣宸 解学斌 陈土力 成晓青 瞿鸣 胡振鹏 赵斐 王禹程

花畅 吕洵锋 汪文琪 汪鹏飞 邓威 刘睿智 杨戈 蔡李宸 王冕 周润民

成年男子组(5人):

李元祺 于清泉 苏广悦 康锐 袁斯童

青少年女子组(10人):

张梦瑶 李思璇 李雪萌 李小溪 汪美成 魏欣桐 毛彦新 于靖莹 陈蔓淇 徐晶琦

成年女子组(2人):

高咏梅 姚佳慧

定段赛女子组张梦瑶等定段 首对父女职业棋手诞生

中国围棋九段人数,中国围棋九段已42位(2019年37人成为职业棋手)

定段赛现场

8月23日,2019年中国围棋职业定段赛的结束了全部的比赛。在青少年女子组的比赛中,张梦瑶、李思璇、李雪萌等10位选手取得了职业初段的资格。

本次定段赛青少年女子组共有124人参赛,前10名选手获得晋级职业的资格。与青少年男子组相同,比赛共进行13轮,在前9轮取得全胜或前10轮取得9胜1负者可以提前定段。

本次比赛,第9轮比赛结束后无人全胜,第10轮结束后,张梦瑶和李思璇9胜1负,提前定段成功。

今天的13轮比赛全部结束后,李雪萌以11胜2负的战绩名列第一,她也是本次女子组比赛中唯一一位取得11胜的选手。李小溪和汪美成同为10胜3负,分获第二名和第三名。值得一提的是,汪美成是前全国个人赛冠军、围棋名宿汪见虹九段的爱女。此次定段成功,中国职业棋坛也诞生了第一对“父女职业棋手”。

2019年定段赛女子组定段名单:

张梦瑶 20 170 22.5 提前定段

李思璇 20 184 23.7 提前定段

李雪萌 22 210 28.1

李小溪 20 224 27.4

汪美成 20 218 26.8

魏欣桐 18 214 24.5

毛彦新 18 210 24.1

于靖莹 18 206 23.7

陈蔓淇 20 182 23.6

徐晶琦 18 194 22.6

定段赛青少年男子组比赛结束 杨霆轩等20人定段

中国围棋九段人数,中国围棋九段已42位(2019年37人成为职业棋手)

定段赛现场

8月23日,2019年中国围棋职业定段赛的结束了全部的比赛。在青少年男子组的比赛中,杨霆轩、王春晖、李欣宸等20人成功迈入了职业棋手的行列。

青少年男子组的参赛选手的年龄为25周岁以下,即传统意义上的“冲段少年”,在所有比赛中参赛人数最多,竞争也最为激烈。今年共有近400名选手参赛,比赛分为预选赛和本赛两个阶段,预选赛分为两组,每组前50名获得晋级本赛的资格,他们与前一年定段赛本赛的第21-50名选手共同组成今年本赛的130人的参赛阵容。

根据规则,本赛共进行13轮,第10轮过后,杨霆轩、王春晖同为9胜1负,得以提前定段。而李欣宸则在第11轮过后以10胜1负的成绩成为第三位提前定段的选手。

在所有的13轮比赛结束后,最终名次也排定出来,包括上述三人在内,前20名取得职业初段的资格,进入到职业棋手的行列。而第21-50名的选手则将在明年的定段赛中免选进入本赛。

2019年定段赛青少年男子组定段名单:

杨霆轩 18 144 19.4 提前定段

王春晖 18 150 20 提前定段

李欣宸 20 160 23 提前定段

解学斌 20 222 29.2

陈土力 18 214 26.4

成晓青 20 184 25.4

瞿鸣 18 204 25.4

胡振鹏 20 182 25.2

赵斐 18 200 25

王禹程 18 196 24.6

花畅 18 194 24.4

吕洵锋 18 192 24.2

汪文琪 18 190 24 胜最优对手

汪鹏飞 18 190 24 胜最优对手

邓威 16 210 24

刘睿智 16 208 23.8

杨戈 18 184 23.4 胜最优对手

蔡李宸 18 184 23.4 胜最优对手

王冕 16 204 23.4

周润民 18 182 23.2

杭州棋类学校男子定段人数创历史新高

中国围棋九段人数,中国围棋九段已42位(2019年37人成为职业棋手)

分院领导、棋类学校(围棋学校)教职工与22名新定段学生合影。

围棋高考“杭州现象”持续发热——

杭州棋类学校(围棋学校)男子定段人数创历史新高

8月23日中午,2019年全国围棋定段赛在山东日照落下帷幕。在这项有着“围棋高考”之称的残酷大考中,杭州棋类学校(围棋学校)突破重重难关,再次实现了定段赛“半壁江山”的既定目标,获得了30个定段名额中的22席,其中男子获得16席,女子获得6席,创造了单届比赛一个机构男子定段总人数的最高纪录。在中国棋院杭州分院实现围棋发展“半壁江山”的征程上,又迈出了坚实的一步。

分院领导、棋类学校(围棋学校)教职工与22名新定段学生合影。

杭棋连续包揽男女子状元

冠军气质传承不断

8月21日下午,第10轮比赛还未全部结束,好消息就已频频传出。13岁学生王春晖率先走出赛场,没过多久,杨霆轩紧随其后,两人提前3轮拿到了通往职业棋界的珍贵“入场券”,夺得男子状元和榜眼。与此同时,女子组张梦瑶更是以十战全胜的傲人成绩提前定段,成为女子状元。

中国围棋九段人数,中国围棋九段已42位(2019年37人成为职业棋手)

女子状元——张梦瑶在比赛中

8月22日上午第11轮,女子组13岁学生李思璇胜券在握拿下对手,成功提前2轮定段。下午4时许,再传喜报,男子组李欣宸在第一轮轮空,第二、四轮输棋之后,及时调整状态,一鼓作气拿下8连胜,提前1轮定段。

8月23日上午,最后一轮比赛过程中就捷报频传。12时许,最终成绩揭晓,定段人数定格为22人。今年定段赛青少年组参赛人数达500余人,较上年度增加100多人,而定段名额仅有30个,录取率不到一成,定段概率极低,竞争可谓前所未有之激烈。在这样的大环境之下,学校逆流而上,不负众望,继续保持着高昂的气势和稳健的步伐,不骄不躁,交出了完美的答卷。

自2012年至今,学校已向国家输送94位职业棋手;已连续三年成为全国围棋定段赛的最大赢家,而且状元的连续出现,为日后冠军诞生奠定了基础,也充分发挥和体现出了公办学校在培育职业棋手领域的应有作用和担当。

“杭州现象”何以持续发热?

体制机制保障是关键

教学体系改革是动力

2012年学校培养的第一批仅仅3名职业棋手诞生,然而短短数年就取得如今的成绩,正在于中国棋院杭州分院的指导和支持,学校对体制机制的不断完善,以及对教学体系的持续探索和创新改革。

当前,学校拥有以读训班为基础、冲段班为平台的职业棋手培养模式。而分院则拥有围甲、围乙、围丙的职业联赛完整梯队,设有国家围棋青少年集训二队基地,常年有70多名棋手在杭集训,形成了全国独一无二的完整职业棋手培养成长链和生态圈。

在这一培养成长链的基础上,为了解决冲段少年的后顾之忧,棋院还推出职业棋手培养的终身负责制。对于定段成功的选手,棋院都会签约,并根据棋手的发展方向输送至围甲、围乙等高水平职业赛事进行历练。

在生活和教学方面,作为棋类专业训练的公办全日制寄宿学校,学校免收周一至周五的训练费。食宿、训练一条龙,大大方便了家长与学子的日常生活。学校还设立奖学金以鼓励成绩优异的学生,对于家庭困难且成绩突出、有发展潜力的学子,学校亦提供一定的助学金。通过定段赛成为职业棋手的孩子,每人都能拿到棋院为他们准备的6万元奖励,13岁(含)前定段还能拿到8万元奖励。

为了让每一个孩子在学棋中都能得到充分的指导,学校均为小班化教学,通过实施高强度对局、基本功强化、复盘等综合训练,结合职业棋手定期指导讲解、专题讲座等多种方式,系统、专业地提高学生的棋艺和棋品。教练、老师时刻都会关注棋手动态。对于在生活、训练和比赛中产生了心理波动的孩子,心理老师也能及时进行干预,引导他们保持良好健康的心理状态。

随着学校名声逐渐壮大,当下招生日益火爆,来自全国各地的棋手呈现出“杭漂”的趋势,围棋界的“杭州现象”越来越引人瞩目。2022年,杭州将迎来体育盛会——亚运会,围棋、中国象棋和国际象棋三棋将再次齐聚亚运会赛场。4年后,中国棋院杭州分院输送的职业棋手是否会在这一赛场上大放异彩?我们拭目以待。

附:

杭州棋类学校(围棋学校)2019年定段学生名单及名次

男子组(共16位)

1。杨霆轩(提前定段);2。王春晖(提前定段);3。李欣宸(提前定段);4。解学斌;5。陈土力;7。瞿鸣;9。赵斐;10。王禹程;11。花畅;12。吕洵锋;14。汪鹏飞;15。邓威;16。刘睿智;18蔡李宸;19。王冕;20。周润民。

女子组(共6位)

1。张梦瑶(提前定段);2。李思璇(提前定段);4。李小溪;6。魏欣桐;7。毛彦新;10。徐晶琦。

2、中国围棋九段人数:围棋九段(中国围棋九段已42位)

九段围棋(中国围棋九段有42个位置)

李钦诚九段

当一飞九段

日前,中国棋院围棋部正式公布了2017年1月职业棋手晋级名单。李钦诚和去年赢得亚洲杯的党逸飞两次进入世界系列赛的决赛,并正式晋级第九阶段。中国围棋九段棋手已达42人。连笑,名人头衔持有者,被提升到第八位。少年陈子健晋级第四期。

李钦诚打败了沈镇裕,赢得了亚洲杯。

在2016年举行的第28届亚洲电视快棋大赛中,中国棋手李钦诚先后战胜日本棋手张旭、韩国棋手李世石、韩国棋手沈镇裕,获得冠军,获得九连飞资格。在党亦飞的第21届LG杯世界围棋棋王之战中,与中国棋手周瑞阳一路杀入决赛(决赛将于2017年2月6日开始)。由于之前党亦飞曾杀入BC信用卡杯决赛,根据中国围棋奖晋级规则,他以两次世界大赛决赛获得直上九段资格。巧合的是,在九段资格赛的最后一战中,李钦诚和党亦飞败给了韩国棋手沈镇裕。

党亦飞战胜深圳,晋级LG杯决赛。

直飞九段奖于2017年1月1日正式实施,李钦诚、党亦飞正式成为职业九段选手。分别是中国围棋第41位和第42位九段棋手。以下是1月份中国围棋晋级名单:

2017年1月1日,李钦诚晋升为九段亚洲杯冠军。

2017年1月1日,党亦飞晋级第九赛段,两次进入世界大赛决赛。

陈子健15局1/13,平均75分,被提升为赢四次的王。

连晓在1/16的32局中拿下67.5分,为樊圻晋级八胜。

附:中国围棋九段棋手名单:

1982年陈祖德(已故)、吴淞笙(已故)、聂卫平;马,1983;1986年的曹大元;1987年钱玉萍、江竹久;1988芮乃伟(女)、刘;1991年的余斌;和陈在1993年;1995年邵和廖贵勇;1996年、吴、;云风(女)1997年;宋1998年和邵维刚;1999年的常昊和梁;2001年的周鹤阳;2002年的罗希和;2006年古力和王茜;陈2007年和;2009年的孔杰;2011年,朴文宰秀和邱军;2012姜,谢赫;2013年周瑞阳、、范、于婷、唐;2014年的拓跋嘉熙;2015年柯洁;2016年的李钦诚和党亦菲。

(文轩)

本文关键词:围棋九段中国有几个,围棋九段怎么获得,围棋九段有多少工资,围棋九段是什么水平,围棋九段世界有几个。这就是关于《中国围棋九段人数,中国围棋九段已42位(2019年37人成为职业棋手)》的所有内容,希望对您能有所帮助!

本文链接:https://bk.89qw.com/a-338705

最近发表
网站分类