手机版

百科生活 投稿

白炽灯泡有哪些类型,灯泡属于白炽灯吗(分析一个简单的触摸延时电路)

百科 2026-02-10 09:58:35 投稿 阅读:1310次

关于【白炽灯泡有哪些类型】:白炽灯泡有哪些类型,今天小编给您分享一下,如果对您有所帮助别忘了关注本站哦。

  • 内容导航:
  • 1、白炽灯泡有哪些类型
  • 2、分析一个简单的触摸延时电路(220V白炽灯泡控制)

1、白炽灯泡有哪些类型

对很多人来说,提及灯泡的时候脑海中浮现的是一只白炽灯泡的形象,那么你知道白炽灯泡的种类有哪些吗?

1.普通白炽灯

即常用白炽灯泡,其特点是显色性好(Ra=100),连续调光,结构简单,价格低廉,使用寿命短,光效低。用途:卧室、客厅、大堂、客房、商店、餐厅、走道、会议室、庭院。用途:台灯、吸顶灯、壁灯、床头灯、楼道灯。

2.卤钨灯

充气白炽灯,填充气体中含有部分卤素元素或卤化物。它具有普通照明白炽灯的所有特点,光效和寿命比普通照明白炽灯提高一倍以上,体积小。用途:会议室、展厅、客厅、商业照明、影视舞台、仪器仪表、汽车、飞机等特殊照明。

3.荧光灯

荧光灯俗称荧光灯,具有光效高、寿命长、光色好的特点。荧光灯有直管式、环式和紧凑型,广泛用作节能光源。

4.低压钠灯

特点:光效高,使用寿命长,光通量维持率高,透雾性强,但显色性差。用途:隧道、港口、码头、矿山等照明。

5.高强度气体放电灯

(1)荧光高压汞灯

特点:使用寿命长,成本相对较低。

用途:道路照明、室内外工业照明、商业照明。

(2)高压钠灯

特点:寿命长,光效高,透雾性强。

用途:道路照明、泛光照明、广场照明、工业照明等。

(3)金属卤化物灯

特点:寿命长,光效高,显色性好。

用途:工业照明、城市照明、工程照明、商业照明、体育场照明和道路照明等。

(4)陶瓷金属卤化物灯

特点:性能优于一般金属卤化物灯。

用途:商场、橱窗展示、钥匙展示和商业街照明。

6.卤素灯泡

卤素灯,也称为卤钨灯,是白炽灯的一种。原理是将碘或溴等卤素气体注入灯泡。在高温下,汽化的钨丝与卤素反应,汽化的钨会在钨丝上重新凝固,形成平衡循环,避免钨丝过早断裂。因此,卤素灯泡比白炽灯泡寿命长。除此之外,卤素灯泡可以比普通白炽灯工作温度更高,亮度和效率也更高。然而,普通玻璃在这个温度下可能会软化。因此,卤素灯泡需要使用熔点更高的应时玻璃。因为应时玻璃不能阻挡紫外线,卤素灯泡通常需要额外的紫外线过滤器。如果卤素灯泡上的水晶玻璃中有油,会导致玻璃上的温度不同,从而缩短灯泡的寿命。因此,更换卤素灯泡时,避免用手触摸灯泡玻璃。

7.无绳电灯

麻省理工学院的研究人员在2007年6月10日进行了“无绳灯泡”的实验。Soljasik领导的研究小组使用两个铜线线圈作为谐振器,一个线圈作为发射器连接到电源;另一个连接到台灯上,充当接收器。结果,他们成功地在距离发射器2.13米的地方点亮了一盏60瓦的电灯。而且实验表明,“无线输电”技术对人类无害,因为电磁场只影响能与之产生共振的物体。

2、分析一个简单的触摸延时电路(220V白炽灯泡控制)

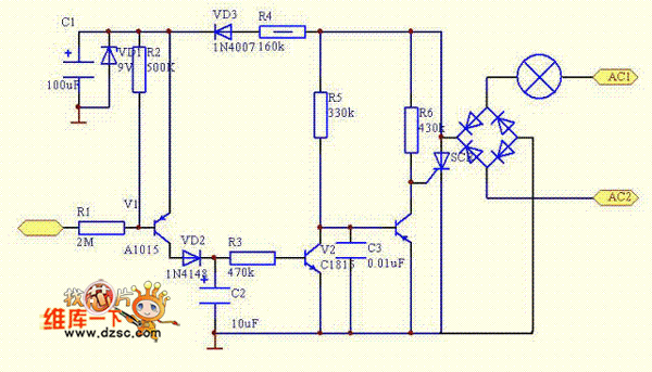
图片来源:维库一下(如有侵权请及时告知本人,本人会在第一时间删除相关图片)

白炽灯泡有哪些类型,灯泡属于白炽灯吗(分析一个简单的触摸延时电路)

220V灯光触摸延时控制电路

电路涉及未经隔离的市电,所以想要自制的朋友在制作的时候一定要小心。

电路中,R4、VD3、VD1、C1构成一个9V的电源电路。R4负责降压,VD3负责隔离,防止9V的电压被泄放掉。VD1负责稳压,C1负责滤波。

R1、R2、V1组成一个触摸感应电路。

C2、R3组成一个RC时间常数电路,负责延时。

VD2负责隔离。

R5、V2组成一个反相电路,对控制信号进行电平翻转。

C3为高频滤波。

最后面没有标注型号的三极管,可以用9013。此三极管为晶闸管的截止三极管,负责控制晶闸管。

正常情况下,由于没有触摸信号,所以C2延时电容器上是没有电压的,那么后级的V2是会处于截止状态。继而后面的NPN三极管在R5电阻的驱动下导通。这个导通的三极管会分流掉晶闸管的驱动电压,使得晶闸管处于关闭状态。

当有触摸信号后,C2上会有一个9V的电压,不过这个电压是会随着时间慢慢消失的。在电压没有消失之前,这个电压会驱动V2导通,导通的V2会使得后面的NPN三极管截止,继而晶闸管会在R6的驱动下开始导通。使得220V的交流电构成一个大电流的回路。然后灯泡就会点亮。当C2上的电压在一定时间消失后,各个元器件的状态翻转,晶闸管会在交流过零后自动关闭。整个电路等待下一次的触发。

图中的C2延时电容器和R3决定了灯泡持续亮起的时间。两个元件的值越大,亮起的时间就会越长,不过,R3的阻值不能太大,太大会导致V2不能有效导通,所以可以增大电容器的值。

图中的A1015、C1815在原来都是常用元件,不过现在常用元件都是9012和9013,管脚排列不同。晶闸管可以采用MCR100-6或者MCR100-8。整流桥可以用1N4007搭建或者用集成整流桥2W10。R4电阻应采用功率稍大的电阻器,比如1W左右的。毕竟有很大电压会落在电阻上,虽然工作电流不大,但是总的功率还是会超过普通电阻器的功率的。

这个电路只适合于白炽灯泡,而且功率最好不要超过40W,节能灯和LED灯不能用。不仅会容易击穿晶闸管,而且会导致节能灯和LED微亮甚至频闪。

电路的触摸端是安全的,虽然对地存在一个超过200V的电压,但是由于2M电阻的存在,电流会非常小,根本不会对人体造成伤害,正常情况下人是感觉不到的。就算手是湿的,也仅仅是能感觉到电流,但是还是不会对人体造成伤害,是安全的。这个大家可以放心。

本文关键词:白炽灯分为哪两种灯泡,白炽灯与普通灯泡区别,白炽灯泡有哪些类型的,白炽灯泡是什么样的,灯泡属于白炽灯吗。这就是关于《白炽灯泡有哪些类型,灯泡属于白炽灯吗(分析一个简单的触摸延时电路)》的所有内容,希望对您能有所帮助!

本文链接:https://bk.89qw.com/a-342754

最近发表
网站分类