手机版

百科生活 投稿

什么是用户画像和标签,用户画像的核心在于给用户打标签(从0到1构建落地的用户标签系统)

百科 2025-12-30 02:36:18 投稿 阅读:8460次

关于【什么是用户画像和标签】:什么是用户画像和标签(3分钟了解用户画像),今天涌涌小编给您分享一下,如果对您有所帮助别忘了关注本站哦。

  • 内容导航:
  • 1、什么是用户画像和标签(3分钟了解用户画像)
  • 2、实战分享:从0到1构建落地的用户标签系统

1、什么是用户画像和标签(3分钟了解用户画像)

其实做运营的同学和产品经理对“用户画像”四个字应该并不陌生,听了没有一千也有八百遍,但好像很少有人真正去了解什么是用户画像,以及用户画像是怎么产生的。

下面我就来仔细说下用户画像的概念、作用以及如何建立正确的用户画像,中间会用到几个小例子帮助大家理解,请收好。

1

什么是用户画像?

用户画像又叫用户标签,是基于用户在互联网上留下的种种行为数据,将这些数据主动或被动的收集后,通过数据加工分析,产生的一个个标签。比如男性,90后,白领,喜欢购买电子产品,月工资15000等等。

用户画像的内容可以很宽泛,只要是对用户的认知,都可以叫做用户画像。但你所去认知的这批人必须是你的典型用户,他们会用相似的方式使用你的产品,服务或消费你的品牌。

2

用户画像的作用

关于用户画像的作用,我认为主要有以下三点:

1.精准营销:我相信这是很多运营同学为什么来看这篇文章的原因,从简单粗暴式操作到精细化的运营,将用户人群进行分层,再用短信、push、推文等手段,刺激用户对产品的使用、下单,或对用户进行召回等。

2.广告投放:品牌处于业务高速发展期时,需要大量对外曝光。由于推广预算有限,在渠道的选择上,就要求能有更多自己典型的用户进行推广,这时就需要用户画像的配合了。

3.数据分析:这个可以理解为建立数据仓库,利用各个标签将各个数据系统打通,比如之前的文章《微信公众号高阶运营策略,建议你和产品经理一起来看看》,讲的是利用公众号进行定向推送,那么把用户在公众号上的行为和电商APP上的行为均建立行为标签并打通,继而建立数据仓库,然后制作出用户画像,那么精细化的推送策略才是完美的。

3

如何建立正确的用户画像?

接下来来到了很多人最关心的部分,如何建立正确的用户画像。

首先需要明确一点,所有的用户画像都是基于业务模型的,很多同学连自己的业务模型都没有搞清楚,连业务场景和形态都没弄明白就开始做用户画像,基本上就是在做无用功。

下面我用一个小故事,来帮助大家理解,如何更好地建立正确的用户画像。

小明开始创业了,开发了一个APP售卖各类零食,经营半年后,效益非常不错。但是现在发现业绩增长乏力,加大推广投入后仍不见起色。于是找到我,希望我为他们建立一套精细化运营的策略来提升业绩。

当我跟小明进行深度沟通后发现,小明的团队一直都是粗暴式的运营,根本没有运用数据来驱动业务增长。于是我准备先帮小明梳理清楚他的用户画像,再来做下面的运营动作。

首先,我将他的最基本业务流程给画了出来。

按照这个图,首先我根据是否有购买过沙拉,将小明的用户划分成了5类:

潜在用户(注册了APP但未下单)

新用户(购买过一次)

老用户(购买过2次及以上的用户)

VIP用户(90天内消费超过200元)

流失用户(90天内未来消费)

这里分享一个神奇的数据,用户只要产生了一次复购,即一定时间内购买过2次,则此人的留存率将提升30%。

针对潜在用户,给予新人礼包,促使产生第一次购买;

针对新用户,则需刺激他尽快产生一次复购,比如给他定向推送上一次购买品类的其他产品,并用红包刺激下单;

老用户则希望利用vip用户的权益来刺激他们成为老用户,比如VIP用户可享受优先发货,赠送赠品,参与试吃等活动。

这样用户画像就出来几个了

之后,再通过用户的自身属性来增加用户标签。

我让小明把所有用户的订单全部导出来,以订单地址为依据来做判断。比如一个用户多次使用同一个地址收货,那么就判定此地址为常用地址,然后根据常用地址是公司写字楼还是学校,来判定此用户是白领还是学生。

对于学生和白领用户的运营策略,将会是完全不同的。

对于学生来说,性价比可能是优先考虑的因素,可以重点推荐他们一些相对便宜的零食。或者做一些裂变活动的时候,可以优先PUSH到他们。还得考虑到学生7-8月和过年期间的假期和开学时间段,通常来说,开学期间的消费需求会比较高一些

对于白领来说,可能性价比就不一定是优先考虑的因素,消费体验可能更重要,那就推荐一些口感比较好的进口零食,或者不易胖的低脂零食。消费场景在公司的话,还要考虑到拆包裹,吃零食的场景,考虑到客户拆包时若被其他同事看到,有可能产生分享心理,那么就可以设置团购的优惠,或者推荐包装比较大的分享装。

到这里,用户标签又丰富了几个。

最后,我们通过用户在APP端的行为来预测流失用户。

我们从数据中发现,增长减缓的主要原因,是用户流失率开始上升。流失的原因会有很多,最重要的是找到用户不消费时间节点之前的关键因素

比如:

用户一段时间打开APP的次数少了,那么就可能会流失(此时流失的关键因素是APP打开次数的减少)

用户给过差评,那么就可能流失(此时流失的关键因素是差评客户未及时维护);

用户下单至收货之间的物流时间超过7天,可能流失;

用户十几天都没再登入APP,可能流失;

用户第一次下单的金额特别少,就可能流失。。。

原因特别多,把尽可能想到的原因都列出来,然后利用机器学习建模进行预判。(技术的问题这里就不分享了)

需要注意的是,所有这些都是动态的,所以我将用户的回购或再浏览周期定为7天(拍脑袋想的,买了一次零食后,7天内一定会吃完)。根据不同的业务情况,尽可能的将时间周期切分的更细一点,更容易分析。接着就按照数据情况,通过用户行为的细节进行预判。

有了这些判断,就可以在不同阶段有针对性的进行召回。

根据用户购买零食的偏好来分

零食分为肉类、膨化食品、休闲零食、代餐类、减脂类等等,小明根据用户购买的品类偏好来分,可分为:喜好吃肉、喜好膨化食品等等。

根据消费模型综合因素来分

此外,还可以用RFM模型(衡量客户价值和客户创造力能力的公交)来分(不了解RFM模型可以自行百度),这个就相对比较复杂一点,后面单独出一篇文章来讲。

看完这个案例,我相信你一定有点感觉了。

然后再来看这一套底层的生产思路:

第一步,确定业务目标;

第二步,跑出数据,生产标签;

第三步,分析数据,洞察用户。洞察并不是最终目的,因为洞察只是得到一个结论或者方向;

第四步,开始应用。应用后又带来新的数据,从而形成数据的闭环。

第一步,确定业务目标

以应用来驱动需求。很多同学都会犯都一个错误,他在做用户画像多时候,一次性能搞出几千个标签。其实这并没有什么用,因为你根本用不了这么多标签,你还会被这么多标签搞得不知道怎么办。

第二步,跑出数据,生产标签

数据是一切的核心,没有数据说要建很多标签是没有用的,如果你手里没有数据,或者数据不多,你第一个工作不是建后面的标签体系,而是要赶紧找数据。

数据主要来源是用户在注册时填写的,还有在平台上的行为,无论是互动行为、浏览点击行为还是消费行为。然后通过这些行为来建立标签体系,当然有些标签是客观存在的,有些标签是根据逻辑预测出来的。

比如填了性别的,或者通过微信的unionid获取的,这就是客观存在的;但是如果这些信息都没有,那就根据用户的名字进行预测,像王小红基本就是女性,王小虎基本就是男性了。当然,预测一定是会有误差的。

一般我们会通过用户属性和行为数据,建立基础的用户标签体系

通常有这4大类:

第一类:人口属性。比如说性别、年龄、常驻地、籍贯,甚至是身高、血型,这些东西叫做人口属性。

第二类:社会属性。因为我们每个人在社会里都不是一个单独的个体,一定有关联关系的,如婚恋状态、受教育程度、资产情况、收入情况、职业等。

第三类,兴趣偏好。摄影、运动、吃货、爱美、服饰、旅游、教育等,这部分是最常见的,也是最庞大的,难以一一列举完。

第四类,用户行为。3、7、15、30日内登录时长、登录次数、登录时间段、浏览深度、价格偏好、购买偏好等等。

第三步,分析数据,洞察用户

利用原始数据进行加工,建立模型标签。比如上文说到的我针对流失率提升,建立的预测模型,当你能洞察到某一类用户的某一些行为,就可以预判到这一类用户可能即将流失时,你就能用各种策略进行挽回了。

所以基于营销和消费相关的标签,新客、老客、用户的流失和忠诚、用户的消费水平和频率等,都是构成CRM(客户关系管理)的基础,可能大家更习惯叫它用户/会员管理运营平台。

第四步,应用标签

光有用户管理平台不行,还得转换成产品运营策略。不同的标签对应不同的用户群体,也对应不同的营销手段。CRM的结构中会包含各类触达用户的常用渠道比如短信、邮件、推送等。也包含CMS(内容管理系统),执行人员通过其快速配置活动页、活动通道、优惠券等,靠营销活动拉动数据。让数据跑起来产生闭环后,就可以让用户画像原来越清晰,标签越来越精准。

注意:不要拘泥于技术细节。用简单的方法快速走通整个流程,然后再去看哪些环节需要优化去深入,比如上面流失预测,可以把时间维度切分为一天甚至一小时,但是根本没必要。快速跑完整个环节才是核心。

2、实战分享:从0到1构建落地的用户标签系统

编辑导语:标签系统的搭建是产品设计的常见流程之一,一个合理的标签系统有助于产品更好地运营管理并助力于后续的迭代升级。本篇文章里,作者就结合亲身案例经验,对如何搭建一个可落地的标签系统进行了阐述。让我们一起来看一下。

什么是用户画像和标签,用户画像的核心在于给用户打标签(从0到1构建落地的用户标签系统)

在产品从1到100的建设过程中,随着用户/客户的增加,运营和销售或多或少都会面临这样的问题:

  • 对用户/客户认识不清晰;
  • 运营/销售策略无的放矢,转化率无法有效提升;
  • 用户/客户因找不到要买的产品而选择其他产品;
  • ……

这时就需要产品经理设计用户标签系统,让业务部门能够根据用户/客户的属性和行为给其打上标签,建立清晰的用户画像和用户分群,以实现精细化的用户运营。

接下来我将结合实际案例分享:什么是用户标签,以及如何从0到1搭建用户标签系统。

一、什么是用户标签

标签的词典释义为“贴在或系在物品上,标明品名、用途、价格等的纸片”,用户标签则是通过用户的属性和行为数据给用户贴上的标识,比如“钻石王老五”、“广东靓仔”等。

用户标签的基础是用户数据,产品经理在规划需求时一定要记得让技术人员记录相关的数据,以防止因数据缺失而无法给用户打标签的情况。

一般根据标签的数据来源,可将标签分为属性标签和行为标签。

  • 例如“男性”、“地区深圳”的数据来源是用户自身的属性,属于属性标签;
  • 例如“最近下单iPhone12”的数据来源是用户的行为数据,属于行为标签。

在了解用户标签及用户标签的基础后,接下来我们怎么构建用户标签系统来支撑业务人员的精细化用户运营需求?

二、从0到1搭建用户标签

根据公司可分配的资源,可以分简单和复杂两个方案来做。

1. Plan A(简单)

如果公司可分配的资源不多,那么可以先收集业务方需求,得到标签定义和打标规则后,再让技术根据标签定义对用户进行打标即可。

什么是用户画像和标签,用户画像的核心在于给用户打标签(从0到1构建落地的用户标签系统)

用户标签表格

这个方案简单易实现,开发成本低。但是也存在一些问题,主要包括:

  1. 在业务方很多的时候,不同业务方对同一标签的理解会不一样;比如“高价值用户”,业务人员会基于所在业务线而对“价值”的理解出现偏差,导致产品人员在收集标签以及业务人员在使用标签时容易出现理解错误。
  2. 标签数据维护困难;随着产品的成长和业务的扩展,用户标签会持续增加及更新,维护标签系统的成本会显著增加。

2. Plan B(复杂)

在公司可分配资源充足的情况下,产品经理应如何设计标签系统才能更好地满足各业务方需求并减少维护成本呢?

下面我将就我现在负责的SaaS产品“通兑吧”为例,给大家做个分享。

“通兑吧”是以积分商城、积分活动、私域社群机器人等形式为商家提供用户运营服务,因此根据用户标签对用户进行精细化运营也是我们最重要的功能之一。

目前我们的客户主要分布在生鲜商超、K12教育这两个领域。这两个领域的用户群体本身存在比较大的差异化,同一领域中的不同客户还会存在一些个性化要求。基于此我设计了一套自助标签系统,由客户的运营人员根据他们实际的业务场景完成打标签和维护标签的工作。

建立这套自助标签系统,可分为以下两步。

1)收集业务需求

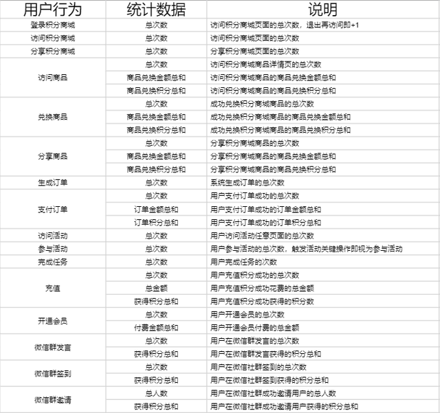
将需求回归到业务场景,我在前期会统一收集客户的共性需求。比如客户想知道近一周访问积分商城的用户是哪些人、购买了XX商品的用户是哪些人、资产大于XX的是哪些人等等,并基于此抽象出打标签时要用到的用户基础属性数据和行为数据。

什么是用户画像和标签,用户画像的核心在于给用户打标签(从0到1构建落地的用户标签系统)

用户基础属性数据

什么是用户画像和标签,用户画像的核心在于给用户打标签(从0到1构建落地的用户标签系统)

用户基础行为数据

2)构建自助打标框架

前期获得了用户基础的属性数据和行为数据后,在产品上只需要实现客户自己新建标签并维护标签的功能即可。

新建标签的过程略微复杂,下面将根据“通兑吧”的新建标签页面截图进行详细说明。

什么是用户画像和标签,用户画像的核心在于给用户打标签(从0到1构建落地的用户标签系统)

新建标签页面

客户在填写完“标签名称”和“标签备注”基础数据后需要制定打标规则。

基于MVP原则,我们当前只支持系统每日0点根据打标条件给客户打上标签,在打标条件中,又可根据用户属性和用户行为同时满足多个或者满足任一条件时对用户进行打标签。

在上图中,我新建了一个“用户性别为男,且在5月5日和5月22日之间登录过积分商城”的用户标签。

此外在打标条件处还需注意一些细节:例如用户属性和用户行为中的统计数据应根据其类型进行相应的逻辑判断;例如“性别”是文本,那么逻辑判断应该是等于或不等于,累计微信群发言数是数字,判断逻辑应该是“大于”、“小于”、“区间”等。

什么是用户画像和标签,用户画像的核心在于给用户打标签(从0到1构建落地的用户标签系统)什么是用户画像和标签,用户画像的核心在于给用户打标签(从0到1构建落地的用户标签系统)

在用户行为数据中,还可以添加筛选条件以便更精细化地给用户打标签。

像在完成商品兑换行为的用户行为条件中,可以加上“商品名称”等于“iPhone12”的筛选条件来找到近期有兑换过“iPhone12”的用户。

什么是用户画像和标签,用户画像的核心在于给用户打标签(从0到1构建落地的用户标签系统)

维护标签最常见的就是增删查改,但这里有一点需要在产品上提示客户:客户当日修改标签后的次日0点才会根据新规则对用户重新打一次标签。

在制定好标签规则后,接下来系统就会根据客户所制定的规则每日跑用户数据给满足条件的用户打上标签。

什么是用户画像和标签,用户画像的核心在于给用户打标签(从0到1构建落地的用户标签系统)

标签列表

三、应用标签系统

给用户打上标签后就可以进行精细化运营了,最常见的是将单个/多个用户标签包含的用户组成用户分群,再给这些分群中的用户个性化推送优惠券促进消费或推送文章和广告提高留存率和营收。

什么是用户画像和标签,用户画像的核心在于给用户打标签(从0到1构建落地的用户标签系统)

新建用户分群页面

我把给用户分群发放优惠券定义为一次运营计划,主要需要配置被运营的用户分群和发放的优惠券。

什么是用户画像和标签,用户画像的核心在于给用户打标签(从0到1构建落地的用户标签系统)

给指定用户分群的用户推送优惠券

而被运营的用户分群中的用户,会在进入积分商城时看到优惠券到账弹窗(这里一般是自动发放到用户账户中而不需要用户再次点击领取)。

什么是用户画像和标签,用户画像的核心在于给用户打标签(从0到1构建落地的用户标签系统)

用户看到的优惠券到账弹窗

四、总结

根据目前公司所处的阶段以及业务的复杂程度,可以选择简单的方案A和复杂的方案B。但无论选择哪种方案,重点都是理解标签的本质以及找到一个合适的解决方案,帮助业务人员对用户进行精细化运营。

本文关键词:什么是用户画像和标签区别,用户画像常见标签包括,用户画像与标签的区别,用户画像的用户标签怎么建立,用户画像的定义是什么?。这就是关于《什么是用户画像和标签,用户画像的核心在于给用户打标签(从0到1构建落地的用户标签系统)》的所有内容,希望对您能有所帮助!

本文链接:https://bk.89qw.com/a-347839

最近发表
网站分类