手机版

百科生活 投稿

department的意思,department是什么意思(<上>无人系统领域建设如何对接美国国防战略)

百科 2026-02-11 19:35:14 投稿 阅读:6504次

关于【department的意思】:department是什么意思(jury是什么意思),今天涌涌小编给您分享一下,如果对您有所帮助别忘了关注本站哦。

  • 内容导航:
  • 1、department的意思:department是什么意思(jury是什么意思)
  • 2、【智库声音】美国海军部无人作战框架(上)无人系统领域建设如何对接美国国防战略?

1、department的意思:department是什么意思(jury是什么意思)

点击“零食英语”,获取最实用的英语学习知识。

公司各部门的英文标牌怎么写?

如何用英语表达不同的立场?

有了这篇文章,以后这些题再也不会难你了!

建议收藏。

企业部门

总部

ce

人事部

人力资源部人力资源部

商务办公室

营业部

总务部门总务部门

财务部总会计部

销售推广部Sales推广部

国际l部

出口部出口部

进口部的进口部

公共关系公共关系部

规划部门的规划部门

广告部广告部

产品开发部产品开发部

研发部 Research and Development Department(R

2、【智库声音】美国海军部无人作战框架(上)无人系统领域建设如何对接美国国防战略?

2019学术大礼包丨加入学术plus丨2018学术大礼包丨2017不可以错过的重磅报告们

2021年3月16日,美国海军部、美国海军和美国海军陆战队联合发布文件《美国海军部无人作战框架》(Department of the Navy Unmanned Campaign Framework)。


该框架从为什么采用无人系统、当前的无人系统处于什么阶段、如何达成无人系统既定目标三个方面,分析了美国海军和美国海军陆战队采用无人系统的原因、已有无人系统的现状、达成无人系统目标的途径,旨在指导今后一段时间内美国海军和美国海军陆战队无人系统的发展。

department的意思,department是什么意思(<上>无人系统领域建设如何对接美国国防战略)

图:美国海军部、美国海军和美国海军陆战队于2021年3月16日联合发布了《美国海军部无人作战框架》



美国海军部无人作战框架

编译:学术plus观察员 宸熙


本报告主要内容及关键词

本报告将根据以下三个部分分别推介:


第一部分:任务——为什么采用无人系统?

1.引言:①关键问题:美国海军如何在资源有限的环境下快速有效地利用无人系统和平台;②工业文化融合创新;③美国海军的无人作战规划(2个要素,提高5个能力1个速度)④无人的本质是什么

2.为什么要制定无人作战计划?愿景,目标,改变重点,如何变革
3.无人作战行动和里程碑计划:核心是建立一个持久且有力的行动计划(文化与技术变革,无人作战行动八个功能领域)

4.为什么采用无人系统?无人系统期望达到的最终状态

5.无人系统领域建设如何对接美国国防战略


第二部分:无人系统系列——美军发展现状与阶段?(中篇)

第三部分:展望未来——我们将如何达成目标?(下篇)


“远征先进基地作战”将彻底改变海上力量

美海军称“无人机机海战术”只是时间问题

今年最大军演!美海军“大规模演习2021”

布鲁金斯10位专家谈《中美技术竞赛》

兰德:美国军事干预决策模型,为领导做决策降低难度!

《21世纪的技术政策与治理》三大工具


内容主要整理自外文网站相关资料

仅供学习参考,欢迎交流指正!

文章观点不代表本机构立场

*****

阅读英文原文/完整报告

请点击文末:阅读原文

第一部分:任务
为什么采用无人系统?

department的意思,department是什么意思(<上>无人系统领域建设如何对接美国国防战略)

图:左翼下方携带空中加油箱的MQ-25 T1停在坡道上


1.引言


《美国国防战略》将“美国繁荣与安全的核心挑战定义为长期的战略竞争重新兴起”,并强调“美国军队在战场上没有命中注定赢得胜利的权利”。

近乎旗鼓相当的对手日益发展的能力推动了美国海军在更广泛的领域增强能力的需求。为了迎接未来的挑战以及对标《三军海上战略》、《美国海军作战部长航行规划》和《指挥官规划指导》中确定的战略目标,美国海军和美国海军陆战队必须创新并加速交付可信和可靠的无人系统,与日益强大的载人平台一起编入舰队。

  • 自主系统、无人平台

自主系统提供了额外的作战能力来增强我们的传统作战力量,允许在保持战术和战略优势的同时,选择承担更大的作战风险。美国海军和美国海军陆战队已经在使用无人系统,未来将寻求实现跨所有领域的有人-无人力量无缝集成。问题不是美国海军“是否”会优先考虑和利用无人平台和系统,而是如何在资源有限的环境下快速有效地利用。

  • 工业文化与创新

新技术改变了社会以及战争的特性。许多技术的发展大都源自商业领域,这就意味着竞争对手和非国家行为体可以获得这些技术。要维持美国国防部的技术优势,就需要加深对工业文化的理解和融合,更好地利用独特的投资来源,以及加强对整个国家安全创新基地的保护。

  • 美国海军的无人作战规划

为了在竞争预算优先的环境下让美国国防部以技术的速度交付无人作战能力,美国海军部制定了一个无人作战规划,该规划将创建一个可协作的和可操作的尝试,重点聚焦实现和维持用于未来海上作战的有人-无人团队。

该作战计划由两个要素组成:一是无人作战框架,包含整体概念与战略部署;二是行动和里程碑实施计划,确保全海军部队协同合作以确定无人系统将如何融入未来的舰队中,以及如何最大化无人系统为国家安全提供的价值。

无人系统将提高杀伤力、作战能力、生存能力、作战速度、威慑能力以及战备能力。美国海军和美国海军陆战队必须使用经过验证的并且真实有效的项目开发措施,比如美国海军少将韦恩•E•梅耶在美国海军宙斯盾项目中建立的理念——“建造一点,测试一点,学到很多”。通过这一理念,美国国防部的行动将会像技术允许的那样快地去发展并实地验证保持战略和战术优势的能力。


department的意思,department是什么意思(<上>无人系统领域建设如何对接美国国防战略)

图:被分配到海军陆战队远征军信息大队第一航空兵火力联络连的野战无线电操作员准备发射RQ-20美洲狮用于在加利福尼亚州圣克莱门特岛执行监视任务


弄清无人系统——我们谈论的是什么?

无人的本质是将人从平台上物理移除或是使人处在远离平台的远程位置。自主性使得有能力的机器能够交互式地适应动态海上环境。当出现以下几种情况时,这种能力是非常关键的:

  • 真实环境无法被预测时;

  • 必须适应迎面而来的大量数据时;

  • 必须适应机器的速度时;

  • 通信受限或不可信时;

不同的任务需要不同程度的人机相互依赖。“无人”是指从远程遥控到拥有自主权的自治范围,可以特指平台、系统或子系统。美国海军和美国海军陆战队将在有需要的、可信的、可靠的和有效的地方融入自治;此外,也将始终坚持法律和伦理基础。

department的意思,department是什么意思(<上>无人系统领域建设如何对接美国国防战略)



2.制定计划

为什么要制定无人作战计划?


2.1 愿景

使无人系统成为美国海军力量结构中可信赖和可持续的一部分,快速集成以提供致命的、可生存的和可扩展的效果,用于支持未来海上任务。


2.2 目标

1) 在海军和联合作战全范围内推动有人-无人协作;

2) 构建快速、大规模集成和采用无人能力的数字化基础设施;

3) 激励加快无人系统的渐进式开发与测试周期;

4) 细化常见问题,一次性解决,然后跨平台跨领域扩展解决方案;

5)为对部队有贡献的无人系统(平台、系统、子系统)创建一个以能力为中心并且可持续的方法。


2.3 需要改变什么?

我们必须采取新的不同的战略来赢得未来的战斗。无人作战的概念可以颠覆传统战争的方式。通过基于能力的方法,可以建立一个无人系统处于我们竞争优势前线的未来。海军部队需要转向以能力为中心的主动式环境,能够以技术革新的速度集成无人系统,为未来部队提供最大的灵活性。


2.4 无人作战如何促进变革?

美国海军部领导层将创建一个论坛以进行显而易见的努力推动无人和自主解决方案的进步。

  • 无人作战行动阐明了战略、提供了实施框架以及加快了在技术、流程、政策和伙伴关系方面的关键促进因素。

  • 无人作战行动将与合作伙伴项目合作,帮助集成像超战计划、海军战术网络、联合全域指挥控制等所有海军系统。

  • 随着网络和基础设施的发展,无人系统将被设计成无缝集成。

  • 美国海军部领导层将专注于资源分配和环境建设,可以与工业界合作、运用资源以及以同步和审慎的方式加速发展。


department的意思,department是什么意思(<上>无人系统领域建设如何对接美国国防战略)

图:海上猎人是美国海军研究办公室和美国国防高级研究计划局合作开发的一种无人水面航行器


3.无人作战行动

执行无人作战行动和里程碑计划


一个单独的愿景本身不会带来变化。无人作战行动需要宣传和行动才能成功实现其愿景。无人作战行动的核心是建立一个持久且有力的行动计划,通过一个集中的高级当局小组负责。这一授权和参与的领导团队将跨越边界和障碍,将美国海军部愿景与协作解决方案连接起来。这个团队的成员将遍布秘书处、舰队、海军作战部长办公室和美国海军陆战队司令部。

3.1 加速推广无人系统应用:文化与技术

领导小组将利用行动计划和里程碑推动美国海军部在文化和技术行为方面作出改变,以加速无人系统在美国部队中的发展和广泛应用。推动行为改变主要集中在以下六个方面:

• 从报告活动阶段转变到推动高杠杆结果的行动阶段,以解决操作问题并提升能力;

• 对数据驱动的因果关系更有信心;

• 不断提升学习速度和规模;

• 鼓励可控制的风险,以及接受“红方”文化改进模式;

• 适应、学习、纠正以及攻克阻碍;

• 推动改进的紧迫感。

通过集中负责和分散执行,我们将可以保持计划和愿景的凝聚力,同时在各职能范畴的各级员工发挥创新的力量和资源。

3.2 无人作战行动:八个功能领域

无人作战行动主要集中在八个功能领域,以确保以一个完整和全面的方式向舰队交付能力:

★ 平台与能力:需求、资源与投资计划通过开发一个跨领域的以能力为中心的平台,旨在寻求能使无人系统跨军兵种快速整合的整体能力解决方案。

★ 战略、概念与分析:协调战略优先事项、连接分析周期以及通知和报告兵棋推演、研究、演习和试验。

★ 舰队能力、潜力、准备与整体性:制定运用计划、演习和作战方案以通知适用于舰队的人员、训练、装备问题的需求。

★ 研究、开发、试验和鉴定/科学和技术:识别、通知并整合美国海军研究企业的重点能力开发、验证和添加。

★ 职员、教育和人才:未来的职员、人才招聘和教育是安全可靠地开展和维持自主作战所必需的。

★ 后勤和基础设施:确保无人系统的维护保养、持续保障、基地建设和支持援助被理解,并比照舰队规模进行准备。

★ 政策、法律和伦理:解决政策障碍、差距、解释和问题,以支持自主解决方案的发展和应用。

★ 沟通交流和消息传递:收集、整合和交流海军关于无人系统的描述。确保整个美国海军部当谈到无人系统时共享一致的声音和愿景。


4.为什么

为什么采用无人系统?


当今的全球安全环境又回归到了大国竞争时代。这种转变使美国国防部处于一个转折点,面对新的作战要求,不能继续采用传统的力量结构,而是必须制定详细的技术成熟度和获得路线图,从而加快创新,为当前和未来冲突中难以解决的问题提供解决方案。

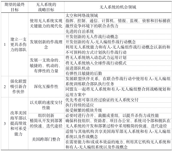
无人系统期望达到的最终状态:


department的意思,department是什么意思(<上>无人系统领域建设如何对接美国国防战略)


5.对接美国

对接美国国防战略


department的意思,department是什么意思(<上>无人系统领域建设如何对接美国国防战略)


《美国海军作战部长航海规划2021》:无人平台在美军未来舰队中扮演着至关重要的角色。它们将扩大情报、监视和侦察优势,增加导弹弹药仓深度,并提供额外的手段来保持分布式部队的供应。此外,向更小的无人平台转移可以提高攻击力,同时提供经济实惠提升解决方案。

《美国海军陆战队司令规划指南2019》:通过利用自治系统、先进制造和人工智能方面的技术革命,海军部队可以创造许多新的值得冒险的无人和有人操纵的平台,这些平台可以用于临时作战以制造让敌人在攻击盟友和向前推进部队时面临的战术困境。

本文关键词:department是什么意思,department是什么意思英语翻译,firedepartment是什么意思,department是什么意思翻译,any department是什么意思。这就是关于《department的意思,department是什么意思(<上>无人系统领域建设如何对接美国国防战略)》的所有内容,希望对您能有所帮助!

本文链接:https://bk.89qw.com/a-347873

最近发表
网站分类