手机版

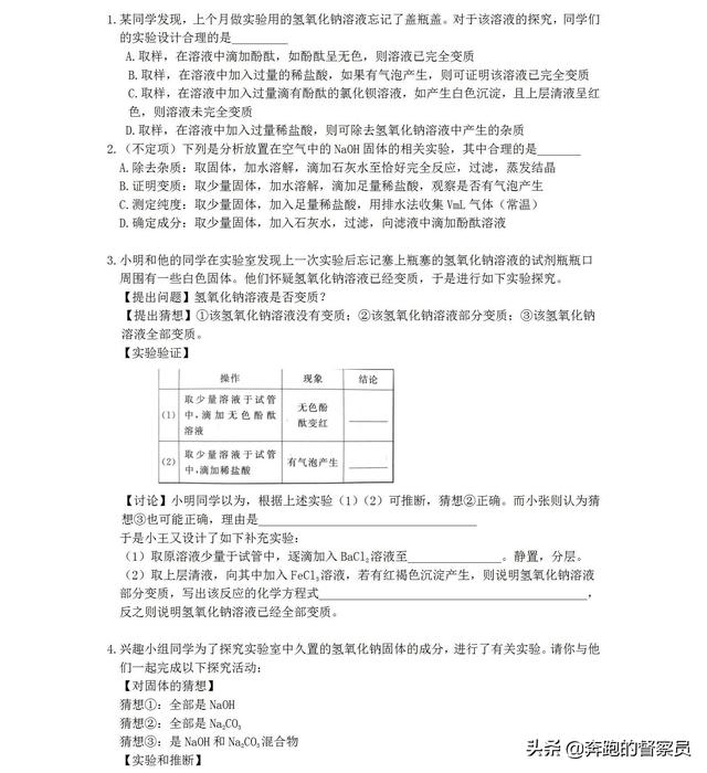
百科生活 投稿

氢硫酸在空气中变质,氢在空气中变质(中考化学氢氧化钠变质的考点分析)

百科 2026-02-14 21:53:31 投稿 阅读:7106次

关于【氢硫酸在空气中变质】:氢在空气中变质(氢在空气中放置变浑浊),今天涌涌小编给您分享一下,如果对您有所帮助别忘了关注本站哦。

  • 内容导航:
  • 1、中考化学氢氧化钠变质的考点分析,既是重难点,也是易错点,收藏
  • 2、氢硫酸在空气中变质:氢在空气中变质(氢在空气中放置变浑浊)

1、中考化学氢氧化钠变质的考点分析,既是重难点,也是易错点,收藏

氢氧化钠是我们在学习酸碱盐中减部分最具有代表性的一种物质。由于其特殊性,近些年在中考化学的题型当中频繁出现。特别是氢氧化钠容易变质的实验探究更是成为这个考题的重点考察内容。

氢硫酸在空气中变质,氢在空气中变质(中考化学氢氧化钠变质的考点分析)

通过对氢氧化钠溶液是否变质的分析,思考,讨论,能够巩固氢氧化钠,碳酸钠的化学性质。并且能够根据氢氧化钠变质的程度的分析,通过选取相对应的试剂来进行鉴别,从而学会依据物质的质来进行分离,除杂,鉴别。这一探究过程当中,能够考验大家对于探究问题设计合理的实验方案提出了更高的要求。

氢氧化钠变质主要考点包括:变质原因、检验变质的方法、检验变质的程度、除去杂质得到纯净的氢氧化钠。(这里要重点记住氢氧化钠变质的两种状态:全部变质:Na2CO3、部分变质:Na2CO3、NaOH)

氢硫酸在空气中变质,氢在空气中变质(中考化学氢氧化钠变质的考点分析)

首先,氢氧化钠变质的原因:敞口放置,与空气中的二氧化碳反应,生成了碳酸钠。

原理:2NaOH + CO2 = Na2CO3 + H2O

其次、检验氢氧化钠是否变质的方法:(分别滴加酸、碱、盐溶液,各为一种方法)在此实验当中,我们可以进行拆迁和假设氢氧化钠以变质或者是没有变质来进行探究,如果氢氧化钠已变质,则溶液的成分当中不仅有氢氧化钠,而且还有碳酸钠。如果没有发生变质,则其成分当中没有碳酸钠。也就是说这个实验的最主要目的就是探究氢氧化钠溶液当中是否含有碳酸钠。明确了这一实验的目的之后,只需要检验碳酸钠是否存在即可。

氢硫酸在空气中变质,氢在空气中变质(中考化学氢氧化钠变质的考点分析)

①取少量样品于试管中,滴加足量稀盐酸(或者稀硫酸),如果产生气泡,说明已变质。无明显现象,说明未变质。

原理:Na2CO3 + 2HCl = 2NaCl + H2O + CO2

②取少量样品于试管中,滴加氢氧化钙溶液(或者氢氧化钡溶液),如果产生白色沉淀,说明已变质。

原理:Na2CO3 + Ca(OH)2 = CaCO3 + 2NaOH

氢硫酸在空气中变质,氢在空气中变质(中考化学氢氧化钠变质的考点分析)

③取少量样品于试管中,滴加氯化钙溶液(或者硝酸钙等其它可溶性钙盐、钡盐溶液。)如果产生白色的沉淀,说明已变质。

原理:Na2CO3 + Ca Cl2 = CaCO3 + 2NaCl

第三、检验氢氧化钠变质程度的方法:取少量样品于试管中,滴加足量的CaCl2溶液,有白色沉淀生成;过滤,向滤液中滴加少量酚酞溶液,如果溶液变红色,说明溶液部分变质;如果溶液呈无色,说明氢氧化钠完全变质。

氢硫酸在空气中变质,氢在空气中变质(中考化学氢氧化钠变质的考点分析)

氢氧化钠溶液的变质程度,我们要进行大胆的猜想,分为完全变质和部分变质,如果是完全变质的情况下,那么溶液中的氢氧化钠已经完全变成了碳酸钠。而部分变质时,溶液当中既存在碳酸钠,也存在氢氧化钠。

原理:(1)氢氧化钠和变质后生成的碳酸钠溶液都呈碱性,滴加足量的氯化钙溶液是为了除尽生成的碳酸钠,这时会产生白色沉淀,然后滴加酚酞溶液【还可以加入:MgCl2(白色沉淀)、CuCl2(蓝色沉淀)、FeCl3(红褐色沉淀)、FeCl2(白色沉淀)、NH4Cl(刺激性气味)、紫色石蕊溶液】,如果溶液呈红色,说明溶液呈碱性,有未变质的氢氧化钠,部分变质。如果溶液不变红,说明没有氢氧化钠了,完全变质了。

氢硫酸在空气中变质,氢在空气中变质(中考化学氢氧化钠变质的考点分析)

Na2CO3 + CaCl2 = CaCO3 + 2NaCl(注意:除去碳酸钠时,不能用氢氧化钙,因为氢氧化钙与碳酸钠反应会生成新的氢氧化钠,会干扰对氢氧化钠的检验。

原理:Na2CO3 + Ca(OH)2 = CaCO3 + 2NaOH )

所以对氢氧化钠溶液所含成分的可能性大致可以分为三种情况,未变质时只含有氢氧化钠,部分变质既有氢氧化钠,还有碳酸钠,如果完全发生变质时,氢氧化钠将不复存在,全部转化为碳酸钠。

氢硫酸在空气中变质,氢在空气中变质(中考化学氢氧化钠变质的考点分析)

最后、如何除去部分变质的氢氧化钠中的碳酸钠。我们只需要盯住将碳酸根去除,尽量的不使溶液中掺入过多的其他离子。具体的操作方法如下:滴加适量氢氧化钙溶液,然后过滤,就得到氢氧化钠溶液,再蒸发,就得到氢氧化钠固体。

原理:Na2CO3 + Ca(OH)2 = CaCO3 + 2NaOH

(注意:①不能选用盐酸或硫酸等酸液,因为酸与碳酸钠反应的同时也会与氢氧化钠反应,而且会生成NaCl或Na2SO4,引入了新的杂质。②不能用氯化钙等盐溶液,因为它们会碳酸钠反应生成了NaCl,引入了新的杂质。)

氢硫酸在空气中变质,氢在空气中变质(中考化学氢氧化钠变质的考点分析)

想要将氢氧化钠变质的问题与探究的实验能够整理清楚,那么通过理论的学习,只是掌握这部分内容的基础,下边唐老师给大家准备了氢氧化钠,变质的。实际应用的题型,大家通过题型的练习对这部分内容的了解以及解题技巧的掌握会更加的牢固。

氢硫酸在空气中变质,氢在空气中变质(中考化学氢氧化钠变质的考点分析)

氢硫酸在空气中变质,氢在空气中变质(中考化学氢氧化钠变质的考点分析)

氢硫酸在空气中变质,氢在空气中变质(中考化学氢氧化钠变质的考点分析)

氢硫酸在空气中变质,氢在空气中变质(中考化学氢氧化钠变质的考点分析)

氢硫酸在空气中变质,氢在空气中变质(中考化学氢氧化钠变质的考点分析)

写在最后:氢氧化钠是否发生变质的检验与探究的过程当中,其重点主要是氢氧化钠是否变质和变质程度的探究。这两种状态下,溶液中的物质成分是我们解决问题的关键,其次要排除其中的杂质,那么在物质选择方面也要尽可能地将不需要的离子和离子团去除,不掺入更多的其他离子。

2、氢硫酸在空气中变质:氢在空气中变质(氢在空气中放置变浑浊)

氢盐在空气体中变质(氢盐在空气体中变得浑浊)

走进化学实验室:常见化学品的储存

2019-02-10 19:54·小王讲化学

小王讲化学

硝酸碘固定硝酸银,低温深棕色瓶。

液溴氨水易挥发,储存在阴凉处时应密封。

白磷储存在冷水、钾钠钙钡煤油中,

碱瓶需要橡胶塞和塑料铅来储存氟化氢。

变质药物释放时间短,易燃易爆,避开火源。

实验室里的干燥剂和蜡封让心脏保持平静。

解释:

1.硝酸盐-碘-固定硝酸银,低温深棕色瓶:是指硝酸、固体碘、硝酸银是受热、暴光时容易分解的物质,所以必须存放在棕色瓶中,阴凉处保存。

【联想:AgCl、AgBr、AgI、王水等。,当暴露在热和光下时容易分解,也应该以这种方式储存。]

液态溴

2.液溴和氨水都是易挥发的,放在阴凉处保存时要密封:是指液溴和浓氨水都是易挥发的,要放在阴凉处的棕色瓶中保存(液溴要用少量的水密封)。

3.碱瓶需要胶塞:是指装有碱液的试剂瓶需要胶塞。

4.氟化氢在塑料插脚中的存放:是指氟化氢(氢氟酸)易腐蚀玻璃,所以必须存放在塑料或铅制容器中。

5.易腐药品保质期短:是指易腐药品可以短时间存放,即不能长时间存放,现在就准备。

【联想:常见易腐药品如下:①氢盐如果长期保存,大部分会挥发,部分会被空气体氧化;②氯水和溴水长时间存放会因分解缓慢而失效;③亚铁盐长期存放容易氧化成亚铁盐;④酸化高锰酸钾溶液长期存放后会慢慢褪色;⑤现在也要准备银氨溶液和氢氧化铜悬浮液。]

6.易燃易爆火灾回避:是指易燃物质(如二硫化碳、酒精、丙酮、苯、硫、磷、镁粉等。)和爆炸性物质(如氯酸钾、硝酸铵等。)应远离火源存放。

干燥盘

7.实验室里的干燥剂和蜡封要保持冷静:意思是实验室里用的干燥剂容易吸水,所以要用蜡封保存。

本文关键词:氢氧化铁胶体的制备,氢氧化钡是沉淀吗,氢氧化铜是沉淀吗,氢氧化铁是沉淀吗,氢氧化钠俗称。这就是关于《氢硫酸在空气中变质,氢在空气中变质(中考化学氢氧化钠变质的考点分析)》的所有内容,希望对您能有所帮助!

本文链接:https://bk.89qw.com/a-352922

最近发表
网站分类