手机版

百科生活 投稿

max485csa,CSA是什么意思?它们有何区别(485总线电路到底怎么设计)

百科 2026-02-15 20:50:09 投稿 阅读:4905次

关于【max485csa】:max485csa(max485csa电路图),今天小编给您分享一下,如果对您有所帮助别忘了关注本站哦。

  • 内容导航:
  • 1、485总线电路到底怎么设计?
  • 2、max485csa(max485csa电路图)
  • 3、MAX485后缀有EPA和ESA是什么意思,这两个器件的区别是什么呢?
  • 4、MAX485 后缀ESA CSA是什么意思?它们有何区别?
  • 5、max485esa和max485csa区别

1、485总线电路到底怎么设计?

485总线最大的特点就是一主多从,顾名思义,也就是一个主机,多个从机,一个总线上同时只能有一个主设备发起数据传输,同时只能有一个设备回复数据。485总线理论上可以同时连接256的设备,但是在实际不能接这么多,具体设备数量还需要设计测试。这个和驱动芯片、线径、走线方式等等因素有关。理论上设备目前485总线广泛的用于工业仪表等领域。

一条RS485总线能并联多少台设备要看什么芯片,并且和所使用的电缆的品质相关,节点越多、传输距离越远、电磁环境越恶劣,所选的电缆要求就越高。

支持32个节点数的芯片:SN75176,SN75276,SN75179,SN75180,MAX485,MAX488,MAX490

支持64个节点数的芯片:SN75LBC184

支持128个节点数的芯片:MAX487,MAX1487

支持256个节点数的芯片:,,MAX3080~MAX3089

目前小编做的项目中经常使用的是6LB184,数据首发还是比较的稳定,在传输距离、并联数量上效果都还是不错的

max485csa,CSA是什么意思?它们有何区别(485总线电路到底怎么设计)

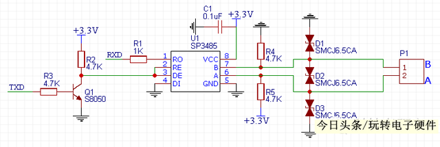
上边是小编一直在用的485通信自动收发电路,不但要把电路送给你,还要把电路原理给你讲明白了。实测波特率9600不会有问题,但是,波特率115200的话,曾经出现过数据首发不稳定的问题。

我们先看看普通的收发电路

普通的485电路,除了“用RXD连接485芯片的RO引脚、用TXD连接485芯片的DI引脚”,还会用一个单片机的普通IO引脚连接到RE、DE引脚上。

max485csa,CSA是什么意思?它们有何区别(485总线电路到底怎么设计)

当单片机要发送数据的时候,控制CTRL为高电平,数据通过TXD发送出去。

当单片机要接收数据的时候,控制CTRL为低电平,数据通过RXD接收回来。

然而,自动收发电路,就是不用单片机引脚CTRL,当数据进来的时候,数据会自动通过RXD到单片机,当需要发送数据时,自动通过TXD发送出去。也就是只需要连接单片机的RXD和TXD引脚就可以,无需用单片机引脚连接485芯片的DE RE引脚

文章中第一张图,就是实现自动收发的电路,实际上,自动收发的电路,还有好几种连接方法。今天,我们只研究这一种我经常用的。

很多人,都会使用这个电路,但是不知道其中的原理。(是的,就是在说你呢!)

所以今天我来给大家解释一下其中的工作原理,详细到每个元器件

电阻R1的作用:

max485csa,CSA是什么意思?它们有何区别(485总线电路到底怎么设计)

RXD连接电阻R1到485芯片的RO,这里R1的作用是限流,保护引脚。R1的大小,可以选择330欧、470欧、560欧、1K。

电阻R2、R3和三极管Q1:

max485csa,CSA是什么意思?它们有何区别(485总线电路到底怎么设计)

电阻R2、电阻R3和NPN三极管Q1组成一个典型的三极管开关电路。R3是限流电阻,最好选择4.7K,也可以选择10K。R2是上拉电阻,可以选择4.7K,也可以选择10K。

R3为什么最好选择4.7K,我之前写过一篇文章,详细的提到过,主要是你需要了解三极管工作在放大区、截至区和饱和区的特点

NPN三极管,高电平导通,这个大家都知道。当TXD高电平,三极管导通,RE DE引脚接地,进入接收模式。当TXD低电平,三极管截止,RE DE引脚接高电平,进入发送模式。

电容C1:

max485csa,CSA是什么意思?它们有何区别(485总线电路到底怎么设计)

C1是电源旁路电容,作用是给485芯片提供一个干净的电源,使它稳定的工作。

你在设计电路板的时候,如果芯片没有特殊要求,需要把每个芯片旁边放上一个104的旁路电容,起到滤波的作用。在PCB布线的时候,电容到电源引脚的距离最好在2mm以内。

电阻R4和R5:

max485csa,CSA是什么意思?它们有何区别(485总线电路到底怎么设计)

R4是下拉电阻,接到B上。R5是上拉电阻,接到A上。为什么要这样做,下面会讲,现在还不是时候,请继续往下看。

双向稳压二极管D1、D2、D3:

max485csa,CSA是什么意思?它们有何区别(485总线电路到底怎么设计)

这里使用的双向稳压二极管型号是SMAJ6.5CA。他们的作用是把A、B引脚对地的电压以及A和B引脚之间的电压,钳制到6.5V以内,在总线收到强电干扰或者户外雷击时可以保护485芯片。

从SP3485芯片手册得到,AB的耐压值是正负15V以内。有人很好奇,为什么会看这两个参数?因为AB这两个引脚就是Drivers output和Receivers input。请看下图:

接线端子P1:

max485csa,CSA是什么意思?它们有何区别(485总线电路到底怎么设计)

是用来连接外面需要通信的A和B电线的。(这个好像不用说啊!)


现在,每个元器件就介绍完了,接下来说说为什么可以实现自动收发功能

你们最大的疑问就是:DI引脚本来是接TXD的,但是电路中直接接地了,那岂不是发送的数据会一直都是0?

答案就在下方。

发送数据过程:

发送数据,用的是单片机的TXD引脚,也就是说,在TXD引脚上表现数据。

例如要发送数据0x55,写成二进制就是0x01010101,TXD引脚上就会依次的用高低电平体现1和0。

当TXD发送0时,三极管不导通,DE接高电平,进入发送模式,485芯片会把DI上的电平反应到AB引脚上输出,因为DI已经接地,所以AB引脚会传输0。你看看,当TXD发送0时,AB引脚发送0。

当TXD发送1时,三极管导通,RE接低电平,进入接收模式,485芯片的AB引脚进入高阻状态,因为R5把A拉高,R4把B拉低,所以,AB传输的是1。你看看,当TXD发送1时,AB引脚发送1。

总结,TXD发1,AB就发1;TXD发0,AB就发0。

接收数据过程:

接收数据,用的是单片机引脚RXD,也就是说,在RXD引脚上表现数据。

在接收数据的过程中,TXD引脚是一直保持高电平的,当TXD是高电平时,RE是低电平,正好调理成了接收状态,然后485芯片的RO引脚(也就是接RXD的引脚)就会反应AB传输过来的数据。

知道了这个电路的接收和发送数据的过程,那就已经完全了解了。你现在如果感觉到还是迷迷糊糊,自己做一个电路,实践一下,思路立马会变得清晰。

下面附送一张小编前不久做的一个项目中使用的485电路设计图纸,经过设计测试,完全可靠。

2、max485csa(max485csa电路图)

485通讯芯片MAX485 CSA+946后面946是什么意思?

  应该是批次吧 建议搜搜

3、MAX485后缀有EPA和ESA是什么意思,这两个器件的区别是什么呢?

  E是工业级的意思,工业级的温度范围是-40℃ ~ 85℃。
  PA是指直插封装的芯片(Plastic DIP),SA是指贴片封装的(SO)。
  另外还有的就是CPA和CSA后缀的,C是指商业级(民用级)温度范围是0 ~ 70℃。
  其实这些东西都是在。

4、MAX485 后缀ESA CSA是什么意思?它们有何区别?

  新画的板子用485的时候发现两种后缀的芯片只有一种可以用,但不知道到底。E是工业级的意思,工业级的温度范围是-40℃ ~ 85℃。
  PA是指直插封装的芯片(Plastic DIP),SA是指贴片封装的(SO)。
  另外还有的就是CPA和CSA后缀的,C是指商业级(民用级)温度范围是0 ~ 70℃。
  

5、max485esa和max485csa区别

  max485esa和max485csa区别ESA是工业级,温度范围是-40℃ ~ 85℃ CSA是商业级,温度范围是0 ~ 70℃ 没别的区别

本文关键词:max485csa电路图,max485csa代换,max485csa引脚,max485csa爱坏什么原因,max485csa和max485esa可以替代吗。这就是关于《max485csa,CSA是什么意思?它们有何区别(485总线电路到底怎么设计)》的所有内容,希望对您能有所帮助!

本文链接:https://bk.89qw.com/a-366254

最近发表
网站分类