手机版

百科生活 投稿

处级是什么级别,处级是什么级别的官(公务员职务级别)

百科 2026-02-05 09:43:52 投稿 阅读:2696次

关于【处级是什么级别】:处级是什么级别(处级是什么级别的官),今天小编给您分享一下,如果对您有所帮助别忘了关注本站哦。

  • 内容导航:
  • 1、公务员职务级别,原来是这么分的!
  • 2、处级是什么级别(处级是什么级别的官)
  • 3、处级级别是什么
  • 4、处级级别是什么?
  • 5、处级干部是什么级别

1、公务员职务级别,原来是这么分的!

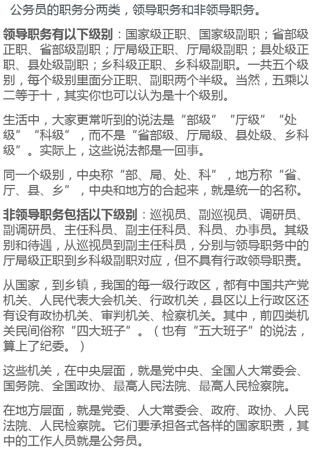
公务员职务与职称是分开的。这有效的解决了行政管理基层干部长期得不到职务提升从而影响工作积极性的问题。在根据《中华人民共和国公务员法》规定,国家公务员的级别分为27级。

公务员领导职务层次与级别的对应关系为:

(一)国家级正职:一级;

(二)国家级副职:四级至二级;

(三)省部级正职:八级至四级;

(四)省部级副职:十级至六级;

(五)厅局级正职:十三级至八级;

(六)厅局级副职:十五级至十级;

(七)县处级正职:十八级至十二级;

(八)县处级副职:二十级至十四级;

(九)乡科级正职:二十二级至十六级;

(十)乡科级副职:二十四级至十七级。

处级是什么级别,处级是什么级别的官(公务员职务级别)

下面是公务员中的非领导职务:

(一)巡视员:十三级至八级;

(二)副巡视员:十五级至十级;

(三)调研员:十八级至十二级;

(四)副调研员:二十级至十四级;

(五)主任科员:二十二级至十六级;

(六)副主任科员:二十四级至十七级;

(七)科员:二十六级至十八级;

(八)办事员:二十七级至十九级。

公务员职务级别,原来是这么分的,涨知识了!处级是什么级别,处级是什么级别的官(公务员职务级别)

处级是什么级别,处级是什么级别的官(公务员职务级别)

“级别”的名称,与某些岗位的名称,常常是相同的,但二者本质是截然不同的。工作岗位是具体的,而职务序列则是一个全国通用的体系。对于某个具体工作岗位的职务序列,要具体分析。

"title":"以“局”为例","content"

国家总局一般是正部级。国家局一般是副部级。部委直属局一般是局级。地级市直属局一般是处级。县级市直属局一般是科级。一个人被称为“局长”,他可能是从正部到副科的任何一个级别。

处级是什么级别,处级是什么级别的官(公务员职务级别)

"title":"另一个例子是“市”","content"

直辖市是省级。计划单列市是副省级。地级市是厅级。县级市是县级。一个人被称为“市长”,他可能是从正部到副处的任何一个级别。

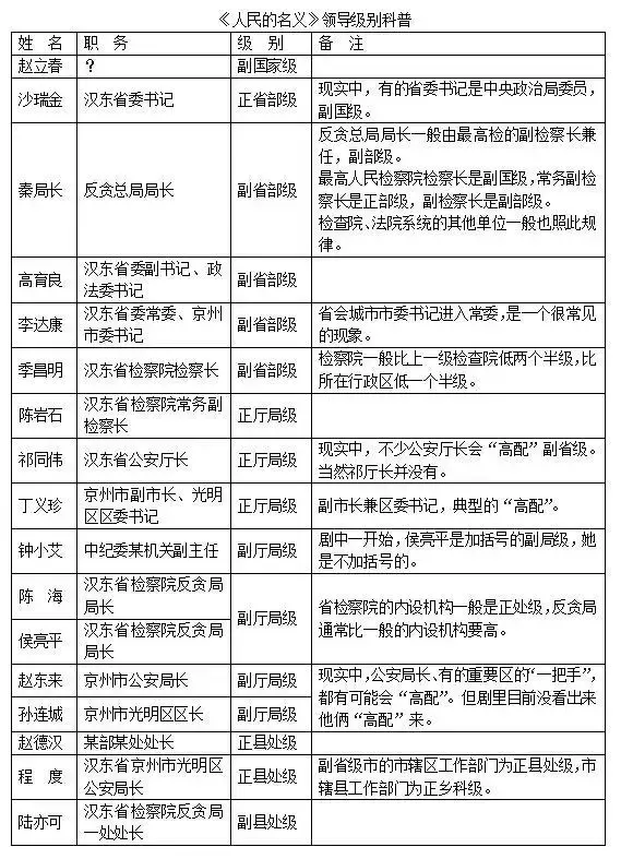
说到“市”,有必要专门提一下副省级市,因为副省级市的级别体系相对复杂一些。中国有15个副省级市,即:广州、深圳、南京、武汉、沈阳、西安、成都、厦门、杭州、哈尔滨、长春、大连、青岛、厦门、宁波,这些城市要么是省会,要么是计划单列市。其党政机关主要领导的行政级别为副省部级,所辖部门、单位、区县的级别有的也与一般地级市不同,有很多岗位要比一般地级市的同一岗位高。

《人民的名义》中的京州市看起来也像是副省级市,因为心怀宇宙的孙连城区长,已经在剧中明确说过自己是副厅局级,而一般地级市的区长是正处级,因此京州只可能是副省级市。

为了大家直观地了解公务员职务序列,我们还是以《人民的名义》为例,结合剧中人的职务,制作了表格,系统分析一下他们的级别。

处级是什么级别,处级是什么级别的官(公务员职务级别)

对于“级别”,我们自然不会忽视,但也不宜过于重视。最好的视角,永远是正视。

当你考上大学,有人对你说:“人哪,不能忘本,以后出息了,当了乡长什么的,千万别忘了给村里亲戚多办事。”

当你开始工作,有人对你说:“人就是要分三六九等,平等都是骗人的。有了比较,才有压力,有了压力,才有动力。”

如果你当了官,有人对你说:“千里当官只为财。三年清知府,十万雪花银。都这样,别装了。”

当你听到这些话的时候,希望你能够静下心来好好想想。

自己到底是为什么,走到这里来的?

2、处级是什么级别(处级是什么级别的官)

处级干部属于哪一级啊?在中央和地方有什么区别

  处级干部一般就是和县级干部是平级的,在军队大概就是相当于团职军官,在它上面还有地、厅级干部,再上面省、部级干部等等。
   中央处级干部和地方处级干部的行政级别是一样的,没有什么区别。
  在我国领导职务层次分为:国家级。

3、处级级别是什么

  处级级别是什么处级正职,县级正职,调研员:七至十级;处级副职,县级副职,助理调研员:八至十一级;【职务与级别的对应关系是】国务院总理:一级;国务院副总理,国务委员:二至三级;部级正职,省级正职:三至四级;部级副职,省级副职。

4、处级级别是什么?

  处级正职,县级正职,调研员:七至十级;处级副职,县级副职,助理调研员:八至十一级;【职务与级别的对应关系是】国务院总理:一级;国务院副总理,国务委员:二至三级;部级正职,省级正职:三至四级;部级副职,省级副职。

5、处级干部是什么级别

  处级干部是什么级别呵呵.处级干部的级别就是处级啊,这种问法不太科学吧.目前国家公务员的级别设置:1、国家级正职、副职:包括中央政治局的几大常委,国务院正副总理,国家人大常委会正副委员长,国家政协正副主席等 2、省部级正职、副职:包括。

本文关键词:省正处级是什么级别,大学正处级是什么级别,公安正处级是什么级别,副处级是什么级别,国企正处级是什么级别。这就是关于《处级是什么级别,处级是什么级别的官(公务员职务级别)》的所有内容,希望对您能有所帮助!

本文链接:https://bk.89qw.com/a-369752

最近发表
网站分类