手机版

百科生活 投稿

芯片检测软件,chipgenius(软件与晶圆级电性测试设备供应商)

百科 2026-04-13 08:41:19 投稿 阅读:8505次

关于【芯片检测软件】:芯片检测软件,chipgenius官网,今天小编给您分享一下,如果对您有所帮助别忘了关注本站哦。

  • 内容导航:
  • 1、广立微:国内领先的集成电路 EDA 软件与晶圆级电性测试设备供应商
  • 2、芯片检测软件,chipgenius官网
  • 3、用chipgenius 芯片检测工具检测出来的数据,看不懂
  • 4、如何使用chipgenius 芯片检测工具
  • 5、chipgenius 芯片检测工具怎么用 怎么办现在!在线等

1、广立微:国内领先的集成电路 EDA 软件与晶圆级电性测试设备供应商

(报告出品方/分析师:华创证券 王文龙 邓怡)

1 多年深耕集成电路成品率提升领域

(一) 围绕提升电路成品率目的,形成多项产品与业务

广立微是领先的集成电路 EDA 软件与晶圆级电性测试设备供应商,深耕芯片成品率提升和电性测试快速监控技术,依托软件工具授权、软件技术开发和测试机及配件三大主业,为 Foundry 与 Fabless 厂商提供从 EDA 软件、测试芯片设计服务、电性测试设备到数据分析等一系列产品和服务。

芯片检测软件,chipgenius(软件与晶圆级电性测试设备供应商)

公司的业务主要覆盖测试芯片设计、电学性能测试、测试数据分析三大环节。

芯片检测软件,chipgenius(软件与晶圆级电性测试设备供应商)

芯片检测软件,chipgenius(软件与晶圆级电性测试设备供应商)

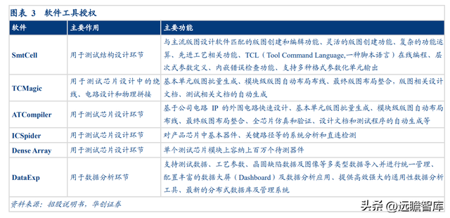
1、软件工具授权

公司主要采用授权使用模式,向客户出售软件使用许可,约定一定期限内,客户可使用公司提供的软件工具,具体软件包括SmtCell、TCMagic等。

芯片检测软件,chipgenius(软件与晶圆级电性测试设备供应商)

2、软件技术开发

公司为客户提供以电性检测为核心的技术开发服务,一般包括测试芯片设计、晶圆测试和数据分析反馈等主要环节,根据客户的具体需求和技术特点会有所侧重。

芯片检测软件,chipgenius(软件与晶圆级电性测试设备供应商)

3、测试机及配件

公司通过测试芯片设计与相应的电性测试,获取制造过程中的电学参数并加以分析定位缺陷成因,以提升集成电路成品率。

公司的先进测试芯片具有高面积利用率、高测试效率的优势。公司自2010年开始研发 WAT 电性测试设备,以集成电路制造业对精确、快速和自动化的测试需求瓶颈为突破口,经过多年成功研发出能够应用于芯片量产线的晶圆级 WAT 电性测试设备。

公司研发推出了两个系列的测试设备 T4000和 T4100S以满足不同晶圆厂的 WAT 测试需求。T4000 系列是通用型 WAT 测试设备,适用于大部分 WAT 电性测试场景;T4100S 针对先进工艺中更繁杂多样的测试要求,推出的并行测试设备在特定环境下测试效率有较大提升。

芯片检测软件,chipgenius(软件与晶圆级电性测试设备供应商)

4、测试服务

对存在芯片测试需求的客户,公司利用自研的晶圆级电性测试设备,为客户提供测试芯片服务。

(二) 公司股权结构

截至最新招股说明书签署日,持有公司5%以上股份主要股东为郑勇军、广立微投资、广立共创、史峥、武岳峰亦合。公司控股股东为广立微投资,实际控制人为郑勇军。

芯片检测软件,chipgenius(软件与晶圆级电性测试设备供应商)

(三) 募集资金拟投入集成电路成品率技术升级开发等项目

公司本次募集资金投资项目如下:

✔ 集成电路成品率技术升级开发项目:以公司现有技术为基础,拟针对未来行业发展趋势提前进行业务布局,在不断精进 EDA 工具和方法效率的同时对新的工艺技术进行探索,开发多元化、全应用流程的 EDA 软件。

✔ 集成电路高性能晶圆级测试设备升级研发及产业化项目:以公司在 WAT 电性测试设备领域的产品和技术积累为依托,进一步扩大 WAT 电性测试设备产能,同时纵向扩展电性测试市场,开发高集成度、高自动化的 RF 及 MEMS 测试软硬件系统架构。

✔ 集成电路 EDA 产业化基地项目:通过该项目的实施,公司将深化集成电路行业数据分析技术,识别影响和限制制造过程效率、稳定性、产品成品率、性能、可靠性等关键指标的来源,通过大数据平台与设计制造过程的接轨,便捷对接智能设计与制造,实现控制过程的优化。

芯片检测软件,chipgenius(软件与晶圆级电性测试设备供应商)

2 国内EDA与集成电路测试设备市场蓬勃发展,国产化可期

(一) 集成电路行业不断发展,中国市场规模增速远超全球平均水平

集成电路是绝大多数电子设备的核心组成部件,全球集成电路行业呈现出平稳发展态势,2021年全球集成电路行业市场规模已达4630.02亿美元。

芯片检测软件,chipgenius(软件与晶圆级电性测试设备供应商)

随着下游5G通信、物联网、人工智能、大数据、自动驾驶、AR/VR 等新兴产业的不断涌现,集成电路行业的应用领域亦在不断拓宽。

芯片检测软件,chipgenius(软件与晶圆级电性测试设备供应商)

中国集成电路行业市场规模增速显著高于全球市场平均水平,2021年,中国集成电路产业销售额达到1.05万亿元,2012-2021年均复合增长率达19.17%。同时,中国集成电路设计企业的数量大幅增长,2021年中国芯片设计公司数量已增长至2810家,2015-2021年均复合增长率为25.02%。

芯片检测软件,chipgenius(软件与晶圆级电性测试设备供应商)

集成电路产业链主要包括集成电路设计、晶圆制造和封装测试三大主干环节,以及EDA、IP、设备、材料、掩模等关键支持环节。EDA软件处于最上游,是设计厂商完成芯片设计、代工厂商实现成品率提升的核心基础工具。

芯片检测软件,chipgenius(软件与晶圆级电性测试设备供应商)

(二) EDA软件已为刚需,国内市场近百亿

2015-2020年,全球 EDA 市场规模从78亿美元增长到115亿美元,年均复合增长率达8.07%。2016-2020年,中国 EDA 软件行业市场规模从57.4亿元增长至93.1亿元,复合增长率为12.85%。

芯片检测软件,chipgenius(软件与晶圆级电性测试设备供应商)

面向未来,EDA行业发展有以下三大趋势:

✔ 通过 EDA 实现设计与制造的协同优化:为提升集成电路设计的可制造性,EDA 工具从目前仅服务于设计或制造环节,逐步向实现设计与制造协以测试设备为例同的方向转变。令设计者及时了解制造工艺的限制,从而使部分设计在制造环节达到设计预定的功能、性能或理想的成品率。

✔ AI机器学习等先进算法赋能 EDA 工具:通过AI/机器学习算法的赋能,EDA工具可实现对制造数据的实时分析与反馈,将制造过程中出现的问题进行有效定位,并指导改善制造工艺,从而缩短工艺成熟周期、提升集成电路的制造效率。

✔ EDA 工具的云服务化:对于 EDA 供应商而言可以简化销售渠道、提供更为灵活的商业模式;对于客户而言可以更加轻松地在线访问 EDA 工具从而降低了使用门槛,并且统一调配购买的资源也进一步降低了部署成本,从而进一步拓宽了潜在市场。也为后进的 EDA 企业实现弯道超越提供了机遇。

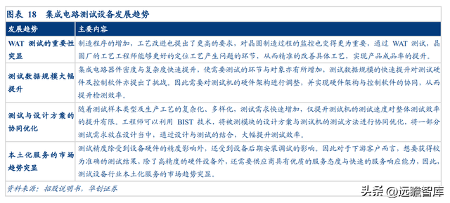
(三) 集成电路设备需求旺盛,测试设备重要性凸显

集成电路设备泛指用于生产集成电路产品所需要的各类生产设备,是集成电路产业的重要支撑,主要用于晶圆制造和晶圆封测两个环节。

集成电路设备行业的发展趋势与集成电路行业整体景气程度具有一定关联,受全球集成电路行业稳步增长的影响,全球集成电路设备行业亦呈现增长态势。

2020年,全球集成电路设备行业市场规模达712亿美元。

其中,国内旺盛的市场需求亦带动全球集成电路的产能中心逐步向中国转移。国家政策对集成电路产业的扶持,更加速了集成电路产业国产替代的进程。2021年中国半导体设备行业市场规模达1993.35亿元,同比增长58.12%。

芯片检测软件,chipgenius(软件与晶圆级电性测试设备供应商)

前瞻产业研究院数据显示,2020年我国半导体检测设备市场规模大致176亿元。

集成电路测试设备可以分为物理测试设备及电性测试设备,电性测试又可以分为 WAT 测试、CP 测试及 FT 测试,其中WAT 测试属于电学性能测试,相较而言,WAT 测试设备的技术含量、单体价值量等均高于用于功能测试的测试设备。

芯片检测软件,chipgenius(软件与晶圆级电性测试设备供应商)

芯片检测软件,chipgenius(软件与晶圆级电性测试设备供应商)

(四) EDA与集成电路测试设备全球行业格局集中,国内厂商崭露头角

EDA 行业集中度较高,全球 EDA 产业竞争格局主要由Cadence、Synopsys 和西门子旗下的 Mentor Graphics 垄断,截至目前,三大 EDA 企业占全球市场的份额超过60%,三巨头在国内的份额更是超过90%。

公司为制造类EDA领先企业,与海外PDFsolutions业务相似度更高。虽然三巨头国内市场份额高,但是也出现了包括广立微、华大九天、概伦电子等一批在部分细分领域内占据一定市场份额的 EDA 企业。

分领域来看,EDA软件可以分为设计类与制造类,华大九天与三巨头均为设计类EDA企业,广立微与全芯制造则为制造类EDA企业,三巨头的芯片通用版图编辑工具同时具备测设芯片设计能力,与广立微部分软件功能有所重叠,但广立微主要针对foundry厂商的测试芯片测试,从业务上广立微跟海外的PDFsolutions相对可比。

芯片检测软件,chipgenius(软件与晶圆级电性测试设备供应商)

公司经营规模较小仍处于快速成长阶段,毛利率高于PDFsolutions。

收入方面,公司2021年收入近2亿元,整体收入规模与概伦电子相当,但小于华大九天;毛利率方面,公司毛利率水平高于PDF solutions,整体毛利率低于华大九天、概伦电子。

芯片检测软件,chipgenius(软件与晶圆级电性测试设备供应商)

芯片检测软件,chipgenius(软件与晶圆级电性测试设备供应商)

全球半导体测试机市场也呈现高集中度的特点,市场占有率最高的为美国泰瑞达、日本爱德万;而在 WAT 电性测试设市场,美国 Keysight基本垄断。在国内市场,已有少数国产测试设备厂商进入国内外封测龙头企业的供应商体系。

以广立微为例, 2020年公司的 WAT 高速电性测试设备实现了量产,获得了华虹集团、粤芯半导体等国内晶圆厂商的认可,打破了国外企业的垄断局面。

芯片检测软件,chipgenius(软件与晶圆级电性测试设备供应商)

3 公司秉承持续技术创新发展理念,满足客户多样化需求

(一) 自主研发核心技术,构筑深厚技术壁垒

1、成品率提升领域全流程覆盖,技术实现国产化替代

广立微作为国内领先的系统性集成电路成品率提升方案供应商,构建了自主研发的成品率提升全流程核心技术体系,相关产品和技术取得了多项专利和计算机软件著作权保护。公司的产品和技术实现了高质量的国产化替代,打破了集成电路成品率提升领域长期被国外产品垄断的局面。

芯片检测软件,chipgenius(软件与晶圆级电性测试设备供应商)

2、持续研发投入,保持技术创新

公司研发人员占比较高,截至2021年底,研发人员占总人数82.25%,硕士及以上学历人员占48.52%。

芯片检测软件,chipgenius(软件与晶圆级电性测试设备供应商)

(二) 国内极少能提供成品率提升全流程的整体解决方案厂商

从市场地位来看,公司是国内极少数能够在成品率提升及电性监控领域提供全流程覆盖的产品及服务的企业。

在成品率提升领域,公司不仅能提供与成品率提升相关的测试芯片设计工具、测试数据分析工具等 EDA 软件、用于制造数据采集的晶圆级 WAT 电性测试设备及成品率提升相关的技术服务,还可以基于上述 EDA 软件、设备及技术服务提供成品率提升全流程的整体解决方案。在 WAT 测试设备领域,公司打破了 Keysight 的垄断,实现了国产替代。

(三) 与知名集成电路厂商长期合作,下游客群不断丰富

公司主要客户均系长期的战略合作伙伴,合作具有稳定性及可持续性,2020年收入排名前10的中国大陆本土晶圆代工厂中,大多数都是公司客户,均持续复购公司的产品和服务。公司老客户的收入贡献比例较高,存量客户的复购稳定;同时,公司也不断完善产品矩阵与开拓新客户,未来也将进一步与其他设计公司和厂商合作,不断丰富下游客户群体类型,突破市场规模的瓶颈。

芯片检测软件,chipgenius(软件与晶圆级电性测试设备供应商)

2019-2021年,公司对第一大客户的销售比例分别为50.99%、46.56%和44.82%,销售比例总体呈现下降趋势。随着公司规模逐渐扩大,对单一客户的依赖程度逐渐降低。

芯片检测软件,chipgenius(软件与晶圆级电性测试设备供应商)

4 盈利预测与估值

(一) 财务指标概览

1、营业收入迅速提升,测试机及配件业务增长迅猛

公司主营业务收入规模在2019-2021年迅速提升,同比分别增长112.25%、87.30%和59.92%。其中,测试机及配件业务收入迅速增加,主要由 WAT 测试设备销售收入构成。

2019-2021年,测试机及配件分别实现营业收入768.36万元、3075.86万元和1.01亿元,年均复合增长率达261.83%。

公司计划在未来逐步扩大测试设备的生产与销售规模,测试机及配件业务将成为未来收入的稳定增长点。

芯片检测软件,chipgenius(软件与晶圆级电性测试设备供应商)

2、公司控费合理,利润稳健增长

2019-2021年公司综合毛利率分别为92.02%、85.25%和76.47%,2020年公司毛利率下降主要原因是随着公司推出的第四代晶圆级电性测试设备获得市场认可,与 EDA 软件业务相比毛利率较低的测试机与配件业务高速发展,其收入同比增长300.31%,使公司综合毛利率有所降低。

2021年公司综合毛利率下降主要受收入结构变化的影响,其中,测试机及配件业务的毛利率相对较低,是因为公司 WAT 测试机产品尚未进入大规模销售阶段,为开发客户开拓市场,公司与客户对每笔订单的机器配置、价格等进行分别约定。

芯片检测软件,chipgenius(软件与晶圆级电性测试设备供应商)

芯片检测软件,chipgenius(软件与晶圆级电性测试设备供应商)

利润方面,2019-2021年属于母公司所有者的净利润分别为1933.09万元、4987.45万元和6374.72万元。

芯片检测软件,chipgenius(软件与晶圆级电性测试设备供应商)

(二) 盈利预测与估值

2022-2024年关键假设:

1)测试机及配套:目前公司内部已实现标准化量产流程,后续随着市场对测试设备认可度越来越高,预计业务有望持续高速增长。

2)测试服务:预计未来增速有望保持40-60%增速;

3)软件工具授权:公司为制造EDA领先企业,未来增速有望远超行业,预计未来增速有望保持在35-40%左右;

4)软件技术开发:随着EDA行业稳健成长,预计未来增速有望保持在30%以上。

5)毛利率:预计未来各项业务毛利率相对稳定,由于收入结构的变化,预计未来毛利率分别为73.5%、71.9%、71.7%;

6)费用率:销售费用率分别为9.3%、9.0%、9.0%;管理费用率分别为8.8%、8.6%、8.4%;研发费用率分别为32.0%、31.5%、31.0%。

基于上述预测,我们预计公司2022-2024年营业收入为3.42亿元、5.29亿元、7.50亿元,对应增速72.8%、54.6%、41.7%;;归母净利润为0.90亿元、1.27亿元、1.77亿元,对应增速分别为40.6%、41.6%、39.3%;对应EPS分别为0.45元、0.63元、0.88元。

估值方面,参考华大九天、概伦电子、芯原股份、国芯科技、华峰测控、长川科技、芯源微、中微公司估值水平,应用分部估值,我们给予公司2022年综合PE140倍,对应市值约126亿,对应目标价约63元,公司发行价格为58元/股。

芯片检测软件,chipgenius(软件与晶圆级电性测试设备供应商)

5 风险提示

1)客户、采购集中度较高风险:公司客户集中度较高,若主要客户的经营或财务状况出现不良变化,或公司与主要客户的稳定合作关系发生变动,将可能对公司的经营业绩产生不利影响;公司采购集中度较高,若主要供应商受贸易摩擦、业务经营发生不利变化、产能受限或合作关系紧张等因素影响,可能导致其不能足量及时出货,影响公司产品的正常生产交付进度。

2)软件技术开发收入波动风险:受国际政治经济的影响,国内部分晶圆制造企业的先进制程进展可能放缓,且软件技术开发业务于客户最终验收后确认收入,受设计复杂程度、客户需求变化、客户产线进度等多种因素影响。

3)公司增长速度降低风险:若集成电路行业出现周期性波动,公司下游的集成电路厂商控制资本性支出的规模,公司增长速度可能存在大幅降低的风险。

4)国际形势变动及行业波动风险:若未来相关贸易争端加剧,可能会使半导体行业发展放缓,公司下游客户的需求减少;同时可能会使部分供应受阻,对公司生产经营和业务发展带来不利影响。

——————————————————

2、芯片检测软件,chipgenius官网

我的U盘打不开,于是我下载了一个ChipGenius 芯片

  数码之家 -> U盘存储技术 -> 使用eFortune eU201F量产工具
  使用【eFortune eU201F量产工具】
  =====================================
   前些天同事拿来一故障U盘,故障现象是:电脑能识别,但容量为0M,不能读写,打开提示要格式化,经过识别,显示U盘信息如下(这是一个不常见的U盘,盘体上写的是:HYUNDAI 射戒 1G):
   PNP设备ID: VID = 1AA6 PID = 0201
   设备序列号: 0001
   设备版本: 1.00
   设备类型: 标准USB设备 - USB2.0高速
   芯片制造商: eFortune
   芯片型号: eU201F
   产品制造商: HYUNDAI(射戒-这个名字是U盘盘身上的名字,这里是自己加上去的)
   产品型号: Flash Disk
  ======================================
   因U盘里存有五百多M的数据,先成功恢复出同事需要的数据后,用了多种方法均无法格式化,后来用了这里的量产工具(论坛里有),一次性格式化成功。
   更绝的是:这个U盘标称是1G的,但量产后无意间发现容量成了2G,试着向U盘内拷入两部电影(一部1.2G,另一部700多M),拷入正常,但却无法播放,拷出时提示文件有错误,不能正确拷出。
  ------第一次尝试失败。
   用工具检查后显示U盘的容量确实有2G,但有12M多坏的扇区,这就是文件不能正确读取的原因。
   再次用量产工具格式化,重复上面的操作,现象仍旧。
  -------第二次尝试失败。
   试着修改了量产工具的几个设置后,再次量产后,容量显示有1.9G多,再次重复上面的操作,竟然成功了!!!两部电影均可以在U盘内正常播放,工具检查也不再提示有坏块!!!
  ------第三次成功了!!!
  =======================================
   我的分析:这个U盘本来用的就是2G的芯片,只是因为有缺陷(有12M多不连续的坏块),就被厂家给屏闭成了1G(取其最大连续空间----个人认为),现在被我不小心给找出来了,并成功屏闭掉了坏块,所以......嘿嘿,我那同事还一个劲感谢我呢。
   我的设置如下:1.设备属性--“读写测试”只选中“Keep Bad Bloc”;
   2.设备属性--“Number of Buffer”选“Specified”;
   3.设备属性--“容量设置”选的“实际容量”;
   4.设备属性--其它均为默认;
   5.ADV---“Type”选“Removable”;
   6.其它各选项我都没作改动,取其默认设置。追问使用eFortune eU201F量产工具? 这一项在哪找啊?! 没找到! 也不知道怎么下载!!!追答【eFortune eU201F量产工具】 百度 这几个 字 有教程有 图解 很详细的 现在百度 提交 审核 太慢 不知道 上面发的 网址你看到没 你就搜索那几个 关键字就可以看到了

3、用chipgenius 芯片检测工具检测出来的数据,看不懂

  这个U盘是必恩威的,必恩威的U盘质量很好的!

4、如何使用chipgenius 芯片检测工具

  这是一款检测U盘主控芯片的软件,和芯片精灵丶芯片无忧一样,先把U盘插电脑上,运行这个软件,选择U盘的盘符,就可以看到U盘主控厂商型号及闪存相关信息。

5、chipgenius 芯片检测工具怎么用 怎么办现在!在线等

  64g 的u盘,速度不是太快,应该是usb2接口!另外,一般不需要量产,出场的时候都量产过来,自己格式化一下足矣!

  

本文关键词:蓝牙耳机芯片检测软件,洛达芯片检测软件,杰里芯片检测软件,芯片检测软件,慧联芯片检测软件。这就是关于《芯片检测软件,chipgenius(软件与晶圆级电性测试设备供应商)》的所有内容,希望对您能有所帮助!

本文链接:https://bk.89qw.com/a-375924

最近发表
网站分类