手机版

百科生活 投稿

飞行员不能开车吗,飞行员为什么不能开车(都说飞行员禁止驾驶汽车)

百科 2026-02-08 18:44:27 投稿 阅读:2160次

关于【飞行员不能开车吗】:飞行员为什么不能开车(飞行员开飞机要看路吗),今天小编给您分享一下,如果对您有所帮助别忘了关注本站哦。

  • 内容导航:
  • 1、飞行员不能开车吗:飞行员为什么不能开车(飞行员开飞机要看路吗)
  • 2、都说飞行员禁止驾驶汽车,真的有这种规定吗

1、飞行员不能开车吗:飞行员为什么不能开车(飞行员开飞机要看路吗)

为什么禁止飞行员开车?知道原因后,瞬间觉得开车Low爆炸了!

据航空兵空军相关人员介绍,现役战斗机飞行员不会开车。其实很多电视节目和军事节目也有提到禁止飞行员驾驶!这是干什么用的?时速几千公里的战斗机都能开,最高时速120英里的汽车还怕驾驭不了。你害怕随时起飞吗?

其实军队里并没有明确规定飞行员不能开车,但是一些航空兵空部队确实为了训练管理和安全对飞行员驾驶进行了规范,尤其是在基地训练期间,他们不能随意驾驶,如果真的有开车的需要,必须先履行报备程序。

据一些退休飞行员说,由于多年在空驾驶飞机,思考和行动已经成为一种习惯,所以偶尔驾驶一辆与飞机完全不同的汽车很容易混淆驾驶行动和思考。因此,为了让飞行员更熟练地掌握飞行技能和思维,规范飞行员驾驶是合理的。说白了,就是怕把来之不易的飞行驾驶技术跟汽车驾驶技术从低到高跨越!

毕竟,军队培养一名优秀的战斗机飞行员,不仅需要数年时间,还需要惊人的财力物力。而且,为了飞行员的安全,部队会为飞行员提供全方位的保障服务,如往返训练期间的班车等。由此可见,培养一名战斗机飞行员并不容易。

事实上,民航飞行员对驾驶飞机和驾驶汽车的巨大区别有着深刻的理解。比如飞行员加油时总要签字;上坡路上,我总想把方向盘拉回来;认为油门在右手;前方有障碍物,除了正常的左右规避,我一直认为自己可以上下规避,一直想用前轮压在实线上...虽然这些都有夸张的调侃意味在里面,但区别是显而易见的。

尤其是飞机早期,控制系统基本都是机械操作,长时间操作飞机后很容易形成肌肉记忆,进而养成固化习惯,这和开车真的有很大的区别。然而,如今,随着技术的不断发展,飞机和汽车的控制系统越来越先进,直接手动控制的缓解越来越少。甚至很多高难度的动作,只需点击显示屏上的几个按钮,或者直接使用语音控制,就能完美完成。

也可以说,随着时代的变化,很多操控飞机、驾驶汽车的习惯也在慢慢减少,但即便如此,作为战斗机飞行员,他必须具备很多高度灵活的驾驶技能和技巧,因为他操控的是高度复杂的战斗机,所以为了不受外界环境的干扰,最好尽量避免驾驶。

2、都说飞行员禁止驾驶汽车,真的有这种规定吗

“世界各国飞行员都禁止开车”,这样的说法屡见不鲜,而最近又有很多自媒体蹭热点大量地发布这样的内容。

随便在哪个搜索引擎一搜,都能看到类似这样的结果:

飞行员不能开车吗,飞行员为什么不能开车(都说飞行员禁止驾驶汽车)

而他们的说法,不外乎是飞行员开飞机多了,已经习惯了飞机的高速度,以及可以立体变换方向,一旦在地面上开车,会不由自主地飙车,遇到突发情况会习惯性地想把车子往天上开来躲避障碍物。而国家培养飞行员是非常不容易的,为免造成飞行员的损失而禁止了飞行员开车云云。

听起来似乎有道理。

但有一个很大的问题:他们都没有说明信息来源。

没有来源,就不能证明事情的真实性。

那么,这些说法到底是不是可信的呢?

于是,我花了五六个小时翻阅了大量的飞行员相关规定,但是,并没有找到跟开车相关的任何规定或法律。

也许他们又会说,这是内部规定,公开渠道当然查不到了。

但是,能不能开车,对于一个买得起车的人来说,是对生活影响非常大的事情,难道这么重大的规定需要当了飞行员之后才能知道?那可就没有退路了,不合逻辑!

再者说,既然内部规定查不到,那谁来阻止他们开车?那交通法总该有相关规定吧,不然交警怎么执法呢?难道靠飞行员自律?

于是,我又去查了相关的交通法规。

先看《中华人民共和国道路交通安全法》,对于开车的身份要求,只有第十九条有规定:

飞行员不能开车吗,飞行员为什么不能开车(都说飞行员禁止驾驶汽车)

也就是说,一个人能不能开车,对身份的要求只有一个:有对应车辆的驾照。其余的规定,都是跟“身份”无关的。也就是说,道路交通安全法并没有限制飞行员的开车权利。

那么,既然有驾照就能开车,那是不是飞行员不能拥有驾照,从源头上阻止?

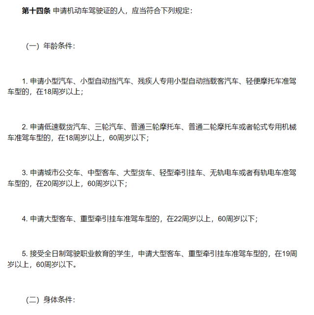
于是,我又查了《机动车驾驶证申领和使用规定》,其中,对申请驾驶证的条件,在第十四条和第十五条:

飞行员不能开车吗,飞行员为什么不能开车(都说飞行员禁止驾驶汽车)

飞行员不能开车吗,飞行员为什么不能开车(都说飞行员禁止驾驶汽车)

很显然,没有任何一条是跟“飞行员”有关的。并且你细看这些条件,相对于飞行员的条件宽松多了,如果一个人不符合这些考驾照的条件,那他更不可能被录取为飞行员了。也就是说,只要一个人能够当上飞行员,那么他必然符合考驾照的条件。

摆完事实,我们再来讲道理,研究一下那些人的论点:

1. 飞行员习惯了飞机的高速,容易飙车。听上去很有道理,但是飞机高速是在天上飞的,根本没有什么视觉参考,而在地上的时候都是在笔直的跑道上滑行,跟复杂的马路比,没有可比性,哪来的习惯?在这方面,赛车手的习惯倒是更丰富,但也没有什么规定说赛车手不能开车啊!所以这一条根本在逻辑上不成立。

飞行员不能开车吗,飞行员为什么不能开车(都说飞行员禁止驾驶汽车)

2. 飞行员习惯了立体转向,遇到情况会先想着朝天上飞,从而错过操作时间。首先,飞行员是不可以随便转换方向的,大多数情况下都是自动飞行。飞机的速度那么快,转弯的半径也非常大,根本不会有什么急升急降的“习惯”,再说,空中哪来那么多障碍物?还有,开飞机在手动模式的情况下,转向是通过操纵杆,而开车,那么大一个方向盘在面前,你去哪里找一个操纵杆?在这种情况下,哪有什么“习惯”?

飞行员不能开车吗,飞行员为什么不能开车(都说飞行员禁止驾驶汽车)

所以,“飞行员禁止开车”根本就是没有任何根据的谣言。

谣言是可恶的,利用普通人对信息掌握得不全来传播谣言,为自己带来流量收益,更是可恶之极!想要当飞行员,完全不需要有这方面的顾虑。

本文关键词:飞行员都不能开车吗?,飞行员是不能开车吗,飞行员为什么不能开车门,飞行员是不是不能开车,飞行员为啥不能开车。这就是关于《飞行员不能开车吗,飞行员为什么不能开车(都说飞行员禁止驾驶汽车)》的所有内容,希望对您能有所帮助!

本文链接:https://bk.89qw.com/a-379646

最近发表
网站分类