手机版

百科生活 投稿

doki的情侣网名,doki微信昵称(爱奇艺泡泡VS腾讯视频doki)

百科 2026-04-06 22:40:32 投稿 阅读:7353次

关于【doki的情侣网名】:doki,今天小编给您分享一下,如果对您有所帮助别忘了关注本站哦。

  • 内容导航:
  • 1、doki的情侣网名:doki
  • 2、爱奇艺泡泡VS腾讯视频doki:明星粉丝社区功能对比分析

1、doki的情侣网名:doki

2、爱奇艺泡泡VS腾讯视频doki:明星粉丝社区功能对比分析

行业现状

近年来,文娱产业飞速发展,网络的迅速传播推动现象级网络自制内容不断涌现,热门影视剧的网络播放量不断打破纪录,娱乐创新应用层出不穷,移动视频成为数十亿中国网民的主流娱乐生活方式。

在此背景下,以明星为主体的粉丝经济正成为市场热点和资本追逐的热点。此外,本身与明星息息相关的以爱奇艺、腾讯视频为代表的网络视频APP越来越不满足于只承担影视播放的功能,更进一步想成为娱乐社交的入口,意图围绕“大IP战略”实现社交与视听娱乐互促,最终形成以影视、明星、粉丝为主体的社交影视新平台。

产品数据对比

目前爱奇艺的日活数1.3亿,其中的泡泡(爱奇艺的明星粉丝互动社区)日活为7000w。

腾讯视频日活1.2亿,但腾讯视频并未公布doki(腾讯视频的明星粉丝互动社区)的日活数,笔者猜测其日活在1000w左右。

由于爱奇艺和腾讯视频都没有公布其粉丝互动社区的用户分布、年龄组成等信息,这里笔者使用百度指数统计的爱奇艺和腾讯视频用户信息来对视频APP的用户信息有基本了解。

目标用户地区分布(蓝色表示爱奇艺,绿色表示腾讯视频)

doki的情侣网名,doki微信昵称(爱奇艺泡泡VS腾讯视频doki)

用户年龄组成

doki的情侣网名,doki微信昵称(爱奇艺泡泡VS腾讯视频doki)

性别分布

doki的情侣网名,doki微信昵称(爱奇艺泡泡VS腾讯视频doki)

由图一可知,爱奇艺和腾讯视频的使用者大多来自经济发达地区,在这些地区爱奇艺的日活数均高于腾讯视频。由图二可知,喜欢看剧的用户年龄段分布在20岁~50岁之间。图三则反映在喜欢看剧的人群中,女性用户与男性用户的比例是3:1,这也反映女性用户比男性用户更爱看剧这一现实情形。

产品定位

笔者认为结合影视的明星粉丝社区需同时满足粉丝、明星以及平台三方面的需求,三者的核心需求如下:

  • 粉丝核心需求:了解明星最新的动态、影视作品,并有机会与明星进行线上、线下互动,此外还能在平台上自传播与“爱豆”相关的动态。
  • 明星核心需求:扩大自身以及参演作品的影响力,与自己的粉丝互动,以及获取平台资源的支持。
  • 平台自身的核心需求:提升用户的粘性,鼓励用户内容产出,丰富自身的商业模式,提升自身平台的活跃度与影响力。

三者的核心需求框架图如下所示:

doki的情侣网名,doki微信昵称(爱奇艺泡泡VS腾讯视频doki)

由于在满足于明星和粉丝的需求之后,平台自身的需求便能得到满足,所以明星粉丝社区平台需优先满足粉丝与明星的核心需求。针对明星和粉丝的需求,爱奇艺泡泡、腾讯视频doki产品定位如下:

  • 泡泡:汇聚爱豆资讯,打造明星粉丝互动社区
  • doki:大IP战略下的,明星粉丝互动社区

两者的定位相差无几,都是在影视的基础上围绕明星、粉丝两个方面来打造自身的产品。

产品功能

在进行产品功能对比分析之前,先对泡泡、doki在APP内的功能入口进行对比

doki的情侣网名,doki微信昵称(爱奇艺泡泡VS腾讯视频doki)

由上图可知,爱奇艺和腾讯视频APP首页都是5个子tab,爱奇艺泡泡的入口位于首页的第五个tab位置,这个设计有违用户使用习惯,用户习惯于APP最后一个tab是个人中心或“我的”页面。在使用爱奇艺的时候,用户想去往个人中心的时候,非常容易误触泡泡所在的tab,而泡泡以产品组件的形式存在于爱奇艺中,用户误触泡泡之后,会进入泡泡圈,需要点击返回才能回到首页,然后需小心的点第四个“我的”tab页卡才能进入个人中心,这一点有损用户体验,但有助于提升泡泡的曝光率。对应的腾讯视频则使用红点的方式来促使用户点击第四个doki tab页卡,提升doki的曝光量。

笔者认为这两种方式其实都有损用户体验,并且降低了用户使用APP的好感度,但爱奇艺和腾讯视频依旧采用这两种方式,说明两款APP正急切希望提升他们明星粉丝社区产品的活跃度,进而提升产品在用户中的知名度。

泡泡

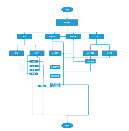
为形式成影视、明星、粉丝互促的平台,泡泡由明星圈子、影视圈子、用户圈子三个圈子组成,其整体信息功能架构图如下:

doki的情侣网名,doki微信昵称(爱奇艺泡泡VS腾讯视频doki)

用户角度的使用流程图:

doki的情侣网名,doki微信昵称(爱奇艺泡泡VS腾讯视频doki)

由泡泡的功能结构图和用户使用流程图可知,明星圈子是泡泡最为重要的功能,也是粉丝用户停留时间最多的部分。

泡泡功能体验

(1)首页体验

doki的情侣网名,doki微信昵称(爱奇艺泡泡VS腾讯视频doki)

功能分析:泡泡以产品组件的形式存在于爱奇艺之中,因而从爱奇艺第五个tab进入泡泡之后,感觉像重新打开了一个新的APP。

泡泡圈由看点、进圈、发布、发现、消息五个tab页卡组成。看点主要是feed流的形式,展示当前用户发表的与明星、影视相关的热门帖子。

进圈则由我加入的圈子、圈子广场、推荐圈子组成,该页卡方便用户添加自己感兴趣的圈子以及去往自己关注明星的圈子。

发现则由明星来了、应援、热圈、我拍、明星up榜几个部分组成。

明星来了能快速查看即将以及过往来到泡泡的明星,应援则向用户展示当前正在进行的粉丝应援活动,热圈可以查看当前较火的圈子,我拍则是一些用户拍摄的短视频,明星up榜为用户显示泡泡圈上明星热度排行,发布页卡方便用户发表圈子动态,消息页卡提供该用户被人点赞、评论以及聊天的即时信息。

个人评价和缺点:泡泡首页展示的内容分类明确,结构较为清晰,很有层次感,另外泡泡首页的UI设计的比较简洁,用户浏览起来比较舒服。不过进圈页卡里面的内容较为繁琐,根据调查数据显示,大部分的用户其实都只关注了一到两个明星,这其中大部分还是“唯爱”粉。进圈这样的设计,用户在进到自己喜欢的明星圈子时还需要点击自己关注明星的头像,才能进入明星圈子。

(2)明星圈子功能体验

doki的情侣网名,doki微信昵称(爱奇艺泡泡VS腾讯视频doki)

功能体验:明星圈子是泡泡最重要的部分,明星圈子顶部用于显示明星的粉丝数目、发帖数目,以及粉丝用户在明星下的粉丝等级。粉丝等级可以在动态页卡通过完成右下角的今日任务来提升等级,不同的粉丝等级在明星圈子内具有不同的权限,以鼓励粉丝来提升自己的粉丝等级。

此外,通过完成今日任务可以为粉丝喜欢的明星打榜提高明星在该平台上的影响力,以此营造粉丝伴明星、明星陪伴粉丝的平常生活感,以最终保证泡泡社区的活跃性。

榜单下是公告提示用户在该明星圈子下需要遵守哪些规定。公告的下方是粉丝发表在明星圈子下的动态、粉丝应援活动等信息,动态可通过最新评论、最新发表以及精华三个维度进行筛选。此外用户点击“+”号,即可在该明星圈子下发表与明星相关的动态,包括图文、视频、投票等内容。

个人评价:泡泡的明星头图简单明了,并且今日任务和用户在明星下的粉丝等级等信息提示也比较明显,而且基本不会影响到用户的体验,动态页卡层次分明、UI清晰。

doki的情侣网名,doki微信昵称(爱奇艺泡泡VS腾讯视频doki)

功能体验:明星圈子其它三个tab分别为明星来了,提供明星与粉丝互动的功能,包括正在进行的互动,以及明星与粉丝以往互动记录和未来的互动预告。视频页卡则向用户提供该明星相关的影视花絮、八卦节目等周边动态。了解TA方便用户查看该明星的基本信息、明星最新的行程和该明星八卦新闻。

个人评价:明星圈子的明星来了页卡信息过少,基本上每个明星都只有一两条,有的明星甚至都没有这个tab页卡,而粉丝用户非常在意明星在该平台上的活动信息。明星活动信息过少,会降低粉丝用户在泡泡上追“爱豆”的积极性,从而影响泡泡的用户活跃度。此外视频页卡的视频质量不高,评论、点赞数目远不如明星动态中的帖子,也会影响粉丝用户的积极性。

(3)粉丝应援功能体验

doki的情侣网名,doki微信昵称(爱奇艺泡泡VS腾讯视频doki)

功能体验:泡泡的用户参与粉丝应援只需三步,首页用户进入到应援页面中,选择自己需要应援的明星,然后进入应援详情,选择需要购买的应援道具参与应援,最后通过支付宝、微信支付等方式完成支付,整个过程非常的简单方便。

个人评价与缺点:泡泡的应援活动最大的问题是用户参与度不高,笔者浏览了当前的应援活动,大部分活动到截止日期了还无法完成应援,说明粉丝还没有习惯使用泡泡来参加粉丝应援活动,泡泡在应援这一块还需加大运营的投入。

(4)影视圈子

doki的情侣网名,doki微信昵称(爱奇艺泡泡VS腾讯视频doki)

功能体验:泡泡的影视圈子内容和明星圈子比较接近,都包含头图、动态、相关三部分内容。影视圈子的头图向用户提供加入该圈子以及选集播放该影视剧的功能。动态则是用户发表在该圈子下的图文、视频、投票等内容。相关页卡则显示该影视剧参演的明星介绍,影视剧的相关片花,并向用户提供进入参演明星圈子的功能。

个人评价和缺点:泡泡的影视圈子,中规中矩没有特别出色的地方,但是在头图部分播放影视UI感觉有点奇怪,这里是否可以选择点击播放然后直接跳转至视频详情页播放视频。

(5)用户圈子

doki的情侣网名,doki微信昵称(爱奇艺泡泡VS腾讯视频doki)

功能体验:他人圈子提供查看该用户在自己关注的圈子下发表的动态,该用户拍摄的短视频以及关注该用户和该用户聊天等功能。

个人评价与缺点:用户圈子信息内容较少,同应援一样,人气太低,知名的用户圈子数目少,基本没有拥有大量粉丝的用户圈子。

(6)泡泡发表功能体验

doki的情侣网名,doki微信昵称(爱奇艺泡泡VS腾讯视频doki)

功能体验:泡泡可发表的内容形式非常丰富,包括图文、视频、表白和投票和用户自制的短视频(我拍),其中我拍结合爱奇艺强大的影视资源为用户提供海量视频模板来自制短视频。

个人评价与缺点:泡泡向用户提供了丰富的发表圈子动态的方式,但我拍这一方式在泡泡上的使用者和人气都不高,其根本原因在于我拍对飙的短视频社交,市场已有非常多的优秀短视频社交APP,如快手、抖音等等,泡泡的我拍竞争力明显不足。

doki

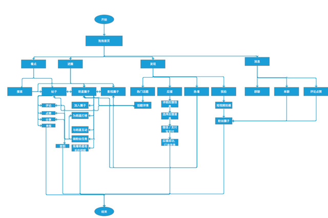
同泡泡一样,为了实现影视、明星、粉丝互促的平台,腾讯视频的doki也主要由明星doki、影视doki两部分组成,粉丝doki的概念还没有正式出现。doki的产品信息功能结构如下:

doki的情侣网名,doki微信昵称(爱奇艺泡泡VS腾讯视频doki)

用户角度的使用流程图:

doki的情侣网名,doki微信昵称(爱奇艺泡泡VS腾讯视频doki)

由泡泡和doki的功能结构图对比可知,doki的产品功能比较简单,没有泡泡的功能丰富。

doki功能体验

(1)doki首页体验

doki的情侣网名,doki微信昵称(爱奇艺泡泡VS腾讯视频doki)

功能体验:腾讯视频的doki首页由推荐、广场、明星doki三个子页卡构成。推荐页卡用来向用户推荐当前用户发表的与明星相关的动态信息。广场页卡则方便用户查看当前热点的明星事件、明星人气排行、热议的明星话题、明星在doki上发表的动态。明星doki页卡即用户关注的明星doki。

个人评价和缺点:

doki首页没有采用泡泡的组件化形式,只是嵌入在腾讯视频中的一个tab页卡,这样用户使用起来比较自然,而且点击doki页卡,用户可以点击顶部的关注明星导航面板快速定位到用户关注的明星doki页卡中。但由于doki没有采用组件化的形式,导致doki页卡的信息层次展示不够清晰,比如推荐和广场这两个页卡让人很容易产生误解,两者在具体的内容上也重合在一起。

此外用户关注的明星较多的时候,顶部的导航看上去密密麻麻,容易让用户视觉疲劳。这里可以肯定的说,腾讯视频的doki后续肯定会像爱奇艺的泡泡一样,以产品组件化的形式存在于腾讯视频中,这样可以让doki整体的层次更加明朗,UI看起来也更为简洁,并且易于产品扩展(插件化的产品可插拔)。

此外doki广场和推荐页卡的搜索功能提供的是腾讯视频全局搜索功能,搜索的结果内容大部分都是影视视频,用户已经在doki页卡了,所以这里的搜索结果应该为明星doki、影视doki、以及用户发表的帖子更为合适。

(2)明星/影视doki体验

doki的情侣网名,doki微信昵称(爱奇艺泡泡VS腾讯视频doki)

功能体验:在明星doki,用户可以看到明星的粉丝数目,明星在doki人气榜上的排名情况,用户关注了明星doki了之后还能看到在该明星下的粉丝等级徽章。在明星doki用户点击打榜能为明星冲榜,除点击签到之外,还能通过点赞、评论等方式来完成粉丝任务,获取道具值来为明星打榜。

个人评价与缺点:明星doki提供的功能和泡泡的功能基本一致,doki的明星头图比泡泡的明星头图更为的酷炫,并且强调了doki这一品牌。但是doki明星的UI呈现方式笔者认为有几个不足:

  1. UI上完全看不出粉丝任务在哪,唯一的提示是有一个“签到”按钮,用户只能在点击“签到”按钮之后才能查看未完成的粉丝任务,这里不给用户做每日任务的强提示,会降低用户做粉丝任务的积极性。
  2. 对应的在明星下用户也看不到自己当前等级情况,这也会阻碍用户完成粉丝任务的热情。
  3. 头图的导航,明星名字异常密集,而且下面又是4个tab导航,根据米勒定理,一个控件元素超过五个很容易引起用户不适,并且导致明星doki失去内容焦点。
  4. 此外影视doki除了多了观看正片按钮之外,其它功能和明星doki一模一样,因此在影视doki也有粉丝任务,可是做了粉丝任务并不能给影视doki打榜,提升影视剧的影响力。

影视剧的影响力应该按照播放量来衡量,所以影视doki提供这个功能笔者有点看不懂。笔者认为泡泡的做法更符合产品逻辑,在影视圈子泡泡是没有粉丝任务的。

doki的情侣网名,doki微信昵称(爱奇艺泡泡VS腾讯视频doki)

功能体验:明星doki除头部以外由后援会、明星说、视频、作品4个子页面构成,后援会是其它用户在该明星doki下发表的关于明星的图文、视频,明星说是明星在doki、微博、ins上发表的动态,视频是和明星相关的一些短视频,作品是明星的简介和历史参演的作品。

个人评价:这四个tab和泡泡在明星下的4个tab内容一致,不过在明星说部分,doki通过抓取明星在其它平台的内容来充实明星说,不像泡泡一样,在明星来了页卡,明星发表的内容非常少并最终影响用户的体验。

(3)doki发表能力体验

doki的情侣网名,doki微信昵称(爱奇艺泡泡VS腾讯视频doki)

功能体验:用户在doki广场和明星doki的后援会页面都能发表和明星doki有关的动态,包括图文和视频两种类型。

个人评价与缺点:发表体验和泡泡一致,但是doki的发表内容形式比较少,不支持投票、表白等类型,丰富程度不如泡泡。

功能对比分析总结

泡泡:从上述产品功能分析我们可知,泡泡的功能非常丰富,包括明星和粉丝动态、明星互动直播、粉丝应援、短视频、即时IM等功能,其产品形态非常像国内最大的粉丝、明星互动平台微博,但泡泡的人气和用户数量和微博的差距不在一个数量级,其根本原因,笔者认为有以下几个方面:

  • 爱奇艺在泡泡的资金投入和人力投入严重不足。泡泡目前还寄生在爱奇艺这个平台上,而爱奇艺的核心竞争力目前还在影视剧方面,爱奇艺将大量的资金都投入在了版权购买、综艺自制,导致爱奇艺无法投入重金和人力来运营泡泡,毕竟请明星入住泡泡和吸引粉丝加入泡泡圈需要投入巨额资金和人力运营。对应的,微博本身就是专业的明星、粉丝互动平台,有专门的团队和大量的资金投入来为明星服务。
  • 泡泡起步时间太晚。15年微博已成为国内最大的明星、粉丝互促平台,其生态已经构建完成,微博的粉丝用户数目众多,能提升入住微博的明星影响力和人气,满足了明星最核心的需求,所以几乎所有的明星、大V都入住了微博。而这个时候泡泡才刚刚起步,想要从虎口夺肉,其难度可想而知。
  • 泡泡产品形态有待进一步优化。泡泡以产品组建的形式存在于爱奇艺中,依靠爱为泡泡导流,目前来看这个效果不是很明显,毕竟影视、明星、粉丝互促这种趋势还远远没有形成,用户上爱奇艺最核心的需求还是看影视、综艺,且大部分的用户看完即走,只有真正的粉丝用户会去关注相关影视明星的动态,最直接的例子就是泡泡里的帖子、应援,粉丝的活跃度明显不够。笔者认为爱奇艺下一步应该将泡泡以独立的APP出来,并紧紧将明星和粉丝结合在一起,再通过爱奇艺为泡泡导流,类似于今日头条采用的方式(今日头条上的短视频不断的为西瓜、火山小视频导流),最终与微博进行正面厮杀,微博现在过度商业化已经有损用户体验(比如各种无底线的广告视频)。

doki:腾讯视频的doki目前还处于追随泡泡的脚步,下图是doki的版本更新历史:

doki的情侣网名,doki微信昵称(爱奇艺泡泡VS腾讯视频doki)

由上图我们可知doki从17年才开始发力,泡泡15年就开始上线了,而且从前面的产品功能对比可知,doki功能远没有泡泡丰富,所以doki17到18年上线的功能全都是模仿泡泡的产品功能。可以预测在未来的几年里,doki还是会通过不断的模仿泡泡来完善自己的产品,并且依靠QQ、微信形成自己粉丝社区以最终和泡泡、微博进行竞争。

视频明星粉丝社区的未来前景:从目前泡泡和doki的用户数和日活来看,影视、明星、粉丝互促平台还没远远没有形成,笔者可以断定泡泡的七千万日活有注水嫌疑。

但泡泡还是能吸引“疯狂”的粉丝用户,因为这些粉丝希望自己的“爱豆”在主流平台上的人气越来越高,所以在产品设计中,不论是泡泡还是doki都强调“为明星冲榜”这一功能,并且每年都为榜单上的明星颁发奖项,这极大的促进粉丝用户使用泡泡和doki为自己的“爱豆”打榜。

本文关键词:dokie什么意思,dokidoki文学部是黄油吗,dokidoki文学部真结局,dokidoki,dokidoki咒术高专巫师日常。这就是关于《doki的情侣网名,doki微信昵称(爱奇艺泡泡VS腾讯视频doki)》的所有内容,希望对您能有所帮助!

本文链接:https://bk.89qw.com/a-387908

最近发表
网站分类