手机版

百科生活 投稿

相似度检测软件,论文检测相似度(皮肤问诊APP市场分析)

百科 2026-02-20 11:16:44 投稿 阅读:2942次

关于【相似度检测软件】:论文检测相似度(论文相似度检测免费软件),今天小编给您分享一下,如果对您有所帮助别忘了关注本站哦。

  • 内容导航:
  • 1、皮肤问诊APP市场分析
  • 2、相似度检测软件:论文检测相似度(论文相似度检测免费软件)
  • 3、论文查重相似度太高怎么办?
  • 4、论文查重相似度多少算合格?
  • 5、论文的相似度检测如何检测?
  • 6、硕士论文查重相似度要低于多少才可以过?

1、皮肤问诊APP市场分析

相似度检测软件,论文检测相似度(皮肤问诊APP市场分析)

一、市场分析

1. 行业背景分析

相似度检测软件,论文检测相似度(皮肤问诊APP市场分析)

图1-1 中国医疗信息化市场规模(单位:亿元)

随着“十四五”的逐步深入,医疗信息化政策、医疗卫生政策的大量推广铺盖,两者直接推动了医疗信息化的建设和发展。

与此同时,大数据、人工智能等新一代信息技术的成熟发展并渗透应用于医疗信息化行业,为医疗资源配置、医院管理、发展战略决策等提供重要的数据与技术支撑。

因此受政策和技术驱动,未来2-3年院端信息化建设需求将持续释放,核心软件市场规模保持稳定增长。

2021年中国医疗信息化核心软件市场规模为323亿元,2021-2024年复合增长率为19.2%,预计2024年市场规模达547亿元。

相似度检测软件,论文检测相似度(皮肤问诊APP市场分析)

图1-2 2018-2022年中国医美市场规模(单位:亿元)

2018-2021年中国医疗美容市场规模持续增长,2021年约为2274亿元,增速为15.1%,增速超过全球,占全球医美市场规模21.9%。

从年复合增速来看,中国医美市场规模从2016年的841亿元增长至2020年的1795亿元,年复合增长率达到28.7%。

2023年中国医美市场规模仍将维持高速增长。但受到新冠疫情以及市场供大于求的影响,2018年开始中国医美行业的增速放缓,预计2020年-2023年的年复合增长率将为15.2%。

受益于更低的风险和更快的恢复速度,近年来我国轻医美市场以快于行业整体的增速持续放量,2019年规模约600亿元,占医美市场份额升至42%;2014-19年轻医美市场复合增速约24.6%;据Frost & Sullivan预计,2024年我国轻医美市场规模有望达1,443亿元,对应2019-2024年复合增速19.2%。

随着近年来我国居民生活水平大幅提高,女性经济地位的独立,成为支撑医疗美容市场高需求的源动力。

而在人与社会的自然进化中,人们越来越关注颜值经济,在当前“看脸的时代”,颜值即正义,社会包容度提升,也令越来越多的人敢于去消费医疗美容的项目。

医疗美容行业也随之进入了快速发展时期。

总结

从上面的图可以看出,中国医疗信息化和中国医美的市场规模将持续发展。因国家政策、技术发展的影响,越来越多的技术投入到医疗场景中,人们对于获取治疗信息的途径也逐渐发生变化,从线下到线上的转变,线上互联网医疗逐渐被人们拥抱。

居民消费观念的变化,也使得人们越来越注重颜值,愿意为自己的颜值买单。而受新冠疫情的影响,人们居家隔离,互联网医疗美容逐渐变为皮肤患者“及时雨”。

在多方影响下,线上互联网医疗美容将高歌猛进。

2. 行业宏观环境分析

1)政策

国家卫生健康委、国家中医药管理局于2021年9月发布的《公立医院高质量发展促进行动(2021-2025年)》中明确提出了要建设“三位一体”智慧医院。

要求将信息化作为医院基本建设的优先领域,建设电子病历、智慧服务、智慧管理“三位一体”的智慧医院信息系统。

2021年6月10日,国家卫健委发布2021年第273号监督函,印发《打击非法医疗美容服务专项整治工作方案》。

进一步提高美容医疗机构(含中医美容医疗机构)依法执业意识,强化医疗服务质量和安全管理,防范医疗纠纷和安全风险,严厉打击非法医疗美容活动。依法规范医疗美容服务信息和医疗广告行为,严厉打击虚假医疗美容类广告、信息以及不正当竞争行为。

总结:

2021年“智慧医院”的提出促使互联网医疗的建设和发展。

同年,“黑医美”事件的发生,引起社会广泛讨论,国家为维护消费者合法权益,保障群众身体健康和生命安全,开展打击非法医疗美容服务专项整治工作,医美市场出现良币淘汰劣币,倒逼不规范市场改革,推动医美企业发展改革。政府相继发布的政策,对于互联网医美行业的发展起着关键作用。

2)经济

相似度检测软件,论文检测相似度(皮肤问诊APP市场分析)

图2-1 中国人均GDP(美元)

中国人均GDP,逐年呈上升趋势,2017 年,我国人均 GDP 9077美元,医疗美容行业也随之进入了快速发展时期;从2015年的870亿,2016年1250亿,2017年1760亿,2018年2170亿,2019年2560亿,2020年预计将实现3150亿元的市场消费额。

相似度检测软件,论文检测相似度(皮肤问诊APP市场分析)

图2-2居民医疗服务付费图

2015年,中国卫生总费用占GDP的比重(THE) 首次接近国际平均水平并保持较强的内生增长动力,随后新医改政策进一步聚焦医疗卫生,着力打造社会民生基础设施,2020年中国THE首次破7说明我国全社会的健康意识逐步提升、医疗卫生健康产业规模持续扩大。

其次,居民对医疗保健、医疗诊疗的付费意愿与消费能力持续加强,除去疫情偶发因素,自2016年起,中国医院诊疗人次呈稳步上升趋势:2019-2020年的细分卫生费用中,次均门诊费用与人均住院费用的价格和同比增长都在提升。

一线、新一线城市是医美消费主战场,医美消费人群占比70%以上。

一线城市消费者更成熟,对医美知识了解较多,消费转化率高;随着互联网拉平区域发展不平衡的效应,中国新一线城市消费用户占比首次超过一线城市,成为市场增长的最大推力。

二线城市拥有更庞大的人群,随着医美消费的持续下沉,消费人群数量近三年来持续增长,至2021年,这一群体比例已经达到18.33%。

总结

近年来中国飞速发展,第三产业快速发展成为经济增长的新引擎,从1978年的占比23.9%稳步提升,如今成为国民经济第一大产业。

国民收入水平提升,消费结构发生改变,在满足衣食住行的基础消费后,人们更加追求满足精神层面需求,我国整体进入消费升级周期。

医美行业身为具备医疗属性的消费行为将受益于我国经济增长,追赶发达国家,渗透率进一步提高。

3)社会

受韩流、“网红效应”等多种因素的影响,越来越多的人乐于接受快餐式的美容,一些比较大众的消费项目通常只需要一顿午餐的时间即可,比如祛痘、美白、激光美容等,这类的项目因为所耗的时间短,具有微创伤、不破皮等特点,而深受白领一族的喜爱。

从另外一个维度来看,由于女性的崛起,女性经济地位的独立,从而使女性成为支撑医美市场高需求的重要源动力。

在人与社会的自然进化中,人们越来越关注颜值经济,在当前“看脸的时代”,颜值即正义,社会包容度提升,也令越来越多的人敢于去消费医疗美容的项目。

随着消费升级的演进,我国医美行业正加速从一线城市走入二三四五线城市的更多爱美人群中。在互联网的人口红利见顶后,下沉市场被视为医美行业的最后一波人口红利所在。

企查查数据显示,2016年到2019年,我国“医美”相关企业的注册量从超5000家增长到近9000家,比十年前数据增长了7.4倍。

而在2016年到2020年之间,下沉市场“医疗整形”相关企业新增注册数分别为290家、424家、596家、704家、596家,增长明显。

不过,消费升级带来下沉市场医美需求快速增长的同时,也带来了另一矛盾:那就是医生数量和质量不足等导致无法保证高质量的本土供给等,造成供需错配。

  • 一方面,下沉市场本地正规的医美机构因为技术和经验等因素,很少能接触到高端的客户资源,这使得本土的直客型医美机构水平很难大幅度提高;
  • 另一方面,更多医美机构到下沉市场开推介做培训谈提成,但美容院等渠道开始担心医美纠纷会引发更多风险等,介绍客户趋向保守,这导致医美机构的获客越来越难,成本也越来越高。

同时,相比一二线城市,下沉医美市场存在着更加严重的信息不对称问题,消费者在进行消费决策时,需要面对的医美信息更加冗杂难辨,医美市场也更加混乱。

可见,下沉市场的医美赛道更加迫切需要真实优质的医美信息,这使得类似新氧这样的移动互联网医美平台显得更加有价值。

总结

受韩流文化、网红文化和女性崛起的影响,人们的需求从温饱阶段跨越到社交需求,美在社交中存在一定的优势。

在当前颜值即正义的时代,社会包容度提升,也令越来越多的人敢于去消费医疗美容的项目,而近八成消费者每次购买医美项目前,都会对相关项目进行信息收集,互联网医美平台(APP)成为消费者获取医美信息服务主要渠道。

互联网平台比如新氧、更美等app,可以使价格透明化,消除消费者的信息不对称,通过正品联盟来打消消费者顾虑。

4)技术

5G技术,借助5G通信技术,患者可 “面对面”获得知名专家的诊疗指导,可支持高清音视频交互和医学影像数据高速传输,专家可随时为患者开展高质量、实时的疾病诊断、辅助检查、治疗建议、健康咨询等服务,有效提升基层医疗机构门诊患者医疗服务质量,强化基层医疗水平。

大数据提高治疗成功率,现代医学每一年都在发展和改进,而大数据是每一天都在为医生们提供改善。

来自数据的信息可以让医生做出更准确的治疗决策。即使患者的病症很少见甚至是无法观察出来的,但大量信息仍然可以帮助医生正确地制定解决方案;大数据促进医疗行业信息共享,医生们乐于在医疗行业内分享信息,这对患者来说是一件幸事。

共享关于治疗方案的信息,能够让医生们评估患者的某些状况,并在更有效的基础上预测可能的结果,大量的信息有助于提高医疗预测的准确性;大数据让用药更有效,任何医疗专家都会说,药物是非常“善变”的,需要不断调整剂量,以确保患者的最佳健康状况。

大数据从信息和患者两个方面解决了这个日益突出的难题。信息方面,医生可以根据他们得到的结果和效果来调整治疗计划。

可以依托海量人像大数据和医美领域的美学知识,通过机器学习与人工校准,最终实现可以根据每个人的不同条件,给出针对性的个性化治疗方案建议。

总结:5G技术的发展为患者提供“面对面”诊疗指导,在线问诊过程中支持高清音视频交互和医学影像数据高速传输。

互联网的发展推动大数据算法不断变得精准,大数据的快速发展,有效消除了数据壁垒带来的信息误差,提升了服务质量和服务效率,皮肤问诊APP使得算法在不断精确的过程中,为患者提供适合自己、有效的诊治方案,也为专家的治疗计划变得精准,用药也更有效果。

3. 商业模式

1)线上测诊

视频对话测诊。视频测诊会提供给消费者,询问专业资深人士途径——2个类别:中医、西医;3个询问选择:专业大夫、资深大夫、专家大夫,不同的选择,价位也不一样,见下表。

以美图问医为例,可以提供消费者线上咨询,每单付费2元。

视频对话测诊。视频测诊会提供给消费者,询问专业资深人士途径——2个类别:中医、西医;4个询问选择:主任医师、副主任医师、主治医师、住院医师,不同的选择,价位也不一样,见下表。

例子:美图问医以西医为主,其中西医分为主任医师、副主任医师、主治医师、住院医师四个类别。

向医生提问,提交个人信息:在三甲医院重点科室和皮肤科为主要诊疗特色的公立三级专科医院工作,从医经验在10年以上的主任医师收费价格在80-100元,副主任医师50-80元,从医经验在3年以上主治医师25-50元,住院医师15-40元。进入咨询室问医生,每单优惠价2元,不分类别。

相似度检测软件,论文检测相似度(皮肤问诊APP市场分析)

2)医药电商

会在平台上开拓专门的销售医药的入口。医疗机构、医药公司、医药生产商等在平台入驻,并在上面售卖医药商品。

例子:阿里大药房和药企合作时,要求扣点情况——接客单<150 ,按百分之25%扣,接客单>150,扣点可以相应降低,这个扣点情况是可以跟阿里小二谈的,正常在20%左右,最低15%的扣点。新品上架前药企需提前支付给阿里大药房5000/sku新品推广费,用于自己产品的推广。

3)商城购物

互联网医疗电商整合线下针对皮肤的治疗的商店,线上给患者提供医生开出药方的药品,用户可以直接在平台上购买,节省时间。

例子:以阿里健康大药房为例,提供药品的同时,可以将线上购买药品的识别认证步骤展现给用户,确保患者买到的是真药。

4)广告/视频

商家想在在平台发布广告/视频,需要和平台服务商沟通,平台服务上赚取一定佣金。

例子:小红书的广告推广为信息流推广,其费用扣费有三种方式,分别是CPC计费、CPM计费和CPT计费。

二、用户标签

1. 用户分析

相似度检测软件,论文检测相似度(皮肤问诊APP市场分析)

图2-1 用户地域分布情况

我国医美资源主要集中在一线城市及长三角、珠三角和西南(成都、重庆)等医美需求较为旺盛的地区,而市场广度更大的中西部二三线城市的市场需求相对疲弱,资源分布不均,医美机构地域特征明显。

现阶段我国医美用户主要位于高线城市主因:

  1. 高线城市客群教育水平、可支配收入水平较高;
  2. 受潮流文化、KOL影响等外部环境影响,求美观念更为领先;
  3. 医美产品与服务供给较丰富。
相似度检测软件,论文检测相似度(皮肤问诊APP市场分析)

图2-2 医美用户年龄分布

相似度检测软件,论文检测相似度(皮肤问诊APP市场分析)

图2-3 医美用户年龄分布比例

年轻群体开放爱美,熟龄用户消费力领先。互联网医美平台也在逐渐打破医美行业信息不对称的局面,年轻人接受度和认可度提升。从年龄分布来看, 20-29岁医美用户是主流,占比29.2%。其次是30-39岁的群体,占比达24.1%。

相似度检测软件,论文检测相似度(皮肤问诊APP市场分析)

图 2-4 用户性别分布比例

女性为消费主力,男性需求蕴含进一步释放空间。从消费者的性别分布上来看,女性仍然是消费的主力,随着经济社会的发展和女性自我意识的觉醒,女性消费升级、追求品质生活的需求日益旺盛,“她经济”迸发出蓬勃的活力,也成为医美消费的主力军。

2. 用户行为

相似度检测软件,论文检测相似度(皮肤问诊APP市场分析)

图 2-5互联网医美用户消费行为

用户偏向轻医美消费。客单价低的入门级轻医美项目更容易被年轻人所接受,多元化和个性化的审美趋势,也促使医美行业从流水线式的、单一的操作方法不断地向更有针对性的操作演变,从以手术为主的重工形式向以非手术的轻工形式转变。

同时,随着国内消费者对医美的认知加深,对安全更加关注,在选择时会做一些风险系数较小的项目进行尝试。

这与与年轻一代受“颜值经济”、新媒体崛起影响较深,进而对医美接受度较高等因素有关。

3. 用户群体

4. 用户画像

1)皮肤患者

基本属性:小锦,女,21岁,大学生;

用户行为:线上测试皮肤;

用户特征:最近皮肤状态不稳定长了一些红肿性痘痘;

使用场景

小锦一名在校大学生,最近脸部突然爆出一些红肿性的痘痘,因为疫情原因,在家封锁不能去医院诊治脸部情况,她现在非常想知道自己脸部出现什么问题,有什么方法治疗脸部问题,小锦在皮肤问诊APP和专家视频对话后了解了详细状况,得知自己脸部螨虫感染,需要用去螨皂洗脸,在喝一些金花消痤丸就可以了,比在其他皮肤测评软件上推荐买护肤品治疗要有效,使用一段时间后小锦的皮肤恢复如初了。

用户痛点:疫情期间长痘想要治疗脸部问题,但不能外出,想要从线上咨询却没有渠道。

2)医生

基本属性:小锦,女,37岁,皮肤专家;

用户行为:线上出诊;

用户特征:想要在线上多赚取一些资金;

使用场景

小锦是一名皮肤医生,在武汉某家医院上班,工资水平只在2000-3000元左右,短期无法实现工资提升的愿望,小锦想找除了上班还可以给皮肤患者治疗皮肤,赚取资金途径。她在皮肤问诊APP和皮肤患者一对一问诊,治疗,比单纯在线下治疗方式,时间合理分配,小锦在线上问诊后赚了很多资金。

用户痛点:职称受限,经验的积累和工作能力的提升需要时间积累,工资薪水有限。

5. 用户痛点

1)皮肤患者

疫情期间长痘想要治疗脸部问题,但不能外出,想要从线上咨询却没有渠道;

去线下医院挂号费用高而且就诊排队时间长,就诊时间短暂治疗效果差。

2)医生

职称受限,经验的积累和工作能力的提升需要时间积累,工资薪水有限;

工作时间相较于其他科室灵活程度大,仅医院的工资资金来源单一,想要在闲暇时间多赚取一些资金;

信息不对等导致的信任问题,引发医患关系紧张,医生想深入浅出地对毫无专业背景的病患进行解释,让患者短时间内了解医生的治疗方案,并非易事;

沟通成本较高。就诊时间短、病人多、没有充分的条件跟患者解释清楚疾病相关知识,且大部分病患都不是很有条理的罗列自己的问题。

3)商家

药企商家自建电商平台需要大量资金作为支持企业运转的基本需要,但部分药企规模小,收入无法满足在资金上支持电商平台的建立;

药企商家搭建一支完整的团队,需要准备好一大笔资金,专门用来挖人才,而自己培养人才,时间成本高,效果甚微;

药企掌舵人换赛道发展,仍旧秉着做好产品等着消费者上门的理论,没有互联网思维,平台经营发展受到干扰;

药企来说,药品经过渠道流通到达消费者手中,是稳定的利润来源模式,不需要付出更多的费用,而触网后,首先需要搭建一支网络经营团队,然后就要降低药价。

三、用户标签

1. 战略层

相似度检测软件,论文检测相似度(皮肤问诊APP市场分析)

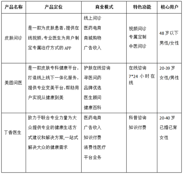
总结:通过分析对比皮肤问诊、美图问医和丁香医生战略层的对比。

  • 在战略布局上相似度高,都在健康领发展,美图问医向健康领域的皮肤专科发展,丁香医生在医疗领域向着全方位多领域发展。
  • 从市场定位,美图问医是在线医疗服务平台,丁香医生是在线医疗+电商平台
  • 从商业模式来看,美图问医主打实时在线咨询。皮肤问诊以品牌入驻、广告收费等方式实现变现。其中美图问医背靠厦门美图网科技有限公司,可以快速引流;丁香医生隶属丁香园旗下,与丁香妈妈、丁香园构成产品矩阵,很大程度上留存用户。

皮肤问诊可以吸收以上两个APP的优点,皮肤问诊可以提供健康百科,将皮肤病细化、严谨,增加消费者的信任感,同时皮肤问诊也可以向丁香医生开拓医师讲堂。

2. 范围层

相似度检测软件,论文检测相似度(皮肤问诊APP市场分析)

总结:根据美图问诊和丁香医生的功能对比清单显示,丁香医生功能更全面,提供多种在线个性化咨询、相关产品服务——儿童成长测评、健康服务预约,且可以供生活医疗服务——预约挂号、疫苗预约。

美图问诊,拥有在线问诊功能,可以在平台上挂号迅速问诊,有效检测皮肤问题,但只针对皮肤问题,且没有皮肤病症分类。

皮肤问诊可借鉴丁香医生的相关功能进行创新化、优化,发挥其医疗的专业性。此外丁香医生APP功能里面,出皮肤科室之外,还有其它病症科室模块,功能繁杂,皮肤问诊应该注意参考范围。

3. 结构

1)皮肤问诊

相似度检测软件,论文检测相似度(皮肤问诊APP市场分析)

2)美图问医

相似度检测软件,论文检测相似度(皮肤问诊APP市场分析)

3)丁香医生

相似度检测软件,论文检测相似度(皮肤问诊APP市场分析)

总结:

根据功能结构图可以看出,皮肤问诊将重点核心功能放到首页和定制两大版块,首页清晰的向用户展示医生的类别和职称,定制模块可为用户提供个性化专属的服务,为用户提供属于自己的私人医生服务,使得用户可以享受到为自己量身打造,随时在线的就医、维护肌肤健康的服务。

美图问医在发现模块功能偏多,其目的是为打造一款皮肤专科健康平台,最大限度的打造线上线下一体化服务,满足用户变美的需求。

丁香医生侧重于健康百科的建设,其原因在于为用户提供专业的健康生活方式建议和解决方案。

美图问医和丁香医生在就诊的功能方面迅速直观,可在用户点入APP中,迅速找到问诊页面,减少用户在使用APP中所需的行为成本,在一定程度上提供给用户迫切解决面部问题的解决出口。

皮肤问诊可根据以上功能结构图完善产品结构,同时功能界面不可过多,要具有专业度,节省用户时间。

让用户能够快速找到功能进行体验。好的用户体验能节省用户时间,解决用户痛点,同时给用户带来温度。

4. 在线问诊功能分析

1)皮肤问诊

  • 功能描述:在线问诊;
  • 优点:可以在线视频、语音、文字咨询;有中医专家坐诊;人工免费咨询回复;
  • 缺点:并非24小时在线;问诊结束后只能和医生有2次对话机会。

2)美图问医

  • 功能描述:专家咨询;
  • 优点:24小时在线,响应速度快;优惠力度大(价格2元);有咨询室;
  • 缺点:没有免费问诊;咨询室AI回复,直接推荐医生,解决不了实际问题;患者补充信息的时候,医生只有两次追问,次数不够。

2)丁香医生

  • 功能描述:问医生;
  • 优点:筛选医生熟悉擅长的领域,快速便捷找到适合自己的医生;显示医生星级评价;
  • 缺点:没有中医科,价格较贵(价格在29-150之间);只能和医生对话3次;无免费问诊。

总结:

皮肤问诊可以在线和医生视频沟通,在医生的选择上可以中医和西医大两类别,用户可以根据自己的需求到对应类别的医生下面挂号。和其它两款APP相比,皮肤问诊没有医生星级评价、24小时在线咨询。

四、SWOT分析

1. 优势

2. 劣势

  • 医生在线时间并非24小时商品订单;
  • 无社区模式,患者无法在社区留言评价;
  • 无用药提醒,患者可能会忘记吃药时间;
  • APP专业性有待考究,用户对新款的APP信任度低。

3. 机遇

  • 政府大力推进医疗信息化的建设;
  • 人们对颜值的追求和为之付费的意愿和能力也逐渐增强;
  • 依托5G、云计算、大数据等技术;
  • 疫情影响,人们居家隔离,互联网医疗美容可以在线视频问诊。

4. 挑战

  • 政府加大对医美市场的整改力度;
  • 美图问医、丁香医生背后有资本支持,其公司产品形成矩阵,护肤问诊竞争难度大。

五、总结

1. 从市场角度

企查查数据显示,2016年到2019年,我国“医美”相关企业的注册量从超5000家增长到近9000家,比十年前数据增长了7.4倍。

医美行业的规模不断上涨,互联网行业也不断发展。美图问医,丁香医生,平安医生等在线医疗平台,都可以通过线上咨询的方式,解决皮肤患者面部问题。

皮肤问诊APP平台做更加专业的面部皮肤治疗的项目,打造一款有针对性、严谨的互联网+医美的线上问诊APP,深层次解决用户的痛点。

2. 用户角度看

随着消费经济发展和人均收入水平的提高,进一步带来了人们在追求外在美的同时对医美产生的消费性需求。

医美用户年龄主要在20-29岁之间,医美APP用户中,95、90后使用最多。因此针对此年龄阶段的用户,提供严谨+科普的平台内容。

3. 竞品角度看

皮肤问诊相较于它的竞品(美图问医、丁香医生)的优势在于视频问诊,分为中医、西医两类;劣势在于没有医生星级评价、问诊结束后询问问诊医生只有2次。

2、相似度检测软件:论文检测相似度(论文相似度检测免费软件)

论文查重重复率合格标准是多少?

  论文查重的标准是:1. 论文学术不端行为,文字复制和抄袭是最普遍和最严重的。
  论文查重系统检测的是论文中重复文字的比例,不是指的论文的抄袭严重程度,论文重复比例越高,说明论文重合字数越多。
  同时存在抄袭的可能性就越大。

3、论文查重相似度太高怎么办?

  对于表格每个人的制作方式以及样式都会有所区别,并且很多论文检测系统不会检测表格,所以能够有效降低论文相似度。
  对于不好修改的专业术语,可以插入一些图片,在图片上制作文字表达出来,也能够有效降低论文的相似度。
  

4、论文查重相似度多少算合格?

  1.论文查重标准 论文查重的标准在30%,只有论文的检测查重率在30%标准以下才能进行毕业答辩,如果论文的查重率在50%以上很有可能要被延迟毕业,论文的查重率在30%-50%之间一般学校会再给一次查重机会。
  这个查重标准是一般的。

5、论文的相似度检测如何检测?

  现在大学要想顺利毕业,都要写毕业论文,如果毕业论文没有达到学校的要求标准,就会延迟答辩,无法顺利毕业。
  那么下面就和小编一起来了解一下论文的相似度检测如何检测?毕业论文对于喜欢写作的学生来说会有一些困难,更何况对于。

6、硕士论文查重相似度要低于多少才可以过?

  普通学校对硕士论文查重的要求在5%以下,首次查重在5%以下,内容通过导师审查,可以直接进入答辩。
  如果在5%-20%之间,在根据导师意见进行相应的修改和减量的同时,还要检查学生是否有学术上的不良行为,并根据最终论文的检验结果。

本文关键词:论文检测相似度低于多少合格,论文检测相似度要求,论文检测相似度怎么提高,论文检测相似度怎么算,论文相似度怎么检测。这就是关于《相似度检测软件,论文检测相似度(皮肤问诊APP市场分析)》的所有内容,希望对您能有所帮助!

本文链接:https://bk.89qw.com/a-390950

最近发表
网站分类