手机版

百科生活 投稿

什么是同相输入放大电路,放大电路中输入与输出反相是什么放大电路(运算放大器-同相放大器)

百科 2026-02-11 09:43:41 投稿 阅读:9152次

关于【什么是同相输入放大电路】:什么是同相输入放大电路,今天小编给您分享一下,如果对您有所帮助别忘了关注本站哦。

  • 内容导航:
  • 1、什么是同相输入放大电路
  • 2、运算放大器-同相放大器

1、什么是同相输入放大电路

  放大电路有输入端和输出端。同相输入放大电路输出端电平的相位与输入端电平的相位一致。也就是输入端电平增高,输出端电平也跟着增高。输入端电平下降,输出端电平也跟着下降。反相输入放大电路输出端电平的相位与输入端电平的相位相反。也就是输入端电平增高,输出端电平下降。输入端电平下降,输出端电平升高。

2、运算放大器-同相放大器

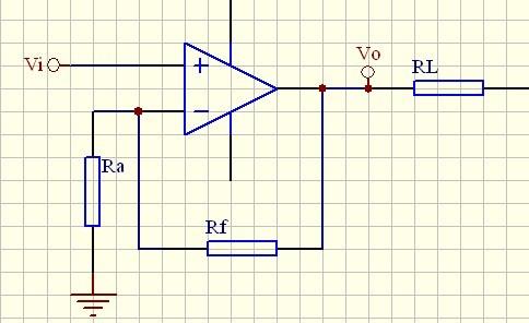
如图所示是同相电压放大器。注意输入电压Vi加在同相输入端,因为输入端电压几乎是零,Vi实际上也就是反相输入端电压,因此,反相输入端的KCL方程是:

Vi/Ra+(Vi-Vo)Rf = 0,导出Vo = (1+Rf/Ra)*Vi

什么是同相输入放大电路,放大电路中输入与输出反相是什么放大电路(运算放大器-同相放大器)

这种类型的放大器不反相,而且,对于同样的电阻,此种放大器的电压增益要比反相放大器稍微大些。和反相放大器相比,这种电路的一大优点是输入电阻特别高,因此,如果信号源输出电阻很高,用这种放大器作为电压放大就比较合适,放大器很容易放大具有较大输出电阻的电源电压。与此对比,如果用反相放大器,由分压关系显然几乎所有的源电压将消耗在源的大输出电阻的两端。

本文关键词:放大电路输入与输出的关系,什么叫同相放大电路,同相输入式放大电路,什么是同相输入放大电路的特点,同相输入放大器。这就是关于《什么是同相输入放大电路,放大电路中输入与输出反相是什么放大电路(运算放大器-同相放大器)》的所有内容,希望对您能有所帮助!

本文链接:https://bk.89qw.com/a-401065

最近发表
网站分类