手机版

百科生活 投稿

毕业证丢了怎么办,小学毕业证丢了怎么办(3个办法轻松开具学历证明)

百科 2026-02-20 09:56:54 投稿 阅读:3086次

关于【毕业证丢了怎么办】:毕业证丢了怎么办,今天小编给您分享一下,如果对您有所帮助别忘了关注本站哦。

  • 内容导航:
  • 1、毕业证丢了怎么办
  • 2、毕业证丢失了怎么办?3个办法轻松开具学历证明

1、毕业证丢了怎么办

  毕业证丢失了,目前只能到自己的母校开具毕业证书证明,或者是学历证明,学校加盖印章。毕业证丢失是不能补办的,按照规定,毕业证书遗失后,只可以申请补办学历证明书,不能补发毕业证书。

  法律依据:

  《普通高等教育学历证书管理暂行规定》第五条普通高等教育学历证书分为毕业证书、结业证书、肄业证书三种。

2、毕业证丢失了怎么办?3个办法轻松开具学历证明

你是有多马虎才能把毕业证丢了呢,也真是服了你。

可是,丢了怎么办呢?毕竟招聘单位都需要验证你的学历证书,学位证书等毕业证书,毕业证书主要是来证明你的学历的,所以重点是你丢了毕业证就无法证明你的学历了,因此,你必须重新开具学历证明,主要可以如下3个方法开具:

第一:到学信网查询。

毕业证丢了怎么办,小学毕业证丢了怎么办(3个办法轻松开具学历证明)

毕业证丢了怎么办,小学毕业证丢了怎么办(3个办法轻松开具学历证明)

学信网是教育部学历查询网站、教育部高校招生阳光工程指定网站、全国硕士研究生招生报名和调剂指定网站。

通过学信网查询是最简单也是最方便的方法,不过学信网的查询只能查询2004年之后的学历

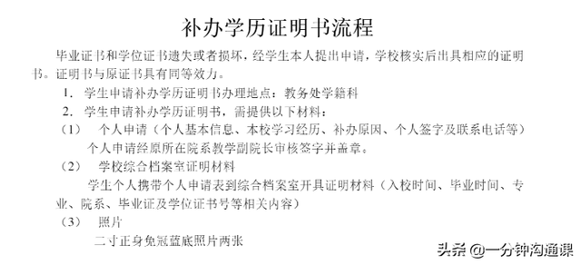
第二:到学校补办。

毕业证丢了怎么办,小学毕业证丢了怎么办(3个办法轻松开具学历证明)

到学校补办相对比较麻烦。

主要先登报表示自己的证书遗失,这个登报是必须的流程,例如房产证,公章等丢失也是类似的流程。

然后拿着登报的遗失证明去学习教务处,找到管学籍的老师,填写遗失申请补办说明书,个人信息,毕业证信息,遗失原因等,然后学校就可以给你补办了。

但是需要花一定的时间。

第三:到国外学历认证资格网开具。

以上两个办法是国内的学历重新补办流程,那么国外的学历怎么补办呢?

毕业证丢了怎么办,小学毕业证丢了怎么办(3个办法轻松开具学历证明)

对于国外学历可以去国外学历学位认证网站注册即可,也是比较简单的。

以上3个方法就是学历证明补开的办法,不过最好还是不要搞丢自己的学历证书才对。

本文关键词:中专毕业证丢了怎么办,毕业证丢了怎么补原件,初中毕业证丢了怎么办,哪里可以制作学历证书,小学毕业证丢了怎么办。这就是关于《毕业证丢了怎么办,小学毕业证丢了怎么办(3个办法轻松开具学历证明)》的所有内容,希望对您能有所帮助!

本文链接:https://bk.89qw.com/a-410714

最近发表
网站分类