手机版

百科生活 投稿

大连交通大学是几本,大连交通大学2022录取分数线(昨天有哪些院校公布了考研成绩)

百科 2026-02-08 14:41:56 投稿 阅读:2717次

关于【大连交通大学是几本】:大连交通大学是几本,今天小编给您分享一下,如果对您有所帮助别忘了关注本站哦。

  • 内容导航:
  • 1、大连交通大学是几本
  • 2、昨天有哪些院校公布了考研成绩?没有公布成绩的应该做什么?

1、大连交通大学是几本

  1、大连交通大学在辽宁是本科批次招生,所以我们通常认为大连交通大学是本科大学(自2016年开始,辽宁省高考将本科三批合并到本科二批招生,自2018年开始,辽宁省高考将本科一批、本科二批合并为本科批招生)如果你不是辽宁考生,大连交通大学在你所在的省份是本科一批招生的话,你也可以说大连交通大学是一本大学。

  2、大连交通大学创建于1956年1月,时为大连机车车辆制造学校;1958年升格为大连铁道学院,隶属原铁道部管理;2000年2月划转为辽宁省政府管理,实施“中央与地方共建,以地方管理为主”的管理体制;2004年5月,经教育部批准更名为大连交通大学。

2、昨天有哪些院校公布了考研成绩?没有公布成绩的应该做什么?

对于20考研的同学们来说,有一件更令人焦虑的事——初试成绩何时公布。全国多地如北京、湖北、上海、江西、广东等相继公告,将延迟到本月20日发布。当然也有一些学校没有推迟,在昨日如约公布了考研成绩。针对这两种不同的情况,考研校小编今天主要和大家聊一下这两个问题:2月10日有哪些院校公布了考研成绩?没有公布成绩的院校现阶段应该做什么?

一、最近公布成绩的院校

以下招生单位2月10日开通研招网成绩查询:辽宁大学、大连理工大学、沈阳理工大学、东北大学、辽宁科技大学、沈阳化工大学、大连交通大学、大连海事大学、大连工业大学、沈阳建筑大学、沈阳农业大学、大连海洋大学、锦州医科大学、辽宁中医药大学、沈阳药科大学、沈阳医学院、辽宁师范大学、沈阳师范大学、渤海大学、大连外国语大学、中国刑事警察学院、沈阳大学、大连大学、沈阳工程学院、大连民族大学、中国航空研究院601所、中国航空研究院606研究所、中国航空研究院626所、大连测控技术研究所、中共辽宁省委党校、海军大连舰艇学院。

下面具体介绍几所最近公布成绩院校的情况:

1、2月10日已公布成绩院校

大连理工大学

成绩查询时间:2020年2月10日12:00起

大连海事大学

成绩查询时间 2020年2月10日下午6点左右公布

大连工业大学

成绩查询时间 2020年2月10日12: 00开通查询

辽宁科技大学

成绩查询时间 2020年2月10日12:00开通查询

辽宁石油化工大学

成绩查询时间 2020年2月10日下午14:00开通

辽宁师范大学

成绩查询时间 2020年2月10日14:00以后开通

辽宁大学

成绩查询时间 2020年2月10日14时(预计时间)至2020年4月30日24时前。

辽宁工程技术大学

成绩查询时间 2020年2月10日

渤海大学

成绩查询时间 2020年2月10日。

东北大学

成绩查询时间 2020年2月10日14:00起

沈阳大学

成绩查询时间 2020年2月10日13时至2020年5月1日0时前

沈阳理工大学

成绩查询时间 2020年2月10日12:00开通查询

沈阳工业大学

成绩查询时间 2020年2月10日14:002. 其他查询方式
在网站http://47.105.75.197:8799/ASPX/Student/StuLogin.aspx,首页“招生管理与服务平台”内登陆“2020年硕士研究生招考初试成绩查询”即可凭本人姓名拼音和身份证号查询初试成绩。

沈阳师范大学

1. 成绩查询时间 2月10日12:00开通

2. 其他查询方式http://yjs.synu.edu.cn/2020/0208/c3649a66173/page.htm

沈阳建筑大学

1. 成绩查询时间 2月10日14:00公布

2. 其他查询方式沈阳建筑大学研究生招生信息网http://grs.sjzu.edu.cn/zsxx/zszy.htm

2、其他最近公布成绩的院校

同济大学

1. 成绩查询时间 2月11日16时后

2. 其他查询方式凭本人证件号码和考生编号(准考证上“102470”开头的 15位数字)登陆同济大学研究生招生管理平台(http://yjszs.tongji.edu.cn)在“硕士考生查询系统”栏目查询。

西华大学

1. 成绩查询时间 2020年2月11日10点后公布

2. 其他查询方式登录“西华大学主页” 至“研究生部”,点击“研究生入学考试成绩查询”地址:http://yjs.xhu.edu.cn/33/bd/c890a144317/page.htm

南京邮电大学

成绩查询时间 2020年2月10日以后

厦门大学

1. 成绩查询时间 2020年2月10日以后

2. 其他查询方式关注厦门大学研究生招生信息网http://yjs.ujn.edu.cn/index.htm
听说,已经有报考辽宁省的同学,查询到分数了哦!快去看看吧~

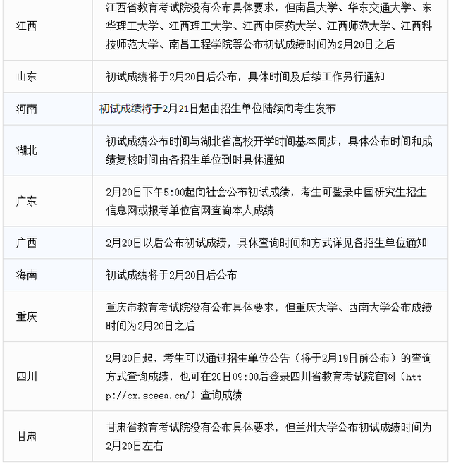
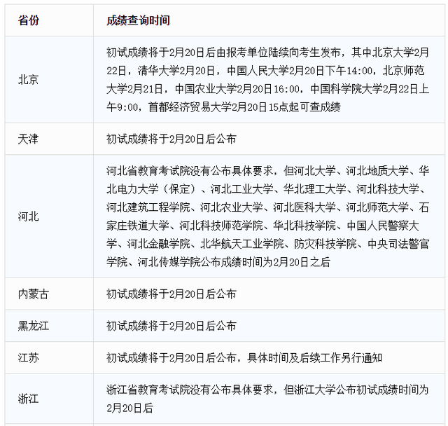
二、延迟公布成绩部分省份信息

部分省、招生单位推迟考研初试成绩公布时间:

大连交通大学是几本,大连交通大学2022录取分数线(昨天有哪些院校公布了考研成绩)

大连交通大学是几本,大连交通大学2022录取分数线(昨天有哪些院校公布了考研成绩)

注:以上内容为编辑人工收集,如有变动请以省招办和招生单位的最新通知为准!!可能有些院校会先开放平台测试,同学们会提前查询到成绩,具体大家还是以官网发出的公告为标准。

三、查分准备材料和途径

查分前,需准备好必要证件
1. 准备好你的准考证
很多同学可能会遇到找不到准考证怎么办的问题,别急,先要确定一下电子版是否能找到。如果实在找不到的话,看看报考网站上是否会提供查询准考证号的服务,可以输入身份证号和姓名进行查询。如果没有此项服务,可以打电话咨询报考院校的招生办,查询准考证号。
2. 准备好你的身份证
因为在你查分时,姓名、证件号码必填,报考单位和准考证号至少填一项。所以如果记不住自己身份证号的同学就需要赶紧把身份证找出来放好,当然户口簿上也有证件号。
3. 确定好查分路径(考研成绩查询方式一般有四种)
方式一:研招网查询:

登陆后点击“初始信息”里的“初试成绩查询”。输入省份,报考单位,考生姓名,证件号码,准考证号,点击查询即可。中国研究生招生信息网可查询全国高校成绩。查询地址:https://yz.chsi.com.cn/apply/cjcx/
方式二:省教育考试院官方网站查询:

各省份(直辖市)教育考试院官方网址

北京

https://www.bjeea.cn/html/yk/

天津

http://www.zhaokao.net/yzyklist

河北

http://www.hebeea.edu.cn/html/yzyk/index.html

山西

http://www.sxkszx.cn/news/yjsks/index.html

内蒙古

https://www.nm.zsks.cn/yjsks/

辽宁

http://www.lnzsks.com/listinfo/yjs_1.html

吉林

http://www.jleea.com.cn/yjszs/

黑龙江

http://www.lzk.hl.cn/ykpd/kyxx/

上海

http://www.shmeea.edu.cn/page/05100/index.html

浙江

https://www.zjzs.net/moban/index/2c9081f061d15b160161d165b2910012_tree.html

青海

http://www.qhjyks.com/ckyz/yjsks/index.htm

江苏

http://www.jseea.cn/graduateenrollment.html

安徽

https://www.ahzsks.cn/zhaokao/search.jsp?c=23

新疆

http://www.xjzk.gov.cn/yjsks.html

江西

http://www.jxeea.cn/index/yjsks.htm

山东

http://www.sdzk.cn/NewsList.aspx?BCID=4

河南

http://www.heao.com.cn/main/html/yz/

湖南

http://jyt.hunan.gov.cn/sjyt/hnsjyksy/

广东

http://eea.gd.gov.cn/yjsks/index.html

广西

https://www.gxeea.cn/yjsks/tzgg.htm

海南

http://ea.hainan.gov.cn/ywdt/ptgkyjszsb/

重庆市

http://www.cqksy.cn/site/ShowClassArticleList.jsp?ClassID=287

四川

https://www.sceea.cn/List/NewsList_39_1.html

贵州

http://www.eaagz.org.cn/

云南

https://www.ynzs.cn/html/web/yjszs/index.html

西藏

http://edu.xizang.gov.cn/9/index.html

陕西

http://www.sneea.cn/zcwj1/yjsks.htm

甘肃

http://www.ganseea.cn/

宁夏

https://www.nxjyks.cn/contents/YJSKS/

福建

http://www.eeafj.cn/ykyz/

湖北

http://www.hbccks.cn

打开官网,输入考生号,身份证号,校验码,即可查询。

湖北省考研成绩公布时间将直接顺延

湖北省教育考试院发布《关于顺延我省2020年全国硕士研究生招生考试成绩公布及复核时间的通知》,该通知显示,我省2020年全国硕士研究生招生考试成绩公布时间由原定的2月11日,顺延至与我省高校开学时间基本同步,具体公布时间和成绩复核时间由各招生单位到时具体通知。
方式三:招生单位研究生官网查询:

网上搜索“XX大学研究生院”,进入招生页面后点击初试成绩查询窗口,输入报名号,密码,校验码,查询即可。(部分院校的官网没有初试成绩查询窗口)
方式四:电话付费查询:

拨打声讯电话,进行付费式查询。各院校都有开通自己的查询电话,考生可输入考生编号和身份证号最后六位数字(不含字母)或军官证号查询。具体电话信息需根据各地区情况。

4、查分注意事项

(1) 避开查分高峰

有些同学在查分时可能会遇到网站拥堵甚至打不开页面的情况,此时大家不要慌,一定要淡定,可以尝试先关闭查分网页,一会再重新查询。切记,不要因为这些影响了自己的心情。
(2)成绩存疑

及时查证有些同学在查询成绩后,成绩单上会显示-1,-2的数字,-1表示缺考,-2表示违纪,如果遇到这种情况,不要慌张,你没有缺考或违纪的话,一定要在规定的时间内联系招考单位进行查证,不然错过了时间,这个成绩就定了。
(3) 申请复查

成绩与估分悬殊,及时复查对初试成绩有疑义的学生,可申请复查。具体时间、要求请随时关注各招生单位网上通知。复查只限于核查考生答卷(试题)是否存在漏评,分数累计、成绩登记是否存在疏漏, 评卷宽严不在查分范围内。每个学校成绩出来以后都会发出成绩复查的相关公告,可以去各学校的研究生院主页查询。
要注意每个学校复查的方法不同,有些可以网上递交申请,有些则比较麻烦,需要下载申请表直接交到或者EMS邮寄至学校相关负责单位。一般学校方面都有放图片示范正确的填写。
Tips 小提示:

千万注意申请的时间限制,一般会给两三天的时间交材料或者邮寄材料。

复查科目不同学校也有不同的规定,一般只能查一次,可能允许你四科都查,也或者只能查一科。
(4)打印成绩单

准备复试成绩出来后,建议大家多打印几份成绩单,复试的时候会派上用场,有备无患。注意打印成绩单时,它的打印方向一般是需要设置成横向打印,不要弄错了。(打印时,请在“文件”->“页面设置”中设置页边距的上下左右值均为15毫米。若使用非IE浏览器,请自行调节成绩单上下页边距使其为一页)

四、查分之后可以做什么

第一部分送给单科或者总分没有过线的同学,第二部分主要送给还有调剂机会的同学。

1、没有过线的同学

我不知道你为这次考研付出了多少努力,但我知道的是,今年你确实无缘上岸了,虽然这听起来很残忍,我可以安慰你,但我想帮你面对事实。

敢于面对现实是解决问题的第一步。

冷静思考

不能上岸的的人也分为两种,认真分析你是哪一种。

一种是认真努力过,但似乎结果并没有让你很满意。

这类同学我想对你说,无论结果如何,千万不要急着否认自己的努力,或者一下子就感觉失去了希望。

考研后那种突然生活里失去支撑的感觉我懂,但现在还不是失望的时候,你需要做的是冷静分析。

我愿不愿意再受一次考研的苦,给自己重头再来一次的机会?

如果你的回答是肯定的,那就认真分析一下这次失利的原因——一定要是主观原因哦!

调整能调整的,改变能改变的,然后化悲痛为力量,立刻行动!

如果你不愿意经受这炼狱般的生活,也可以,而且我相信你考研路上的坚持足以让你有韧劲做好任何一件事,不要怕,带着你的韧劲。立即行动!

2、还有调剂机会的同学

虽然你已经无缘心仪的学校了,但好在上帝没有把你的希望之窗全部关上,因为它还给你留了一道希望之光;

虽然调剂的时间比备考时间短很多,但调剂的痛苦并不亚于备考的时候;

所以调剂时,会让很多人选择犹豫,很多人害怕分数低,遭受二次打击,最后竹篮打水,总之,各种担心抗拒和焦虑。

虽然看到这个不上不下的分数貌似挺尴尬的,万一这就是上天对你的最后一重考验呢?

调剂不会耽误什么,但我怕你会因为没有尽全力而后悔!

所以,对于这些犹豫的同学,我只想问你两句:

你是非这个学校不可吗?

这个研究生你到底想不想上?

问完这两个问题后,你就有自己的答案了!

你做出的任何选择,都是在为自己的人生负责,别意气用事,也别颓废或者不作为!

五、成绩延迟公布,未查分可以做什么?

今年的考研成绩公布时间相较于原定时间推迟了,后续的流程时间是接着顺延还是按照往常的时间进行,目前不得知。不管哪种情形,我们这段时间要做的,都是一心复习。

怎么复习?按照考试内容来。

1、专业课笔试

吃透复试内容

大家可以参照复试大纲,好好准备复试内容。

熟悉近期热点

这点不管是笔试还是面试都适用,复试笔试是直接在考取的学校考,试卷不用提前送教育厅再分送各个考点,因此出题人的出题时间和复试笔试时间挨着很近,往往出近期的热点知识。

同时在面试阶段,很容易被老师问到近期的热点事件,今年的新型管状病毒肺炎疫情,绝对是考试的重点。

2、专业课面试

自我介绍、个人简历的准备

自我介绍是你站在考官面前的重要自我展示,好的自我介绍可以埋下伏笔,吸引考官对你的自我介绍进行提问,从而更好的展示自己的专业知识,不好的自我介绍则是给自己埋雷。

自我介绍是你个人的语言展现,个人简历则是书面展现,简洁、清晰、明确的简历能给考官留下好的印象分。

反复进行口语练习

文字表达和语言表达是两回事,很多同学答题很厉害,但是让他现场回答问题却立即坑坑巴巴,很难将一句话表述清楚。想的是一回事,说出来却是另一回事。

每年第一次模拟考试完,集体反映自己的自信心受到巨大打击。要想得到提高,唯有不断的练习、反复的练习,练习多了自然会得到提升。

多看几本课外书

专业课面试,可以说是整个复试最重要的一环,是你这个人活生生的站在考官面前,和对方面对面交流,既然要交流,肚子里总得有点墨水才行,不能全是参考书上的知识点。

3、准备英语

由于初试不考听力和口语,绝大多数研友在进行复习的时候都没有进行听力和口语的练习。现在绝大多数高校的复试都需要考英语听力和口语测试,大家可以趁着假期做下专项练习,提高自己的英语水平。复试时候的也需要准备一个英文的自我介绍,这个阶段可以开始准备了。

如果成绩延迟发布了也不要担心。国家线肯定要等所有省份的考研成绩公布后才开始进行划定的,各大高校的复试自然也要等所有成绩公布的。大家安心的宅在家里等候就好,当下能做的就是好好准备复试!

本文关键词:大连交通大学是几本,大连交通大学研究生分数线2022,大连交通大学是985还是211,大连交通大学是几本?是一本、二本还是三本?,大连交通大学全国排名。这就是关于《大连交通大学是几本,大连交通大学2022录取分数线(昨天有哪些院校公布了考研成绩)》的所有内容,希望对您能有所帮助!

本文链接:https://bk.89qw.com/a-413470

最近发表
网站分类