手机版

百科生活 投稿

iphone的id是什么,iphone的id是什么来的(ID不仅仅是账号)

百科 2026-02-20 19:49:09 投稿 阅读:6916次

关于【iphone的id是什么】:iphone的id是什么,今天小编给您分享一下,如果对您有所帮助别忘了关注本站哦。

  • 内容导航:
  • 1、iphone的id是什么
  • 2、Apple ID不仅仅是账号,还是全方位的核心

1、iphone的id是什么

  iphone的id是一个完全独立的账号,需要自己用邮箱进行申请,登陆了账号之后才能享受苹果相关的软将服务。

  iPhone是苹果公司研发及销售的智能手机系列,搭载着苹果公司自行研发的iOS移动操作系统。第一代iPhone于2007年1月9日由时任苹果公司CEO史蒂夫·乔布斯发布,并在同年6月29日正式发售。iPhone所采用的多点触控技术和它友好的用户界面被认为是其成功的决定性因素,同时也对其他制造商的智能手机设计产生了深远影响。美国的时代周刊将iPhone称为“2007年的年度发明”。

2、Apple ID不仅仅是账号,还是全方位的核心

总是说苹果的生态做得很棒,交互体验是多么的好,那么,是什么促使的呢?[熊吉]

iphone的id是什么,iphone的id是什么来的(ID不仅仅是账号)

源于Apple官网

我常常会听到身边在用苹果设备的朋友和亲戚都会说:“Apple ID不就是拿来下载App的嘛~”

其实不然,Apple ID是很重要的。而对于Apple来说,ID在iCloud和App Store是可以区分开来的。不知道你们有没有发现,在iCloud中登录ID,是需要ID密码才能成功退出的;但是在App Store上登录ID,无论是在iPhone上还是iPad上亦或者是Mac,可以无需ID密码即可顺利退出。在iCloud中登录ID,使Apple ID就真正开始发挥它的作用了。

iphone的id是什么,iphone的id是什么来的(ID不仅仅是账号)

源于Apple官网

首先,很简单,在iCloud登录ID,可以实现多设备之间的数据同步,例如:照片、通讯录、备忘录、备份、钥匙串、邮件、日历、提醒事项、iCloud云盘等。

iphone的id是什么,iphone的id是什么来的(ID不仅仅是账号)

源于iPad

而最重要的一点莫过于就是“查找”了。重点我想提及一下“查找”这一功能,是通过在iCloud登录了ID后,在有开启“查找”时,是可以实现联网定位设备以及锁定设备、播放声音、标记丢失甚至是抹除设备。当然,我相信很多人都会说,现在这些云服务的功能,几乎覆盖了手机行业全品牌。但你懂“激活锁“吗?

说到“激活锁”,这真的是一样非常重要的事情。由于激活锁的解决方法,非常少!

解决方案:

1.正常使用设备已登录在iCloud的Apple ID进行解锁。如果你忘记了ID或者是ID密码,可以尝试找回和重设密码。(如果无法找回或者无法重设,就得看第二个方法了[黑脸])

如果您忘记了自己的 Apple ID - Apple 支持 (中国)

如果您忘记了自己的 Apple ID 密码 - Apple 支持 (中国)

<以上两条链接就是Apple官网的技术文章的解决方法,可以点击查看了解具体方法步骤>

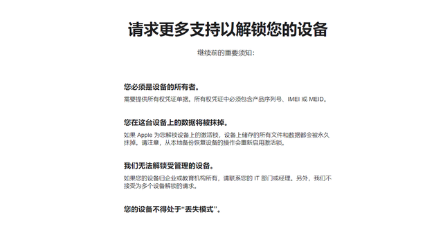
2.联系400-666-8800获取链接或者点击下方链接进行自助式解锁。在这里得说一下,提交这个解锁申请是需要一定的条件的,否则Apple可能会回复无法解锁,倒不是人家不愿意给你解,只是现在都是人工系统智能化了,无法人工干预啊[泪奔]。(提交的时候,还有一些注意事项,具体可看图)

提交解锁申请需要准备的参考材料:

①原始的购机发票/收据(无论是纸质的还是电子的都是可以的,在发票备注栏中需要注明设备的序列号信息,如果是重开的发票还需要补充原始购买日期)

②原始包装盒(背面有序列号信息)

③原始三包卡(其中也是有序列号信息)

④如果是在官网或者Apple Store App购买的,还可以提供订单信息

iphone的id是什么,iphone的id是什么来的(ID不仅仅是账号)

源于Apple官网

Activation Lock - Support ——激活锁自助解锁网站(源于Apple官网)

怎么样?这些重要的设备凭证可是需要提供的哦。可能会有人想,谁知道这些东西这么重要啊,设备都买了那么久了也没有好好保存上哪找去啊。别急,还有第三个方法,但是我相信你看到第三个方法会先去钻研以上两种方法了。[翻白眼]

3.可以将设备拿到维修店进行拆除,更换个主板就好啦~([做鬼脸]不然就再买一台吧,已经没有其他办法了)

注意事项:线下App Store或者售后也是无法处理该问题的,别想了。

除了“激活锁”问题之外。既然ID是这么重要的信息,建议个人要保管好账号与密码信息,不要轻易提供给他人使用或者使用他人的ID;我提及过到在iCloud登录了后,是可以对设备进行抹除的,那么除了抹除之外,还有一个丢失模式可以进行设置;而一旦登录他人ID并且被他人设置为丢失模式,而你就只能等待他人大发慈悲放你一马,甚至于对方会向你索取一定钱财来解决(尤其是在王者荣耀的游戏大厅中,我相信已经有很多人都遭殃了;别杠,毕竟这是有亲身经历过)

被他人远程设置了设备丢失模式的话,若是iPhone、iPad、iPod touch、Mac的话,别慌,可以联系400-666-8800寻求协助,配合他们提供设备凭证即可快速解决问题。

Apple ID除了这些之外,还可以绑定付款方式进行App订阅和购买;包括一些连续互通的功能,也是需要借助ID才能在多设备上实现的,例如AirDrop!

说了这么多与ID有关的事情,而什么是Apple ID?可观看下方的视频!

视频加载中...

这就是我为什么说ID并不是拿来简单的下载App而已,Apple ID在Apple生态这一环来说,是相当重要的。[给力]

<可能未能全部覆盖ID的作用,欢迎补充!!!>[中国赞]

本文关键词:iphone的id是什么样子的,iPhone ID是啥,iphone id是啥意思是什么,苹果的iphone id是什么,iphone手机id是什么意思。这就是关于《iphone的id是什么,iphone的id是什么来的(ID不仅仅是账号)》的所有内容,希望对您能有所帮助!

本文链接:https://bk.89qw.com/a-416489

最近发表
网站分类