手机版

百科生活 投稿

如何制作生日礼物盒,小学生自制礼品盒(自制LOVE生日彩灯祝福盒子)

百科 2025-10-18 09:15:59 投稿 阅读:3096次

关于【如何制作生日礼物盒】:如何制作生日礼物盒,今天小编给您分享一下,如果对您有所帮助别忘了关注本站哦。

  • 内容导航:
  • 1、如何制作生日礼物盒
  • 2、趣味DIY:自制LOVE生日彩灯祝福盒子

1、如何制作生日礼物盒

  主要材料:彩纸、衍纸纸条、剪刀、白胶。

  如何制作生日礼物盒方法步骤如下:

  1、先用衍纸纸条卷出圆形来,用白胶把边上粘好;

  2、制作由大到小的三个圆形衍纸;

  3、再制作三个由大到小的半圆形衍纸;

  4、把三个半圆形衍纸粘到一起;

  5、再制作两个小小的纸卷;

  6、粘到上面即可。

2、趣味DIY:自制LOVE生日彩灯祝福盒子


我把作品电路分为3个部分,这3个部分都是以我的实物为依据的,你当然可以有更好的创意来改进它。

电源电路:

既然作品定位是礼物,所以电源一定要装在里面。CD4017工作电压较高,加之彩灯使用环境是在室内的,所以我们考虑使用交流电源。3~5瓦的小型变压器即足够,要求变压器次级输出7~8V,这样经整流滤波后可得到系统需要的9~10V直流电压。

如何制作生日礼物盒,小学生自制礼品盒(自制LOVE生日彩灯祝福盒子)

流水驱动电路:

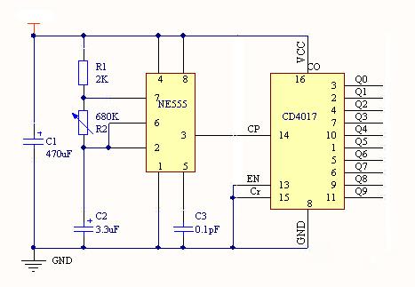
在视频中大家看得到心形中间的部分LED产生流动的效果,靠的是NE555和CD4017的组合。通俗点说NE555组成振荡电路,CD4017则是计数电路。我在下面为初学者详细讲一下电路原理。

振荡电路由一块时基集成电路NE555和C2、C3、R1、R2等组成(其中C2为延时充电电容,C3为抗干扰隔离电容,R1、R2为延时充电电阻,而R2又为放电电阻)。通电后,因电容C2两端电压不能突变,2脚的电压为低电平,集成块NE555的内部触发器被置位,3脚输出高电平。同时,由于电源经电阻R1和R2向C2充电,使6脚和2脚的电压不断提高,当电位上升到VCC的2/3时,集成块NE555的内部触发器被复位,3脚的输出电压翻转为低电平。同时集成块NE555内部的放电管导通,即7脚通过内部的放电管和1脚相通,C2上储存的电荷就通过R2、7脚放电,使6脚和2脚的电压不断下降,当电位降低到VCC的1/3时,集成块NE555的内部触发器被置位。同时集成块NE555内部的放电管截止,7脚被悬空,电源又通过R1、R2向C2充电,使6脚和2脚的电压不断提高……如此,周而复始,形成振荡。输出端的高电平维持时间取决于电容C2的充电时间常数,输出端的低电平维持时间取决于电容C2的放电时间常数。由于R2≥R1,故可以认为f放≈f充,目的是减小彩灯熄亮交替的时间间隔的差异。如用作其他情况,课按需要调整R1、R2、C2的参数。综上分析,3脚始终处于高电平和低电平的二进制变化状态,故此电路又称为无稳态电路。

译码电路由一块CD4017集成块组成。该集成块有3个输入端(2个时钟输入端CP的14脚和EN的13脚与复位端Cr的15脚)。有10个输出端Q0~Q9(依次为3脚、2脚、4脚、7脚、10脚、1脚、5脚、6脚、9脚、11脚)。还有一个进位端CO,其功能是:当复位端Cr加上高电平和正脉冲时,输出端Q0为高电平,其余9个输出端Q0~Q9均为低电平。时钟输出端CP对输入时钟脉冲的上升沿计数,EN则对时钟脉冲的下降沿计数。Q0~Q9这10个输出端的输出状态分别与输入的时钟个数相对应。如从0开始计数,则输入到第1个时钟脉冲时,Q1就变成高电平,输入第2个时钟脉冲时,Q2变成高电平……直到输入第10个时钟脉冲,Q0变为高电平。同时,进位端C0就输出一个进位脉冲,作为下一级计数的时钟信号。Cr为复位端,也为清零端。当Cr输入高电平时,电路复位,即输出端Q0为高电平,Q1~Q9为低电平。如此反复,只要集成块NE555的3脚送来的二进制信号不消失,CD4017将二进制信号转换为十进制信号的计码工作就会反复进行下去。

综上可知:调节可变电阻R2便可改变振荡电路的频率,反映在CD4017输出端则是流动的速率。

如何制作生日礼物盒,小学生自制礼品盒(自制LOVE生日彩灯祝福盒子)
LOVE型彩灯电路:

关于这个LOVE型彩灯部分我画了一个直观的图,心形有30颗LED组成,但是CD4017只有10组输出,所以我把心形的顶部5颗LED和底部5颗LED独立开来,其他还有20颗LED则两两并联后由CD4017驱动,形成流水灯效果,Q0~Q9直接接到CD4017的对应端(两只高亮LED并联后工作电流在20mA以下,完全不必接三极管扩流驱动)。

顶部和底部独立出来的2路LED,电路完全相同,它们是将5颗LED串联后直接接在电源上,有朋友会问:那不是这两路LED都静止在那儿了?正因为如此,所以我把LED1和LED30换成了多色自闪的LED(这也是高亮LED中的一种,市售价格会高一些,我记得当时买的是一块钱一颗)。这样处理之后,这两颗LED总是在闪,发出七彩光,同时因为它们在闪的过程中自身压降总在忽高忽低的交替变化,使得分别所处的这两条LED通路上的其他4颗LED的分压也发生变化,导致支路中的其他4颗LED会呈现亮度高低起伏的效果,恰到好处地陪衬了两颗闪烁的LED(见视频)。

注意在下图中,除LED1和LED30以外的LED颜色按个人喜好编排,但一定要保证左右对称,不然会很丑。

如何制作生日礼物盒,小学生自制礼品盒(自制LOVE生日彩灯祝福盒子)
数码管显示LOVE电路:

作品做出来后,发现心形彩灯的中间很空,看上去挺别扭,于是想到用数码管显示LOVE,当时不知道怎么样驱动数码管,所以直接将数码管焊死了,即需要哪些笔画亮就将其通电,当然这是最傻瓜的方法,但是对于初学者来说可能是达到预期效果的最好方法。该电路使用共阴数码管.

如何制作生日礼物盒,小学生自制礼品盒(自制LOVE生日彩灯祝福盒子)

硬件制作要点:

其实大家看过我的实物图就可以有很好的体会,我现在稍作一些解释:

如何制作生日礼物盒,小学生自制礼品盒(自制LOVE生日彩灯祝福盒子)

1、我的实物是通过两块方形万用板垂直拼接,我利用了剪断的LED引脚,将他们依次焊在竖直的那块板上,形成一排插针,然后插入平放的底板中再焊接,实现机械连接的同时又实现了电气连接。在实物图中可很清楚地看到。

如何制作生日礼物盒,小学生自制礼品盒(自制LOVE生日彩灯祝福盒子)

2、作为礼品,外观至关重要。不管作品是否采用我的这种结构,制作时一定要考虑到方不方便制作、固定外壳。

如何制作生日礼物盒,小学生自制礼品盒(自制LOVE生日彩灯祝福盒子)

3、电路中的可调电阻R2,不要使用微调的,要用带手柄的(比如音量电位器那种),制作好之后不论是你自己调试还是礼品的主人,都可以调节LED流动速度。

 如何制作生日礼物盒,小学生自制礼品盒(自制LOVE生日彩灯祝福盒子)

如何制作生日礼物盒,小学生自制礼品盒(自制LOVE生日彩灯祝福盒子)

实物图片.

如何制作生日礼物盒,小学生自制礼品盒(自制LOVE生日彩灯祝福盒子)

生日彩灯祝福盒子的制作方法

如何制作生日礼物盒,小学生自制礼品盒(自制LOVE生日彩灯祝福盒子)

LOVE生日彩灯祝福盒子的制作方法

如何制作生日礼物盒,小学生自制礼品盒(自制LOVE生日彩灯祝福盒子)

生日彩灯祝福盒子的制作方法及线路图完成效果.

本文关键词:如何制作生日礼物盒,独一无二亲手做的礼物,礼盒制作,小学生自制礼品盒,生日包装盒制作。这就是关于《如何制作生日礼物盒,小学生自制礼品盒(自制LOVE生日彩灯祝福盒子)》的所有内容,希望对您能有所帮助!

本文链接:https://bk.89qw.com/a-416842/

最近发表
网站分类