手机版

百科生活 财讯

轮班制是什么意思,银行周日对私是什么意思(员工宿舍、办公用品采购、安全消防、车辆等)

百科 2026-02-19 02:05:54 财讯 阅读:5429次

关于【轮班制是什么意思】:银行周日对私是什么意思? 银行周日对私是什么,今天涌涌小编给您分享一下,如果对您有所帮助别忘了关注本站哦。

  • 内容导航:
  • 1、轮班制是什么意思:银行周日对私是什么意思? 银行周日对私是什么
  • 2、行政后勤管理制度:员工宿舍、办公用品采购、安全消防、车辆等

1、轮班制是什么意思:银行周日对私是什么意思? 银行周日对私是什么

银行周日私指的是银行在周日开立私人账户服务。私营业务是指个人储蓄、个人消费信贷、个人中间业务、个人住房贷款、个人投资理财业务、银行卡业务等业务。银行长期从事私营业务,通常在周六工作。周日取决于各银行点的需求。一些银行点也在周日开设了一些私营业务。对于公共窗口,周六周日不办理业务。以上是银行周日对私人意味着什么。

你能在周末申请银行卡吗?

通常,银行可以在周六和周日申请银行卡,但只有个人用户可以到银行申请银行卡。周末不能申请公共业务。通常,申请储蓄卡只需携带个人身份证到银行网点申请即可。需要注意的是,一些银行网点在周日采用轮班制,即一些网点在周日无法申请业务。客户在到银行办理业务前应提前咨询。本文主要写的是银行周日对私人的意思,仅供参考。

2、行政后勤管理制度:员工宿舍、办公用品采购、安全消防、车辆等

阅读导航→

01 员工宿舍日常管理制度

02 办公用品采购领用管理制度

03 安全消防保卫值班管理制度

04 员工餐厅就餐补助管理制度

05 企业车辆日常调度管理制度

06 企业内宾外宾接待管理制度

轮班制是什么意思,银行周日对私是什么意思(员工宿舍、办公用品采购、安全消防、车辆等)

一、员工宿舍日常管理制度

员工宿舍日常管理制度

第1章 总则

第1条 目的

为维护员工住宿环境的良好秩序,营造一个安定、舒适、整洁的生活氛围,特制定本制度。

第2条 适用范围

本制度适用于员工宿舍管理相关活动。

第2章 宿舍入住管理

第3条 提交住宿申请

1.员工需填写住宿申请,并提供相关证明,经所在部门经理审核后,交后勤主管。

2.员工同时具备以下条件,可申请员工宿舍。

(1)申请入住的员工须为公司的正式员工。

(2)申请入住的员工家在外市,且在辖区内无住所的。

3.员工具备以下条件之一,不得申请员工宿舍。

(1)员工处于试用期。

(2)员工患有不适宜集体居住的疾病。

(3)员工有不良嗜好的。

第4条 办理入住

1.后勤主管需对员工的申请进行审核,并在审批通过后,查阅住宿登记表,为员工安排宿舍及床位。

2.后勤主管需将审批通过的申请表返回员工,并通知宿舍管理员准备办理相关手续。申请员工持审批通过的申请表到宿舍管理员处填写“住宿人员资料卡”,办理入住手续,并领取相关物品。

3.住宿员工领用企业发放物品时,需同宿舍管理员在物品清单签字确认物品已领取。

4.住宿员工住宿期满需要续住的,需在住宿期满前一个月提出续住申请。

第3章 宿舍日常管理

第5条 纪律管理

1.住宿员工需服从宿舍管理员的管理,不得拒绝公司领导和行政部主管对宿舍工作的视察。

2.住宿员工不得私自在宿舍留宿亲友,外部人员拜访应登记姓名、与住宿员工关系及出入宿舍时间。

3.住宿员工应于点前返回宿舍,否则须向宿舍管理员报告。

4.住宿员工不得对所居住宿舍进行随意改造或调换。

5.住宿员工有责任维护宿舍内所有设施设备的完好,包括门窗、床铺、电视机、卫浴设施、玻璃镜等。如疏于管理或遭恶意破坏,酌情由损坏人员负担修理费或赔偿费用,并视情节给予纪律处分。

6.住宿员工使用电视、收音机等设备时,不得故意放大声音,妨碍他人休息;每晚点以后,不得大声喧哗,需保持宿舍环境安静。

7.住宿员工不得在宿舍区域内聚众吵闹、酗酒、赌博、打麻将或从事其他不健康活动。

第6条 卫生管理

1.住宿员工应自觉养成良好的社会公德和卫生习惯,保持宿舍区内外环境卫生清洁,不在宿舍区内随地吐痰、口香糖,不乱丢果皮、杂物,不涂污墙壁、地板。

2.宿舍公共场所的环境卫生由保洁人员负责。

3.宿舍卫生由住宿员工按值日表进行清扫。

4.宿舍走廊、楼梯或其他空地,不准堆放杂物,且必须保持通道畅通。

5.宿舍管理人员须对员工宿舍的卫生情况进行定期或不定期的检查。

第7条 安全管理

1.禁止住宿员工私自烧烤或煎炸食物、私拉电线、装接大功率电器。

2.宿舍内严禁使用或存放易燃、易爆物品、违禁物品。

3.住宿员工身体不适以至病重或患有传染类疾病时,宿舍管理员应通知后勤主管,协助通知住宿员工家人,并及时送医救治。

4.宿舍发生火灾、爆炸等事故时,宿舍管理员应及时通知后勤主管及安全管理人员,协助疏散人员,正确实施伤员救治及事故处理措施。

第8条 取消住宿情形

住宿员工发生下列行为之一的,将取消其住宿资格并呈报其所在部门,由行政后勤部议处。

1.擅自留宿外部人员,造成恶劣影响。

2.多次妨碍宿舍人员正常作息,屡教不改。

3.在宿舍内赌博、打麻将、斗殴、酗酒。

4.蓄意破坏配套物品或设施。

5.有偷窃、抢劫行为。

6.严重违反宿舍安全规定或引发安全事故。

7.其他违法行为。

第4章 退宿管理

第9条 填写退宿申请

申请退宿人员应提前一个月填写退宿申请书,经行政后勤部批准并检查床位及相关设施完整后,可按期搬离宿舍。

第10条 搬离宿舍

1.凡离职或被取消住宿资格的员工,应于接到退宿通知天内搬离宿舍。

2.员工搬离宿舍时需将自己的床位清理干净,并经宿舍管理员检查后,方可离开宿舍区域。

第5章 附则

第11条 本制度由行政后勤部负责制定,未尽事宜参照公司相关规定处理。

第12条 本制度自日起实施。

二、办公用品采购领用管理制度

办公用品采购领用管理制度

第1章 总则

第1条 目的

为确保办公用品供应及时、有序发放,全面配合员工工作量及工作节奏要求,特制定本制度。

第2条 适用范围

本制度适用于办公用品的配置、保管、发放等管理工作。

第2章 办公用品采购管理

第3条 采购申请

1.各部门应于每月日~日向行政部提交办公用品需求单,逾期未报者视为无需求。

2.行政专员需根据各部门办公用品库存及需求情况,确定采购物品种类及数量,汇总编制采购申请单,提交行政主管、行政部经理、总经理审核审批。

3.采购申请单经总经理审批通过后,行政主管负责办公用品的采购。

第4条 采购实施

1.行政主管需根据采购审批单所列物品种类及数量,集中采购。若公司有指定购买商家的,则从该商家进行采购;若无指定商家,则需进行市场价格调查比较,综合挑选物美价廉的物品进行采购。

2.采购大宗办公用品时,行政主管需要对样品进行检验,检验合格后方可购买。

3.在物品到货后,行政主管需开具支付票据,经行政后勤部经理签字盖章后,转交财务部进行结算和支付。

4.行政主管应及时对采购物品相关信息进行登记备案。

第3章 办公用品库存管理

第5条 入库管理

1.行政专员需核对检验新购进的办公用品,并将合格办公用品的种类、数量、入库日期等信息进行入库登记。

2.行政专员需组织相关人员将采购物品运送入库,分类存放。

第6条 库存管理

1.行政专员负责办公用品的库存保管工作,不定期核对办公用品入库及发放记录,核查用品库存情况。

2.行政专员应确保办公用品安全,避免丢失、失效等情况。

3.行政主管负责仓库盘点工作,一年两次,如盘点账物不符,应查找原因,注明原因,保证账物相符。

第4章 办公用品领用管理

第7条 提交领用申请

需领用办公用品的部门应当填写领用申请单,交予部门主管领导签字确认。

第8条 领用申请审核

行政专员负责接收各部门领用申请单,确认所申请领用物品是否在其采购计划内,并将领用申请提交行政主管及行政后勤部经理审核。

第9条 办公用品分发

1.行政专员依据审核通过的各部门领用申请单,核对单据与物品,并做好分发登记,备齐物品后,分发到相关部门。

2.物品分发登记内容应包括分发日期、品名与数量等信息。分发记录应为两份,一份归入行政部档案管理,一份作为分发通知,随分发物品一同发到相关部门。

第10条 办公用品发放原则

行政部应本着节约、环保原则向各部门发放办公用品。

第11条 计划外办公用品领用规定

1.各部门必须填写办公用品领用报告,报部门负责人、行政部经理批准后,方能领取计划外办公用品;个人领用额度超出预算的,由总经理特别批示;文案用品不需要编制报告,可直接领取。

2.行政部需登记计划外办公用品领用情况,该部分办公用品总价将从领用部门下月的办公用品采购预算中扣除。

3.各部门需将办公用品领用报告交予行政部,由行政部存档备查,否则按无报告领用进行处理,由领用部门负全部责任。

第5章 附则

第12条 本制度由行政后勤部负责制定、修改和解释。

第13条 本制度经总经理审批后生效执行。

轮班制是什么意思,银行周日对私是什么意思(员工宿舍、办公用品采购、安全消防、车辆等)

三、安全消防保卫值班管理制度

安全消防保卫值班管理制度

第1条 目的

为维护正常的生产、工作和生活秩序,规范值班人员管理,特制定本制度。

第2条 适用范围

本制度适用于公司区域内安保值班的管理工作。

第3条 值班时间管理

1.工作日值班时间为周一至周五的到次日

2.休息休假日实行轮班制,日班时间为,夜班为至次日

3.各部门根据业务情况自行安排部门员工值班,于每月底公布次月值班人员时间表。

第4条 考勤管理

1.值班人员需按时到岗离岗,如出现迟到、早退、旷工的现象,需按以下规定处理。

(1)迟到或早退时间分钟以内的,给予警告处分。

(2)迟到或早退时间超过分钟的,当月工资扣发元。

(3)无故旷工一天的,当月工资扣发元;旷工两天及两天以上的,由后勤主管呈报行政后勤部经理处理。

2.值班人员请假规定如下所示。

(1)请事假一天以内,由后勤主管批示;一天以上的,由行政后勤部经理批示。

(2)请病假必须有医院开具的诊断证明。

(3)请假必须由本人以书面形式提出,不得由他人代请或通过电话请假。

第5条 交接班管理

1.值班人员应按规定交接班,不得迟到、早退,并在交接班前写好值班记录,以明确责任。

2.值班人员遇有特殊情况需换班或代班者,必须经值班主管同意并安排妥当后,方能离开,否则一切后果由该值班人员承担。

3.夜间值班人员负责公司每日的开门、锁门工作。值班人员锁门前,必须认真检查办公区域内的门窗是否关好,电源是否切断,确保无任何安全隐患。

第6条 值班人员行为规范

1.值班人员应保持良好的工作状态,不得疏忽大意,值班前与值班期间不得饮酒。

2.值班人员应坚守岗位,不得擅离职守,不做与工作无关的事。

3.值班人员应严格遵守公司规定,不得泄露公司内部情况,禁止带无关人员进入值班室。

4.值班人员应保持值班室电话处于畅通状态,不得占用值班室电话拨打或接听私人电话。

5.值班人员值班时应保持清醒状态,在值班室电话铃响三声之内接听电话。

6.值班人员应自觉保持值班室的环境卫生,爱护公物。

7.值班人员应每日下班后将值班记录交予后勤主管检查,发现问题及时汇报。

第7条 值班事项处理

1.值班人员在值班时,如遇一般事项,可先行处理,但事后必须及时报告后勤主管;遇有重大、紧急、机密或超出职责范围的事项时,值班人员应及时向行政后勤部经理和公司领导汇报请示,以便在第一时间通知相关负责人并及时处理。

2.值班人员应将值班期间所处理事项汇总后,填制报告表,交班后交予后勤主管审查。

第8条 本制度由行政后勤部制定,并负责解释与修订。

第9条 本制度经总经理批准后颁布执行。

四、员工餐厅就餐补助管理制度

员工餐厅就餐补助管理制度

第1条 目的

为提高餐厅的整体服务水平,确保员工的就餐安全,特制定本制度。

第2条 适用范围

本制度适用于员工就餐补助管理工作。

第3条 就餐相关规定

1.公司为全体员工提供每日三餐,作为对员工的一项福利。

2.每位员工应按时就餐,错过就餐时间的,应自行解决就餐问题。

3.员工发生请假、因公出差等情况,不发放就餐补助。

4.员工因公临时外出,无法在就餐时间赶回的,应在就餐时间前两个小时向行政后勤部申请取消就餐,由人力资源部审核后,交予食堂安排取消该员工工作餐并发放就餐补助。

5.员工凭工作证到餐厅就餐,每人每餐限领一份饭菜,不得多领。

第4条 就餐补助标准

1.公司对于全体员工发放就餐补助,补助标准为每天元,按实际出勤天数乘以每天的就餐补助标准进行支付,充入员工工资卡。

2.劳务公司人员、实习人员、兼职人员不在补助范围内。

3.本公司分支机构工作人员因工作原因需临时在餐厅就餐的,应提前向部门负责人申请,准予后财务室按每人元,以餐券形式发放。

4.发生以下情形的,相关人员可享受额外就餐补助。

(1)员工因工作原因,需要在国家法定节假日期间加班的,可申请额外就餐补助,额外就餐补助申请标准为元/餐。

(2)因公司召开紧急会议或发生其他事件,影响正常开餐时间的,行政后勤部负责通知食堂,提前或延迟就餐时间,并由人力资源部向相关人员发放额外就餐补助元/餐。

第5条 就餐补助结算

就餐补助每月结算一次,由薪酬福利专员负责统计应发数额。

第6条 就餐补助发放

薪酬福利专员将就餐补助统计数据交予行政后勤部、人力资源部、财务部审核后,财务部应于每月日将补助费用充入员工工资卡。

第7条 本制度由行政后勤部负责制定,经总经理审批后颁布。

第8条 本制度自日起实施。

五、企业车辆日常调度管理制度

企业车辆日常调度管理制度

第1条 目的

为合理、有效地对公司车辆进行安排,提高车辆利用效率,满足公司用车要求,特制定本制度。

第2条 适用范围

本制度适用于公司行政办公车辆的调度管理工作。

第3条 车辆调度程序

1.各部门需要使用办公车辆的,应提前一天向车辆调度员预约车辆。

2.车辆预约需车辆使用人填写车辆使用申请单,经本部门经理、行政后勤部经理核查审批后,交予车辆调度员统一调度车辆;若是多部门人员合用车辆,应由合用人员各自的部门经理签字后,交予行政后勤部经理审批。

3.车辆调度员应在每天下班之前编制第二天的出车计划表,公布在公司专用通知栏,供各部门查阅。

4.车辆调度员在调度车辆时,应检查车辆运行状态,并确保车内配有加油登记表等物品。

5.车辆使用完毕后,车辆调度员应对车辆完好状况进行检查,并同时对行驶里程、时间、加油量、金额等相关记录进行审查,无异常时才能收回车库;若车辆有损坏的,应向行政主管申请车辆维修,并通知用车人员所在部门进行责任追究。

6.车辆调度员应记录车辆行驶相关信息,更新完善车辆档案。

第4条 车辆调度工作要求

1.行政后勤部应建立所有办公车辆的档案,记录车辆行驶、保养情况,由车辆调度员负责管理。

2.车辆调度员负责所辖车辆的日常保管工作,并对相关维修信息进行记录。

3.车辆调度员应按用车重要顺序派车,并安排相同或相近目的地的车辆尽量合用。

4.当天的公务车辆行程安排较满时,对于用车人员在办事地点停留时间较长的,车辆调度员可安排车辆将其送到办事地点后,令该车辆返回执行另一任务,原用车人员自费返回。因此情况自费返回的,返程费用由公司报销。

5.车辆调度员派车去往较远的项目时,应向相关部门询问是否有资料或文件需要传递或合用车辆。原则上此类派车项目每周不得还超过次。

6.如出现特殊或紧急情况时,车辆申请人经行政后勤部经理及公司总经理同意,可先行出车,返回后再补办相关手续,但必须做好行车相关记录。

7.驾驶员应在下班前了解第二天的出车计划,对计划不合理的地方提出意见,与车辆调度员沟通协调。

8.驾驶员应坚守岗位,不得擅离职守,在无出车任务时,在办公室待命;当有特殊情况需离开时,应向车辆调度员说明去向,并保持通讯工具时刻畅通。

第5条 本制度由行政后勤部负责制定并解释。

第6条 本制度制定及修订均经总经理核准后颁布实施。

轮班制是什么意思,银行周日对私是什么意思(员工宿舍、办公用品采购、安全消防、车辆等)

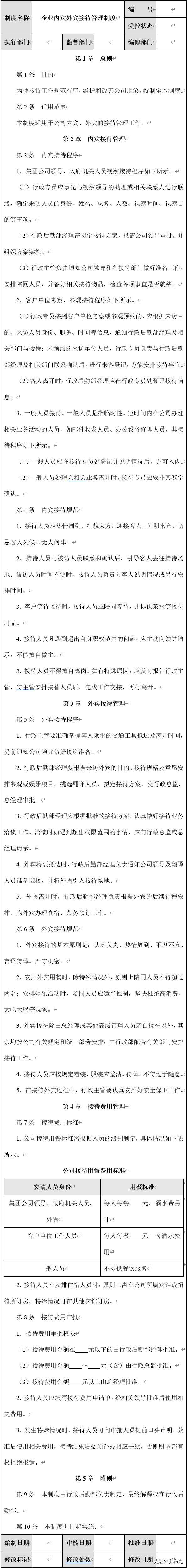
六、企业内宾外宾接待管理制度

轮班制是什么意思,银行周日对私是什么意思(员工宿舍、办公用品采购、安全消防、车辆等)

#行政后勤##制度设计##人力资源#

本文关键词:银行对公对私转账时间,银行周六对私营业什么意思,银行周末对私是什么意思,银行周末对私吗,银行周六公对私。这就是关于《轮班制是什么意思,银行周日对私是什么意思(员工宿舍、办公用品采购、安全消防、车辆等)》的所有内容,希望对您能有所帮助!

本文链接:https://bk.89qw.com/a-417862

最近发表
网站分类