手机版

百科生活 财讯

社保个人交好还是公司代缴好,深圳社保个人交好还是公司代缴好(看一看个人缴社保和企业缴社保的五大区别)

百科 2026-03-25 07:08:55 财讯 阅读:8427次

关于【社保个人交好还是公司代缴好】:社保个人交好还是公司代缴好,公司代缴,今天小编给您分享一下,如果对您有所帮助别忘了关注本站哦。

  • 内容导航:
  • 1、社保个人交好还是公司代缴好,公司代缴
  • 2、看一看个人缴社保和企业缴社保的五大区别,你会如何选择呢?

1、社保个人交好还是公司代缴好,公司代缴

社会保障由公司支付,员工社会保障支付分为个人支付部分和公司支付部分,个人支付的所有社会保障费用由个人承担。根据法律法规的要求,社会保险需要支付15年,只有在退休年龄规定后才能逐步享受社会保险福利。以上是社会保障个人支付或公司支付相关内容。

个人缴纳社保和公司缴纳社保的区别

1、是否可以获得不同的失业保险:公司可以从个人社会保障机构获得一定数量的工作保险,并可以免除两年的医疗保险。个人缴纳社会保险的,无失业保险;

2.缴纳社保的项目不同:一般公司缴纳社保,缴纳的项目需要按照国家要求缴纳,包括五险一金,其中一项是必不可少的。个人缴纳社保的,只需缴纳养老保险和医疗保险,缴纳的钱少;

3.缴纳社保的最终数量不同:公司缴纳社保,企业缴纳的20%按照国家要求进入社保账户,个人只需缴纳8%;

4、支付社会保障的最终收入是不同的:因为企业支付更多的社会保障项目和更多的钱,退休后从个人社会保障中获得更多的钱。个人支付社会保障,因为支付的钱总数相对较少,最终从个人社会保障中获得的钱也会相对较少。

社会保险的特点

1、安全:实施社会保险的基本目的是确保员工失业后的最低生活保障,从而保持社会稳定;

2、法律:是国家法律,强制执行,双方需要参与并按规定缴纳社会保险股票基金,不能自行缴纳保险工资和单位;

3、互助:是指社会保险按照社会共同承担的风险标准进行的机构。社会保险费用翻领社会规划,创建社会保险股票基金。

本文主要写的是社保个人交好还是公司代缴好有关知识点,内容仅作参考。

2、看一看个人缴社保和企业缴社保的五大区别,你会如何选择呢?

随着生活的越来越好,社会保险已经成了我们越来越重要的保障,因为有了保险就能够保障我们个人抵抗生活意外风险的能力。过去的时候有很多家庭出现因病致贫、因病返贫的现象,但是现在已经很少存在了。

社保是需要缴费的,但是参加社保可以有两种方式进行选择,个人以灵活就业人员身份自己参保或者以单位职工的身份参加社会保险。两种参加社保的方式究竟有哪些不同呢?让小编带领大家了解一下。

第一,参保的强制性与选择的区别。

单位社保,实际上是有《劳动法》调节而且强制保障的。《劳动法》规定用人单位与劳动者必须参加社会保险。《社会保险法》规定了缴纳社保的义务是用人单位,任何没有给职工缴纳社保的情况,都可能会面临着有关法律的处罚。

灵活就业人员、无雇工的个体工商户、非全日制用工的劳动者,这三类情况是可以自由选择参加社保的。有钱就参加,没钱就不参加,真的是相当的自由。

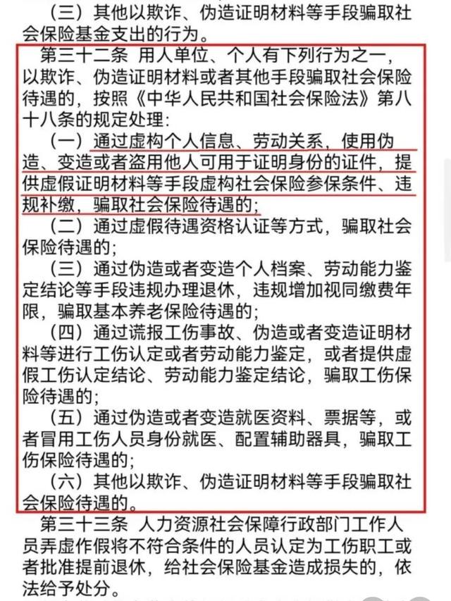
通过以上情况可以告知大家,如果我们通过假装是单位职工,让亲戚朋友的公司给代缴单位社保,这实际上是属于违反《社会保险法》第88条规定的:“以欺诈、伪造证明材料或者其他手段骗取社会保险待遇的行为”,如果有这样的情况将面临处罚。特别是今年3月18日执行的社会保险基金行政监督办法,明确指出虚构个人信息、劳动关系等虚构社会保险参保条件的都属于骗保行为。

社保个人交好还是公司代缴好,深圳社保个人交好还是公司代缴好(看一看个人缴社保和企业缴社保的五大区别)

因此,在这里再次明确告知大家,不要去虚构社保关系挂靠社保。

第二,参加保险种类的区别。

灵活就业人员和企业职工参加的保险种类也是不一样的。

灵活就业人员原则上只能够参加基本养老保险和基本医疗保险。很多地方可以允许他们选择职工基本养老保险加上城乡居民医疗保险灵活搭配。还有的地方由于医保退休要求缴费年限超过15年,可以允许个人只参加职工基本医疗保险。

企业职工按照《社会保险法》的规定,实际上是必须参加基本养老保险、基本医疗保险、工伤保险、生育保险和失业保险等五项保险。参加的保险种类多,涵盖的保障也会更高,工伤、失业、生育等待遇比灵活就业人员要好。

社保个人交好还是公司代缴好,深圳社保个人交好还是公司代缴好(看一看个人缴社保和企业缴社保的五大区别)

第三,缴费基数的区别。

用人单位由于参加社保是强制性的,国家对于企业缴费基数的规定也是强制性的。根据《关于规范社会保险缴费基数有关问题的通知》(劳社险中心函2006年60号文件),明确单位职工本人的缴费基数应当以上年度本人月平均工资为基础,但同时应当在60%~300%的上年度社会平均工资之间。实际上,确实也有一些民营企业或个体私营企业没有按照真实的工资水平给职工缴纳社保,劳动者可以事后维权的。

社保个人交好还是公司代缴好,深圳社保个人交好还是公司代缴好(看一看个人缴社保和企业缴社保的五大区别)

灵活就业人员缴纳社保,可以从60%~300%的上年度社会平均工资之间自由选择。

目前,上年度社会平均工资的口径全部采用全省全口径城镇就业人员社会平均工资。

第四,缴费比例的区别。

灵活就业人员由于无需缴纳工伤保险、生育保险和失业保险,因此总体缴费比例要低一些。

除此以外,灵活就业人员参加养老保险,一般是按照20%的比例缴纳养老保险费的。企业职工参加养老保险是单位承担缴费基数的16%,职工本人承担缴费基数的8%。

很多地方还专门为灵活就业人员参加职工基本医疗保险专设了缴费比例,比如说无需缴纳划入个人账户部分的缴费基数的2%。

社保个人交好还是公司代缴好,深圳社保个人交好还是公司代缴好(看一看个人缴社保和企业缴社保的五大区别)

注意:缴费基数和缴费年限是决定养老金的重要因素。缴费比例跟养老金的高低没有任何关系。所以说,相同缴费基数情况下,尽管灵活就业人员养老保险缴费钱数少,但是养老金待遇可以是一样的。

第五,退休年龄的区别。

目前灵活就业人员的女性退休年龄是55周岁。而普通企业女职工是50周岁,只有女性管理人员或专业技术人员是55周岁。

对于灵活就业人员的女性来说,提前五年退休真的是很期望的。十四五期间我们将推动延迟退休政策了,相信有关的退休年龄政策会实现并轨的。

这就是单位缴纳社会保险和个人缴纳社会保险的五大区别,你会如何选择呢?

本文关键词:自己个人可以缴纳社保吗,深圳社保个人交好还是公司代缴好,社保代缴和自己交社保哪个好,社保自己个人交怎么交,最正规的社保代缴公司排名。这就是关于《社保个人交好还是公司代缴好,深圳社保个人交好还是公司代缴好(看一看个人缴社保和企业缴社保的五大区别)》的所有内容,希望对您能有所帮助!

本文链接:https://bk.89qw.com/a-419782

最近发表
网站分类