手机版

百科生活 财讯

房贷首付最低多少,50万的房子首付多少钱(多地下调房贷首付比例)

百科 2026-02-18 19:11:57 财讯 阅读:7039次

关于【房贷首付最低多少】:房贷首付最低多少,今天小编给您分享一下,如果对您有所帮助别忘了关注本站哦。

  • 内容导航:
  • 1、房贷首付最低多少
  • 2、多地下调房贷首付比例,传递什么信号?

1、房贷首付最低多少

首先,购买首套房的首付比例如下:

1、对于购买第一套住房且建筑面积小于90平方米或按规定购买经济适用房的家庭,首付比例不低于20%;

2、对于购买第一套住房且建筑面积超过90平方米的家庭,首付比例不低于30%。

二、贷款购买第二套房时,贷款首付比例不得低于40%,贷款利率不得低于基准利率.1倍。

签订合同时,购房首付注意事项如下:

1、必须检查开发商是否有商品房预售许可证,许可证标志着开发商有土地使用许可证、规划许可证、建设工程许可证等。这是买房子的关键。购买时,应注意预售范围内购买的建筑号码。

2、必须使用房地产管理部门统一印制的标准房屋销售合同文本,并按照文本中列出的条款逐一填写,不得粗心大意。

3、必须注意注意双方在合同条款中填写的权利和义务是否平等。一些开发商的合同文本已经提前填写,甚至补充条款也由他们自己填写。大多数填写的合同文本都有不平等的权利和义务。一旦发生这种情况,买方必须提出自己的意见,不得仓促行事。

4、面积确认和面积差异处理。如果选择根据套内建筑面积进行面积确认和面积差异处理,应在面积差异处理条款中明确面积误差的处理方法。只有在合同中详细约定面积差异后,才能避免上当受骗。

5、必须注意房屋销售的售的支付方式是否标准化。在合同中约定付款金额、期限、方式和违约责任。一些开发商不是先签订合同,而是先让买方支付一定数额的定金,只给买方一张收据。一旦发生纠纷,买方很难证明其责任。

6.确定交付日期是否确定。资金不足和延迟交付是很常见的。开发商经常在预售合同上大惊小怪,如只注明竣工日期,而不是交付日期;使用水电安装、质量验收、社区配套设施完成等模糊语言。在这方面,买方在签订合同时,必须明确规定交货日期为某年、某月、某日,并注明开发商不能按时交货的责任。

2、多地下调房贷首付比例,传递什么信号?

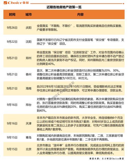
据央视新闻消息,9月28日,稳经济大盘四季度工作推进会议召开。会议提及要因城施策运用政策工具箱中的工具,支持刚性和改善性住房需求,实施好保交楼政策。

多地下调房贷首付比例

近期,在“保交楼、稳民生”的主基调下,各地“因城施策”政策加快出台。9月26日,甘肃庆阳楼市新政:全面落实“不限购、不限价”,取消居民购买新建商品住房购买套数、户籍要求等限制。对贷款购买首套住房的居民家庭,首付比例在国家规定最低标准25%的基础上,向下浮动5个百分点;对拥有1套住房且相应购房贷款未结清的居民家庭,改善居住条件再次申请商业性个人住房贷款、购买商品房的,最低首付比例不低于30%。

房贷首付最低多少,50万的房子首付多少钱(多地下调房贷首付比例)

据不完全统计,年内惠州、兰州、贵阳、湛江、南通等超60城首套房首付比例下调至20%;苏州、厦门、郑州、天津约40城下调二套房首付比例。

中银证券认为,在各类政策合力加码下,近期新房及二手房市场出现触底反弹势头,高能级城市率先企稳复苏,销售拐点初现,预期后续对居民合理购房及企业融资需求的支持或将加速。

房地产市场出现修复趋势

Choice数据显示,8月全国商品住宅竣工面积累计值26737.46万平方米,累计同比增速-20.80%,相比7月已经出现修复趋势。“保交楼”效果逐步显现。

房贷首付最低多少,50万的房子首付多少钱(多地下调房贷首付比例)

商品房交易数据方面,8月30大中城市商品房成交面积1277.82万平方米,连续三个月超过1000万平方米,相比上半年销售面积明显上升。

房贷首付最低多少,50万的房子首付多少钱(多地下调房贷首付比例)

成交套数方面,8月30大中城市商品房成交11.05万套,连续三个月超过10万套。

房贷首付最低多少,50万的房子首付多少钱(多地下调房贷首付比例)

龙头房企利润稳定

2022年中报,申万一级行业中,房地产行业净利润总额234.11亿元,相比之前几年下滑较大。

房贷首付最低多少,50万的房子首付多少钱(多地下调房贷首付比例)

但从龙头房企利润来看,中报净利润TOP20企业净利润总和481亿元,相比2021年同期的549.44亿元业绩增速下滑有限,其中龙头房企万科A、保利发展、金地集团均实现净利润正增长。

房贷首付最低多少,50万的房子首付多少钱(多地下调房贷首付比例)

9月23日,中国银保监会相关部门负责人在介绍第五次全国金融工作会议要求的防范化解相关风险工作进展时表示,房地产金融化泡沫化势头得到实质性扭转。业内人士普遍认为,银监会此次表态意味着监管层将加速落实对居民合理购房及房地产企业融资需求的政策支持。

机构:政策仍需发力

业内观点普遍认为,全国楼市仍在筑底过程中,真正回稳还需政策组合拳助力。

国信证券:由于三大压制因素(期房烂尾的担忧、房价上涨预期的趋弱、居民收入预期的悲观)延续,当前销售复苏节奏缓慢,基本面承压明显。在当前环境下,我们期待需求端更有力政策推出的效果,未来或将有更大范围、更猛烈的政策利好出台,房地产终将回归正常轨道。

华西证券:近期,天津下调首套首付比例至30%,宁夏银川上调公积金最高贷款额度至80万元、浙江临海上调公积金最高贷款额度至100万元,广东广州实施人才购房一次性补贴政策。此外,多地放松贷款比例、公积金额度及购房资格。目前,房地产行业调控政策持续放松,板块估值有望进一步修复。

国盛证券:郑州市再次发文强调保交楼,广州市、天津市等城市接连出台放松政策。政策发展趋势和我们先前判断一致,9月纾困政策持续推进,各线城市放松政策继续推进。我们认为, 10月16日大会之前地产政策方向大致不变,一方面纾困政策在9-10月持续推动,另一方面各线城市放松政策力度会大于4-6月各城放松力度。

本文源自东方财富Choice数据

本文关键词:贷款买房首付最低多少,现在房贷首付最低多少,南京房贷首付最低多少,手上只有10万怎么买房,房贷计算器。这就是关于《房贷首付最低多少,50万的房子首付多少钱(多地下调房贷首付比例)》的所有内容,希望对您能有所帮助!

本文链接:https://bk.89qw.com/a-422268

最近发表
网站分类