百科生活 财讯
关于【失业补助金为何要慎重领取】:失业补助金为何要慎重领取,今天小编给您分享一下,如果对您有所帮助别忘了关注本站哦。
- 内容导航:
- 1、失业补助金为何要慎重领取
- 2、“千万不要领取失业金,否则养老金待遇会低很多”,是真的吗?
1、失业补助金为何要慎重领取
1.首先,失业补贴会影响到养老金支付的期限长短。假如你失业,你需要中止社会养老保险。为了获取许许多多的失业补贴,不值中止社会养老保险。假如你获得了失业补贴,你将中止社会保障,你将无法享受社会保障带来的保险。2.次之,失业补贴记录很有可能会影响自己的下这份工作,假如下个雇主因此拒绝你。据了解,一旦领取失业补贴,个人档案将立即有申请记录,有此记录找工作,特别是在大公司找工作,一些面试官看到,容易引起误解,增加面试的难度。
3.最终,与其说取得一两千元的失业补贴,比不上踏踏实实找份新的工作,通过自己的努力维持生计。
2、“千万不要领取失业金,否则养老金待遇会低很多”,是真的吗?
误解产生的根源:
我国现在已经建立了比较完备的社会保险体系。目前社会保险基金实际上是包含了四大类基金,养老保险基金、医疗保险基金、工伤保险基金、失业保险基金,这些保险基金都是独立的,互不影响。有关保险待遇也都是独立的,互不影响。
在实施保险制度以前,我国从建国初就建立了退休制度。在当时的退休制度要求的是连续工龄,一旦失业的话,说实话连续工龄要重新从就业开始计算。所以,当时的老人非常害怕失业。
后来,随着90年代失业下岗潮的出现,也出现了一些政策性的差别。当时,为了安置下岗职工建立了再就业服务中心,进入再就业服务中心的人员国家会给其代缴社保。如果进入再就业服务中心满三年,仍未实现就业的,可以按规定领取失业保险金。领取时间最长为两年。
在当时领取失业保险金是不允许参加灵活就业养老保险的。我记得当时的理由是,参加灵活就业养老保险,需要声明自己已经是灵活就业状态,说明自己具有稳定收入了,就不属于失业职工。社会保险法中没有规定失业人员可以参加养老保险,但是规定灵活就业人员可以参与养老保险。
所以,由于影响了最长两年的养老保险缴费,自然养老金待遇会低一些。一般每年缴费会增长50~100元的养老金吧。
不过现在还有一些误解。有一些不了解我们社保政策的人认为失业保险金也是社保基金,个人领取的社保待遇是有限的,早一点领,那么老年以后就领的少了。
也有的人认为自己的养老金是缴纳的社会保险费积累的。如果自己年轻的时候领了社保待遇,能够积累的钱数就会变少。
这些想法都是错误的。
按照2021年人力资源和社会保障事业发展统计公报,2021年失业保险基金收入1460亿元,基金支出1500亿元,年末失业保险基金累计结存3313亿元。2021年我国参加失业保险的人数为为22958万人,年末全国领取失业保险金人数为259万人。
养老保险呢?其实人数、收支方面和失业保险有很大的差别。我国的养老保险包括职工基本养老保险和城乡居民养老保险两大类。其中,职工基本养老保险参保人数为48074万人,城乡居民养老保险参保人数为54797万人,合计参保人数超过了10亿人。
2021年,城镇职工基本养老保险基金的总收入为60455亿元,基金支出为56481亿元。相对而言,失业保险基金收入那1000多亿元,真的没有多少影响。

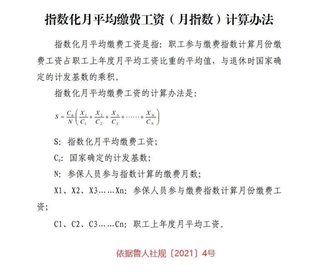
看一下养老金计算公式:

养老金主要分为两部分,基础养老金、个人账户养老金(少部分人员会有过渡性养老金,主要是他们参加工作时间较早)。
基础养老金实际上和退休上年度,社会平均工资、本人的平均缴费指数、缴费年限三个因素相关。
缴费指数实际上是当年的缴费基数与当年的社平工资的比值。

个人账户养老金等于养老保险个人账户的余额除以退休年龄确定的计发月数。
社会保险法规定,养老保险个人账户可以支取的条件只有:参保人员退休或者去世以后。
本文关键词:缺钱怎么把公积金提取出来,劳动法2022年新规定辞退补偿,失业补助金为何要慎重领取,怎样领取失业金的流程,离职多久可以提取公积金。这就是关于《失业补助金为何要慎重领取,公司单方面解除劳动合同怎么赔偿(否则养老金待遇会低很多”)》的所有内容,希望对您能有所帮助!
- 最近发表