手机版

百科生活 财讯

十大网贷平台排名,网贷平台只剩29家(多家网贷平台消息汇总)

百科 2026-02-19 19:00:43 财讯 阅读:5598次

关于【十大网贷平台排名】:网贷平台只剩29家(十大靠谱网贷平台),今天小编给您分享一下,如果对您有所帮助别忘了关注本站哦。

  • 内容导航:
  • 1、多家网贷平台消息汇总
  • 2、十大网贷平台排名:网贷平台只剩29家(十大靠谱网贷平台)

1、多家网贷平台消息汇总

先说一家已经进入法院发放退赔款的平台——“米庄”。

这家的首批清退资金将在2022年6月27日发放,这次是对6月6日就完成信息登记核实的出借人;第二批及后续,将分时段分批次对完成登记的出借人返还。

有这家的,也完成了登记核实的,可以近期多多留意;

尚未登记核实的,也要尽快去完成。

这次的资金返还是一次性全额打到账户上,也就是完成登记的出借人的预留实名银行卡上。

《“米庄”信息登记核实开始了!》文中点击标题可进入往期跟进消息。

以下是根据读者近期留言统计的部分网贷P2P平台近况。

对于已全面进入调查的平台,那就是去登记报损,等待司法判决进入可执行阶段,然后才是后续的法院退赔通知,到那时候,就要进入发钱的阶段了;

对于还在自行化债阶段的平台,还在上面有净本金的读者,还是要多多关注近期的消息。

1、合拍在线

2021年8月深圳福田法院已作出一审判决,当事人不服一审判决,送往深圳中院进行二审,二审情况暂未公布。

2、投融家

2018年7月11日杭州警方对投融家进行立案调查。

2020年12月30日杭州中院对投融家几名高管一审宣判:陈某犯集资诈骗罪,判处有期徒刑十三年;何某犯集资诈骗罪,判处有期徒刑十一年;李某犯集资诈骗罪,判处有期徒刑十年;陆某犯非法吸收公众存款罪,判处有期徒刑五年。公安机关依法冻结的杭州投融长富金融服务集团有限公司等涉案银行账户内余额及孳息(含部分轮候冻结金额)、深圳华旗天使投资企业(有限合伙)李振军等人名下股权、国道港股一号私募基金王**等人名下份额、杭州投融长富金融服务集团有限公司等名下房产、浙江龙生房地产开发集团有限公司名下地块(权利人马某2)、浙江投融谱华资产管理有限公司等名下车辆拍卖款,按比例发还本案集资参与人,不足部分责令各被告人继续退赔。

目前暂时还有退赔相关的消息。

3、利得行

2019年10月杭州西湖分局对其立案侦查,同时依法对该公司法定代表人王某等3名涉案嫌疑人采取刑事强制措施,冻结相关涉案公司、个人银行账户内资金140余万元。查封涉案公司及涉案人员相关房产。督促大道公司兑付相应的投资款2000余万元。

登记地点:杭州市西湖区益乐路36号古荡派出所登记,咨询电话:057188935737。

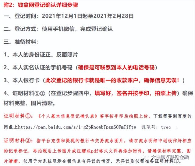
4、钱盆网

2020年10月南宁青秀山风景名胜旅游区分局对其立案调查。

最早的登记方式仅有线下或是邮寄报损材料,在2021年1月份开始有一次集中线上登记,截止时间为2022年02月28日,错过这次的,就需要自行去联络,专案咨询电话0771-5648806、5505177。

《钱盆网线上信息确认开启!》文中点击标题可进入往期跟进消息。

十大网贷平台排名,网贷平台只剩29家(多家网贷平台消息汇总)

十大网贷平台排名,网贷平台只剩29家(多家网贷平台消息汇总)

5、易通贷

2019年2月海淀分局对其立案调查。

2022年1月21日一审宣判如下:1、易通贷公司罚款20万;2、均被判非法吸收公众存款罪;3、王岩被判8年,罚金16万元,李诺被判3年6月,罚金7万元,刘超、杜妍等均被判刑;4、扣押的钱物,按比例退赔。不足部分,由易通贷公司和王岩继续退赔。

这家暂未到发放归集资金的阶段。

6、银豆网

2018年7月海淀分局对其立案侦查,2019年5月移送检察机关审查起诉,同时7名犯罪嫌疑人已被检察院批准逮捕,2019年7月一分院对李某某、王某某以构成集资诈骗罪,对戴某等五人以构成非法吸收公众存款罪向一中院提起公诉。

目前暂未有公开的审判公告。

海淀经侦暂无线上登记方式,经侦大队联系电话:01082519396。

7、普信资产

2021年有多个分公司陆续被立案。

2022年5月份已有地区进入审理阶段,5月10日朔州分公司涉案人员被公开审理,由于此案情复杂,该案将择期进行宣判;同日普信资产秦皇岛分公司涉非吸被通报;5月17日,普信惠福南平邵武分公司涉非吸被通告。

秦皇岛海港分局经侦大队联系电话:03353107382;

邵武经侦大队,联系电话:05996337911。

8、有利网

目前有两种退出方案:万禧商城(商品兑换)、整体账号转让(打折下车)。

详细可咨询客服,客服电话:4008903980。

十大网贷平台排名,网贷平台只剩29家(多家网贷平台消息汇总)

9、玖富

目前还在自行化债中。

有四种退出方案:本息全额兑换极速退出通道(兑换商品)、一次性转让快速退出通道(打折退出,具体折扣数根据实际情况尝试申请)、先本后息分批回款退出通道(部分用户反馈有回款)、律所法催服务(一般适合有相关资源的用户)。

平台官方客服电话:4008108818。

十大网贷平台排名,网贷平台只剩29家(多家网贷平台消息汇总)

10、爱钱进

平台现在以化债为主,官网可选择打折下车,具体折扣要自己去尝试。

2020年9月东城区经侦部门以非法吸收公众存款罪立案侦办,东城经侦支队咨询联系电话:01084081949。

11、和信贷

化债为主,目前有打折下车的选择,平台还开通了一个新通道自主认领债权,有问题可咨询客服,客服电话:4000046000、01086391889。

十大网贷平台排名,网贷平台只剩29家(多家网贷平台消息汇总)

当地朝阳分局经侦大队已于2019年12月对其立案调查,网络登记可在微公号:“朝阳分局涉众型经济案件报案平台”上,根据要求及提示进行报损。

12、广信贷

平台还在自行化债中,但消息越来越少。

2020年8月立案,同样是在“朝阳分局涉众型经济案件报案平台”上报损。

13、积木盒子

平台自行化债,可选打折下车,平台官网客服咨询电话:4006281176。

2020年5月朝阳分局经侦大队对其立案调查,登记可在微公号:“朝阳分局涉众型经济案件报案平台”上完成。

14、黄金钱包

2020年8月14日朝阳经侦大队对其立案调查,当时就显示涉案人员全部刑事拘留,此后已移送至检察院,目前案件在司法程序中推进,暂未有审判公告发布。

登记可在微公号:“朝阳分局涉众型经济案件报案平台”上完成报损。

15、懒财网

2019年11月朝阳经侦大队对其立案调查。

《懒财这家新消息》文中点击标题就可进入往期跟进消息。

微公号:“朝阳分局涉众型经济案件报案平台”上完成报损。

16、金联储

2018年8月朝阳分局经侦大队对其立案调查。

同样是在“朝阳分局涉众型经济案件报案平台”上报损。

17、信而富

平台一直在自行化债中,目前有打折下车的选择,详细可联系平台咨询。

5月平台发布公告,累计催收回款超250万元,在本月回款结束后平台剩余未兑付净本金(充提差)为24.59亿元。

十大网贷平台排名,网贷平台只剩29家(多家网贷平台消息汇总)

18、金蛋理财

2021年10月15日河南武陟法院对贾某等17人涉恶“套路贷”案进行公开宣判,判处被告人贾某有期徒刑十九年,并处没收个人全部财产,罚金六十万元。另外,分别判处其余16名被告人有期徒刑十二年至三年不等,并处相应罚金。贾某即为金蛋理财的实际控制人。目前暂时没有其它消息。

最后,再次提醒大家:谨防诈骗!

现在有太多打着本息全回名义的网络诈骗或电信,近期,银保监就监测到有不法网站假冒银保监会等金融监管部门专门发布风险提示,凡带有“官方回款”“清退回款”等名义发布的不实信息均为诈骗。

十大网贷平台排名,网贷平台只剩29家(多家网贷平台消息汇总)

十大网贷平台排名,网贷平台只剩29家(多家网贷平台消息汇总)



2、十大网贷平台排名:网贷平台只剩29家(十大靠谱网贷平台)

监管飓风下,泥沙俱下的网贷环境正在加剧分化,而网贷行业的“大佬”们却稳坐泰山。

这些平台全部位于发达省市,其中北京8家,上海5家,广东3家,浙江和江苏各1家。可见,网贷平台发展的地域因素是显而易见的。其中,发达地区的人才优势和资金优势是重要原因。

从这18家平台的背景来看,最多有9家风投系,包括拍拍贷、Dianrong.com、人人贷、爱PPmoney、Favorable.com、积木盒子、Yiyin.com、Loan.com和PPmoney.com集团;上市公司7家,分别是陆金所(平安)、宜人贷(纽交所YRD)、小额贷款网(汉鼎宇佑)、搜易贷(搜狐集团)、Phoenix.com(大金重工)、翼龙贷(联想控股)、凤凰金融(凤凰网);有两个国有部门,即辛凯贷款(CDB)和麻袋财富管理(中信产业基金)。

值得一提的是,没有创业平台。相比之下,创投、上市、国资平台可能在资金和流量上更有优势。

拍拍贷CEO张军认为,这两年火热的行业吸引了大量资本和机构套利者进入,激烈的竞争推高了整个行业的获客成本和运营成本。很多中小平台在资本端并不具备线上流量的优势。

事实上,在行业整顿和互联网风险专项整治的重压下,网贷平台正在不断退出。网贷之家数据显示,截至3月底,P2P网贷行业平台数量已降至2281家,较2月底减少54家。行业马太效应越来越明显,领先的平台越来越好。

与此同时,网贷行业的热度并没有下降。数据显示,3月份,网贷行业投资人数和借款人数环比增长7.48%和32.90%,网贷景气指数为135.89。从景气指数的五个维度来看,贷款余额是最好的指标,说明有更多的平台资金流入。可见,即使行业处于整改阶段,仍然受到投资者的青睐。

并且大平台对用户的吸引力持续增加。根据拍拍贷发布的一季度业绩报告,其平台一季度新增注册用户742.05万人,累计注册用户数达3996.82万人,截至4月14日已突破4000万,注册用户数居行业第一。

根据上述统计,2017年前三个月,拍拍贷的排名一直在上升,这在其季报中也有所体现。

一季度拍拍贷交易额105.48亿元,环比上涨40.32%,增速超过行业水平(据网贷之家数据,一季度行业交易额合计6761.77亿元,环比上涨3.61%)。与2月份环比下降不同的是,一季度拍卖贷款月度成交额并未受到春节前后借款低高峰期的影响,1-3月份保持正增长。张军表示:“能够保持稳定增长,是我们在消费金融领域集中努力的结果。”

相关问答:

相关问答:四川内江一孕妇疑因“红包赌博”欠网贷服毒自杀,死后催款电话减少,你怎么看?

都是成年人了,都有自己的智商,哪些事能做,哪些事不能做。难道你自己不知道吗?不要再调查追究这些无谓的事情,浪费资源。你老公每月给2000块钱,带个三岁小孩,按照当地生活条件还不可以吗!那句话说的好,自己不作死就不会死,死了也白死!!!

本文关键词:网贷平台只剩29家名单,目前仅剩的6家网贷平台,网贷平台还剩哪29家,网贷平台只剩3家,网贷平台只剩29家人了。这就是关于《十大网贷平台排名,网贷平台只剩29家(多家网贷平台消息汇总)》的所有内容,希望对您能有所帮助!

本文链接:https://bk.89qw.com/a-422376

最近发表
网站分类