手机版

百科生活 财讯

12%的公积金是好事吗,公积金比例12%高吗(社保只按基本工资交)

百科 2026-02-25 22:39:45 财讯 阅读:7044次

关于【12%的公积金是好事吗】:公积金比例12%高吗? 缴存比例是12%公积金高吗,今天小编给您分享一下,如果对您有所帮助别忘了关注本站哦。

  • 内容导航:
  • 1、12%的公积金是好事吗:公积金比例12%高吗? 缴存比例是12%公积金高吗
  • 2、社保只按基本工资交,年终奖不算,对吗?

1、12%的公积金是好事吗:公积金比例12%高吗? 缴存比例是12%公积金高吗

12%的公积金存款比例属于最大存款比例。公积金存款比例最低为5%,最大不超过12%。用人单位可以在当地要求的限制区内选择住宅公积金存款比例。以上是公积金比例12%高吗?

缴纳12%的个人公积金是好事吗?

缴纳12%的个人公积金是好事。但需要注意的是,公司选择缴费比例后,企业和个人需要按照这个比例缴费。同时,公司只能选择一个比例,不能有两个或两个以上的比例。公司公积金比例确认后,可以选择调整,如减少或增加。如果需要改进,可以直接在公积金系统中调整。如果减少,比如从原来的12%降到10%。则需要通过职工委员会的同意。同时还需要留意的是,个人公积金的缴纳比例高并不代表着存缴金额就一定会高,因为有关个人公积金缴纳的金额是受多个因素影响的,一个是存缴的比例,一个则是公积金缴纳的基数。本文主要写的是公积金比例12%高吗的有关知识点,内容仅作参考。

2、社保只按基本工资交,年终奖不算,对吗?

社保是强制缴纳,公积金不强制,对吗?

社保只按基本工资交,年终奖不算,对吗?

企业不给交社保,100%都是因为老板想省钱,对吗?

上期讲了些关于社保的话题,看评论我发现大家对社保公积金还有很多误解,这期挨个解释一下:

一、公积金

第一个问题,不仅社保是强制缴纳,住房公积金也是。

这一点不仅很多员工不知道,就连很多企业干人力的、财务的都不知道。所以,大家误以为企业只给交社保、不交公积金是没问题的。

根据《住房公积金管理条例》第二十条:“单位应当按时、足额缴存住房公积金,不得逾期缴存或者少缴。”公积金是强制缴存的。

如果员工签署承诺书,自愿放弃缴纳住房公积金,可以免除单位的缴存义务吗?

不可以,和自愿弃保声明一样,违反法律法规强制性规定,只要员工告发或者单位被查到,单位就必须补缴。

问题来了。

那为什么很多人会形成公积金非强制缴纳的印象呢?

因为,不交公积金的违法成本很低。

如果单位不按规定交社保会怎么样?

根据《社保法》第八十六条:“用人单位未按时足额缴纳社会保险费的,由社会保险费征收机构责令限期缴纳或者补足,并自欠缴之日起,按日加收万分之五的滞纳金;逾期仍不缴纳的,由有关行政部门处欠缴数额一倍以上三倍以下的罚款。”

公积金呢?

《条例》第三十七条:“单位不办理住房公积金缴存登记或者不为本单位职工办理住房公积金账户设立手续的,由住房公积金管理中心责令限期办理;逾期不办理的,处1万元以上5万元以下的罚款。”

第三十八条:“违反本条例的规定,单位逾期不缴或者少缴住房公积金的,由住房公积金管理中心责令限期缴存;逾期仍不缴存的,可以申请人民法院强制执行。”

看出来区别了吧?

不交社保,有年化18.25%的滞纳金,责令补缴仍然不缴有一倍以上三倍以下罚款。

不交公积金,完全没有滞纳金,罚款5万就顶格了,而且,这个罚款是针对逾期不办登记、不开设账户的,如果是办了登记开了账户,但是不缴或少缴,有惩罚么?没有。

换言之,对老板来讲,等被告发了或被查到了再交公积金,不会有任何违法成本;社保则不同,最起码有个按日万分之五的滞纳金。

打工人一定要关注公积金。

社保要么是统筹的,要么是远期利益;公积金不一样,切切实实不仅是属于员工自己、而且是立刻能揣进口袋的。

即便你没买房,租房也可以提取公积金。

很多人对自己的实际收入有认识错误。单从眼前利益来看,你的实际收入既不是税前工资,也不是税后工资,而是:

税后工资+住房公积金(包括单位缴存部分和从你工资中代扣的部分)。极个别城市医保个人账户的钱能取出来,比如北京,那就还要再加上医保个人缴存部分。

公积金缴存比例一般是5%~12%之间,是收入的重要组成,尤其是当你就职于央企、国企的时候。

央企国企往往都是按公积金最高比例12%缴存,单位12%、个人12%,加起来相当可观。

以前缴存比例更高。高比例的公积金是央企国企的隐性福利之一。我当年一毕业就去了央企,刚好碰上国家下令严控体制内隐性福利,集团上下做全面筛查。当时就有个领导拍我肩膀说,慕啊,你来得不是时候,以前福利可多了,你这一入职,全没了。

筛查结果形成了一张套表,各个区域公司的公积金缴存情况全都列出来了,挂上OA流转时经过我们部门,我顺手点开看了下。

好家伙,原来总部混得最差,老老实实按12%缴存公积金,缴存基数也是按3倍社平工资封顶。

而下面的区域公司都是按20%乃至25%交,注意,25%是说单位交25%加个人交25%;不仅如此,缴存基数是5倍社平工资。

那一年统统要求整改,下属公司一片鬼哭狼嚎。

此外,国企央企一般实行的都是“六险二金”制度,很多有钱的大企业也都是这样,比“五险一金”多了一道补充医疗保险和补充养老保险(也就是企业年金)。整体来讲,体制内确实要比外面温暖得多。

二、缴存基数

第二个问题,说说社保公积金缴存基数。

社保缴存基数原则上是职工上一年的月平均工资,以这个月均工资为基础,乘以相应比例交社保。

但是,这个缴存基数有下限和上限,通常下限是社会平均工资(社平工资)的60%,上限是社平工资的300%

以北京为例,下限约为5300元,上限约为28000元。

那就是说,当你上年的月均工资在5300元~28000元之间时,以你实际的月均工资为基础交社保。

如果你的月均工资偏低,低于5300元了,那就不按你的工资交社保,而是按5300元交。

如果你的月均工资很高,高于28000元了,那也不按你的工资交,而是按28000元交。

这里要谈到两个常见的误解:

其一,很多打工人以为:单位交社保的时候拥有在刚才说的社平工资60%~300%之内自由选择的权利,可以按最低标准来交。

错了。

只要你的月均工资超过最低标准了,就应该按你上一年度实际月均工资为基数来交社保。

其二,绝大多数人以为社保缴存基数只包括工资,不包括奖金。这个误会可就大了去了。

我时常感慨,工资拆解真是一项深谙人性的伟大发明

企业把应该发给员工的钱进行拆分,把基本工资做得小小的,搞出来名目繁多的各种补贴、津贴、酬金、月度奖、季度奖、年终奖,让员工每次为了一点小福利沾沾自喜。

人类向来只对固定收入有比较强的锚定心理。

假设月工资2万元,如果企业把2万元都做成固定工资,那就被动了,以后想要削减工资,很容易引起员工不满。

可是,如果你把2万元拆分为8000元工资,12000元奖金,装模作样搞个什么跟业绩挂钩的系数,让这12000元每个月稍有变动,招人的时候依旧可以说我们企业待遇好,每个月你税前差不多都有两万左右,当企业经营不善,想要削减成本时,又可以有绝佳的理由去砍奖金。

而且,工资拆分之后,繁多的名目让员工晕头转向,以为只有基本工资才是社保缴存基数。

实际上,根据《劳动和社会保障部社会保险事业管理中心关于规范社会保险缴费基数有关问题的通知》(2006年的文,但依然有效),除非特别指出,社保缴存基数应该包括员工的所有工资性收入。

注意,不只是工资,而是工资性收入。

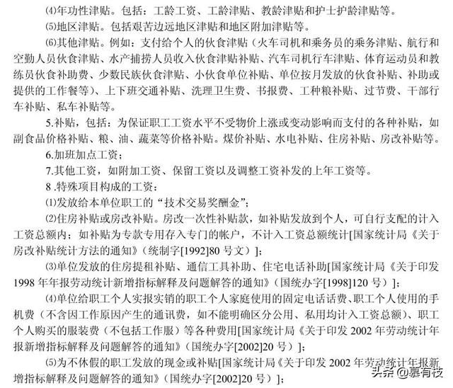
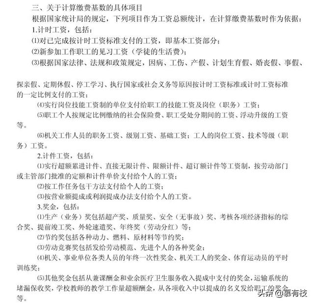
计算口径使用的是国家统计局《关于工资总额组成的通知》中工资总额的构成,《通知》中不厌其烦地几乎把所有可能的工资性收入都给列出来了,我放在这了,大家可以瞅一眼。

12%的公积金是好事吗,公积金比例12%高吗(社保只按基本工资交)

12%的公积金是好事吗,公积金比例12%高吗(社保只按基本工资交)

12%的公积金是好事吗,公积金比例12%高吗(社保只按基本工资交)

12%的公积金是好事吗,公积金比例12%高吗(社保只按基本工资交)

所以,计算缴费基数时,年终奖算不算?

算。

话费补贴、住房补贴、公交补助、餐补,算不算?

算。

过节费算不算?

算。

防暑降温费算不算?

这个不算。

出差补助、误餐补助算不算?

这个也不算。

多说一句,误餐补助和单位给每个人都发的餐补可不要弄混,后者要并入工资薪金交个税的,前者不用。

这么一通讲下来你应该知道了,绝大多数单位都存在少缴社保的问题。

至于公积金,缴存基数和社保大体上一致,部分城市的规定稍有参差,这里就不细说了。

对许多企业来说,如果真的按规定足额缴纳社保,确实是负担很重,而且,有时候员工也未必乐意。

三、是谁不想交社保?

这就要说到第三个问题了,到底是谁不想交社保?

很多企业都是不想交的,但员工就都想交社保么?

不是。

这里有个远期利益和眼前利益的问题。

许多坐办公室的同学可能无法理解:对于部分底层打工人来讲,他们恩格尔系数偏高,生活经费紧张,实在顾不上未来,当下能多拿一块是一块,所以,企业主动要给他们上社保,他们还不乐意呢——

这怎么少钱了呢?

故而现实中企业不交社保的情况其实有三种:

一种是企业为了省钱不想交;

一种是员工想多拿点钱不想交;

再就是兼而有之。

不论哪一种情况,为了最大程度减少自己的责任,企业都会选择让员工签一份自愿放弃社保的承诺书。

尤其是员工自己不想交的那种情况,经常有那种员工自己不想交社保,但事后又要求企业补缴并赔偿损失的。这种案例现实中还真不少。

上期讲过了,这个承诺不论如何表述,哪怕你写出花来,都不能免除单位缴纳社保的责任。

只要员工告发或者企业被查到,企业就必须补缴。

补缴的同时还有滞纳金。

上一期关于滞纳金部分的讲述有问题,有粉丝指出来了,以前确实存在个别判决让员工承担部分滞纳金,但现在多数判决都不支持由员工承担滞纳金,即便是员工承诺弃保。

参照的法条是人社部规章《实施<社保法>若干规定》第二十条:“用人单位不得要求职工承担滞纳金。”原来还有一部《社保申报缴纳管理规定》第十二条也写了同样的话,去年12月22日废止了。

既要补缴社保又要承担滞纳金,那企业让员工签这个承诺书还有什么用呢?

还要防止员工以单位没给上社保为名要求赔偿损失。

上期说了,如果只是单纯要求企业补缴社保,不属于劳动争议,归行政部门管,仲裁委和法院不受理。

根据司法解释:“劳动者以用人单位未为其办理社会保险手续,且社会保险经办机构不能补办导致其无法享受社会保险待遇为由,要求用人单位赔偿损失发生的纠纷”就属于劳动争议了,法院要受理的。

这种情况下,如果有承诺书,法院多数情况下会认定员工违反“诚实信用原则”,不支持他的赔偿请求。

所以,企业还是会要求员工签署承诺书。

当然,如果员工能证明承诺书是企业逼着自己签的,比如人力很傻很天真,在微信聊天记录里留下了把柄,那么承诺书就不代表员工的真实意思表示,就不违反“诚实信用原则”了,法院就可能会判决单位给员工赔偿。

四、求助渠道

社保这期节目发布之后,好多胖友私信问我关于自己社保纠纷的问题,我实在回复不过来。

而且,每个案件都有其自身的独特性,三言两语的说不清楚,我也不是专门处理劳动争议案件的律师。

有社保问题,建议打官方的咨询电话12333,有公积金问题,可以打12329。你的各种问题应该都能得到解答。

实在打不通,也可以尝试12345。

另外,虽然单纯要求补缴社保的请求仲裁委不受理,但是,你如果找上门了,他们也还是会告诉你应该如何维权,应该去找谁。

到手的工资固然重要,但远期利益也不能忽视,如果有可能的话,还是尽量找一个有社保的工作。

如果你是灵活就业人员,也别忘了自己给自己上社保。

咱们这一辈很多人大概率都是要老来无依的,到时候如果没医保没养老金可是很难过的。

这就是关于《12%的公积金是好事吗,公积金比例12%高吗(社保只按基本工资交)》的所有内容,希望对您能有所帮助!

本文链接:https://bk.89qw.com/a-423135

最近发表
网站分类