手机版

百科生活 投稿

甲类功率放大器,甲类功放和乙类功放有什么区别(关于甲类功率放大器的讨论--褒贬不一的1969电路)

百科 2026-02-04 19:32:44 投稿 阅读:7997次

关于【甲类功率放大器】:甲类功放和乙类功放有什么区别,今天小编给您分享一下,如果对您有所帮助别忘了关注本站哦。

  • 内容导航:
  • 1、甲类功率放大器:甲类功放和乙类功放有什么区别
  • 2、关于甲类功率放大器的讨论--褒贬不一的1969电路

1、甲类功率放大器:甲类功放和乙类功放有什么区别

  甲类功放和乙类功放的区别如下:甲类放大器的输出晶体管(或电子管)的工作点在其线性部分中点,乙类由两只互补对称管各放大半个周期,管子配对严格,甲乙类放大器在低电平驱动时,放大器为甲类工作,当提高驱动电平时,转为乙类工作。

  甲类放大器的优点是无交越失真和开关失真,而且谐波分量中主要是偶次谐波,在听感上低音厚实、中音柔顺温暖、高音清晰利落、层次感好,十分讨人喜欢。实际的应用中也不-定像大家想象那样美好的音质,由于一直因为耗电多,效率低,容易发热和对散热要求高而未能在大功率的放大器中得到广泛使用。由于器件长期工作于大电流高温下,容易引起可靠和寿命方面的问题,而且整机成本高,所以制造甲类功率放大器出名的厂家,现在已大多停止生产晶体管甲类功率放大器。

2、关于甲类功率放大器的讨论--褒贬不一的1969电路

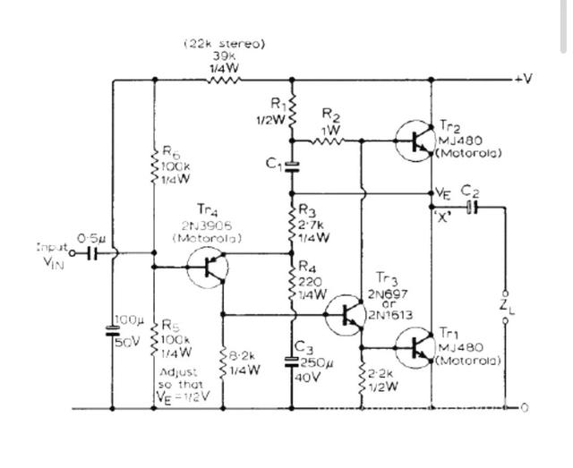
经典的1969甲类功放是一款纯粹的后级功放,是1969牛由英国人发明,电路异常简单,全部电路仅由4只晶体管构成。电路图如下

甲类功率放大器,甲类功放和乙类功放有什么区别(关于甲类功率放大器的讨论--褒贬不一的1969电路)

多年来人们一再吹嘘该功放的声音是如何的出色,既有电子管的音色又有晶体管的简洁,是一款自诞生到现在一直充满生命力的不朽经典等等。市面上类似于下图这种1969成品板琳琅满目,感兴趣的烧友们可以淘来试听。

甲类功率放大器,甲类功放和乙类功放有什么区别(关于甲类功率放大器的讨论--褒贬不一的1969电路)

1969功放之所以长盛不衰,是和其简洁的结构设计分不开的。但是这种电路在功耗和失真之间很难平衡。大电流下失真度虽然有所。改善,但是巨大的发热量实在大的惊人,对散热条件要求十分苛刻。

鉴于以上这些原因,国外有些爱好者对1969电路尝试了几种改进措施:

1、整流滤波电路改为稳压供电,主要是改善功放的信噪比。甲类功放在静态时即有最大功耗、最大电流。无论输出多大,电流均不会改变,因此用稳压供电来改善信噪比是切实可行的。开关电源也可以一试。

2、提高增益。原设计电路级数较少,要求每级的增益都比较高,将部分负载电阻用恒流源替代,可明显改善电路性能。缺点是将原来的简洁设计搞得过于复杂。从体验经典的角度来看,此举不是很可取。

3、将原电路的输出晶体管换成大电流、低内阻、高增益的新型管子。这种措施经过验证确实有效,但会使得成本有较大上升。

经过改进后试听效果达到预期,然而输出受供电电压和耗散功率限制,只有10W左右,并不能满足大动态音频放大的要求。

近几年市面上出现了不少类似于下图这种所谓的甲类功放板,其输出功率可以做到30W。

甲类功率放大器,甲类功放和乙类功放有什么区别(关于甲类功率放大器的讨论--褒贬不一的1969电路)

该电路只有八个晶体管以及少数外围元件组成,并且性能非常优异,对散热条件要求不高,散热器温度在60度左右时能稳定工作,非常符合简洁至上的发烧理念。原理图如下。

甲类功率放大器,甲类功放和乙类功放有什么区别(关于甲类功率放大器的讨论--褒贬不一的1969电路)

另据设计者吹嘘,该功放板声音细腻 晶莹剔透;低音丰满而不臃肿,很自然的那种。

最后谈谈笔者对此功放板的疑惑,从电路图可看出,该电路应归属于简易型OCL放大器,差分输入级加复合对管输出级,由于省略了电压放大级,其功率增益的损失只能由恒流源弥补。主要卖点是基本都采用场效应管放大,因此本底噪音及失真度可做得很低。所谓的甲类放大之说不过是调高了末级静态电流而已,这与1969纯甲类放大器是没什么联系的。

本文关键词:甲乙类和甲类功放区别,甲类和乙类功放的区别,甲乙类功放有哪些,甲类功放和甲乙类功放哪个好,为什么千万不要买胆机。这就是关于《甲类功率放大器,甲类功放和乙类功放有什么区别(关于甲类功率放大器的讨论--褒贬不一的1969电路)》的所有内容,希望对您能有所帮助!

本文链接:https://bk.89qw.com/a-434406

最近发表
网站分类