手机版

百科生活 投稿

坐飞机需要带什么,坐飞机要带什么(各地隔离政策如何)

百科 2026-02-06 06:54:43 投稿 阅读:9825次

关于【坐飞机需要带什么】:坐飞机要带什么,今天小编给您分享一下,如果对您有所帮助别忘了关注本站哦。

  • 内容导航:
  • 1、坐飞机需要带什么:坐飞机要带什么
  • 2、乘机前要准备啥?哪些航班可以飞?各地隔离政策如何?来看这条汇总攻略

1、坐飞机需要带什么:坐飞机要带什么

  1、在中国,中国公民合法的身份证件是:身份证、护照、警官证、士官证、士兵证,其他证件均不能作为身份证明,也不能用来坐飞机。

  2、坐飞机有效证件包括:中国籍旅客居民身份证、临时身份证、军官证、武警警官证、士兵证、军队学员证、军队文职干部证、军队离退休干部证和军队职工证;

  3、港澳地区居民和台湾同胞旅行证件;

  4、外籍旅客的护照、旅行证、外交官证等;

  5、16岁以下未成年人可凭其学生证、户口簿或者户口所在地公安机关出具的身份证明。

2、乘机前要准备啥?哪些航班可以飞?各地隔离政策如何?来看这条汇总攻略

坐飞机需要带什么,坐飞机要带什么(各地隔离政策如何)

随着疫情防控取得阶段性成效,涉及上海的客运航班也开始在严格满足疫情防控要求的前提下,逐步恢复。

晨报记者整理目前吉祥航空、春秋航空以及海航航空旗下各航司恢复的航班信息、包机定制信息以及涉及航班目的地的隔离政策,方便旅客出行前查询。

吉祥航空新增6条复航航线

此前,吉祥航空已经宣布恢复部分上海往返福建连城(位于龙岩市)、湖南张家界的航班。

其中,上海=连城的航班在5月16日至5月31日期间,每周逢周一、三、日执行。6月1日起每周逢周一、三、五、日执行。上海=张家界的航班今日午后执飞。

两地均不限乘客户籍,乘机前需准备好48小时内核酸阴性证明以及24小时内抗原阴性证明,保持健康码绿码。落地后均需进行7天集中隔离和7天居家隔离。

坐飞机需要带什么,坐飞机要带什么(各地隔离政策如何)

此外,5月18日起,吉祥航空还将陆续恢复上海至贵阳、沈阳、海口、三明、呼和浩特、乌鲁木齐6条航线的客运航班。

其中,沈阳、贵阳两地规定乘客必须为当地户籍的学生,三明市和呼和浩特市均规定乘客需为当地户籍,乌鲁木齐和海口不限户籍。此外,乘客均需在乘机前准备好48小时内核酸阴性证明和24小时内抗原阴性证明,并保证健康码为绿码。

各地隔离政策均有不同,详见下表:

坐飞机需要带什么,坐飞机要带什么(各地隔离政策如何)

以上航线均可通过吉祥航空官网、APP、小程序直接购票。

坐飞机需要带什么,坐飞机要带什么(各地隔离政策如何)

此外,吉祥航空还面向各地政府、企业及高校推出了“吉刻飞”定制包机业务。有空客A320CEO/NEO系列和波音787-9等机型可供选择。

坐飞机需要带什么,坐飞机要带什么(各地隔离政策如何)

春秋航空可飞昆明、大连和沈阳

记者了解到,春秋航空此前官宣的5月18日起恢复的上海往返昆明航班目前上海出发暂时只向学生群体开放。

昆明市防疫政策:上海前往昆明需提前24小时通过“昆明健康宝”向目的地社区报备,并持48小时内核酸检测阴性证明,落地后进行14天集中隔离+7天居家隔离。入昆后24小时内还将会进行1次核酸检测。

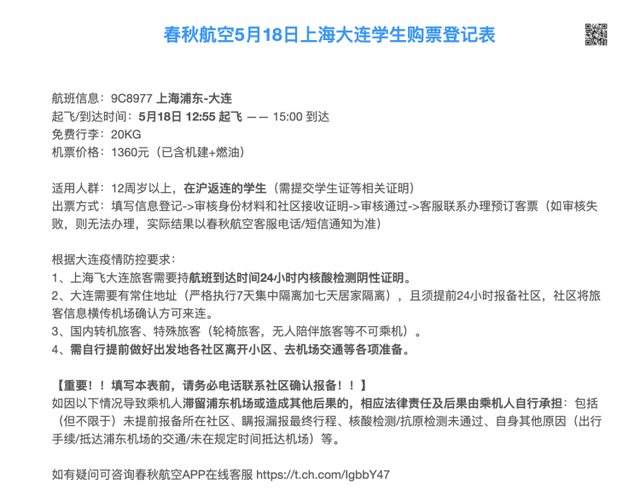
上海飞大连的9C8977次学生航班,凡年满12周岁以上,有返连需求的学生,需提供学生证等相关证明,航班票价为1360元。

坐飞机需要带什么,坐飞机要带什么(各地隔离政策如何)

大连市防疫政策:上海前往大连需要提前24小时向目的地社区报备,持24小时内核酸检测阴性证明登记。落地后执行7天集中隔离加7天居家隔离。

此外,春秋航空也在今日推出“行程万里,春秋沪航”团队包机,护送学子平安返乡,助力企业复工复产。目前有5月18日的上海-大连航线以及5月19日的上海-沈阳航线在售。

坐飞机需要带什么,坐飞机要带什么(各地隔离政策如何)

海航航空集团旗下航司陆续推出包机服务

除吉祥航空和春秋航空外,海航航空集团旗下多个航司也纷纷推出相应包机服务,例如海南航空推出的拼机出行计划:

坐飞机需要带什么,坐飞机要带什么(各地隔离政策如何)坐飞机需要带什么,坐飞机要带什么(各地隔离政策如何)

以及金鹏航空推出的定制包机服务,均可助力复工返乡。

坐飞机需要带什么,坐飞机要带什么(各地隔离政策如何)

本文关键词:乘坐飞机注意事项及携带物品,乘坐飞机哪些东西不能带,新手第一次坐飞机要带什么,坐飞机要带什么证件,飞机可以携带多少行李。这就是关于《坐飞机需要带什么,坐飞机要带什么(各地隔离政策如何)》的所有内容,希望对您能有所帮助!

本文链接:https://bk.89qw.com/a-437910

最近发表
网站分类